The registrant is submitting this draft Registration Statement confidentially as an “emerging growth company” pursuant to Section 6(e) of the Securities Act of 1933.
As submitted confidentially to the Securities and Exchange Commission on October 31, 2018 as Amendment No. 2 to the confidential submission originally submitted on August 14, 2018
Registration No. 333-
UNITED STATES
SECURITIES AND EXCHANGE COMMISSION
Washington, D.C. 20549
Form S-1
REGISTRATION STATEMENT
Under
The Securities Act of 1933
Greenlane Holdings, Inc.
(Exact name of Registrant as specified in its charter)
|
Delaware |
|
5099 |
|
83-0806637 |
|
(State or other jurisdiction of |
|
(Primary Standard Industrial |
|
(IRS Employer |
|
incorporation or organization) |
|
Classification Code Number) |
|
Identification No.) |
6501 Park of Commerce
Blvd., Suite 200
Boca Raton, FL 33487
(Address, including zip code, and telephone number, including area code, of Registrant’s principal executive offices)
Aaron LoCascio
Chief Executive Officer
6501 Park of Commerce Blvd., Suite 200
Boca Raton, FL 33487
(877) 292-7660
(Name, address, including zip code, and telephone number, including area code, of agent for service)
Please send copies of all communications to:
|
Eric
M. Hellige, Esq. |
|
Larry
W. Nishnick, Esq. |
Approximate date of
commencement of proposed sale to the public:
As soon as practicable after the effective date of this
Registration Statement.
If any of the securities being registered on this Form are to be offered on a delayed or continuous basis pursuant to Rule 415 under the Securities Act, check the following box: ¨
If this Form is filed to register additional securities for an offering pursuant to Rule 462(b) under the Securities Act, check the following box and list the Securities Act registration statement number of the earlier effective registration statement for the same offering. ¨
If this Form is a post-effective amendment filed pursuant to Rule 462(c) under the Securities Act, check the following box and list the Securities Act registration statement number of the earlier effective registration statement for the same offering. ¨
If this Form is a post-effective amendment filed pursuant to Rule 462(d) under the Securities Act, check the following box and list the Securities Act registration statement number of the earlier effective registration statement for the same offering. ¨
Indicate by check mark whether the registrant is a large accelerated filer, an accelerated filer, a non-accelerated filer, a smaller reporting company or an emerging growth company. See the definitions of “large accelerated filer”, “accelerated filer” and “smaller reporting company” in Rule 12b-2 of the Exchange Act.
| Large accelerated filer ¨ | Accelerated filer ¨ | |
| Non-accelerated filer ¨ (Do not check if a smaller reporting company) | Smaller reporting company x | |
| Emerging growth company x |
If an emerging growth company, indicate by check mark if the registrant has elected not to use the extended transition period for complying with any new or revised financial accounting standards provided pursuant to Section 7(a)(2)(B) of the Securities Act. x
CALCULATION OF REGISTRATION FEE
Title of Each Class of Securities to be Registered |
|
Proposed
Maximum Aggregate Offering |
|
Amount of Registration Fee |
||
Class A Common Stock, $0.01 par value per share |
|
$ |
|
|
$ |
|
____________
(1) Estimated solely for the purpose of computing the amount of the registration fee pursuant to Rule 457(o) under the Securities Act of 1933, as amended (the “Securities Act”).
(2) Includes additional shares that the underwriters have the option to purchase to cover over-allotments, if any.
The Registrant hereby amends this Registration Statement on such date or dates as may be necessary to delay its effective date until the Registrant shall file a further amendment which specifically states that this Registration Statement shall thereafter become effective in accordance with Section 8(a) of the Securities Act of 1933, as amended, or until the Registration Statement shall become effective on such date as the Commission acting pursuant to said Section 8(a) may determine.
The information in this preliminary prospectus is not complete and may be changed. Neither we nor the selling stockholders may sell these securities until the registration statement filed with the Securities and Exchange Commission is effective. This preliminary prospectus is not an offer to sell these securities and it is not soliciting an offer to buy these securities in any jurisdiction where the offer or sale is not permitted.
PRELIMINARY PROSPECTUS (Subject to Completion) |
|
Dated , 2018 |
Shares

Greenlane Holdings, Inc.
Class A Common Stock
This is the initial public offering of our Class A common stock. We are selling shares of our Class A common stock, and the selling stockholders named in this prospectus are selling shares of our Class A common stock. We currently expect the initial public offering price to be between $ and $ per share of our Class A common stock. We will not receive any proceeds from the sale of shares by the selling stockholders.
Prior to this offering, there has been no public market for our Class A common stock. We have applied to list our Class A common stock on The Nasdaq Global Market (Nasdaq) under the symbol “GNLN.”
Following this offering, we will have three classes of authorized common stock. Each share of our Class A common stock, our Class B common stock and our Class C common stock will have one vote per share. Adam Schoenfeld, our Chief Strategy Officer, and an affiliated entity of Mr. Schoenfeld and Aaron LoCascio, our Chief Executive Officer, will beneficially own all of our issued and outstanding Class C common stock after this offering and will hold in the aggregate approximately % of the combined voting power of our outstanding capital stock after this offering. As a result, Messrs. LoCascio and Schoenfeld will be able to control any action requiring the general approval of our stockholders, including the election of our board of directors, the adoption of amendments to our certificate of incorporation and bylaws and the approval of any merger or sale of substantially all of our assets.
We are an “emerging growth company” as that term is used in the Jumpstart our Business Startups Act of 2012, and as such, have elected to comply with certain reduced public company reporting requirements for this prospectus and future filings. See “Prospectus Summary — JOBS Act” and “Risk Factors — Risks Related to this Offering and Ownership of Our Class A Common Stock.” We will also be a “controlled company” under the corporate governance rules for Nasdaq-listed companies and will be exempt from certain corporate governance requirements of the Nasdaq Marketplace Rules. See “Prospectus Summary — Controlled Company” and “Risk Factors — Risks Relating to this Offering and Ownership of Our Class A Common Stock.”
Investing in our Class A common stock involves risks. See “Risk Factors” beginning on page 22.
|
|
|
Per Share |
|
Total |
||
|
Initial Public Offering Price |
|
$ |
|
|
$ |
|
|
Underwriting Discounts and Commissions |
|
$ |
|
|
$ |
|
|
Proceeds to Us (before expenses) |
|
$ |
|
|
$ |
|
|
Proceeds to the Selling Stockholders |
|
$ |
|
|
$ |
|
The selling stockholders have granted the underwriters an option to purchase up to additional shares of our Class A common stock within 30 days of the closing date of this offering to cover any over-allotments, if any, and for market stabilization purposes. See “Underwriting”.
Neither the Securities and Exchange Commission (the “SEC”) nor any state securities commission has approved or disapproved of these securities or determined if this prospectus is truthful or complete. Any representation to the contrary is a criminal offense.
The underwriters expect to deliver the shares to purchasers on or about , 2018 through the book-entry facilities of The Depository Trust Company.
|
Cowen |
|
Canaccord Genuity |
Prospectus dated , 2018







We are responsible for the information contained in this prospectus and in any free-writing prospectus we have authorized. Neither we, the selling stockholders nor the underwriters have authorized anyone to provide you with different information, and neither we, the selling stockholders nor the underwriters take responsibility for any other information others may give you. Neither we, the selling stockholders nor the underwriters are making an offer to sell these securities in any jurisdiction where the offer or sale is not permitted. The information contained in this prospectus is accurate only as of the date on the front of this prospectus, regardless of the time of delivery of this prospectus or any sale of shares of our Class A common stock. You should not assume that the information contained in this prospectus is accurate as of any date other than its date.
TABLE OF CONTENTS
TRADEMARKS AND TRADE NAMES
This prospectus contains references to our trademarks and service marks, including without limitation, Greenlane®, Higher Standards®, VapeWorld®, VaporNation®, Aerospaced® and Groove®. Solely for convenience, trademarks and trade names referred to in this prospectus may appear without the ® or TM symbols, but such references are not intended to indicate, in any way, that we will not assert, to the fullest extent under applicable law, our rights or the rights of the applicable licensor to these trademarks and trade names. In addition, this prospectus contains trade names, trademarks and service marks of other companies that we do not own. We do not intend our use or display of other companies’ trade names, trademarks or service marks to imply a relationship with, or endorsement or sponsorship of us by, these other companies.
INDUSTRY, RANKING AND MARKET DATA
This prospectus includes industry data, forecasts and information that we have prepared based, in part, upon data, forecasts and information obtained from independent industry publications and surveys and other information available to us. We caution you not to give undue weight to such projections, assumptions and estimates. Some data contained in this prospectus is also based on our good faith estimates, which are derived from management’s knowledge of the industry and independent sources. Industry publications, surveys and forecasts generally state that the information contained therein has been obtained from sources believed to be reliable; however we have not independently verified any of the data from third-party sources nor have we ascertained the underlying economic assumptions relied upon therein. We believe that these independent services and our internal data are reliable as of their respective dates. In addition, statements as to our market position, ranking and projections, assumptions and estimates of our future performance and the future performance of our industry are based on data currently available to us, and such estimates involve risks and uncertainties and are subject to change based on various factors, including those discussed under the heading “Risk Factors” in this prospectus.
GLOSSARY
Set forth below is a glossary of industry and other terms used in this prospectus:
• “we,” “us,” “our,” the “Company,” “Greenlane” and similar references refer: (i) following the completion of the Transactions (as defined below), including this offering, to Greenlane Holdings, Inc., and, unless otherwise stated, all of its subsidiaries, including Greenlane Holdings, LLC, and, unless otherwise stated, all of its subsidiaries, and (ii) prior to the completion of the Transactions, including this offering, to Greenlane Holdings, LLC and, unless otherwise stated, all of its subsidiaries.
• “Members” refers to the Founder Members and Non-Founder Members, as described below.
• “Founder Members” refers to Adam Schoenfeld, our Chief Strategy Officer, and Jacoby & Co. Inc., an affiliated entity of Mr. Schoenfeld and Aaron LoCascio, our Chief Executive Officer, each of which will continue to own Common Units (as defined below) after the Transactions and who may, following the completion of this offering, exchange their Common Units for shares of our Class A common stock as described in “Certain Relationships and Related Party Transactions — The Transactions — Greenlane Operating Agreement.” As the context requires in this prospectus, “Founder Members” also refers to the respective successors, assigns and transferees of such Founder Members permitted under the Greenlane Operating Agreement and our amended and restated certificate of incorporation.
• “Non-Founder Members” refers to those owners of membership interests in Greenlane Holdings, LLC prior to the Transactions, other than the Founder Members, including the holders of membership interests that are subject to vesting, each of which will continue to own Common Units after the Transactions and who may, subject to contractual stipulations following the completion of this offering, exchange their Common Units for shares of our Class A common stock as described in “Certain Relationships and Related Party Transactions — The Transactions — Greenlane Operating Agreement.” The Non-Founder Members will include (i) our named executive officers, other than the Founder Members, and (ii) each of our stockholders identified in the table under the caption “Principal and Selling Stockholders” as beneficially owning shares of our Class B common stock. As the context requires in this prospectus, “Non-Founder Members” also refers to the respective successors, assigns and
ii
transferees of such Non-Founder Members permitted under the Greenlane Operating Agreement and our amended and restated certificate of incorporation.
• “Common Units” refer to the single class of issued common membership interests of Greenlane Holdings, LLC.
• “Greenlane Operating Agreement” refers to Greenlane Holdings, LLC’s third amended and restated operating agreement, which will become effective on or immediately prior to the completion of this offering.
• “Transactions” refer, unless otherwise stated or the context otherwise requires, to this offering and the other organizational transactions described under the caption “The Transactions.”
BASIS OF PRESENTATION
Organizational Structure
In connection with the completion of this offering, we will effect certain organizational transactions, which we refer to collectively as the “Transactions.” See “Prospectus Summary — Reorganization Transactions” and “The Transactions” for a description of the Transactions and a diagram depicting our organizational structure after giving effect to the Transactions, including this offering.
Prior to the completion of this offering and the Transactions, Greenlane Holdings, LLC was owned entirely by the Members and operated its business through itself and various wholly-owned subsidiaries. Greenlane Holdings, Inc. was incorporated as a Delaware corporation on May 2, 2018 to serve as the issuer of the Class A common stock offered in this offering.
Following the Transactions, we will be a holding company and the sole manager of Greenlane Holdings, LLC, and upon completion of this offering and the application of proceeds therefrom, our principal asset will be Common Units. For financial reporting purposes, Greenlane Holdings, LLC is the predecessor of our company. We will be the financial reporting entity following this offering. Accordingly, this prospectus contains the following historical financial statements:
• Greenlane Holdings, LLC. As we will have no other interest in any operations other than those of Greenlane Holdings, LLC and its subsidiaries, the historical consolidated financial information included in this prospectus is that of Greenlane Holdings, LLC and its subsidiaries.
• Better Life Holdings, LLC. We acquired all of the outstanding securities of Better Life Holdings, LLC, a leading west coast distributor of like products, on February 20, 2018 and have included the historical financial information of Better Life Holdings, LLC.
The unaudited pro forma financial information of our company presented in this prospectus has been derived by the application of pro forma adjustments to the historical consolidated financial statements of Greenlane Holdings, LLC and its subsidiaries included elsewhere in this prospectus. These pro forma adjustments give effect to (i) the organizational transactions described under “The Transactions,” (ii) this offering and the use of proceeds from this offering and (iii) the acquisition by Greenlane Holdings, LLC of Better Life Holdings, LLC on February 20, 2018 as if such acquisition occurred on January 1, 2017. See “Unaudited Pro Forma Consolidated Financial Information” for a complete description of the adjustments and assumptions underlying the pro forma financial information included in this prospectus.
iii
This summary highlights selected information that is presented in greater detail elsewhere in this prospectus. This summary does not contain all of the information you should consider before deciding to invest in our Class A common stock. You should read this entire prospectus carefully, including “Risk Factors” and “Management’s Discussion and Analysis of Financial Condition and Results of Operations” and our historical and pro forma consolidated financial statements and the related notes included elsewhere in this prospectus, before making an investment decision.
Our Company
Overview
We are a leading distributor of premium vaporization products and consumption accessories in the United States and have a growing presence in Canada. Our customers include over 5,400 independent smoke shops and regional retail chain stores, which collectively operate an estimated 8,000 retail locations, and hundreds of licensed cannabis cultivators, processors and dispensaries. We also own and operate two of the most visited North American direct-to-consumer e-commerce websites in the vaporization products and consumption accessories industry, VaporNation.com and VapeWorld.com, which offer convenient, flexible shopping solutions directly to consumers. Through our expansive North American distribution network and e-commerce presence, we offer a comprehensive selection of more than 4,600 stock keeping units (“SKUs”), including premium vaporizers and parts, cleaning products, grinders and storage containers, pipes, rolling papers and customized lines of premium specialty packaging. We have cultivated a reputation for carrying the highest-quality products from large established manufacturers that offer leading brands, such as the Volcano vaporizers by Storz & Bickel, a leading, premium imported vaporizer brand; PAX 3 vaporizers by PAX Labs, a leading, premium hand-held vaporizer brand; and JUUL vaporizers by JUUL Labs, a nicotine vaporizer brand that had a market share of over 70% of the e-cigarette industry for the four weeks ended September 8, 2018, according to Nielsen data; and vaporizers by Firefly, a premium hand-held vaporizer brand, as well as promising start-up manufacturers that offer innovative, up-and-coming products, to which we extend the ability to grow and scale quickly. We provide value-added sales services to complement our product offerings and help our customers operate and grow their businesses. Recently, we have set out to develop a world class portfolio of our own proprietary brands which, over time, we believe will deliver higher margins and create long-term value. We believe our market leadership, distribution network, broad product selection and extensive technical expertise provide us with significant competitive advantages and create a compelling value proposition for both our customers and our suppliers.
Our Customers. We market and sell our products in both the business to business (“B2B”) and business to consumer (“B2C”) sectors of the marketplace. We believe our B2B customers choose us for a number of reasons, including the breadth and availability of the products we offer, our extensive expertise, the quality of our customer service, the convenience of our distribution centers and the consistency of our order fulfillment. Our ability to provide a “one-stop shop” experience allows us to be the preferred vendor to many of these customers by streamlining the supply chain. In addition, we believe that our customers find great value in the advice and recommendations provided by our knowledgeable sales and service associates, which further increases demand for our products.
We have a diverse base of more than 5,400 B2B customers. Our top ten customers accounted for 10.9% and 11.5% of our net sales in the year ended December 31, 2017 and the six-month period ended June 30, 2018, respectively, with no single customer accounting for more than 2.0% and 2.3% of our net sales in the year ended December 31, 2017 and the six-month period ended June 30, 2018, respectively. While we distribute our products to a growing number of large national and regional retailers in Canada, our typical B2B customer is an independent retailer operating in a single market. Our customer service teams interact regularly with our B2B customers as most of them have frequent restocking needs. We believe our high-touch customer service model strengthens relationships, builds loyalty and drives repeat business. In addition, we believe our premium product lines, broad product portfolio and strategically-located distribution centers position us well to meet our customers’ needs and ensure timely delivery of products.
We also have a large base of B2C customers who we reach via our VaporNation.com and VapeWorld.com websites. While these customers are predominantly in North America, we also ship to Europe, Australia
1
and other select regions. Our websites are among the most visited within our segment according to Alexa Traffic Rankings, and as of June 30, 2018, we ranked first in over 90 Google key search terms and in the top five in over 300 Google key search terms. These websites currently attract over 350,000 unique monthly visitors and generate approximately 6,000 monthly transactions. We shipped more than 180,000 parcels to our B2C customers during the year ended December 31, 2017 and more than 146,000 parcels during the six-month period ended June 30, 2018. In addition to our e-commerce platform, in December 2017 we opened our first retail location in the high-traffic shopping center, Chelsea Market, in New York City under our proprietary Higher Standards brand.
In the six-month period ended June 30, 2018 and the year ended December 31, 2017, our B2B revenues represented approximately 80.8% and 81.6%, respectively, of our net sales, our B2C revenues represented approximately 11.9% and 10.6%, respectively, of our net sales, and 7.3% and 5.8%, respectively, of our net sales were comprised of revenues derived from the sale and shipment of our products to the customers of third-party website operators and providing other services to our customers.
Our Suppliers. Our strong supplier relationships allow us to distribute a broad selection of in-demand premium products at attractive prices. We are the lead distributor for many of our suppliers due to our scale, nationwide footprint, leading market positions, knowledgeable professionals, high service level and strong customer relationships. We offer suppliers feedback and support through all stages of the product sale cycle, including customer service and warranty support. We are often the largest or most visible exhibitor at industry trade shows where we work closely with our premium suppliers in presenting, demonstrating and exposing their products. We believe these value-added services foster an ongoing and lasting relationship with our suppliers, and they serve as a key element of our business strategy.
We believe many of our suppliers choose us because of our track record for successfully launching and growing brands in our trade channels. For example, since our inception in 2007, we have been working with Storz & Bickel, a manufacturer of specialty vaporization products based in Germany, to launch dozens of its products in the U.S. market and have helped Storz & Bickel to grow its U.S. presence to become one of the leading vaporizer brands in our industry. In addition, in 2016, we began working with LEVO, a start-up manufacturer, to assist it in launching a newly-developed premium kitchen appliance that was designed exclusively for infusing botanicals into oil and butter. By assuming responsibility for LEVO’s distribution, wholesaling, trade marketing, warranty support, customer service and web fulfillment, we have helped LEVO scale its operations, introduce new products and become a leader in its market segment.
We source our products from more than 125 suppliers, including leading vaporizer equipment manufacturers, a wide range of smaller companies that are applying breakthrough innovations for up-and-coming products and a variety of suppliers that specialize in low or no-technology industry-staple products, such as rolling papers, cleaning supplies and child-resistant packaging. We have exclusive or lead distribution relationships with some of our largest suppliers, including PAX Labs, Storz & Bickel, Grenco Science, Da Vinci, Pollen Gear, Banana Bros, Eyce and others. We are also one of the largest distributors of products made by JUUL Labs. Additionally, we develop and sell innovative products under our proprietary brands, such as Higher Standards. Our portfolio of highly-regarded brands helps us to attract and retain our B2B and B2C customers, which allows us to generate incremental sales opportunities.
Our Distribution Facilities. In 2017, we shipped more than 250,000 parcels comprising more than 4.0 million product units. To facilitate these volumes and in anticipation of future growth, we have established a network of six strategically-located distribution centers that provide full coverage of the United States and Canada and ensure timely and cost-effective transportation and delivery of our products. We estimate that, as of June 30, 2018, approximately 90% of our North American customers could be reached within two days via FedEx Ground or similar ground delivery services. Due to our mature and continuously-evolving operational efficiencies, we provide our customers with accurate transaction fulfillment, logistics and customer support services.
Our Growth. In February 2018, we completed the acquisition of Better Life Holdings, LLC, a leading west coast distributor of like products that does business under the trade name VaporNation, to expand and grow our business and market leadership. We intend to pursue additional acquisitions to complement our organic growth and to achieve our strategic objectives. Since July 1, 2016, we have grown our employee count from 86 employees to 214 employees as of June 30, 2018, of which 66 were focused on sales. Our organic and acquisition-driven growth strategies have led to significant increases in consolidated net sales, gross profit and adjusted EBITDA. For the six-month period ended June 30, 2018, which included the results of Better Life Holdings, LLC only for the period commencing on
2
February 20, 2018, we generated consolidated net sales of $83.8 million, gross profit of $17.5 million and adjusted EBITDA of $3.3 million, compared to net sales of $38.1 million, gross profit of $8.8 million and adjusted EBITDA of $1.4 million for the six-month period ended June 30, 2017. For the year ended December 31, 2017, without any pro forma adjustment for our acquisition of Better Life Holdings, LLC, we generated consolidated net sales of $88.3 million, gross profit of $20.6 million and adjusted EBITDA of $3.5 million, compared to consolidated net sales of $66.7 million, gross profit of $15.0 million and adjusted EBITDA of $0.7 million for the year ended December 31, 2016. See “Management’s Discussion and Analysis of Financial Condition and Results of Operations — Non-GAAP Financial Measure - Adjusted EBITDA” for a reconciliation of our adjusted EBITDA to net income.
Investment Highlights
Leading Distributor of Premium Vaporization Products and Consumption Accessories in North America
We are a leading distributor of premium vaporization products and consumption accessories in the United States and have a growing presence in Canada. As of June 30, 2018, we carried more than 4,600 SKUs that were sourced from more than 125 suppliers. For the year ended December 31, 2017 and the six-month period ended June 30, 2018, we had consolidated net sales of $88.3 million and $83.8 million, respectively, and we believe we are positioned to grow substantially as the cannabis regulatory landscape evolves.
Strong and Loyal Customer Base with Robust Sales Infrastructure to Support Scale
Our B2B customers include over 5,400 independent smoke shops and regional retail chain stores, which collectively operate an estimated 8,000 retail locations, and hundreds of licensed cannabis producers, processors and dispensaries. We intend to further expand into new or recently-entered trade channels, including mass retail and big-box retail. We believe our highly-specialized sales force and robust infrastructure are well-positioned to support this growth. We invest in our talent by providing every sales representative with an extensive and ongoing education, including programs that provide comprehensive product knowledge, as well as the tools needed to have a unique understanding of our customers’ personalities and decision-making processes.
A Significant E-Commerce Retailer Positioned to Become a Global Leader in Direct-to-Consumer
We own and operate two of the most visited North American direct-to-consumer e-commerce websites in our industry, VaporNation.com and VapeWorld.com. Our e-commerce properties increase our reach on a global scale and provide better gross profit margins than our B2B operations. With a database consisting of more than 250,000 B2C customers, we are able to continually expand our audience and business. In addition to our own fulfillment, we also fulfill web orders for many of the top industry suppliers, as well as for other leading e-commerce websites. We are developing a unique e-commerce platform, Vapor.com, that we believe will further increase our leadership position in the direct-to-consumer channel.
Strategically-Located Distribution Footprint
We have established our distribution network across the U.S. and Canada, including six distribution centers that allow us to deliver to approximately 90% of our customers within two days via FedEx Ground or similar ground delivery services. In the 12 months ended June 30, 2018, our expansive distribution network allowed us to ship over 325,000 parcels comprising over 8.8 million product units. Our infrastructure is built to support our company as it grows and scales. We believe our distribution network would be difficult and expensive for new entrants in our industry to replicate.
Demonstrated Strong Financial Performance and Future Growth Prospects
We have operated profitably since our inception in 2005. We believe our products are best-in-class and our “white glove” customer service, complemented by our prudent financial management, have driven strong growth and financial performance. We emphasize and incentivize profitability at the transaction level and foster relationships with customers to drive repeat purchasing. We have achieved revenue growth of 32.3% for the year ended December 31, 2017 (“fiscal 2017”) compared to the prior year period.
• Total revenue increased from $66.7 million in the year ended December 31, 2016 (“fiscal 2016”) to $88.3 million in fiscal 2017, representing an annual growth rate of 32.3%, or to $104.6 million in fiscal
3
2017 on a pro forma basis giving effect to our acquisition of Better Life Holdings, LLC in February 2018, representing a growth rate of 56.8%.
• Total revenue increased from $38.1 million in the six-month period ended June 30, 2017 to $83.8 million in the six-month period ended June 30, 2018, representing an increase of 119.8%.
• Net income was $87,000 for fiscal 2016 and $2.3 million for fiscal 2017.
• Adjusted EBITDA increased from $0.7 million in fiscal 2016 to $3.5 million in fiscal 2017, representing an annual growth rate of 400.0%.
We believe our results of operations for six months ended June 30, 2018 are a first look at our future growth prospects as we continue to rapidly scale and execute on new growth opportunities. We experienced revenue growth of 119.8% for the six month period ended June 30, 2018 compared to the corresponding period in fiscal 2017.
Passionate and Committed Executive Team with Proven Track Record of Delivering Strong Results
Our executive team has over 100 years of cumulative experience across various industries, including distribution, marketing, sales, financial services, public accounting, logistics, information technology, and luxury retail. Through steady brand discipline and strategic business planning, our executive team has transformed a small, single-product distributor into a leading multi-product, omni-channel distributor with a diverse and strategic portfolio mix of premium brands and products. Our executive team’s passion and dedication to our company permeates across our employees and organizational culture, which fosters innovation, teamwork, passion for our products and personalized customer service.
Our Business Relating to the Cannabis Industry
While we do not cultivate, distribute or dispense cannabis or any cannabis derivatives, several of the products we distribute, such as vaporizers, pipes and rolling papers, can be used with cannabis or cannabis derivatives as well as nicotine and other substances.
We believe the global cannabis industry is experiencing a transformation from a state of prohibition toward a state of legalization. We expect the number of states, countries and other jurisdictions implementing legalization legislation to continue to increase, which will create numerous and sizable opportunities for market participants, including us. Further, we believe that the trend of users seeking to consume nicotine will continue to evolve from traditional cigarettes to e-cigarettes, vaporizers and heat-not-burn platforms a trend which we are well-positioned to capitalize on.
Global Landscape
The United Nations estimates that the global cannabis market, including the illicit market, is $150 billion annually.
A June 2018 report of Arcview Market Research, a leading market research firm in the cannabis industry, projects that spending in the global legal cannabis market will be approximately $12.9 billion in 2018, of which the United States, Canada and rest of the world are projected to comprise $11 billion, $1.3 billion and $0.6 billion, respectively, and projects that by 2022 spending in the global legal cannabis market will reach $32.0 billion, of which the United States, Canada and rest of the world comprises $23.4 billion, $5.5 billion and $3.1 billion, respectively.
Wells Fargo Securities, LLC believes the global e-cigarette and vapor market will generate $5.5 billion of revenue in 2018, of which vaporizers, tanks and mods are projected to comprise $3.5 billion.
Our experience and awareness of the markets in which we operate lead us to believe that demand for the types of products we distribute will grow in tandem with the industry.
The North American Cannabis Landscape
United States and Territories. Thirty-one states, the District of Columbia, Puerto Rico, Guam, and the Commonwealth of the Northern Mariana Islands have legalized medical cannabis in some form, although not all
4
of those jurisdictions have fully implemented their legalization programs. Nine of these states and the District of Columbia have legalized cannabis for non-medical adult use. Fifteen additional states have legalized high-cannabidiol (CBD), low tetrahydrocannabinol (THC) oils for a limited class of patients. Only four states continue to prohibit cannabis entirely. Notwithstanding the continued trend toward further state legalization, cannabis continues to be categorized as a Schedule I controlled substance under the Federal Controlled Substances Act (the “CSA”) and, accordingly, the cultivation, processing, distribution, sale and possession of cannabis violate federal law in the United States as discussed further in “Risk Factors — Our business depends partly on continued purchases by businesses and individuals selling or using cannabis pursuant to state laws in the United States or Canadian and provincial laws.”
We believe support for cannabis legalization in the United States is gaining momentum. According to a 2018 poll by Gallup, public support for the legalization of cannabis in the United States has increased from approximately 12% in 1969 to approximately 66% in 2018.

The U.S. cannabis industry has experienced significant growth over the past 12 months fueled in part by increasing consumer acceptance and the legalization of medical and recreational cannabis across the United States. With increasing adult usage and further states expecting to legalize recreational cannabis use, some business participants in sectors such as wine, beer, spirits and tobacco have publicly expressed their views on the threats to their businesses from the growth of the cannabis industry.

5
The following map illustrates states that have fully legalized cannabis (for medical and recreational purposes); have partially legalized cannabis (for medical purposes only); and have not legalized cannabis for medical or recreational purposes are outlined below (as of August 1, 2018).

Canada. Legal access to dried cannabis for medical purposes was first allowed in Canada in 1999. The Cannabis Act (Canada) (the “Cannabis Act”) currently governs is the production, sale and distribution of medical cannabis and related oil extracts in Canada. Health Canada recently reported over 330,758 client registrations for medical cannabis prescriptions as of June 2018.
On April 13, 2017, the Government of Canada introduced Bill C-45, which proposed the enactment of the Cannabis Act to legalize and regulate access to cannabis. The Cannabis Act proposed a strict legal framework for controlling the production, distribution, sale and possession of medical and recreational adult-use cannabis in Canada. On June 21, 2018, the Government of Canada announced that Bill C-45, received Royal Assent. On July 11, 2018, the Government of Canada published the Cannabis Regulations under the Cannabis Act. The Cannabis Regulations provide more detail on the medical and recreational regulatory regimes for cannabis, including regarding licensing, security clearances and physical security requirements, product practices, outdoor growing, security, packaging and labelling, cannabis-containing drugs, document retention requirements, reporting and disclosure requirements, the new access to cannabis for medical purposes regime and industrial hemp. The majority of the Cannabis Act and the Cannabis Regulations came into force on October 17, 2018.
While the Cannabis Act provides for the regulation by the federal government of, among other things, the commercial cultivation and processing of cannabis for recreational purposes, it provides the provinces and territories of Canada with the authority to regulate in respect of the other aspects of recreational cannabis, such as distribution, sale, minimum age requirements, places where cannabis can be consumed, and a range of other matters.
The governments of every Canadian province and territory have implemented regulatory regimes for the distribution and sale of cannabis for recreational purposes. Most provinces and territories have announced a minimum age of 19 years old, except for Québec and Alberta, where the minimum age will be 18. Certain provinces, such as Ontario, have legislation in place that restricts the packaging of vapor products and the manner in which vapor products are displayed or promoted in stores.
In a 2018 publication by Deloitte, a leading professional services and consulting firm, the projected size of the Canadian adult-use market in 2019 ranged from C$1.8 billion to C$4.3 billion and in a 2018 research report, CIBC World Markets indicated that it expects the sector to grow to C$6.5 billion by 2020.
6
The outlook for the North American cannabis industry is largely positive. The industry is expected to continue benefiting from increasingly favorable attitudes toward both medical cannabis and recreational cannabis with expected significant consumer spending increases.
The International Cannabis Landscape
Europe. Europe’s population is larger than that of the U.S. and Canadian markets combined, suggesting the potential of a very significant market. Prohibition Partners, a London-based strategic consultancy firm, estimated in 2018 that approximately 12% of the continent’s adult population were “irregular” or “intensive” users of cannabis and a fully-regulated cannabis market would be worth more than $65 billion annually, with medical usage comprising $42 billion.
Currently, only Germany, Italy, Austria, Czech Republic, Finland, Portugal, Poland, Spain, the Netherlands, Denmark, Greece, Croatia, Macedonia, Poland and Turkey allow cannabis use for medicinal purposes, although it has been widely reported that other countries are considering following suit.
The progress of some key international markets is outlined below.
Germany. In January 2017, the German parliament legalized cannabis for medical consumption. In Germany, the cost of dried cannabis and cannabis extracts will be covered by health insurance for patients who have no other treatment options. Germany has created a “Cannabis Agency” to regulate the formation of a domestic cultivation and production of the medical cannabis supply chain. According to Rheinische Post, in the first 10 months of Germany’s medical cannabis reform, over 13,000 applications for medical cannabis have been received by the largest three public health insurance companies in Germany.
United Kingdom. The U.K is a global leader in legal cannabis production according to the International Narcotics Control Board, and we believe the country has also positioned itself as being in the forefront of medical cannabis research and development. The “Legalisation of Cannabis (Medical Purposes) Bill” was proposed on October 10, 2017 to move cannabis from Schedule 1 (no therapeutic value) to Schedule 3 (has therapeutic value) and that bill is scheduled for a second reading on October 28, 2018.
Australia. In February 2016, Australia legalized medical cannabis at the federal level to allow for the manufacturing of medicinal cannabis products in Australia. In October 2016, the Australian regulatory authority released a detailed application process to license domestic cultivators and producers of medical cannabis. In the interim, until local licenses have been awarded and have reached production capacity, Australia is allowing medical cannabis to be imported from locally-authorized producers. In January 2018, the Australian government announced that it will now permit the export of medicinal cannabis products to provide increasing opportunities for domestic producers.
Israel. In February 2017, legislation was passed allowing Israeli cannabis companies to export cannabis internationally. According to the country’s health minister, as of December 2017, there were 383 farmers that had applied for growing licenses in Israel, and 250 nurseries, 95 pharmacies and 60 processing facilities had applied for cannabis distribution and/or processing licenses. According to the European Journal of Internal Medicine, as of March 2018, there was estimated to be 32,000 registered users of medical cannabis in Israel. Recreational cannabis use is currently illegal in Israel, but it is expected to be decriminalized by late 2018.
Uruguay. In December 2013, Uruguay became the first country to legalize cannabis for both medicinal and recreational purposes. According to a news report published by The Independent, as of December 2017, there were over 16,000 government—registered cannabis users, a three-fold increase from approximately 5,000 registered users in July 2017.
Product Information
Consumers of cannabis, herbs, flavored compounds and nicotine are likely going to require the types of products we distribute, including vaporizers, pipes, rolling papers and packaging. We believe we distribute the “picks & shovels” for these rapidly-growing industries.
Inhalation Delivery Methods. There are two prevalent types of inhalation methods for cannabis and nicotine — combustion and vaporization. Recent advances in vaporization technology offer users a cleaner alternative to combustion with fewer health concerns.
7
Vaporizers are personal devices that heat materials to temperatures below the point of combustion, extracting the flavors, aromas and effects of dry herbs and concentrates in the form of vapor. Measured by revenue, vaporizers are our largest product category. During the six-month period ended June 30, 2018 and the year ended December 31, 2017, the vaporizers and components category, which is comprised of desktops, portables and pens, generated 80.6% and 79.9%, respectively, of our net sales.
The Science and Popularity of Vaporization
Vaporizers have elements that are designed to quickly heat combustible material, which generates a vapor that is immediately inhaled through the mouthpiece on the device itself, or a hose, pipe or an inflatable bag. Vaporizers can heat a variety of dry materials, viscous liquids and waxes and provides a convenient way for users to consume the active ingredients. Common ingredients used in vaporizers include tobacco, nicotine extracts, legal herbs, cannabis and propylene glycol and glycerin blends.
Vaporization Technology. Cannabis consumers have a wide array of vaporization devices at their disposal, which can be broadly categorized into two primary segments — desktop and portable vaporizers. Our vaporizer offering spans over 250 distinct products across 56 brands.
Desktop Vaporizers. Vaporizers were first developed as desktop models that were powered through traditional electric power sources. Desktop vaporizers are capable of heating the material to a more precise temperature choice determined by the consumer or as advised by a health practitioner. Some models dispense the vapor through a pipe or wand, and others into an inflatable bag in order to allow users to more accurately monitor their consumption.
Portable Vaporizers. With the development of lithium batteries, vaporizers have now become portable. Technological advances are resulting in lighter, sleeker and more visually-appealing units that are capable of quickly heating the material to the user’s desired temperature setting. The temperature setting can be fixed by the manufacturer or set manually by the consumer or via a Bluetooth connection to the consumer’s smartphone. Portable vaporizers, of which pens are a sub-set, are differentiated by many features, including output, battery life, recharge time, material, capacity and design.
Other Methods of Consumption. In addition to vaporizers, consumers have a wide array of methods of consumption at their disposal, including, among others, hand pipes, water pipes, rolling papers, and oral and topical delivery methods.
Hand and Water Pipes. We offer a diverse portfolio of approximately 114 products and seven brands, including our own proprietary Higher Standards brand. Many display iconic, licensed logos and artwork as pipes have grown into an artistic expression and are available in countless creative forms and functionality.
Hand pipes are small, portable and simple to use and function by trapping the smoke produced from burning materials, which is then inhaled by the user. Water pipes include large table-top models and bubblers and are more complex because they incorporate the cooling effects of water to the burning materials, before inhalation.
Rolling Papers. Rolling papers are a traditional consumption method used to smoke dried plant material in a “roll-your-own application”. Our rolling papers category is comprised of approximately 50 products across six brands.
Edibles, Tinctures, Ingestible Oils and Topicals are additional methods of consumption. We do not sell or distribute any psychoactive products within these categories.
Our Competitive Strengths
We attribute our success to the following competitive strengths.
Clear Market Leader in an Attractive Industry. We are a leading North American distributor of premium vaporization products and consumption accessories, reaching over 8,000 estimated retail locations and hundreds of licensed cannabis cultivators, processors and dispensaries. We also own and operate two of the industry’s most visited North American direct-to-consumer e-commerce websites, VaporNation.com and VapeWorld.com.
Market Knowledge and Understanding. Because of our experience and our extensive and long-term industry relationships, we believe we have a deep understanding of customer needs and desires in both our B2B and B2C channels. This allows us to influence customer demand and the pipeline between product manufacturers, suppliers, advertisers and the marketplace.
8
Broadest Product Offering. We believe we offer the industry’s most comprehensive portfolio of vaporization products and consumption accessories with over 4,600 SKUs from more than 125 suppliers. This broad product offering creates a “one-stop” shop for our customers and positively distinguishes us from our competitors. In addition, we have carefully cultivated a portfolio of well-known brands and premium products and have helped many of the brands we distribute to become established names in the industry.
Entrepreneurial Culture. We believe our entrepreneurial, results-driven culture fosters highly-dedicated employees who provide our customers with superior service. We invest in our talent by providing every sales representative with an extensive and ongoing education and have successfully developed programs that provide comprehensive product knowledge and the tools needed to have a unique understanding of our customers’ personalities and decision-making processes.
Unwavering Focus on Relationships and Superior Service. We aim to be the premier partner of choice for our customers, suppliers and employees.
• Customers. We believe we offer superior services and solutions due to our comprehensive product offering, proprietary industry data and analytics, product expertise and the quality of our service. We deliver products to our customers in a precise, safe and timely manner with complementary support from our dedicated sales and service teams.
• Suppliers. Our industry knowledge, market reach and resources allow us to establish trusted professional relationships with many of our product suppliers. We offer them a variety of value-added services, such as marketing support, supply chain management, customer feedback, market data and customer service to support the sale of their products.
• Employees. We provide our employees with an entrepreneurial culture, a safe work environment, financial incentives and career development opportunities.
Experienced and Proven Management Team Driving Organic and Acquisition Growth. We believe our management team is among the most experienced in the industry. Our senior management team brings experience in accounting, mergers and acquisitions, financial services, consumer packaged goods, retail operations, third-party logistics, information technology, product development and specialty retail and an understanding of the cultural nuances of the sectors that we serve.
Our Strategies
We intend to leverage our competitive strengths to increase shareholder value through the following core strategies:
Build Upon Strong Customer and Supplier Relationships to Expand Organically. Our North American footprint and broad supplier relationships, combined with our regular interaction with our large and diverse customer base, provides us key insights and positions us to be a critical link in the supply chain for premium vaporization products and consumption accessories. Our suppliers benefit from access to more than 5,400 B2B customers and more than 250,000 B2C customers as we are a single point of contact for improved production, planning and efficiency. Our customers, in turn, benefit from our market leadership, talented sales associates, broad product offering, high inventory availability, timely delivery and complementary value-added services. We believe our strong customer and supplier relationships will enable us to expand and broaden our market share in the premium vaporization products and consumption accessories marketplace.
Expand Our Operations Internationally. We currently focus our marketing and sales efforts on the United States and Canada, the two largest and most developed markets for our products. While we currently support and ship products to customers in Europe, Australia, and parts of South America on a limited basis, we are aware of the growth opportunities in these markets. As we continue to expand our marketing, supplier relationships, sales bandwidth and expertise, we anticipate capturing market share in those regions by opening our own distribution centers, acquiring existing international distributors and partnering with local operators.
Expand our E-Commerce Reach and Capabilities. We own and operate two of the leading direct-to-consumer e-commerce websites in our industry, VaporNation.com and VapeWorld.com. These sites are the most visited within our segment according to Alexa Traffic Rankings, a leading data analytics firm, and as of June 30, 2018, we ranked first
9
in over 90 Google key search terms and over 300 in the top five key search term positions. We intend to continue to optimize our e-commerce platforms to improve conversion rates, increase average order values, and grow our margins.
Pursue Value-Enhancing Strategic Acquisitions. Through our recently-completed acquisition of Better Life Holdings, LLC, we have added new markets within the United States, new product lines, talented employees and operational best practices. We intend to continue pursuing strategic acquisitions to grow our market share and enhance leadership positions by taking advantage of our scale, operational experience and acquisition know-how to pursue and integrate attractive targets. We believe we have significant opportunities to add product categories through our knowledge of our industry and possible acquisition targets.
Enhance Our Operating Margins. We expect to enhance our operating margins as our business expands through a combination of additional product purchasing discounts, reduced inbound and outbound shipping and handling rates, reduced transaction processing fees, increased operating efficiencies and realizing the benefits of leveraging our existing assets and distribution facilities. Additionally, we expect that our operating margins will increase as our product mix continues to evolve to include a greater portion of our proprietary branded products. We are committed to supporting our proprietary brands, such as Higher Standards, which offer better price points and significantly higher gross margins than supplier-branded products.
Developing A World-Class Portfolio of Proprietary Brands. We intend to develop a portfolio of our own proprietary brands, which over time should improve our blended margins and create long-term value. Our brand development will be based upon our proprietary industry intelligence that allows us to identify market opportunities for new brands and products. We plan to leverage our distribution infrastructure and customer relationships to penetrate the market quickly with our proprietary brands and to gain placement in thousands of stores. In addition, we plan to sell such products directly to consumers via the brand websites and our e-commerce properties. Our existing proprietary brands include our Higher Standards and Aerospaced brands. In May 2018, we entered into an exclusive license agreement with Keith Haring Studio to manufacture and sell consumption accessory products that will incorporate certain artwork images created by the iconic artist Keith Haring, and in July 2018, we entered into a joint venture with an affiliate of Gilbert Milam, one of the most influential celebrities in the industry today, to create, develop and market a line of consumer products to be sold under the “Vibes” brand name, including, potentially, clothing, backpacks, cases, and smoking and vaporizer accessories. In addition, we are absorbing the Marley Natural accessory line as a house brand. In creating our proprietary brands, we intend to stay mindful of our key supplier relationships and to identify opportunities within our product portfolio and in the market where we can introduce compelling products that do not directly compete with the products of our core suppliers. We believe that, over time, our proprietary brands will have a significant positive impact on our results of operations.
Execute on Identified Operational Initiatives. We continue to evaluate operational initiatives to improve our profitability, enhance our supply chain efficiency, strengthen our pricing and category management capabilities, streamline and refine our marketing process and invest in more sophisticated information technology systems and data analytics. In addition, we continue to further automate our distribution facilities and improve our logistical capabilities. We believe we will continue to benefit from these and other operational improvements.
Be the Employer of Choice. We believe our employees are the key drivers of our success, and we aim to recruit, train, promote and retain the most talented and success-driven personnel in the industry. Our size and scale enable us to offer structured training and career path opportunities for our employees, while in our sales and marketing teams, we have built a vibrant and entrepreneurial culture that rewards performance. We are committed to being the employer of choice in our industry.
Reorganization Transactions
Prior to the completion of this offering and the Transactions described below, Greenlane Holdings, LLC was owned entirely by the Members and operated its business through itself and various wholly-owned subsidiaries. Greenlane Holdings, Inc. was incorporated as a Delaware corporation on May 2, 2018, to serve as the issuer of the Class A common stock offered in this offering.
In connection with the completion of this offering, we will consummate the following organizational transactions:
• we will amend and restate Greenlane Holdings, LLC’s existing operating agreement effective as of the completion of this offering to, among other things, convert the Members’ existing membership interests
10
in Greenlane Holdings, LLC into Common Units, including unvested membership interests into unvested Common Units, and appoint Greenlane Holdings, Inc. as the sole manager of Greenlane Holdings, LLC;
• we will amend and restate our certificate of incorporation to, among other things, provide for Class A common stock, Class B common stock and Class C common stock;
• we will issue shares of Class B common stock to the Non-Founder Members on a one-to-one basis with the number of Common Units they own, for nominal consideration, and shares of Class C common stock to the Founder Members on a three-to-one basis with the number of Common Units they own, for nominal consideration;
• we will issue shares of our Class A common stock, or shares if the underwriters exercise in full their option to purchase additional shares of Class A common stock from the selling stockholders, assuming an initial public offering price at the midpoint of the price range set forth on the cover page of this prospectus, to the Members upon exchange of an equal number of Common Units, which shares will be sold by the Members as selling stockholders in this offering;
• we will issue shares of our Class A common stock to the purchasers in this offering, assuming an initial public offering price at the midpoint of the price range set forth on the cover page of this prospectus, and will use all of the net proceeds received by us from such issuance to acquire Common Units from Greenlane Holdings, LLC at a purchase price per Common Unit equal to the initial public offering price per share of Class A common stock, less underwriting discounts and commissions, which Common Units, when added to the Common Units we receive from the selling stockholders, will collectively represent % of Greenlane Holdings, LLC’s outstanding Common Units following this offering, or approximately % if the underwriters exercise in full their option to purchase additional shares of Class A common stock from the selling stockholders;
• Greenlane Holdings, LLC intends to use the proceeds from the sale of Common Units to Greenlane Holdings, Inc. as described in “Use of Proceeds,” including to pay the expenses of this offering and for acquisitions of complementary businesses or assets, capital improvements to our warehouses and other facilities, capital expenditures relating to our information technology systems, and working capital and general corporate purposes;
• the Members will continue to own their Common Units not exchanged for the shares of Series A common stock to be sold by them in this offering and will have no economic interests in Greenlane Holdings, Inc. despite their ownership of Class B common stock and Class C common stock, where “economic interests” means the right to receive any distributions or dividends, whether cash or stock, nor any proceeds upon dissolution, winding up or liquidation; and
• Greenlane Holdings, Inc. will enter into (i) a Tax Receivable Agreement with Greenlane Holdings, LLC and the Members and (ii) a Registration Rights Agreement with the Members who, assuming that all of the Common Units of such Members are redeemed or exchanged for newly issued shares of Class A common stock on a one-to-one basis, will own shares of Greenlane Holdings, Inc.’s Class A common stock, assuming an initial public offering price at the midpoint of the price range set forth on the cover page of this prospectus, representing approximately % of the combined voting power of all of Greenlane Holdings, Inc.’s common stock, or approximately % if the underwriters exercise in full their option to purchase additional shares of Class A common stock from the selling stockholders. Although the actual timing and amount of any payments that we make to the Members under the Tax Receivable Agreement will vary, we expect those payments will be significant.
Following this offering, Common Units will be redeemable subject to contractual restrictions at the election of such Members for newly-issued shares of Class A common stock on a one-to-one basis (and their shares of Class B common stock or Class C common stock, as the case may be, will be cancelled on a one-to-one basis in the case of Class B common stock or three-to-one basis in the case of Class C common stock upon any such issuance). We will have the option to instead make a cash payment equal to a volume weighted average market price of one share of Class A common stock for each Common Unit redeemed (subject to customary adjustments, including for stock splits, stock dividends and reclassifications) in accordance with the terms of the Greenlane Operating Agreement.
11
Our decision to make a cash payment upon a Member’s election will be made by our independent directors (within the meaning of the Nasdaq Marketplace Rules) who are disinterested.
Our corporate structure following this offering, as described above, is commonly referred to as an “Up-C” structure, which is often used by partnerships and limited liability companies when they undertake an initial public offering of their business. The Up-C structure will allow the Members to continue to realize tax benefits associated with owning interests in an entity that is treated as a partnership, or “pass-through” entity, for income tax purposes following this offering. One of these benefits is that future taxable income of Greenlane Holdings, LLC that is allocated to the Members will be taxed on a flow-through basis and therefore will not be subject to corporate taxes at the entity level. Additionally, because the Members may redeem their Common Units for shares of our Class A common stock or, at our option, for cash, the Up-C structure also provides the Members with potential liquidity that holders of non-publicly-traded limited liability companies are not typically afforded. See “The Transactions” and “Description of Capital Stock.”
Greenlane Holdings, Inc. will receive the same benefits as the Members on account of our ownership of Common Units in an entity treated as a partnership, or “pass-through” entity, for income tax purposes. As we redeem additional Common Units from the Members under the mechanism described above, we will obtain a step-up in tax basis in our share of Greenlane Holdings, LLC’s assets. This step-up in tax basis will provide us with certain tax benefits, such as future depreciation and amortization deductions that can reduce the taxable income allocable to us. We expect to enter into the Tax Receivable Agreement with Greenlane Holdings, LLC and each of the Members that will provide for the payment by us to the Members of 85% of the amount of tax benefits, if any, that we actually realize (or in some cases are deemed to realize) as a result of (i) increases in tax basis resulting from the redemption of Common Units and (ii) certain other tax benefits attributable to payments made under the Tax Receivable Agreement.
We refer to the foregoing distribution and organizational transactions collectively as the “Transactions.” For more information regarding our structure after the completion of the Transactions, including this offering, see “The Transactions.”
Immediately following this offering, we will be a holding company and our principal asset will be the Common Units we purchase from Greenlane Holdings, LLC. As the sole manager of Greenlane Holdings, LLC, we will operate and control all of the business and affairs of Greenlane Holdings, LLC and, through Greenlane Holdings, LLC and its subsidiaries, conduct our business. Although we will have a minority economic interest in Greenlane Holdings, LLC, we will have the sole voting interest in, and control the management of, Greenlane Holdings, LLC, and will have the obligation to absorb losses of, and receive benefits from, Greenlane Holdings, LLC that could be significant. As a result, we have determined that, after the Transactions, Greenlane Holdings, LLC will be a variable
interest entity, or VIE, and that we will be the primary beneficiary of Greenlane Holdings, LLC. Accordingly, pursuant to the VIE accounting model, we will consolidate Greenlane Holdings, LLC in our consolidated financial statements and will report a non-controlling interest related to the Common Units held by the Members on our consolidated financial statements.
See “Description of Capital Stock” for more information about our amended and restated certificate of incorporation and the terms of the Class A common stock, Class B common stock and Class C common stock. See “Certain Relationships and Related Party Transactions” for more information about:
• the Greenlane Operating Agreement, including the terms of the Common Units and the redemption right of the Members;
• the Tax Receivable Agreement; and
• the Registration Rights Agreement.
12
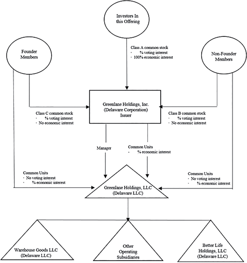
Corporate Structure
The following diagram shows our organizational structure after giving effect to the Transactions, including this offering, assuming an initial public offering price at the midpoint of the price range set forth on the cover page of this prospectus and no exercise by the underwriters of their option to purchase additional shares of Class A common stock:

Controlled Company
We are presently a “controlled company” under the Nasdaq Marketplace Rules as a result of the Founder Member’s ownership of a majority of our shares, which entitles us to rely on certain exemptions from Nasdaq’s corporate government requirements. We expect to remain a “controlled company” following the completion of this offering.
JOBS Act
We are an “emerging growth company,” as defined in the Jumpstart Our Business Startups Act of 2012. We will remain an emerging growth company until the earlier to occur of (1) the last day of the fiscal year (a) following the fifth anniversary of the completion of this offering, (b) in which we have total annual gross revenue of at least $1.07 billion or (c) in which we become a large accelerated filer, which means that we have been public for at least 12 months, have filed at least one annual report and the market value of our Class A common stock that is held by non-affiliates exceeds $700 million as of the last day of our then most recently completed second fiscal quarter
13
and (2) the date on which we have issued more than $1.0 billion in non-convertible debt during the prior three-year period. We refer to the Jumpstart Our Business Startups Act of 2012 as the “JOBS Act,” and references to “emerging growth company” have the meaning given to such term in the JOBS Act.
An emerging growth company may take advantage of specified exemptions from various requirements that are otherwise generally applicable to public companies in the United States. These provisions include:
• an exemption to include in an initial public offering registration statement less than five years of selected financial data; and
• an exemption from the auditor attestation requirement in the assessment of the emerging growth company’s internal control over financial reporting.
We have availed ourselves in this prospectus of the reduced reporting requirements described above with respect to selected financial data. As a result, the information that we are providing to you may be less comprehensive than what you might receive from other public companies.
In addition, the JOBS Act provides that an emerging growth company may delay adopting new or revised accounting standards until such time as those standards apply to private companies. We have elected not to use the extended transition period for complying with any new or revised financial accounting standards provided pursuant to Section 7(a)(2)(B) of the Securities Act of 1933, as amended (the “Securities Act”). Therefore, we will be subject to the same new or revised accounting standards as other public companies that are not emerging growth companies.
Corporate Information
We were incorporated as a Delaware corporation on May 2, 2018 for the purpose of issuing the Class A common stock in this offering and acquiring Common Units in Greenlane Holdings, LLC, our principal operating subsidiary, which was organized as Delaware limited liability company on September 1, 2015. Our principal executive offices are located at 6501 Park of Commerce Boulevard, Suite 200, Boca Raton, FL 33487, and our telephone number is (877) 292-7660. Our corporate website is www.gnln.com. Information contained on our website is not incorporated by reference into this prospectus, and such information should not be considered to be part of this prospectus.
14
The Offering
|
Issuer in this offering |
|
Greenlane Holdings, Inc. |
|
|
|
|
|
Class A common stock offered by us |
|
shares |
|
|
|
|
|
Class A common stock offered by the selling stockholders |
|
|
|
|
|
|
|
Underwriters’ option to purchase additional shares of Class A common stock |
|
The selling stockholders have granted the underwriters the right to purchase up to additional shares of Class A common stock within 30 days of the closing date of this offering. See “Underwriting.” |
|
|
|
|
|
Class A common stock to be outstanding immediately after this offering |
|
shares, representing % of the voting interest and 100% of the economic interest in us, or shares, representing % voting interest and 100% of the economic interest in us if the underwriters exercise in full their option to purchase additional shares of Class A common stock. |
|
|
|
|
|
Class B common stock to be outstanding immediately after this offering |
|
shares, representing % of the voting interest and no economic interest in us, or shares, representing % voting interest and no economic interest if the underwriters exercise in full their option to purchase additional shares of Class A common stock. |
|
|
|
|
|
Class C common stock to be outstanding immediately after this offering |
|
shares, representing % of the voting interest and no economic interest in us, representing % voting interest and no economic interest if the underwriters exercise in full their option to purchase additional shares of Class A common stock. |
|
|
|
|
|
Common Units of Greenlane Holdings, LLC to be held by us immediately after this offering |
|
|
|
|
|
|
|
Common Units of Greenlane Holdings, LLC to be held by the Members after this offering |
|
|
|
|
|
|
|
Ratio of shares of Class A common stock to Common Units |
|
|
15
|
Ratio of shares of Class B common stock to Common Units |
|
|
|
|
|
|
|
Ratio of shares of Class C common stock to Common Units |
|
|
|
|
|
|
|
Permitted holders of shares of Class B common stock |
|
|
|
|
|
|
Permitted holders of shares of Class C common stock |
|
|
|
|
|
|
|
Voting rights |
|
Each share of our Class A common stock entitles its holder to one vote per share, representing an aggregate of % of the combined voting power of our issued and outstanding common stock upon the completion of this offering, or % if the underwriters exercise in full their option to purchase additional shares of Class A common stock. |
|
|
|
|
|
|
|
Each share of our Class B common stock entitles its holder to one vote per share, representing an aggregate of % of the combined voting power of our issued and outstanding common stock upon the completion of this offering, or % if the underwriters exercise in full their option to purchase additional shares of Class A common stock. |
|
|
|
|
|
|
|
Each share of our Class C common stock entitles its holder to one vote per share, representing an aggregate of % of the combined voting power of our issued and outstanding common stock upon the completion of this offering, or % if the underwriters exercise in full their option to purchase additional shares of Class A common stock. |
|
|
|
|
|
|
All classes of our common stock generally vote together as a single class on all matters submitted to a vote of our stockholders, except as otherwise required by law or our amended and restated certificate of incorporation. Upon the completion of this offering, our Class B common stock will be held exclusively by the Non-Founder Members and, following the Class C Share Conversion, the Founder Members and our Class C common stock will be held exclusively by the Founder Members. See “Description of Capital Stock.” |
16
|
Voting power of the Members after this offering |
|
|
|
|
|
|
|
Voting power of our executive officers, directors and persons holding more than 5% of our Class A, Class B or Class C common stock (other than any purchasers in this offering) after this offering |
|
|
|
|
|
|
Redemption rights of holders of Common Units |
|
|
|
|
|
|
|
Use of proceeds |
|
We intend to use the net proceeds received by us from this offering to purchase Common Units (assuming an initial offering price per share of Class A common stock in this offering of $ per share, the midpoint of the price range set forth on the cover page of this prospectus) directly from Greenlane Holdings, LLC at a price per Common Unit equal to the initial public offering price per share of Class A common stock in this offering, less underwriting discounts and commissions. We will not receive any proceeds from the sale of Class A common stock by the selling stockholders, including any shares sold to the underwriters upon exercise of their right to purchase additional shares of Class A common stock. We will receive Common Units from the selling stockholders in exchange for the shares of Class A common stock to be sold by the selling stockholders in this offering. |
|
|
|
|
|
|
We intend to cause Greenlane Holdings, LLC to use the proceeds from the sale of Common Units to us to pay the expenses of this offering and for acquisitions of complementary businesses or assets, capital improvement to our, warehouses and other facilities, capital expenditures relating to our information technology systems and working capital and general corporate purposes. See “Use of Proceeds.” |
17
|
Tax Receivable Agreement |
|
We will enter into the Tax Receivable Agreement with Greenlane Holdings, LLC and each of the Members that will provide for the payment by us to the Members of 85% of the amount of tax benefits, if any, that we actually realize (or in some circumstances are deemed to realize) as a result of (i) increases in tax basis resulting from any future redemptions that are funded by us or exchanges of Common Units described above under “— Redemption rights of holders of Common Units” and (ii) certain other tax benefits attributable to payments made under the Tax Receivable Agreement. See “Certain Relationships and Related Party Transactions — The Transactions — Tax Receivable Agreement” for a discussion of the Tax Receivable Agreement. |
|
|
|
|
|
Registration Rights Agreement |
|
Pursuant to the Registration Rights Agreement, we will, subject to the terms and conditions thereof, agree to register the resale of the shares of our Class A common stock that are issuable to the Members upon redemption or exchange of their Common Units. See “Certain Relationships and Related Party Transactions — The Transactions — Registration Rights Agreement.” |
| Controlled Company | Upon completion of this offering, we will be a “controlled company” under the corporate governance rules for Nasdaq-listed companies and will be exempt from certain corporate governance requirements of the Nasdaq Marketplace Rules. | |
Proposed Nasdaq Symbol |
|
We have applied to list our Class A common stock on Nasdaq under the symbol “GNLN.” |
|
|
|
|
|
Risk Factors |
|
You should read the “Risk Factors” section of this prospectus for a discussion of facts to consider carefully before deciding to invest in shares of our Class A common stock. |
The shares of Class A common stock to be outstanding following this offering excludes:
• shares of Class A common stock that may be issuable upon exercise of the Members’ rights to redeem their Common Units, assuming an offering price of $ , the midpoint of the price range set forth on the cover page of this prospectus; and
• shares of Class A common stock reserved for future issuance under our 2018 Equity Incentive Plan, including shares of Class A common stock (based on an assumed initial public offering price in this offering of $ per share, the midpoint of the price range set forth on the cover page of this prospectus) issuable upon the exercise of stock options our board of directors has approved in connection with this offering.
The shares of Class B common stock and Class C common stock to be outstanding following this offering is based on Common Units held by the Members as of June 30, 2018 after taking into account the assumptions set forth below, of which Common Units will be subject to certain vesting conditions. The shares of Class C common stock to be outstanding following this offering is based on Common Units held by the Founder Members as of June 30, 2018 after taking into account the assumptions set forth below.
Unless we indicate otherwise or the context otherwise requires, all information in this prospectus:
• gives effect to the Greenlane Operating Agreement, as well as the filing of our amended and restated certificate of incorporation;
• gives effect to the Transactions;
• assumes no exercise by the underwriters of their option to purchase additional shares of Class A common stock from the selling stockholders, assuming an offering price per share of the Class A common stock of $ , the midpoint of the price range set forth on the cover page of this prospectus; and
• includes an aggregate of Common Units and shares of Class B common stock, assuming an offering price per share of the Class A common stock of $ , the midpoint of the price range set forth on the cover page of this prospectus to be issued upon consummation of the Transactions to certain of our executive officers that are subject to certain vesting conditions and may not be redeemed for shares of Class A common stock until such vesting conditions are satisfied. See “Executive Compensation.”
18
Summary Consolidated Financial and Other Data
The following tables present the summary historical consolidated financial and other data for Greenlane Holdings, LLC and its subsidiaries. Greenlane Holdings, LLC is our predecessor for financial reporting purposes. The summary consolidated statement of operations data for the years ended December 31, 2017 and 2016 and the summary balance sheet data at December 31, 2017 and 2016 were derived from the audited consolidated financial statements of Greenlane Holdings, LLC included elsewhere in this prospectus. The summary consolidated statement of operations data for the six-month periods ended June 30, 2018 and 2017 and the summary balance sheet data at June 30, 2018 were derived from the unaudited consolidated interim financial statements of Greenlane Holdings, LLC included elsewhere in this prospectus. The unaudited consolidated interim financial statements have been prepared on the same basis as the audited consolidated financial statements and, in the opinion of management, reflect all adjustments, consisting only of normal recurring adjustments, that we consider necessary for a fair statement of the financial information set forth in those statements. The results of operations for the periods presented below are not necessarily indicative of the results to be expected for any future period and the results for any interim period are not necessarily indicative of the results that may be expected for a full year. The following summary consolidated financial and other data should be read in conjunction with the section titled “Management’s Discussion and Analysis of Financial Condition and Results of Operations” and the consolidated financial statements and related notes of Greenlane Holdings, LLC included elsewhere in this prospectus.
The summary historical consolidated financial and other data of our company, Greenlane Holdings, Inc., has not been presented, as we are a newly-incorporated entity, have had no business transactions or activities to date and had no assets or liabilities during the periods presented in this section.
|
|
Six
Months Ended |
|
Year
Ended |
|||||||||
|
|
2018 |
|
2017 |
|
2017 |
|
2016 |
|||||
|
|
(unaudited) |
|
|
|
|
|||||||
Statement of Operations Data: |
|
|
|
|
|
|
|
|
|
|
|
|
|
Net sales |
|
$ |
83,818,436 |
|
$ |
38,138,585 |
|
$ |
88,259,975 |
|
|
$ |
66,689,944 |
Gross profit |
|
|
17,465,324 |
|
|
8,835,690 |
|
|
20,570,397 |
|
|
|
14,954,003 |
Operating expenses |
|
|
14,795,061 |
|
|
7,838,460 |
|
|
17,854,624 |
|
|
|
14,839,513 |
Income from operations |
|
|
2,670,263 |
|
|
997,230 |
|
|
2,715,773 |
|
|
|
114,490 |
Other income (expense) |
|
|
6,627 |
|
|
51,514 |
|
|
(241,683 |
) |
|
|
81,422 |
Income before income taxes |
|
|
2,676,890 |
|
|
1,048,744 |
|
|
2,474,090 |
|
|
|
195,912 |
Net income |
|
|
2,528,240 |
|
|
962,978 |
|
|
2,291,557 |
|
|
|
86,985 |
|
|
|
|
|
|
|
|
|
|
|
|
|
|
Other Data: |
|
|
|
|
|
|
|
|
|
|
|
|
|
Adjusted EBITDA(1) |
|
$ |
3,287,835 |
|
$ |
1,413,545 |
|
$ |
3,506,982 |
|
|
$ |
686,645 |
____________
(1) Adjusted EBITDA is equal to net income less other income, before interest expense, income taxes, depreciation and amortization. Adjusted EBITDA eliminates the effects of items that we do not consider indicative of our core operating performance and that are not excluded in the calculation of net income. See “Management’s Discussion and Analysis of Financial Condition and Results of Operations — Non-GAAP Financial Measure - Adjusted EBITDA” for a discussion of adjusted EBITDA and a reconciliation of adjusted EBITDA to net income, the most directly comparable measure under U.S. GAAP.
|
|
June 30, |
|
As of December 31, |
|||||
|
|
2018 |
|
2017 |
|
2016 |
|||
|
|
(unaudited) |
|
|
|
|
|||
Balance Sheet Data: |
|
|
|
|
|
|
|
|
|
Cash |
|
$ |
1,398,819 |
|
$ |
2,080,397 |
|
$ |
1,691,196 |
Accounts receivable, net |
|
|
6,391,500 |
|
|
3,759,551 |
|
|
1,336,982 |
Inventories, net |
|
|
22,504,097 |
|
|
14,159,693 |
|
|
5,618,328 |
Total current assets |
|
|
36,715,578 |
|
|
23,288,456 |
|
|
10,003,631 |
Goodwill and intangible assets, net |
|
|
9,756,319 |
|
|
4,769,957 |
|
|
4,748,092 |
Total assets |
|
|
48,559,422 |
|
|
29,571,827 |
|
|
15,999,866 |
|
|
|
|
|
|
|
|
|
|
Total current liabilities |
|
|
28,617,192 |
|
|
19,519,682 |
|
|
6,439,943 |
Total liabilities |
|
|
28,785,184 |
|
|
20,175,994 |
|
|
8,551,227 |
Total redeemable Class B units (temporary equity) |
|
|
8,890,000 |
|
|
— |
|
|
— |
Total members’ equity |
|
|
10,884,238 |
|
|
9,395,833 |
|
|
7,448,639 |
Total liabilities, redeemable Class B units, and members’ equity |
|
|
48,559,422 |
|
|
29,571,827 |
|
|
15,999,866 |
19
Summary Pro Forma Combined Condensed Financial Data
The following summary unaudited pro forma consolidated statement of operations data for the year ended December 31, 2017 and the six-month periods ended June 30, 2018 presents our consolidated results of operations after giving effect to (i) the organizational transactions described under “The Transactions,” (ii) this offering and the use of proceeds from this offering, and (iii) the acquisition by Greenlane Holdings, LLC of Better Life Holdings, LLC, as if each had been completed as of January 1, 2017. The following pro forma consolidated balance sheet data presents our consolidated financial position as of June 30, 2018 after giving effect to (i) the organizational transactions described under “The Transactions,” and (ii) this offering and the use of proceeds from this offering, as if each had been completed as of June 30, 2018. The summary unaudited pro forma combined condensed financial data has been prepared from, and should be read in conjunction with, the unaudited pro forma combined condensed financial information set forth under the caption “Unaudited Pro Forma Consolidated Financial Information” and the historical consolidated financial statements and notes thereto of Greenlane Holdings, LLC and the historical consolidated financial statements of Better Life Holdings, LLC, each included elsewhere in this prospectus.
The summary historical profit and loss accounts of each of these entities have been prepared in accordance with generally accepted accounting principles in the United States, or U.S. GAAP. The pro forma acquisition adjustments described in the summary unaudited pro forma combined condensed financial information are based on available information and certain assumptions made by us and may be revised as additional information becomes available as the purchase accounting for the acquisition is finalized. The pro forma adjustments are based on preliminary estimates of the fair values of assets acquired and information available as of the date of this prospectus. Certain valuations are currently in process. Actual results may differ from the amounts reflected in the unaudited pro forma combined condensed financial statements, and the differences may be material.
The unaudited pro forma combined condensed financial information included in this prospectus is not intended to represent what our results of operations would have been if the acquisition of Better Life Holdings, LLC, and the Transactions and this offering had occurred on January 1, 2017 or to project our results of operations for any future period. The acquisition of Better Life Holdings, LLC was completed on February 20, 2018. We and Better Life Holdings, LLC were not under common control or management for any period presented prior to the acquisition date. Therefore, the unaudited pro forma combined condensed financial results may not be comparable to, or indicative of, future performance.
|
|
As of June 30, 2018 |
|||
|
|
(unaudited) |
|||
|
|
Including the Transactions |
|
Including the Transactions and this Offering |
|
Balance Sheet Data: |
|
|
|
|
|
Cash |
|
$ |
1,398,819 |
|
|
Accounts receivable, net |
|
|
6,391,500 |
|
|
Inventories, net |
|
|
22,504,097 |
|
|
Total current assets |
|
|
36,715,578 |
|
|
Intangible assets, net |
|
|
4,310,628 |
|
|
Goodwill |
|
|
5,445,691 |
|
|
Total assets |
|
|
48,559,422 |
|
|
|
|
|
|
|
|
Total current liabilities |
|
|
28,617,192 |
|
|
Total liabilities |
|
|
28,785,184 |
|
|
|
|
|
|
|
|
Total members’/stockholders’ equity |
|
|
19,744,238 |
|
|
Total liabilities and members’/stockholders’ equity |
|
|
48,559,422 |
|
|
20
|
|
Including Acquisition of Better Life Holdings, LLC |
|
Including Acquisition of Better Life Holdings, LLC, and the Transactions |
|
Including Acquisition of Better Life Holdings, LLC, the Transactions, and this Offering |
||||||||||||
|
|
For
the six months ended |
|
For the year ended December 31, 2017 |
|
For
the six months ended |
|
For the year ended December 31, 2017 |
|
For
the six months ended |
|
For
the |
||||||
|
|
(unaudited) |
|
(unaudited) |
|
(unaudited) |
|
(unaudited) |
|
(unaudited) |
|
(unaudited) |
||||||
Statement of Operations Data: |
|
|
|
|
|
|
|
|
|
|
|
|
|
|
|
|
|
|
Net sales |
|
$ |
85,886,620 |
|
$ |
104,588,530 |
|
|
$ |
85,886,620 |
|
$ |
104,588,530 |
|
|
|
|
|
Gross profit |
|
|
18,116,214 |
|
|
24,752,009 |
|
|
|
18,116,214 |
|
|
24,752,009 |
|
|
|
|
|
Operating expenses |
|
|
15,383,981 |
|
|
23,047,869 |
|
|
|
15,383,981 |
|
|
23,047,869 |
|
|
|
|
|
Income from operations |
|
|
2,732,233 |
|
|
1,704,140 |
|
|
|
2,732,233 |
|
|
1,704,140 |
|
|
|
|
|
Other income (expense) |
|
|
8,711 |
|
|
(234,395 |
) |
|
|
8,711 |
|
|
(234,395 |
) |
|
|
|
|
Income before taxes |
|
|
2,740,944 |
|
|
1,469,745 |
|
|
|
2,740,944 |
|
|
1,469,745 |
|
|
|
|
|
Net income |
|
|
2,592,294 |
|
|
1,287,212 |
|
|
|
2,592,294 |
|
|
1,287,212 |
|
|
|
|
|
Net
income attributable to non-controlling |
|
|
— |
|
|
— |
|
|
|
|
|
|
|
|
|
|
|
|
Net income attributable to Greenlane Holdings, Inc. |
|
|
— |
|
|
— |
|
|
|
|
|
|
|
|
|
|
|
|
21
An investment in our Class A common stock involves a high degree of risk and many uncertainties. You should carefully consider the specific factors listed below together with the other information included in this prospectus before purchasing our Class A common stock in this offering. If any of the possibilities described as risks below actually occurs, our operating results and financial condition would likely suffer and the trading price of our Class A common stock could fall, causing you to lose some or all of your investment. The following is a description of what we consider the key challenges and material risks to our business and an investment in our Class A common stock.
Risks Related to Our Business and Industry
We have experienced rapid growth, both domestically and internationally, and expect continued future growth, including growth from additional acquisitions. If we fail to manage our growth effectively, we may be unable to execute our business plan, maintain high levels of service or address competitive challenges adequately. Furthermore, our corporate culture has contributed to our success, and if we cannot maintain this culture as we grow, we could lose the innovation, creativity, and teamwork fostered by our culture, and our business may be harmed.
We have recently experienced a period of rapid growth in our business, operations, and employee headcount. Our net sales increased to $88.3 million in the year ended December 31, 2017 from $66.7 million in the year ended December 31, 2016, representing a 32.3% increase. We shipped over 3.5 million product units to our B2B customers in fiscal year 2017 compared to over 2.0 million product units in fiscal year 2016, representing a growth rate of approximately 53.8%. We grew our employee head count from 86 employees as of June 30, 2016 to 214 employees as of June 30, 2018.
We intend to continue to grow our business through the expansion of our product offerings, product shipments, our commercial, administrative and marketing operations and overall employee headcount. Our success will depend, in part, on our ability to manage this growth, both domestically and internationally. Any growth in, or expansion of, our business is likely to continue to place a strain on our management and administrative resources, infrastructure and systems. As with other growing businesses, we expect that we will need to further refine and expand our business development capabilities, our systems and processes and our access to financing sources. We will also need to hire, train, supervise, and manage new employees. These processes are time consuming and expensive and will increase management responsibilities and divert management attention. We cannot assure that we will be able to:
• expand our product offerings effectively or efficiently or in a timely manner, if at all;
• allocate our human resources optimally;
• meet our capital needs;
• identify and hire qualified employees or retain valued employees;
• effectively incorporate the components of any business or product line that we may acquire in our effort to achieve growth; or
• continue to grow our business rapidly.
Our inability or failure to manage our growth and expansion effectively could harm our business and materially adversely affect our operating results and financial condition. In addition, we believe that an important contributor to our success has been and will continue to be our corporate culture, which we believe fosters innovation, teamwork and a passion for our products and customers. As a result of our rapid growth, we may find it difficult to build and maintain our strong corporate culture, which could limit our ability to innovate and operate effectively. Any failure to preserve our culture could also negatively affect our ability to retain current and recruit new personnel, continue to perform at current levels or execute on our business strategy.
22
The market for vaporizer products and related items is a niche market, subject to a great deal of uncertainty and is still evolving.
Vaporizer products comprise a significant portion of our product portfolio. Many of these products have only recently been introduced to the market and are at an early stage of development. These products represent core components of a niche market that is evolving rapidly, is characterized by a number of market participants and is subject to regulatory oversight and a potentially fluctuating regulatory framework. Rapid growth in the use of, and interest in, vaporizer products are recent, and may not continue on a lasting basis. The demand and market acceptance for these products is subject to a high level of uncertainty, including, but not limited to, changes in governmental regulation, developments in product technology, perceived safety and efficacy of our products, perceived advantages of competing products and sale and use of materials that can be vaporized, including in the expanding legal national and state cannabis markets. Therefore, we are subject to many of the business risks associated with a new enterprise in a niche market. Continued technical evolution, market uncertainty, evolving regulation and the resulting risk of failure of our new and existing product offerings in this market could have a material adverse effect on our ability to build and maintain market share and on our business, results of operations and financial condition. Further, there can be no assurance that we will be able to continue to effectively compete in this marketplace.
We depend on third-party suppliers for our products and may experience unexpected supply shortages.
We depend on third-party suppliers for our vaporization products and consumption accessories product offerings. Our customers associate certain characteristics of our products, including the weight, feel, draw, flavor, packaging and other unique attributes, to the brands we market, distribute and sell. In the future, we may have difficulty obtaining the products we need from our suppliers as a result of unexpected demand or production difficulties that might extend lead times. Also, products may not be available to us in quantities sufficient to meet our customer demand. Any interruption in supply and/or consistency of these products may adversely impact our ability to deliver products to our customers, may harm our relationships and reputation with our customers, and may have a material adverse effect on our business, results of operations and financial condition.
A significant percentage of our revenue is dependent on sales of products from a relatively small number of key suppliers, and a decline in sales of products from these suppliers could materially harm our business.
A significant percentage of our revenue is dependent on sales of products, primarily vaporizers and related components, that we purchase from a small number of key suppliers, including PAX Labs and JUUL Labs. For example, products manufactured by PAX Labs represented approximately 17.2% and 32.8% of our net sales in the six-month periods ended June 30, 2018 and 2017, respectively, and 29.4% and 29.0% of our net sales in the years ended December 31, 2017 and 2016, respectively, and products manufactured by JUUL Labs represented approximately 40.1% and 1.4% of our net sales in the six-month periods ended June 30, 2018 and 2017, respectively, and 11.4% and 4.5% of our net sales in the years ended December 31, 2017 and 2016, respectively. The FDA has recently expressed growing concern about the popularity of JUUL and other manufacturers' products among youths, and regulatory actions may impact our ability to sell these products in the U.S. or online. A decline in sales of any of our key suppliers’ products, whether due to decreases in supply of, or demand for their products, termination of our agreements with them, regulatory actions or otherwise, could have a material adverse impact on our sales and earnings and adversely affect our business.
We may be unable to identify or contract with new suppliers in the event of a disruption to our supply.
In the event of a disruption to our supply of products, we would have to identify new suppliers that can meet our needs. Only a limited number of suppliers may have the ability to produce certain products we sell at the volumes we need, and it could be costly or time-consuming to locate and approve such alternative sources. Moreover, it may be difficult or costly to find suppliers to produce small volumes of products in the event we are looking only to supplement our current supply as suppliers may impose minimum order requirements. In addition, we may be unable to negotiate pricing or other terms with our existing or new suppliers as favorable as those we currently enjoy. We cannot guarantee that a failure to adequately replace or supplement our existing suppliers would not have a material adverse effect on our business, results of operations and financial condition.
Demand for the products we distribute could decrease if the suppliers of these products were to sell a substantial amount of goods directly to consumers in the sectors we serve.
Retailers and consumers of vaporization products and consumption accessories have historically purchased certain amounts of these products directly from suppliers. If our customers were to increase their purchases of
23
products directly from suppliers, or if suppliers seek to increase their efforts to sell such products directly to consumers, we could experience a significant decrease in our business, results of operations and financial condition. These, or other developments that remove us from, or limit our role in, the distribution chain, may harm our competitive position in the marketplace and reduce our sales and earnings and adversely affect our business.
We are vulnerable to third party transportation risks.
We depend on fast and efficient shipping services to distribute our products. Any prolonged disruption of these services may have a material adverse effect on our business, financial condition and results of operations. Rising costs associated with transportation services used by us to receive or deliver our products, including tariffs, may also have a material adverse effect on our business, financial condition and results of operations.
We do not have long-term agreements or guaranteed price or delivery arrangements with most of our suppliers. The loss of a significant supplier would require us to rely more heavily on our other existing suppliers or to develop relationships with new suppliers. Such a loss may have an adverse effect on our product offerings and our business.
While we have exclusive long-term distribution agreements with certain of our suppliers, consistent with industry practice, we do not have guaranteed price or delivery arrangements with most of our suppliers. We generally make our purchases through purchase orders. As a result, we have experienced and may in the future experience inventory shortages or price increases on certain products. Furthermore, our industry occasionally experiences significant product supply shortages, and we sometimes experience customer order backlogs due to the inability of certain suppliers to make available to us certain products as needed. We cannot assure you that suppliers will maintain an adequate inventory of products to fulfill our orders on a timely basis, or at all, or that we will be able to obtain particular products on favorable terms, or at all. Additionally, we cannot assure you that product lines currently offered by suppliers will continue to be available to us. A decline in the supply or continued availability of the products of our suppliers, or a significant increase in the price of those products, could reduce our sales and negatively affect our operating results.
In addition, some of our suppliers have the ability to terminate their relationships with us at any time, or to decide to sell, or increase their sales of, their products through other resellers or channels. Although we believe there are numerous suppliers with the capacity to supply the products we distribute, the loss of one or more of our major suppliers could have an adverse effect on our product offerings and our business. Such a loss would require us to rely more heavily on our other existing suppliers, develop relationships with new suppliers or undertake our own manufacturing, which may cause us to pay higher prices for products due to, among other things, a loss of volume discount benefits currently obtained from our major suppliers. Any termination, interruption or adverse modification of our relationship with a key supplier or a significant number of other suppliers would likely adversely affect our operating income, cash flow and future prospects.
Our payments system and the payment systems of our customers depend on third-party providers and are subject to evolving laws and regulations.
We and our retail customers have engaged third-party service providers to perform underlying credit and debit card processing, currency exchange, identity verification and fraud analysis services. If these service providers do not perform adequately or if our relationships, or the relationships of our retail customers with these service providers were to terminate, our ability or the ability of such retail customers to process payments could be adversely affected and our business would be harmed.
The laws and regulations related to payments are complex and are potentially impacted by tensions between federal and state treatment of the vaporization, tobacco, nicotine and cannabis industries. These laws and regulations also vary across different jurisdictions in the United States, Canada and globally. As a result, we are required to spend significant time and effort to comply with those laws and regulations. Any failure or claim of our failure to comply, or any failure by our third-party service providers to comply, could cost us substantial resources, could result in liabilities, or could force us to stop offering our customers the ability to pay with credit cards, debit cards and bank transfers. As we expand the availability of these payment methods or offer new payment methods to our customers in the future, we may become subject to additional regulations and compliance requirements.
24
Further, through our agreement with our third-party credit card processors, we are indirectly subject to payment card association operating rules and certification requirements, including restrictions on product mix and the Payment Card Industry Data Security Standard, 02 PCIDSS. We also are subject to rules governing electronic funds transfers. Any change in these rules and requirements could make it difficult or impossible for us to comply.
Due to our acceptance of credit cards in our e-commerce business, we are subject to the Payment Card Industry Data Security Standard, designed to protect the information of credit card users. We have had a security incident in the past which we do not believe reached the level of a breach which would be reportable under state laws or our other obligations, however there can be no assurance that our determination was correct. In the event our determination is challenged and found to have been incorrect, we may be subject to claims by one or more state attorneys general, federal regulators, or private plaintiffs and we may additional be subject to claims or fines from credit associations.
We are subject to certain U.S. federal regulations relating to cash reporting.
The U.S. Bank Secrecy Act, enforced by the Financial Crimes Enforcement Network (“FinCEN”), a division of the U.S. Department of the Treasury, requires a party in trade or business to file with the U.S. Internal Revenue Service (the “IRS”) a Form 8300 report within 15 days of receiving a cash payment of over $10,000. While we receive very few cash payments for the products we sell, if we fail to comply with these laws and regulations, the imposition of a substantial penalty could have a material adverse effect on our business, results of operations and financial condition.
If we fail to maintain proper inventory levels, our business could be harmed.
We purchase key products from suppliers prior to the time we receive purchase orders from customers. We do this to minimize purchasing costs, the time necessary to fill customer orders, and the risk of non-delivery. However, we may be unable to sell the products we have purchased in advance. Inventory levels in excess of customer demand may result in inventory write-downs, and the sale of excess inventory at discounted prices could significantly impair our brand image and have a material adverse effect on our business, results of operations and financial condition. Conversely, if we underestimate demand for our products or if we fail to acquire the products that we require at the time we need them, we may experience inventory shortages. Inventory shortages might delay shipments to customers, reduce revenue, negatively impact customer relationships and diminish brand loyalty, which in turn could have a material adverse effect on our business, results of operations and financial condition.
Certain of our suppliers provide us with incentives and other assistance that reduce our operating costs, and any decline in these incentives and other assistance could materially harm our operating results.
Certain of our suppliers, including PAX Labs, provide us with trade credit or substantial incentives in the form of discounts, credits and cooperative advertising, among other benefits. We have agreements with many of our suppliers under which they provide us, or they have otherwise consistently provided us, with market price discounts to subsidize portions of our advertising, marketing and distribution costs based upon the amount of coverage we give to their respective products in our catalogs or other advertising and marketing mediums. Any termination or interruption of our relationships with one or more of these suppliers, or modification of the terms or discontinuance of our agreements or arrangements with these suppliers, could adversely affect our operating income and cash flow. For example, the incentives we receive from a particular supplier may be impacted by a number of events outside of our control, including acquisitions, divestitures, management changes or economic pressures affecting such supplier, any of which could materially affect or eliminate the incentives we receive from such supplier.
Our success is dependent in part upon our ability to distribute popular products from new suppliers, as well as the ability of our existing suppliers to develop and market products that meet changes in market demand or regulatory requirements.
Many of the products we sell are generally subject to rapid changes in marketplace demand or regulatory requirements. Our success is dependent, in part, upon the ability of our suppliers to develop and market products that meet these changes. Our success is also dependent on our ability to develop relationships with and sell products from new suppliers that address these changes in market demand or regulatory requirements. To the extent products that address recent changes are not available to us, or are not available to us in sufficient quantities or on acceptable terms, we could encounter increased competition, which would likely adversely affect our business, results of operations and financial condition.
25
We may not be able to maintain existing supplier relationships or exclusive distributor status with our suppliers, which may affect our ability to offer a broad selection of products at competitive prices and negatively impact our results of operations.
We purchase products for resale both directly from manufacturers and, on occasion, from other sources, all of whom we consider our suppliers. We also maintain certain exclusive relationships with several of our suppliers, which provide us with exclusive rights to distribute their products in certain geographic areas or sales channels, preferred pricing, training, support, preferred access and other significant benefits. In some cases, suppliers require us to meet certain minimum standards in order to retain these qualifications and our exclusive distributor status. If we do not maintain our existing relationships or exclusive distributor status, or if we fail to build new relationships with suppliers on acceptable terms, including our exclusive distribution rights, favorable pricing, manufacturer incentives or reseller qualifications, we may not be able to offer a broad selection of products or continue to offer products from these suppliers at competitive prices, or at all. From time to time, suppliers may be acquired by other companies, terminate our right to sell some or all of their products, modify or terminate our exclusive distributor or qualification status, change the applicable terms and conditions of sale or reduce or discontinue the incentives or supplier consideration that they offer us. Any termination or reduction of our exclusive distributor status with any of our major suppliers, or our failure to build new supplier relationships, could have a negative impact on our operating results. Further, some products may be subject to allocation by the supplier, which could limit the number of units of those products that are available to us and may adversely affect our operating results.
We do not have long-term contracts with most of our customers. The agreements that we do have generally do not commit our customers to any minimum purchase volume. The loss of a significant customer may have a material adverse effect on us.
Our customers generally place orders on an as-needed basis. Consistent with industry practice, we do not have long-term contracts with most of our customers, other than certain retail chains in Canada. In addition, our agreements generally do not commit our customers to any minimum purchase volume. Accordingly, we are exposed to risks from potential adverse financial conditions in the vaporization products and consumption accessories industry, a potentially shifting legal landscape, the general economy, a competitive landscape, a changing technological landscape or changing customer needs or any other change that may affect the demand for our products. We cannot assure you that our customers will continue to place orders with us in similar volumes, on the same terms, or at all. Our customers may terminate their relationships with us or reduce their purchasing volume at any time. Our ten largest customers, in the aggregate, represented approximately 11.5% and 8.4% of our net sales for the six-month periods ended June 30, 2018 and 2017, respectively, and 10.9% and 11.4% for the years ended December 31, 2017 and 2016, respectively. The loss of a significant number of customers, or a substantial decrease in a significant customer’s orders, may have an adverse effect on our revenue.
Changes in our customer, product or competition mix could cause our product margin to fluctuate.
From time to time, we may experience changes in our customer mix, our product mix or our competition mix. Changes in our customer mix may result from geographic expansion or contractions, legislative or enforcement priority changes affecting the products we distribute, selling activities within current geographic markets and targeted selling activities to new customer sectors. Changes in our product mix may result from marketing activities to existing customers, the needs communicated to us from existing and prospective customers and from legislative changes. Changes in our competition mix may result from well-financed competitors entering into our business segment. If customer demand for lower-margin products increases and demand for higher-margin products decreases, our business, results of operations and financial condition may suffer.
Because a majority of our revenues are derived from sales to consumers indirectly through third-party retailers who operate traditional brick-and-mortar locations, the shift of sales to more online retail business could harm our market share and our revenues in certain sectors.
Our current B2B model includes selling our products through third-party retailers. These third-party retailers operate physical brick-and-mortar locations to sell our product to consumers. The current shift in purchasing demographics due to the changing preferences of consumers who are moving from in-store purchases of goods to online purchases creates the additional risks of our current revenue streams being impacted negatively and an overall decrease of market share.
26
Further, laws in some jurisdictions in which we operate could make collection of receivables difficult, time consuming or expensive. We generally do not require collateral in support of our trade receivables. While we maintain reserves for expected credit losses, we cannot assure these reserves will be sufficient to meet write-offs of uncollectible receivables or that our losses from such receivables will be consistent with our historical performance. Significant write-offs may affect our business, results of operations and financial condition. As we begin selling our products indirectly through large retailers, customer credit risks will expand.
Our ability to distribute certain licensed brands and to use or license certain trademarks may be terminated or not renewed.
We are reliant upon brand recognition in the markets in which we compete, as the industry is characterized by a high degree of brand loyalty and a reluctance of consumers to switch to substitute or unrecognizable brands. Some of the brands we distribute and the trademarks under which products are sold are licensed for a fixed period of time with regard to specified markets.
In the event that the licenses to use the brand names and trademarks for the products we distribute are terminated or are not renewed after the end of the term, there is no guarantee we or our suppliers will be able to find suitable replacement brands or trademarks, or that if a replacement is found, that it will be on favorable terms. Any loss in brand-name appeal to our existing customers as a result of the lapse or termination of our licenses or the licenses of our suppliers could have a material adverse effect on our business, results of operations and financial condition.
We may not be successful in maintaining the consumer brand recognition and loyalty of our products.
We compete in a market that relies on innovation and the ability to react to evolving consumer preferences. The vaporization products and consumption accessories industry, as well as the nicotine industries, are subject to changing consumer trends, demands and preferences. Therefore, products once favored may, over time, become disfavored by consumers or no longer perceived as the best option. Consumers in the vaporizer market have demonstrated a degree of brand loyalty, but suppliers must continue to adapt their products in order to maintain their status among customers as the market evolves. Our continued success depends in part on our ability and our supplier’s ability to continue to differentiate the brand names we represent, own or license and maintain similarly high levels of recognition with target consumers. Trends within the vaporization products and consumption accessories industry change often and our failure to anticipate, identify or react to changes in these trends could, among other things, lead to reduced demand for our products. Factors that may affect consumer perception of our products include health trends and attention to health concerns associated with tobacco, nicotine, herbs, cannabis or other materials used with vaporizers, price-sensitivity in the presence of competitors’ products or substitute products and trends in favor of new vaporization products or technology consumption accessories products that are currently being researched and produced by participants in our industry. For example, in recent years, we have witnessed a shift in consumer purchases from vaporizers designed for dry herbs to those utilizing cartridges containing liquids or wax type concentrates. A failure to react to similar trends in the future could enable our competitors to grow or establish their brands’ market share in these categories before we have a chance to respond.
Regulations may be amended or enacted in the future that would make it more difficult to appeal to consumers or to leverage the brands that we distribute, own or license. Furthermore, even if we are able to continue to distinguish our products, there can be no assurance that the sales, marketing and distribution efforts of our competitors will not be successful in persuading consumers of our products to switch to their products. Some of our competitors have greater access to resources than we do, which better positions them to conduct market research in relation to branding strategies or costly marketing campaigns. Any loss of consumer brand loyalty to our products or in our ability to effectively brand our products in a recognizable way will have a material effect on our ability to continue to sell our products and maintain our market share, which could have a material adverse effect on our business, results of operations and financial condition.
We may not be able to establish sustainable relationships with large retailers or national chains.
We expect to increase sales volume by establishing relationships with large retailers and national chains, particularly in Canada. In connection therewith, we may have to pay slotting fees based on the number of stores in which our products will be carried. We may not be able to develop these relationships or continue to maintain
27
relationships with large retailers or national chains. Our inability to develop and sustain relationships with large retailers and national chains may impede our ability to develop brand and product recognition and increase sales volume and, ultimately, require us to continue to rely on local and more fragmented sales channels, which may have a material adverse effect on our business, results of operations and financial condition. In addition, if we are unable to develop or maintain relationships with large retailers and national chains and such large retailers or national chains take market share from the smaller local and more fragmented sales channels, our business, results of operations and financial condition will be adversely impacted.
New products face intense media attention and public pressure.
Many of our vaporizers and other products are new to the marketplace. Since their introduction, certain members of the media, politicians, government regulators and advocacy groups, including independent doctors, have called for an outright ban of all electronic cigarettes pending regulatory review and a further demonstration of safety. A ban of this type would likely have the effect of terminating our sales and marketing efforts of certain products in jurisdictions in which we may currently market or have plans to market such products. Such a ban would also likely cause public confusion as to which vaporizer products are the subject of bans, which confusion could also have a material adverse effect on our business, results of operations and financial condition.
Our success depends, in part, on the quality and safety of our products, as well as the perception of quality and safety in the vaporization products and consumption accessories industry generally.
Our success depends, in part, on the quality and safety of the products we sell, including manufacturing issues and unforeseen product misuse. Even a single incident of product defect or misuse, whether relating to products sold by us or just to our industry generally, could result in significant harm to our reputation. If any of our products are found to be, or are perceived to be, defective or unsafe, or if they otherwise fail to meet our customers’ standards, our relationship with our customers could suffer, our reputation or the appeal of our brands could be diminished, and we could lose market share and or become subject to liability claims, any of which could result in a material adverse effect on our business, results of operations and financial condition.
Damage to our reputation, or that of any of our key suppliers or their brands, could affect our business performance.
The success of our business depends in part upon the positive image that consumers have of the third-party brands we distribute. Incidents, publicity or events arising accidentally or through deliberate third-party action that harm the integrity or consumer support of our products could affect the demand for our products. Unfavorable media, whether accurate or not, related to our industry, to us, to our customers, or to the products we sell could negatively affect our corporate reputation, stock price, ability to attract high-quality talent, or the performance of our business. Negative publicity or commentary on social media outlets also could cause consumers to react rapidly by avoiding our products and brands or by choosing brands offered by our competitors, which could have a material adverse effect on our business, results of operations and financial condition.
We are subject to substantial and increasing regulation regarding the tobacco industry.
The tobacco industry, of which some of our vaporizer products are deemed to be a part, has been under public scrutiny for many years. Industry critics include special interest groups, the U.S. Surgeon General and many legislators and regulators at the state, federal and provincial levels. A wide variety of federal, state or provincial and local laws limit the advertising, sale and use of tobacco and these laws have proliferated in recent years. Together with changing public attitudes towards tobacco and nicotine consumption, the constant expansion of regulations has been a major cause of the overall decline in the consumption of tobacco products since the early 1970s. These regulations relate to, among other things, the importation of tobacco products and shipping throughout the North American market, increases in the minimum age to purchase tobacco products, imposition of taxes, sampling and advertising bans or restrictions, flavor bans or restrictions, ingredient and constituent disclosure requirements and media campaigns and restrictions on where tobacco can be consumed. Additional restrictions may be legislatively imposed or agreed to in the future. These limitations may make it difficult for us to maintain the sales levels of our regulated vaporizer products.
28
Moreover, the current trend is toward increasing regulation of the tobacco industry, which is likely to differ between the various U.S. states and Canadian provinces in which we currently conduct business. Extensive and inconsistent regulation by multiple states or provinces and at different governmental levels could prove to be particularly disruptive to our business as well, as we may be unable to accommodate such regulations in a cost-effective manner that will allow us to continue to compete in an economically-viable way. Tobacco regulations are often introduced without the tobacco industry’s input and have been a significant reason behind reduced sales volumes and increased illicit trade in the tobacco industry. Such regulations also may impact our sales volumes to the extent they apply to the vaporizer products we sell.
On June 22, 2009, the Family Smoking Prevention and Tobacco Control Act (the “Tobacco Control Act”) authorized the United States Food and Drug Administration (the “FDA”) to regulate the tobacco industry and amended the Federal Cigarette Labeling and Advertising Act, which governs how cigarettes can be advertised and marketed. In addition to the FDA, we are subject to regulation by numerous other federal agencies, including the Federal Trade Commission, the Alcohol and Tobacco Tax and Trade Bureau, the Federal Communications Commission, the U.S. Environmental Protection Agency, the U.S. Department of Agriculture, U.S. Customs and Border Protection and the U.S. Center for Disease Control and Prevention’s Office on Smoking and Health. There have also been adverse legislative and political decisions and other unfavorable developments concerning cigarette smoking and the tobacco industry, which have received widespread public attention. There can be no assurance as to the ultimate content, timing or effect of any regulation of tobacco or nicotine products by governmental bodies, nor can there be any assurance that potential corresponding declines in demand resulting from negative media attention would not have a material adverse effect on our business, results of operations and financial condition.
There is uncertainty related to the regulation of vaporization products and certain other consumption accessories. Increased regulatory compliance burdens could have a material adverse impact on our business development efforts and our operations.
United States
There is uncertainty regarding whether, in what circumstances, how and when the FDA will seek to enforce regulations under the Tobacco Control Act relative to vaporizer hardware and accessories that can be used to vaporize cannabis and other material, including electronic cigarettes, rolling papers and glassware, in light of the potential for dual use with tobacco.
The Tobacco Control Act, enacted in 2009, established, by statute, that the FDA has oversight over specific types of tobacco products (cigarettes, cigarette tobacco, roll-your-own (“RYO”) tobacco, and smokeless tobacco) and granted the FDA the authority to “deem” other types of tobacco products as subject to the statutory requirements. In addition to establishing authority, defining key terminology, and setting adulteration and misbranding standards, the Tobacco Control Act established authority over tobacco products in a number of areas such as: submission of health information to the FDA; registration with the FDA; requirements prior to marketing products; good manufacturing practice requirements; tobacco product standards; notification, recall, corrections, and removals; records and reports; marketing considerations and restrictions; post-market surveillance and studies; labeling and warnings; and recordkeeping and tracking.
In December 2010, the U.S. Court of Appeals for the D.C. Circuit held that the FDA is permitted to regulate vaporizer devices containing tobacco-derived nicotine as “tobacco products” under the Tobacco Control Act.
In a final rule effective August 8, 2016, the FDA “deemed” all products that meet the Tobacco Control Act’s definition of “tobacco product,” including components and parts but excluding accessories of the newly deemed products, to be subjected to the tobacco control requirements of the Food, Drug, and Cosmetic Act and the FDA’s implementing regulations. This includes among other things: products such as electronic cigarettes, electronic cigars, electronic hookahs, vape pens, vaporizers and e-liquids and their components or parts (such as tanks, coils and batteries) (Electronic Nicotine Delivery Systems or “ENDS”).
The FDA’s interpretation of components and parts of a tobacco product includes any assembly of materials intended or reasonably expected to be used with or for the human consumption of a tobacco product.
In a 2017 decision of the D.C. Circuit court, the court upheld the FDA’s authority to regulate ENDS even though they do not actually contain tobacco, and even if the products could be used with nicotine-free e-liquids.
29
The Tobacco Control Act and implementing regulations restrict the way tobacco product manufacturers, retailers, and distributors can advertise and promote tobacco products, including a prohibition against free samples or the use of vending machines, requirements for presentation of warning information, and age verification of purchasers.
Newly-deemed tobacco products are also subject to the other requirements of the Tobacco Control Act, such as that they not be adulterated or misbranded. The FDA has been directed under the Tobacco Control Act to establish specific good manufacturing practice (“GMP”) regulations for tobacco products, and could do so in the future, which could have a material adverse impact on the ability of some of our suppliers to manufacture, and the cost to manufacture, certain of our products. Even in the absence of specific GMP regulations, a facility’s failure to maintain sanitary conditions or to prevent contamination of products could result in the FDA deeming the products produced there adulterated.
In light of the laws noted above, we anticipate that authorizations will be necessary in order for us to continue our distribution of certain vaporizer hardware and accessories that can be used to vaporize cannabis and other material. Tobacco Control Act compliance dates vary depending upon type of application submitted, but all newly-deemed products that were marketed before August 8, 2016 will require an application no later than August 8, 2021, for “combustible” products (e.g. cigar and pipe) and August 8, 2022, for “non-combustible” products (e.g. vapor products) with the exception of “grandfathered” products (products in commerce as of February 15, 2007) that are already authorized, unless the FDA grants extensions to these compliance periods. Since there were virtually no e-liquid, e-cigarettes or other vaping products on the market as of February 15, 2007, there is no way to utilize the less onerous substantial equivalence or substantial equivalence exemption pathways that traditional tobacco corporations can utilize. Products entering the market after August 8, 2016 are not covered by the FDA compliance policy described above, and will be subject to enforcement if marketed without authorization.
We expect our suppliers to timely file for the appropriate authorizations to allow us to sell their products in the U.S. We have no assurances that the outcome of such processes will result in these products receiving marketing authorizations from the FDA. If the FDA establishes regulatory processes that our suppliers are unable or unwilling to comply with, our business, results of operations, financial condition and prospects could be adversely affected.
The anticipated costs to our suppliers of complying with future FDA regulations will be dependent on the rules issued by the FDA, the timing and clarity of any new rules or guidance documents accompanying these rules, the reliability and simplicity (or complexity) of the electronic systems utilized by the FDA for information and reports to be submitted, and the details required by the FDA for such information and reports with respect to each regulated product (which have yet to be issued by the FDA). Any failure to comply with existing or new FDA regulatory requirements could result in significant financial penalties to us or our suppliers, which could ultimately have a material adverse effect on our business, results of operations, financial condition and ability to market and sell our products. Compliance and related costs could be substantial and could significantly increase the costs of operating in the vaporization products and certain other consumption accessories markets.
In addition, failure to comply with the Tobacco Control Act and with FDA regulatory requirements could result in litigation, criminal convictions or significant financial penalties and could impair our ability to market and sell some of our vaporizer products. At present, we are not able to predict whether the Tobacco Control Act will impact our business to a greater degree than competitors in the industry, thus affecting our competitive position.
It has not been conclusively determined whether the Prevent All Cigarette Trafficking Act or the Federal Cigarette Labeling and Advertising Act currently apply to vaporization products and certain other consumption accessories. At the state level, over 25 states have implemented statewide regulations that prohibit vaping in public places. Some cities have also implemented more restrictive measures than their state counterparts, such as San Francisco, which in June 2018, approved a new ban on the sale of flavored tobacco products, including vaping liquids and menthol cigarettes. There may, in the future, also be increased regulation of additives in smokeless products and internet sales of vaporization products and certain other consumption accessories. The application of either or both of these federal laws, and of any new laws or regulations which may be adopted in the future at a state, provincial or local level, to vaporization products, consumption accessories or such additives could result in additional expenses and require us to change our advertising and labeling, and methods of marketing and distribution of our products, any of which could have a material adverse effect on our business, results of operations and financial condition.
30
Canada
On May 23, 2018, the Tobacco and Vaping Products Act (“TVPA”) became effective, and now governs the manufacture, sale, labeling and promotion of vaping products sold in Canada. The TVPA replaced the former Tobacco Act (Canada) and establishes a legislative framework that applies to vaping products, whether or not they contain nicotine. While the TVPA prescribes high-level requirements in relation to vaping products, the Government of Canada has yet to implement regulations that will ultimately address the standards, testing methods, reporting requirements, packaging and labeling requirements, and other obligations with which vaping products will be required to comply. Accordingly, absent any such regulations, there is a lack of visibility as to the specific compliance regime that will apply to vaping products in the future. As such, there can be no assurance that we will initially be in total compliance, remain competitive, or financially able to meet future requirements administered pursuant to the TVPA.
Prior to the TVPA becoming effective, Health Canada had taken the position that electronic smoking products (i.e., electronic products for the vaporization and administration of inhaled doses of nicotine, including electronic cigarettes, cigars, cigarillos and pipes, as well as cartridges of nicotine solutions and related products) fell within the scope of the Food and Drugs Act (Canada) (“Food and Drugs Act”).
It is not presently clear what implications the enactment of the TVPA will have for Health Canada’s role in authorizing vaping products, or on the degree to which it will remain subject to the provisions of Food and Drugs Act. Currently, vaping products with therapeutic or health-related claims are subject to the Food and Drugs Act and related regulations. Until regulations are published and enacted pursuant to the TVPA, a significant degree of uncertainty will remain with respect to compliance landscape for vaping products.
Some of the products we sell contain nicotine, which is considered to be a highly-addictive substance, or other chemicals that some jurisdictions have determined to cause cancer and birth defects or other reproductive harm.
Some of our products, like the JUUL nicotine vaporizers, contain nicotine, a chemical that is considered to be highly addictive. The Tobacco Control Act empowers the FDA to regulate the amount of nicotine found in tobacco products, but not to require the reduction of nicotine yields of a tobacco product to zero. In addition, the State of California has determined that some chemicals found in certain vaporizers cause cancer and birth defects or other reproductive harm. Federal, state or provincial regulations, whether of nicotine levels or other product attributes, may require us to reformulate, recall and/or discontinue certain of the products we may sell from time to time, which may have a material adverse effect on our ability to market our products and have a material adverse effect on our business, results of operations and financial condition.
The FDA has recently expressed growing concern about the popularity of JUUL products among youth, and regulatory actions may impact our ability to sell these products in the U.S. or online.
On April 24, 2018, the FDA issued a letter to JUUL Labs requesting documents relating to marketing practices and research on marketing, effects of product design, public health impact, and adverse experiences and complaints related to JUUL products. All information for this request was to be received by the FDA no later than June 19, 2018. FDA Commissioner Scott Gottlieb, M.D. issued an FDA statement on April 24, 2018 announcing that the FDA has been conducting a large-scale, undercover nationwide action to crack down on the sale of e-cigarettes, specifically JUUL products, to minors at both brick-and-mortar and online retailers. The FDA indicated that this action had already revealed numerous violations of the law, and that as a result of these and other identified instances of the sale of JUUL products to minors, the FDA was issuing warning letters and civil penalties and fines. The FDA also advised that it had contacted retailers such as 7-Eleven, Circle K, AM/PM Arco, Walgreens and other national or regional stores regarding concerns about the sale of these products to minors and to online retailers, such as eBay, regarding concerns over listings of JUUL products on its website.
31
In the largest coordinated enforcement effort in the FDA’s history, the agency subsequently issued more than 1,300 warning letters and civil fines to retailers who illegally sold JUUL and other e-cigarettes to minors during a nationwide, undercover blitz of brick-and-mortar and online stores. It has been widely reported that in October 2018, the FDA seized more than a thousand pages of documents from JUUL Labs related to its sales and marketing practices. The FDA also stated that it could remove their products from the market if JUUL Labs and its manufacturers fail to halt sales to minors. It also raised the possibility of civil or criminal charges if companies, such as JUUL Labs or its distributors and re-sellers, are allowing bulk sales through websites and other online purchases.
As JUUL Labs is one of our key suppliers, any regulatory action by the FDA that affects the sale or distribution of such products may have a material adverse effect on our business, results of operations and financial condition.
Significant increases in state and local regulation of our vaporizer products have been proposed or enacted and are likely to continue to be proposed or enacted in numerous jurisdictions.
There has been increasing activity on the state, provincial and local levels with respect to scrutiny of vaporizer products. State and local governmental bodies across the U.S. have indicated that vaporization products and certain other consumption accessories may become subject to new laws and regulations at the state and local levels. For example, in January 2015, the California Department of Health declared electronic cigarettes and certain other vaporizer products a health threat that should be strictly regulated like tobacco products. Further, some states and cities, including the State of Iowa, have enacted regulations that require retailers to obtain a tobacco retail license in order to sell electronic cigarettes and vaporizer products. Many states, provinces and some cities have passed laws restricting the sale of electronic cigarettes and certain other vaporizer products. If one or more states or provinces from which we generate or anticipate generating significant sales of vaporizer products bring actions to prevent us from selling our vaporizer products unless we obtain certain licenses, approvals or permits, and if we are not able to obtain the necessary licenses, approvals or permits for financial reasons or otherwise and/or any such license, approval or permit is determined to be overly burdensome to us, then we may be required to cease sales and distribution of our products to those states, which could have a material adverse effect on our business, results of operations and financial condition.
Certain states, provinces and cities have already restricted the use of electronic cigarettes and vaporizer products in smoke-free venues. Additional city, state, provincial or federal regulators, municipalities, local governments and private industry may enact rules and regulations restricting the use of electronic cigarettes and vaporizer products in those same places where cigarettes cannot be smoked. Because of these restrictions, our customers may reduce or otherwise cease using our vaporization products or certain other consumption accessories, which could have a material adverse effect on our business, results of operations and financial condition.
Certain provinces of Canada have passed or propose to pass legislation which will restrict the extent to which e-cigarettes, e-liquid and other vaping products may be displayed or sold. The Electronic Cigarettes Act (Ontario), for example, restricts the sale of e-cigarettes, e-liquid and other vaping products in stores that sell tobacco products. Additionally, the Electronic Cigarettes Act (Ontario) restricts the display of e-cigarettes, e-liquid and other vaping products from outside a place in which such products are sold. These regulations and future regulations could have a material adverse effect on our business, results of operations and financial condition.
Based on regulations surrounding health-related concerns related to the use of some of our vaporizer products, especially e-cigarettes and those used for tobacco and nicotine intake, possible new or increased taxes by government entities to reduce use of our products or to raise revenue, additional governmental regulations concerning the marketing, labeling, packaging or sale of some of our products, negative publicity resulting from actual or threatened legal actions against us or other companies in our industry, all may reduce demand for, or increase the cost of, certain of our products, which could adversely affect our profitability and ultimate success.
Our business depends partly on continued purchases by businesses and individuals selling or using cannabis pursuant to state laws in the United States or Canadian and provincial laws.
Because some of our B2C customers use some of the items that we sell to consume cannabis and some of our B2B customers operate in the legal national and state cannabis industry, our business depends partly on federal, state, provincial and local laws, regulations, guidelines and enforcement pertaining to cannabis. In both the United States and Canada, those factors are in flux.
32
United States
Currently, in the United States, 31 states and the District of Columbia permit some form of whole-plant cannabis cultivation, sales, and use for certain medical purposes (“medical states”). Nine of those states and the District of Columbia have also legalized cannabis for adults for non-medical purposes (sometime referred to as recreational use). Fifteen additional states have legalized low-tetrahydrocannabinol (“THC”)/high-cannabidiol (“CBD”) extracts for select medical conditions (“CBD states”). Several CBD states are considering legalizing medical cannabis, and several medical states may extend legalization to adult use.
The states’ cannabis programs have proliferated and grown even though the cultivation, sale and possession of cannabis is considered illegal under U.S. federal law. Under the CSA, cannabis is a Schedule I drug, meaning that the Drug Enforcement Administration recognizes no accepted medical use for cannabis, and the substance is considered illegal under federal law.
In an effort to provide guidance to U.S. Attorneys’ offices regarding the enforcement priorities associated with cannabis in the U.S., the U.S. Department of Justice (the “DOJ”) has issued a series of memoranda detailing its suggested enforcement approach. During the administration of former President Obama, each memorandum acknowledged the DOJ’s authority to enforce the CSA in the face of state laws, but noted that the DOJ was more committed to using its limited investigative and prosecutorial resources to address the most significant threats associated with cannabis in the most effective, consistent, and rational way.
On August 29, 2013, the DOJ issued what came to be called the “Cole Memorandum,” which gave U.S. Attorneys the discretion not to prosecute federal cannabis cases that were otherwise compliant with applicable state law that had legalized medical or adult-use cannabis and that have implemented strong regulatory systems to control the cultivation, production, and distribution of cannabis. The eight federal priorities were preventing:
• The distribution of cannabis to minors;
• Revenue from the sale of cannabis from going to criminal enterprises, gangs, and cartels;
• The diversion of cannabis from states where it is legal under state law in some form to other states;
• State-authorized cannabis activities from being used as a cover or pretext for the trafficking of other illegal drugs or other illegal activity;
• Violence and the use of firearms in the cultivation and distribution of cannabis;
• Drugged driving and exacerbation of other adverse public health consequences associated with cannabis use;
• Growing cannabis on public lands and the attendant public safety and environmental dangers posed by cannabis production on public lands; and
• Cannabis possession or use on federal property.
Accordingly, the Cole Memorandum provided lawful cannabis-related enterprises a tacit federal go-ahead in states with legal cannabis programs, provided that the state had adopted and was enforcing strict regulations and oversight of the medical or adult-use cannabis program in.
In March 2017, the newly-appointed Attorney General Jeff Sessions, while acknowledging limited federal resources and that much of the Cole Memorandum had merit, asserted that the previous administration had not implemented enforcement of the Cole Memorandum effectively. On January 4, 2018, however, Attorney General Jeff Sessions issued a memorandum (the “Sessions Memorandum”) that rescinded previous DOJ guidance on the state-legal cannabis industry, including the Cole Memorandum. Attorney General Sessions wrote that the previous guidance on cannabis law enforcement was unnecessary and that U.S. federal prosecutors should adhere to traditional principles of federal prosecution in determining whether to pursue or decline to pursue the cannabis-related industry. In particular, he referred to the U.S. Attorneys’ Manual, section 9-27.230, “Initiating and Declining Charges,” which directs each individual U.S. Attorney to focus on factors such as (1) the nature and seriousness of the offense, (2) the deterrent effect of prosecution, and (3) the personal culpability and history of the target. Similar to the principles outlined in the Cole Memorandum, in recognition of the limited resources of the
33
U.S. federal government, current guidance directs federal prosecutors to focus on those enforcement efforts that are both most deserving of federal attention and are most likely to be handled most effectively at the federal, as opposed to the state level. As a result of the Sessions Memorandum, federal prosecutors may now be free to utilize their prosecutorial discretion to decide whether to prosecute even state-legal adult-use cannabis activities. Most U.S. Attorneys issued no response to the change in guidance. A few U.S. Attorneys have stated that the change will not lead them to prosecute persons or entities acting in compliance with state cannabis laws. While a few originally refused to assure states that they would not pursue such prosecution, most of those clarified that they will not pursue licensed entities that operate in compliance with state law, but may prosecute non-compliant entities.
Most recently, President Trump promised to support federal legislation that would defer to states that have legalized cannabis (in other words, if a state legalized cannabis, cannabis in that state would not be federally illegal). Although bills that would accomplish that are pending, there is no way to determine if they will pass in Congress or ultimately receive the President’s support.
Companies strictly complying with state medical cannabis law are more formally protected against federal enforcement against those activities. Specifically, the Rohrabacher-Blumenauer Amendment to the Omnibus Spending Bill prevents federal prosecutors from using federal funds to impede the implementation of medical cannabis laws enacted at the state level. Courts have interpreted the provision to mean that federal prosecutors may not prosecute entities or individuals strictly complying with state medical cannabis laws. Without further legislative activity, that protection expires on December 7, 2018, although industry observers expect Congress to extend the provision beyond that date. If the protection expired, prosecutors could prosecute illegal activity that occurred during the statute of limitations, even if the protection was pending at the time of the activity. Over the last several years, including during the administration of President Trump, federal prosecutors have not brought cases against entities or persons complying with state medical or adult use laws.
Until Congress amends the CSA or the executive branch de-schedules or reschedules cannabis under it, or Congress otherwise enacts laws or regulations that legalize or decriminalize cannabis or at least conduct that is legal under state laws, there is a risk that U.S. federal authorities may enforce current U.S. federal law even in the face of otherwise compliant businesses at the state level. Enforcement of the CSA by U.S. federal authorities could have a direct and adverse impact on our revenue and earnings, and could adversely affect our business, financial condition and results of operations. The risk of strict U.S. federal enforcement of the CSA in light of congressional activity, judicial holdings and stated U.S. federal policy, including enforcement priorities, remains uncertain.
Canada
On December 13, 2016, the Task Force on Cannabis Legalization and Regulation, which was established by the Canadian Federal Government to seek input on the design of a new system to legalize, strictly regulate and restrict access to cannabis, published its report outlining its recommendations. On April 13, 2017, the Government of Canada introduced Bill C-45, which proposed the enactment of the Cannabis Act to legalize and regulate access to cannabis. The Cannabis Act proposed a strict legal framework for controlling the production, distribution, sale and possession of medical and recreational adult-use cannabis in Canada. On June 21, 2018, the Government of Canada announced that Bill C-45, received Royal Assent. On July 11, 2018, the Government of Canada published the Cannabis Regulations under the Cannabis Act. The Cannabis Regulations provide more detail on the medical and recreational regulatory regimes for cannabis, including regarding licensing, security clearances and physical security requirements, product practices, outdoor growing, security, packaging and labelling, cannabis-containing drugs, document retention requirements, reporting and disclosure requirements, the new access to cannabis for medical purposes regime and industrial hemp. The majority of the Cannabis Act and the Cannabis Regulations came into force on October 17, 2018.
While the Cannabis Act provides for the regulation by the federal government of, among other things, the commercial cultivation and processing of cannabis for recreational purposes, it provides the provinces and territories of Canada with the authority to regulate in respect of the other aspects of recreational cannabis, such as distribution, sale, minimum age requirements, places where cannabis can be consumed, and a range of other matters.
The governments of every Canadian province and territory have implemented regulatory regimes for the distribution and sale of cannabis for recreational purposes. Most provinces and territories have announced a minimum age of 19 years old, except for Québec and Alberta, where the minimum age will be 18. Certain provinces,
34
such as Ontario, have legislation in place that restricts the packaging of vapor products and the manner in which vapor products are displayed or promoted in stores.
The Cannabis Act is a new regime that has no close precedent in Canadian law. The effect of relevant governmental authorities' administration, application and enforcement of their respective regulatory regimes and delays in obtaining, or failure to obtain, applicable regulatory approvals which may be required may significantly delay or impact the development of markets, products and sales initiatives and could have a material adverse effect on our business, financial condition and results of operations.
We are subject to legislative uncertainty which could slow or halt the legalization and use of cannabis, which could negatively affect our business.
Continued development of the cannabis industry is dependent upon continued legislative authorization of cannabis at the state level, as well as the U.S. government’s continued non-enforcement of federal cannabis laws against state law compliant cannabis businesses. Any number of factors could slow or halt progress in this area. Further, progress, while generally expected, is not assured. Some industry observers believe that well-funded interests, including businesses in the alcohol beverage and the pharmaceutical industries, may have a strong economic opposition to the continued legalization of cannabis. The pharmaceutical industry, for example, is well funded with a strong and experienced lobby that eclipses the funding of the medical cannabis movement. Any inroads legalization opponents could make in halting the impending cannabis industry could have a detrimental impact on our business. While there may be ample public support for legislative action, numerous factors impact the legislative process. Any one of those factors could slow or halt the continued legalization and use of cannabis, which would negatively impact our business.
While we believe that our business and sales do not violate the Federal Paraphernalia Law, legal proceedings alleging violations of such law or changes in such law or interpretations thereof could adversely affect our business, financial condition or results of operations.
Under U.S. Code Title 21 Section 863 (the “Federal Paraphernalia Law”), the term “drug paraphernalia” means “any equipment, product or material of any kind which is primarily intended or designed for use in manufacturing, compounding, converting, concealing, producing, processing, preparing, injecting, ingesting, inhaling, or otherwise introducing into the human body a controlled substance.” That law exempts “(1) any person authorized by local, State, or Federal law to manufacture, possess, or distribute such items” and “(2) any item that, in the normal lawful course of business, is imported, exported, transported, or sold through the mail or by any other means, and traditionally intended for use with tobacco products, including any pipe, paper, or accessory.” Any non-exempt drug paraphernalia offered or sold by any person in violation of the Federal Paraphernalia Law can be subject to seizure and forfeiture upon the conviction of such person for such violation, and a convicted person can be subject to fines under the Federal Paraphernalia Law and even imprisonment.
We believe our sales do not violate the Federal Paraphernalia Law in any material respect. First, we understand that substantially all of the products we offer and sell were and are not primarily intended or designed for any purpose not permitted by the Federal Paraphernalia Law. Indeed, most of the manufacturers whose products we sell disclaim that the products are for use with cannabis. Second, we restrict the sale of certain products – those that may have been primarily intended or designed for use with cannabis, are not normally and lawfully used with or as tobacco or nicotine products, but seem to have grown in popularity by consumers of cannabis sold in the state regulated industry — to comply with the Federal Paraphernalia Law’s exemption for sales authorized by state law. In particular, we (a) do not sell those products at all into the six states that have maintained complete or near complete cannabis prohibition and (b) limit the sale of those products to licensed dispensaries and entities, such as licensed cultivators or manufacturers, and sell only to licensed dispensaries in the 12 states, and Washington, D.C., that authorize sales of cannabis paraphernalia only through state-licensed dispensaries. Third, we have been in business for many years without facing even threatened legal action under the Federal Paraphernalia Law.
While we believe that our business and sales are legally compliant with the Federal Paraphernalia Law in all material respects, any legal action commenced against us under such law could result in substantial costs and could have an adverse impact on our business, financial condition or results of operations. In addition, changes in cannabis laws or interpretations of such laws are difficult to predict, and could significantly affect our business.
35
Because our business is dependent, in part, upon continued market acceptance of cannabis by consumers, any negative trends will adversely affect our business operations.
We are dependent on public support, continued market acceptance and the proliferation of consumers in the legal cannabis markets. While we believe that the market and opportunity in the space continue to grow, we cannot predict the future growth rate or size of the market. Any downturns in, or negative outlooks on, the cannabis industry may adversely affect our business and financial condition.
We may become involved in regulatory or agency proceedings, investigations and audits.
Our business, and the business of the suppliers from which we acquire the products we sell, requires compliance with many laws and regulations. Failure to comply with these laws and regulations could subject us or such suppliers to regulatory or agency proceedings or investigations and could also lead to damage awards, fines and penalties. We or such suppliers may become involved in a number of government or agency proceedings, investigations and audits. The outcome of any regulatory or agency proceedings, investigations, audits, and other contingencies could harm our reputation or the reputations of the brands that we sell, require us to take, or refrain from taking, actions that could harm our operations or require us to pay substantial amounts of money, harming our financial condition. There can be no assurance that any pending or future regulatory or agency proceedings, investigations and audits will not result in substantial costs or a diversion of management’s attention and resources or have a material adverse impact on our business, financial condition and results of operations.
There can be no assurance that the legalization of recreational cannabis by the Government of Canada will occur and the legislative framework pertaining to the Canadian adult-use cannabis market is uncertain.
On December 13, 2016, the Task Force that was established by the Canadian Federal Government to seek input on the design of a new system to legalize, strictly regulate and restrict access to cannabis, published its report outlining its recommendations. On April 13, 2017, the Government of Canada introduced Bill C-45, which proposed the enactment of the Cannabis Act to legalize and regulate access to cannabis. The Cannabis Act proposed a strict legal framework for controlling the production, distribution, sale and possession of medical and recreational adult-use cannabis in Canada. On June 21, 2018, the Government of Canada announced that Bill C-45, received Royal Assent. On July 11, 2018, the Government of Canada published the Cannabis Regulations under the Cannabis Act. The Cannabis Regulations provide more detail on the medical and recreational regulatory regimes for cannabis, including regarding licensing, security clearances and physical security requirements, product practices, outdoor growing, security, packaging and labelling, cannabis-containing drugs, document retention requirements, reporting and disclosure requirements, the new access to cannabis for medical purposes regime and industrial hemp. The majority of the Cannabis Act and the Cannabis Regulations came into force on October 17, 2018.
The governments of every Canadian province and territory have implemented regulatory regimes for the distribution and sale of cannabis for recreational purposes. Most provinces and territories have announced a minimum age of 19 years old, except for Québec and Alberta, where the minimum age will be 18. Certain provinces, such as Ontario, have legislation in place that restricts the packaging of vapor products and the manner in which vapor products are displayed or promoted in stores.
The Cannabis Act is a new regime that has no close precedent in Canadian law. The effect of relevant governmental authorities' administration, application and enforcement of their respective regulatory regimes and delays in obtaining, or failure to obtain, applicable regulatory approvals which may be required may significantly delay or impact the development of markets, products and sales initiatives and could have a material adverse effect on our business, financial condition and results of operations. There is no guarantee that the Cannabis Act or provincial legislation regulating the distribution and sale of cannabis for recreational purposes will not be amended or revoked, or that any such legislation, will create the growth opportunities that we currently anticipate.
36
Laws and regulations affecting the cannabis industry are constantly changing.
The constant evolution of laws and regulations affecting the cannabis industry could detrimentally affect our operations. As a newer industry, local, state, provincial and federal laws regarding medical and non-medical cannabis are frequently changing to adapt to and address issues as they arise in the industry. Local, state, provincial and federal medical cannabis laws and regulations are broad in scope and subject to substantive change as well as changing interpretations. These changes may require us to incur substantial costs associated with legal and compliance fees and ultimately require us to alter our business plan. Furthermore, violations of these laws, or alleged violations, could disrupt our business and result in a material adverse effect on our operations. In addition, we cannot predict the nature of any future laws, regulations, interpretations or applications, and it is possible that regulations may be enacted in the future that will be directly applicable to our business.
We and our customers may have difficulty accessing the service of banks, which may make it difficult for us and for them to sell our products.
Financial transactions involving proceeds generated by cannabis-related activities can form the basis for prosecution under the U.S. federal money laundering statutes, unlicensed money transmitter statutes and the U.S. Bank Secrecy Act. Guidance issued by FinCEN clarifies how financial institutions can provide services to cannabis-related businesses consistent with their obligations under the Bank Secrecy Act. Furthermore, since the rescission by U.S. Attorney General Jeff Sessions on January 4, 2018 of the Cole Memorandum, U.S. federal prosecutors have had greater discretion when determining whether to charge institutions or individuals with any of the financial crimes described above based upon cannabis-related activity. As a result, given these risks and their own related disclosure requirements, some banks remain hesitant to offer banking services to cannabis-related businesses. Consequently, those businesses involved in the cannabis industry continue to encounter difficulty establishing banking relationships. While we do not presently have challenges with our banking relationships, should we have an inability to maintain our current bank accounts, or the inability of our more significant customers to maintain their current banking relationships, it would be difficult for us to operate our business, may increase our operating costs, could pose additional operational, logistical and security challenges and could result in our inability to implement our business plan.
Increases in tobacco-related taxes have been proposed or enacted and are likely to continue to be proposed or enacted in numerous jurisdictions.
Tobacco products, premium cigarette papers and tubes have long been subject to substantial federal, state, provincial and local excise taxes. Such taxes have frequently been increased or proposed to be increased, in some cases significantly, to fund various legislative initiatives or further disincentivize smoking. Since 1986, smokeless products have been subject to federal excise tax. Smokeless products are taxed by weight (in pounds or fractional parts thereof) manufactured or imported.
Since the State Children’s Health Insurance Program (“S-CHIP”) reauthorization in early 2009, which utilizes, among other things, taxes on tobacco products to fund health insurance coverage for children, the federal excise tax increases adopted have been substantial and have materially reduced sales in the RYO/make your own (“MYO”) cigarette smoking products market, and also caused volume declines in other markets. Although the RYO/MYO cigarette smoking tobacco and related products market had been one of the fastest growing markets in the tobacco industry in the five years prior to 2009, the reauthorization of S-CHIP increased the federal excise tax on RYO tobacco from $1.10 to $24.78 per pound, and materially reduced the MYO cigarette smoking tobacco market in the U.S. There have not been any increases announced since 2009, but we cannot guarantee that we will not be subject to further increases, nor whether any such increases will affect prices in a way that further deters consumers from purchasing certain of our products and/or affects our net revenues in a way that renders us unable to compete effectively.
In addition to federal excise taxes, every state and certain city and county governments have imposed substantial excise taxes on sales of tobacco products, and many have raised or proposed to raise excise taxes in recent years, including Arkansas, Kansas, Louisiana, Minnesota, Nevada, Ohio, Vermont, Oregon, Indiana, Kentucky and Rhode Island. Tax increases, depending on their parameters, may result in consumers switching between tobacco products or depress overall tobacco consumption, which is likely to result in declines in overall sales volumes in certain of our products.
37
Any future enactment of increases in federal, provincial or state excise taxes on our tobacco products or rulings that certain of our products should be categorized differently for excise tax purposes could adversely affect demand for our products and may result in consumers switching between tobacco products or a depression in overall tobacco consumption, which would have a material adverse effect on our business, results of operations and financial condition.
If our vaporizer products become subject to increased taxes it could adversely affect our business.
Supply to our customers is sensitive to increased sales taxes and economic conditions affecting their disposable income. Discretionary consumer purchases, such as of vaporization products and consumption accessories, may decline during recessionary periods or at other times when disposable income is lower and taxes may be higher.
Presently, the sale of vaporization products and certain other consumption accessories is, in certain jurisdictions, subject to federal, state, provincial and local excise taxes like the sale of conventional cigarettes or other tobacco products, all of which generally have high tax rates and have faced significant increases in the amount of taxes collected on their sales. Other jurisdictions are contemplating similar legislation and other restrictions on electronic cigarettes and certain other vaporizer products. Should federal, state, provincial and local governments and/or other taxing authorities begin or continue to impose excise taxes similar to those levied against conventional cigarettes and tobacco products on vaporization products or consumption accessories, it may have a material adverse effect on the demand for those products, as consumers may be unwilling to pay the increased costs, which in turn could have a material adverse effect on our business, results of operations and financial condition.
We may be subject to increasing international control and regulation.
The World Health Organization’s Framework Convention on Tobacco Control (“FCTC”) is the first international public health treaty that establishes a global agenda to reduce initiation of tobacco use and regulate tobacco in an effort to encourage tobacco cessation. Over 170 governments worldwide have ratified the FCTC, including Canada. The FCTC has led to increased efforts to reduce the supply of and demand for tobacco products and to encourage governments to further regulate the tobacco industry. The tobacco industry and others expect significant regulatory developments to take place over the next few years, driven principally by the FCTC.
If the U.S. becomes a signatory to the FCTC and/or national laws are enacted in the U.S. that reflect the major elements of the FCTC, our business, results of operations and financial condition could be materially and adversely affected. In addition, if any of our vaporization products or consumption accessories become subject to one or more of the significant regulatory initiatives proposed under the FCTC or any other international treaty, our business, results of operations and financial condition may also be materially adversely affected.
We currently distribute in select international markets and as part of our strategy, we anticipate further international expansions. Future expansions may subject us to additional or increasing international regulation, either by that country’s legal requirements or through international regulatory regimes, such as the FCTC, to which those countries may be signatories.
Some Canadian provinces have restricted sales and marketing of electronic cigarettes, and other provinces are in the process of passing similar legislation. Furthermore, some Canadian provinces have limited the use of vaporizer products and electronic cigarettes in public places. As a result, we are unable to market these products in the relevant parts of Canada. These measures, and any future measures taken to limit the marketing, sale and use of vaporization products or other consumption accessories may have a material adverse effect on our business, results of operations and financial condition.
To the extent our existing or future products become subject to international regulatory regimes that we are unable to comply with or fail to comply with, they may have a material adverse effect on our business, results of operations and financial condition.
We face intense competition and may fail to compete effectively.
The vaporization products and consumption accessories industry is characterized by brand recognition and loyalty, with product quality features, price, marketing and packaging constituting the primary methods of
38
competition. Substantial marketing support, merchandising display, competitive pricing and other financial incentives generally are required to introduce a new brand or to improve or maintain a brand’s market position. Our principal competitors may be significantly larger than us and aggressively seek to limit the distribution or sale of our products.
Competition in the vaporization products and consumption accessories industry is particularly intense, and the market is highly fragmented. In addition, some competitors still have the ability to access sales channels through the mail, which is no longer available to us and may place us at a competitive disadvantage.
“Big tobacco” is continuing to establish its presence in the vaporization products and consumption accessories market. There can be no assurance that our products will be able to compete successfully against these companies or any of our other competitors, some of which have far greater resources, capital, experience, market penetration, sales and distribution channels than us. In addition, if large online retailers such as Amazon establish their presence in the vaporization products and consumption accessories market, our B2C internet business may be harmed. Competitors, including “big tobacco” and large online retailers, may also have more resources than us for advertising, which could have a material adverse effect on our ability to build and maintain market share, and thus have a material adverse effect on our business, results of operations and financial condition.
Our narrow margins may magnify the impact of variations in operating costs and of adverse or unforeseen events on operating results.
We are subject to intense price competition. As a result, our gross and operating margins have historically been narrow, and we expect them to continue to be narrow. Narrow margins magnify the impact of variations in operating costs and of gross margin and of unforeseen adverse events on operating results. Future increases in costs, such as the cost of merchandise, wage levels, shipping rates, import duties and fuel costs, may negatively impact our margins and profitability. We are not always able to raise the sales price to offset cost increases or to effect increased operating efficiencies in response to increasing costs. If we are unable to maintain our margins in the future, it could have a material adverse effect on our business, results of operations and financial condition. If we become subject to increased price competition in the future, we cannot assure you that we will not lose market share, that we will not be forced to reduce our prices and further reduce our margins, or that we will be able to compete effectively.
Additionally, promotional activities can significantly increase net sales in the periods in which it is initiated and net sales can be adversely impacted in the periods after a promotion. Accordingly, based upon the timing of our marketing and promotional initiatives, we have and may continue to experience significant variability in our month-to-month results, which could affect our ability to formulate strategies that allow us to maintain our market presence across volatile months. If our monthly sales fluctuations obscure our ability to track important trends in our key markets, it may have a material adverse effect on our business, results of operations and financial condition.
We experience variability in our net sales and net income on a quarterly basis as a result of many factors.
We experience variability in our net sales and net income on a quarterly basis as a result of many factors. These factors include:
• the relative mix of vaporization products and consumption accessories sold during the period;
• the general economic environment and competitive conditions, such as pricing;
• the timing of procurement cycles by our customers;
• seasonality in customer spending and demand for products we provide;
• variability in supplier programs;
• the introduction of new and upgraded products;
• changes in prices from our suppliers;
• trade show attendance;
• promotions;
• the loss or consolidation of significant suppliers or customers;
39
• our ability to control costs;
• the timing of our capital expenditures;
• the condition of our industry in general;
• any inability on our part to obtain adequate quantities of products;
• delays in the release by suppliers of new products and inventory adjustments;
• delays in the release of imported products by customs authorities;
• our expenditures on new business ventures and acquisitions;
• performance of acquired businesses;
• adverse weather conditions that affect supply or customer response;
• distribution or shipping to our customers; and
• geopolitical events.
Our planned operating expenditures each quarter are based on sales forecasts for the quarter. If our sales do not meet expectations in any given quarter, our operating results for the quarter may be materially adversely affected. Our narrow margins may magnify the impact of these factors on our operating results. We believe that period-to-period comparisons of our operating results are not necessarily a good indication of our future performance. In addition, our results in any quarterly period are not necessarily indicative of results to be expected for a full fiscal year. In future quarters, our operating results may be below the expectations of public market analysts or investors and, as a result, the market price of our Class A common stock could be materially adversely affected.
Product defects could increase our expenses, damage our reputation or expose us to liability.
We may not be able to adequately address product defects. Product defects in vaporizers and other accessories may harm the health or safety of our end-consumers. In addition, remedial efforts could be particularly time-consuming and expensive if product defects are only found after we have sold the defective product in volume. Any actual or perceived defects in our products could result in unsold inventory, product recalls, repairs or replacements, damage to our reputation, increased customer service costs and other expenses, as well as divert management attention and expose us to liabilities. Furthermore, a product liability claim brought against us by our customers or end-consumers could be time-consuming and costly to defend and, if successful, could require us to make significant payments.
Contamination of, or damage to, our products could adversely impact sales volume, market share and profitability.
Our market position may be affected through the contamination of our products, as well as the material used during the manufacturing processes of the products we sell, or at different points in the entire supply chain. We keep significant amounts of inventory of our products in warehouses and it is possible that this inventory could become contaminated prior to arrival at our premises or during the storage period. If contamination of our inventory or packaged products occurs, whether as a result of a failure in quality control by us or by one of our suppliers, we may incur significant costs in replacing the inventory and recalling products. We may be unable to meet customer demand and may lose customers who purchase alternative brands or products. In addition, consumers may lose confidence in the affected product.
Under the terms of our contracts, we generally impose requirements on our suppliers to maintain quality and comply with product specifications and requirements, and with all federal, state and local laws. Our suppliers, however, may not continue to produce products that are consistent with our standards or that are in compliance with applicable laws, and we cannot guarantee that we will be able to identify instances in which our suppliers fail to comply with our standards or applicable laws. A loss of sales volume from a contamination event may occur, and such a loss may affect our ability to supply our current customers and to recapture their business in the event they are forced to switch products or brands, even if on a temporary basis. We may also be subject to legal action as a result of a contamination, which could result in negative publicity and affect our sales. During this time, our competitors may benefit from an increased market share that could be difficult and costly to regain. Such a contamination event could have a material adverse effect on our business, results of operations and financial condition.
40
We may not have adequate insurance for potential liabilities, including liabilities arising from litigation.
In the ordinary course of business, we have and in the future may become the subject of various claims, lawsuits and administrative proceedings seeking damages or other remedies concerning our commercial operations, the products we distribute, our employees and other matters, including potential claims by individuals alleging exposure to hazardous materials as a result of the products we distribute. Some of these claims may relate to the activities of businesses that we have acquired, even though these activities may have occurred prior to our acquisition of the businesses. The products we distribute may contain lithium ion or similar type batteries that can explode or release hazardous substances. In addition, defects in the products we distribute could result in death, personal
injury, property damage, pollution, release of hazardous substances or damage to equipment and facilities. Actual or claimed defects in the products we distribute may give rise to claims against us for losses and expose us to claims for damages.
We maintain insurance to cover certain of our potential losses, and we are subject to various self-retentions, deductibles and caps under our insurance. We face the following risks with respect to our insurance coverage:
• we may not be able to continue to obtain insurance on commercially reasonable terms;
• we may incur losses from interruption of our business that exceed our insurance coverage;
• we may be faced with types of liabilities that will not be covered by our insurance;
• our insurance carriers may not be able to meet their obligations under the policies; or
• the dollar amount of any liabilities may exceed our policy limits.
Even a partially uninsured claim, if successful and of significant size, could have a material adverse effect on us. Finally, even in cases where we maintain insurance coverage, our insurers may raise various objections and exceptions to coverage that could make uncertain the timing and amount of any possible insurance recovery.
Due to our position in the supply chain of vaporization products and consumption accessories, we are subject to personal injury, product liability and environmental claims involving allegedly defective products.
Our customers use certain products we distribute in potentially hazardous applications that can result in personal injury, product liability and environmental claims. A catastrophic occurrence at a location at which consumers use the products we distribute may result in our company being named as a defendant in lawsuits asserting potentially large claims, even though we did not manufacture such products or even if such products were not used in the manner recommended by the manufacturer. Applicable law may render us liable for damages without regard to negligence or fault. Certain of these risks are reduced by the fact that we are a distributor of products that third-party manufacturers produce, and, thus, in certain circumstances, we may have third-party warranty or other claims against the manufacturer of products alleged to have been defective. However, there is no assurance that these claims could fully protect us or that the manufacturer would be financially able to provide protection. There is no assurance that our insurance coverage will be adequate to cover the underlying claims. Our insurance does not provide coverage for all liabilities (including liability for certain events involving pollution or other environmental claims).
We may become subject to significant product liability litigation.
The tobacco industry has experienced and continues to experience significant product liability litigation. As a result of their relative novelty, electronic cigarette, vaporizer product and other consumption product manufacturers, suppliers, distributors and sellers have only recently become subject to litigation. While we have not been a party to any product liability litigation, several lawsuits have been brought against other manufacturers and sellers of smokeless products for injuries to health allegedly caused by use of smokeless products. We may be subject to similar claims in the future relating to our vaporizer products. We may also be named as a defendant in product liability litigation against one of our suppliers by association, including in class action lawsuits. In addition, we may see increasing litigation over our vaporizer products or the regulation of our products as the regulatory regimes surrounding these products develop. In February 2015, for example, the Center for Environmental Health, a public interest group in California, filed an action against vaporizer marketers alleging a violation of California’s Proposition 65 (“Prop 65”). Prop 65 requires the State of California to identify chemicals that could cause cancer,
41
birth defects, or reproductive harm, and businesses selling products in California are then required to warn consumers of any possible exposure to the chemicals on the list. The basis for the action brought by the Center for Environmental Health is the reproductive harm associated with nicotine. Although we are not aware of an instance in which we have sold nicotine-containing electronic cigarette products that did not carry the appropriate Prop 65 warning, the Center for Environmental Health has asserted in its complaint that even electronic cigarette products that do not contain nicotine, but could potentially be used with nicotine-containing products (such as open-system vaporizers or blank cartridges), should also carry a Prop 65 warning. As a result of other similar suits that may be filed in the future, we may face substantial costs due to increased product liability litigation relating to new regulations or other potential defects associated with our vaporizer and other consumption products, including litigation arising out of faulty devices or improper usage, which could have a material adverse effect on our business, results of operations and financial condition.
There can be no assurances that we will be able to obtain or maintain product liability insurance on acceptable terms or with adequate coverage against potential liabilities. Such insurance is expensive and may not be available in the future on acceptable terms, or at all. The inability to obtain sufficient insurance coverage on reasonable terms or to otherwise protect against potential product liability claims could prevent or inhibit the commercialization of products.
The scientific community has not yet extensively studied the long-term health effects of the use of vaporizers, electronic cigarettes or e-liquids products.
Vaporizers, electronic cigarettes and related products were recently developed and therefore the scientific community has not had a sufficient period of time to study the long-term health effects of their use. Currently, there is no way of knowing whether these products are safe for their intended use. If the scientific community were to determine conclusively that use of any or all of these products poses long-term health risks, market demand for these products and their use could materially decline. Such a determination could also lead to litigation and significant regulation. Loss of demand for our product, product liability claims and increased regulation stemming from unfavorable scientific studies on these products could have a material adverse effect on our business, results of operations and financial condition.
Reliance on information technology means a significant disruption could affect our communications and operations.
We increasingly rely on information technology systems for our internal communications, controls, reporting and relations with customers, vendors and suppliers, and information technology is becoming a significantly important tool for our sales staff. Our marketing and distribution strategy is dependent upon our ability to closely monitor consumer and market trends on a highly-specified level, for which we are reliant on our sophisticated data tracking systems, which are susceptible to disruption or failure. In addition, our reliance on information technology exposes us to cyber-security risks, which could have a material adverse effect on our ability to compete. Security and privacy breaches may expose us to liability and cause us to lose customers, or may disrupt our relationships and ongoing transactions with other entities with whom we contract throughout our supply chain. The failure of our information systems to function as intended, or the penetration by outside parties intent on disrupting business processes, could result in significant costs, loss of revenue, assets or personal or other sensitive data and reputational harm.
Internet security poses a risk to our e-commerce sales.
At present we generate a portion of our sales through e-commerce sales on our own websites and fulfillment activities through third-party websites. We manage our websites and e-commerce platform internally and, as a result, any compromise of our security or misappropriation of proprietary information could have a material adverse effect on our business, results of operations and financial condition. We rely on encryption and authentication technology licensed from third parties to provide the security and authentication necessary to effect secure Internet transmission of confidential information, such as credit and other proprietary information. Advances in computer capabilities, new discoveries in the field of cryptography or other events or developments may result in a compromise or breach of the technology used by us to protect client transaction data. Anyone who is able to circumvent our security measures could misappropriate proprietary information or cause material interruptions in our operations. We may be required to expend significant capital and other resources to protect against security breaches or to minimize problems caused by security breaches. To the extent that our activities or the activities of others involve the storage and transmission
42
of proprietary information, security breaches could damage our reputation and expose us to a risk of loss and/or litigation. Our security measures may not prevent security breaches. Our failure to prevent these security breaches may result in consumer distrust and may adversely affect our business, results of operations and financial condition.
If the methodologies of Internet search engines are modified, traffic to our websites and corresponding consumer origination volumes could decline.
We depend in part on various Internet search engines, including Google®, Bing®, and Yahoo!®, to direct a significant amount of traffic to our websites. Our ability to maintain the number of visitors directed to our websites by search engines through which we distribute our content is not entirely within our control. Our competitors’ search engine optimization (“SEO”) efforts may result in their websites receiving a higher search result page ranking than ours, or Internet search engines could revise their methodologies, which could adversely affect the placement of our search result page ranking. If search engine companies modify their search algorithms in ways that are detrimental to our consumer growth or in ways that make it harder for our customers to access or use our websites, or if our competitors’ SEO efforts are more successful than ours, our consumer engagement and number of consumers could decline. Any reduction in the number of consumers directed to our websites could negatively affect our ability to earn revenue. If traffic on our websites declines, we may need to employ more costly resources to replace lost traffic, and such increased expense could adversely affect our business, results of operations and financial condition.
Security and privacy breaches may expose us to liability and cause us to lose customers.
Federal, provincial and state laws require us to safeguard our customers’ financial information, including credit information. Although we have established security procedures to protect against identity theft and the theft of financial information of our customers, distributors or consumers, our security and testing measures may not prevent security breaches and breaches of privacy may occur, which would harm our business. Typically, we rely on encryption and authentication technology licensed from third parties to enhance transmission security of confidential information in relation to financial and other sensitive information that we have on file. Advances in computer capabilities, new discoveries in the field of cryptography, inadequate facility security or other developments may result in a compromise or breach of the technology used by us to protect customer data. Any compromise of our security could harm our reputation or financial condition and therefore, our business. In addition, a party who is able to circumvent our security measures or exploit inadequacies in our security measures, could, among other effects, misappropriate proprietary information, cause interruptions in our operations or expose customers and other entities with which we interact to computer viruses or other disruptions. Actual or perceived vulnerabilities may lead to claims against us. To the extent the measures we have taken prove to be insufficient or inadequate, we may become subject to litigation or administrative sanctions, which could result in significant fines, penalties or damages and harm to our reputation.
We are a holding company and depend upon our subsidiaries for our cash flow.
We are a holding company. Our subsidiaries conduct all of our operations and own substantially all of our tangible assets. Consequently, our cash flow and our ability to meet our obligations or to make other distributions in the future will depend upon the cash flow of our subsidiaries and our subsidiaries’ payment of funds to us in the form of distributions, dividends, tax sharing payments or otherwise.
The ability of our subsidiaries to make any payments to us will depend on their earnings and cash flow, the terms of their current and future indebtedness, tax considerations and legal and contractual restrictions on their ability to make distributions.
Our subsidiaries are separate and distinct legal entities. Any right that we have to receive any assets of or distributions from any of our subsidiaries upon the bankruptcy, dissolution, liquidation or reorganization, or to realize proceeds from the sale of their assets, will be junior to the claims of that subsidiary’s creditors, including trade creditors and holders of debt that the subsidiary issued.
Changes in our credit profile may affect our relationship with our suppliers, which could have a material adverse effect on our liquidity.
Changes in our credit profile may affect the way our suppliers view our ability to make payments and may induce them to shorten the payment terms of their invoices. Given the large dollar amounts and volume of our
43
purchases from suppliers, a change in payment terms may have a material adverse effect on our liquidity and our ability to make payments to our suppliers and, consequently, may have a material adverse effect on us.
Our intellectual property may be infringed.
We currently rely on trademark and other intellectual property rights to establish and protect the brand names and logos we own or license on the products we distribute. Third parties have in the past infringed, and may in the future infringe, on these trademarks and our other intellectual property rights. Our ability to maintain and further build brand recognition is dependent on the continued use of these trademarks, service marks and other proprietary intellectual property, including the names and logos we own or license. Despite our attempts to ensure these intellectual property rights are protected, third parties may take actions that could materially and adversely affect our rights or the value of this intellectual property. Any litigation concerning our intellectual property rights or the intellectual property rights of our suppliers, whether successful or unsuccessful, could result in substantial costs to us and diversions of our resources. Expenses related to protecting our intellectual property rights or the intellectual property rights of our suppliers, the loss or compromise of any of these rights or the loss of revenues as a result of infringement could have a material adverse effect on our business, results of operations and financial condition, and may prevent the brands we own or license, or are owned or licensed by our suppliers, from growing or maintaining market share. There can be no assurance that any trademarks or common marks that we own or license, or are owned or licensed by our suppliers, will not be challenged in the future, invalidated or circumvented or that the rights granted thereunder or under licensing agreements will provide us or our suppliers competitive advantages. We are dependent on the validity, integrity and intellectual property of our suppliers and their efforts to appropriately register, maintain and enforce intellectual property in all jurisdictions in which their products are sold.
We devote significant resources to the registration and protection of our trademarks and to anti-counterfeiting efforts. Despite these efforts, we regularly discover products that infringe on our proprietary rights or that otherwise seek to mimic or leverage our intellectual property or the intellectual property of our suppliers. Counterfeiting and other infringing activities typically increase as brand recognition increases, especially in markets outside the United States and Canada. Counterfeiting and other infringement of our intellectual property could divert away sales, and association of our brands with inferior counterfeit reproductions or third party labels could adversely affect the integrity and reputation of our brands.
Although we currently hold a limited number of patents on our products, we generally rely on patents on the products of our suppliers as well as their efforts in successfully defending third-party challenges to such products. The ability of our suppliers, licensors, collaborators and manufacturers to maintain and enforce their patent rights against third-party challenges to their validity, scope or enforceability plays an important role in determining our future. There can be no assurances that we will ever successfully file or receive any patents in the future, and changes in either the patent laws or in interpretations of patent laws in the United States or other countries may diminish the value of the intellectual property rights of the products we distribute, license or own. Accordingly, we cannot predict with any certainty the range of claims that may be allowed or enforced concerning the products that we sell.
In addition, there can be no assurance that standard intellectual property confidentiality and assignment agreement with employees, consultants and other advisors will not be breached, that we will have adequate remedies for any breach, or that our trade secrets will not otherwise become known to or independently developed by competitors. Furthermore, there can be no assurance that our efforts to protect our intellectual property will prevent others from unlawfully using our trademarks, trade secrets, copyrights and other intellectual property. Our success depends in part, on our continued ability to maintain our intellectual property and those of our suppliers, and to protect our trade secrets. An inability to continue to preserve and protect our intellectual property would likely have a material adverse effect on our business, results of operations and financial condition.
We are subject to the risks of exchange rate fluctuations.
Currency movements and suppliers’ price increases relating to currency exchange rates are significant factors affecting our cost of sales. Many of our products are purchased from suppliers located in foreign countries and we make payments for our products in numerous currencies. Thus, we bear certain foreign exchange rate risk for certain of our inventory purchases. In addition, we recently expanded into Canada, and as part of our strategy, we may undertake further international expansion. As a result, in the future, we may be more sensitive to the risks of exchange rate fluctuations, which may have a material adverse effect on our business, results of operations and financial condition.
44
Adverse U.S., Canadian and global economic conditions could negatively impact our business, prospects, results of operations, financial condition or cash flows.
Our business and operations are sensitive to global economic conditions. These conditions include interest rates, energy costs, inflation, international trade relationships, recession, fluctuations in debt and equity capital markets and the general condition of the U.S., Canadian and world economy. A material decline in the economic conditions affecting consumers, which cause a reduction in disposable income for the average consumer, may change consumption patterns, and may result in a reduction in spending on vaporization products and consumption accessories or a switch to cheaper products or products obtained through illicit channels. Vaporizer, electronic cigarette and e-liquid products are relatively new to market and may be regarded by consumers as a novelty item and expendable. As such, demand for our vaporizer products may be particularly sensitive to economic conditions such as inflation, recession, high energy costs, unemployment, changes in interest rates and money supply, changes in the political environment and other factors beyond our control, any combination of which could result in a material adverse effect on our business, results of operations and financial condition.
We are required to comply with laws and regulations in other countries and are exposed to business risks associated with our international operations.
For the six-month periods ended June 30, 2018 and 2017 and the years ended December 31, 2017 and 2016, we derived 6.5%, 9.3%, 9.4% and 10.8%, respectively, of our net sales from outside the United States, primarily in Canada. We intend to increase our Canadian and other international sales, both as to the dollar amount and as a percentage of our net sales and operations in the future. As a result, we are subject to numerous evolving and complex laws and regulations which apply, among other things, to financial reporting standards, corporate governance, data privacy, tax, trade regulations, export controls, competitive practices, labor, health and safety laws, and regulations in each jurisdiction in which we operate. We are also required to obtain permits and other authorizations or licenses from governmental authorities for certain of our operations and we or our suppliers’ must protect our intellectual property worldwide. In the jurisdictions in which we operate, we need to comply with various standards and practices of different regulatory, tax, judicial and administrative bodies.
There are a number of risks associated with international business operations, including political instability (e.g., the threat of war, terrorist attacks or civil unrest), inconsistent regulations across jurisdictions, unanticipated changes in the regulatory environment, and import and export restrictions. Any of these events may affect our employees, reputation, business or financial results as well as our ability to meet our objectives, including the following international business risks:
• negative economic developments in economies around the world and the instability of governments, or the downgrades in the debt ratings of certain major economies;
• social and political instability;
• complex regulations governing certain of our products;
• potential terrorist attacks;
• adverse changes in governmental policies, especially those affecting trade, tariffs and investment;
• foreign currency exchange, particularly with respect to the Canadian Dollar, Euro, British Pound Sterling and Australian dollar; and
• threats that our operations or property could be subject to nationalization and expropriation.
We may not be in full compliance at all times with the laws and regulations to which we are subject. Likewise, we may not have obtained or may not be able to obtain the permits and other authorizations or licenses that we need. If we violate or fail to comply with laws, regulations, permits, labor, health and safety regulations or other authorizations or licenses, we could be fined or otherwise sanctioned by regulators. In such a case, or if any of these international business risks were to materialize, our business, results of operations and financial condition could be adversely affected.
45
New tariffs and the evolving trade policy dispute between the United States and China may adversely affect our business.
On August 14, 2017, President Trump instructed the U.S. Trade Representative (“USTR”) to determine under Section 301 of the U.S. Trade Act of 1974 (the “Trade Act”) whether to investigate China’s law, policies, practices or actions that may be unreasonable or discriminatory and that may be harming American intellectual property rights, innovation or technology development. On March 22, 2018, based upon the results of its investigation, the USTR published a report finding that the acts, policies and practices of the Chinese government are unreasonable or discriminatory and burden or restrict U.S. commerce.
On March 8, 2018, President Trump imposed significant tariffs on steel and aluminum imports from a number of countries, including China. Subsequently, the USTR announced an initial proposed list of 1,300 goods imported from China that could be subject to additional tariffs and initiated a dispute with the World Trade Organization against China for alleged unfair trade practices.
On June 15, 2018, the USTR announced a list of products subject to additional tariffs. The list focused on products from industrial sectors that contribute to or benefit from the “Made in China 2025” industrial policy. The list of products consists of two sets of tariff lines. The first set contains 818 tariff lines for which Customs and Border Protection began collecting the additional duties on July 6, 2018. This list includes some of the products we distribute. The second set contains 284 proposed tariff lines that remain subject to further review. On July 10, 2018, the USTR announced that, as a result of China’s retaliation and failure to change its practices, President Trump has ordered the USTR to begin the process of imposing tariffs of 10 percent on an additional $200 billion of Chinese imports, and on September 17, 2018, President Trump announced that such tariffs would go into effect on September 24, 2018 and would increase to 25 percent on January 1, 2019.
These new tariffs and the evolving trade policy dispute between the United States and China may have a significant impact on the industries in which we participate. A “trade war” between the United States and China or other governmental action related to tariffs or international trade agreements or policies has the potential to adversely impact demand for our products, our costs, customers, suppliers and/or the United States economy or certain sectors thereof and, thus, to adversely impact our businesses and results of operations.
Our failure to comply with certain environmental, health and safety regulations could adversely affect our business.
The storage, distribution and transportation of some of the products that we sell are subject to a variety of federal, state, provincial and local environmental regulations. We are also subject to operational, health and safety laws and regulations. Our failure to comply with these laws and regulations could cause a disruption in our business, an inability to maintain our warehousing resources, additional and potentially significant remedial costs and damages, fines, sanctions or other legal consequences that could have a material adverse effect on our business, results of operations and financial condition. In addition, changes in environmental, employee health and safety or other laws, more vigorous enforcement thereof or other unanticipated events could require extensive changes to our operations or give rise to material liabilities, which could have a material adverse effect on our business, financial condition and results of operations.
Our business depends substantially on the continued efforts of our executive officers and key employees, and our business may be severely disrupted if we lose their services.
Our future success depends substantially on the continued efforts of our executive officers, especially our Chief Executive Officer, Aaron LoCascio, and our Chief Strategy Officer, Adam Schoenfeld, as well as our key employees. If one or more of our executive officers or key employees were unable or unwilling to continue in their present positions, we may not be able to replace them in a timely manner, or at all. Our business may be severely disrupted, our financial conditions and results of operations may be materially adversely affected and we may incur additional expenses to recruit, train and retain personnel. In addition, if any of our executive officers or key employees joins a competitor or forms a competing company, we may lose customers, suppliers, know-how, key professionals and staff members.
46
In the future, we may pursue selective acquisitions to complement our organic growth, which may not be successful and may divert financial and management resources.
If we identify appropriate opportunities, we may acquire or invest in technologies, businesses or assets that are strategically important to our business or form alliances with key participants in the vaporization products and consumption accessories industry to further expand our business. If we decide to pursue a strategy of selective acquisitions, we may not be successful in identifying suitable acquisition opportunities or completing such transactions. Our competitors may be more effective in executing and closing acquisitions in competitive auctions than us. Our ability to enter into and complete acquisitions may be restricted by, or subject to, various approvals under U.S., Canadian or other applicable law or may not otherwise be possible, may result in a possible dilutive issuance of our securities, or may require us to seek additional financing. We also may experience difficulties integrating acquired operations, technology, and personnel into our existing business and operations. Completed acquisitions may also expose us to potential risks, including risks associated with unforeseen or hidden liabilities, impact to our corporate culture, the diversion of resources from our existing business, and the potential loss of, or harm to, relationships with our suppliers, business relationships or employees as a result of our integration of new businesses. In addition, following completion of an acquisition, our management and resources may be diverted from their core business activities due to the integration process, which diversion may harm the effective management of our business. Furthermore, it may not be possible to achieve the expected synergies or the actual cost of delivering such benefits may exceed the anticipated cost. Any of these factors may have an adverse effect on our business, results of operations and financial condition.
Our operations are subject to natural disasters, adverse weather conditions, operating hazards, environmental incidents and labor disputes.
We may experience earthquakes, floods, typhoons, power outages, labor and trade disputes or similar events beyond our control that would affect our warehousing and distribution operations. The occurrences of such events could result in shutdowns or periods of reduced operations, which could significantly disrupt our business operations, cause us to incur additional costs and affect our ability to deliver our products to our customers as scheduled, which may adversely affect our business, results of operations and financial condition. Moreover, such events could result in severe damage to property, personal injuries, fatalities, regulatory enforcement proceedings or in us being named as a defendant in lawsuits asserting claims for large amounts of damages, which in turn could lead to significant liabilities.
Risks Related to Our Organizational Structure
Our principal asset after the completion of this offering will be our interest in Greenlane Holdings, LLC, and, accordingly, we will depend on distributions from Greenlane Holdings, LLC to pay our taxes and expenses, including payments under the Tax Receivable Agreement. Greenlane Holdings, LLC’s ability to make such distributions may be subject to various limitations and restrictions.
Upon the completion of this offering, we will be a holding company and will have no material assets other than our ownership of Common Units of Greenlane Holdings, LLC. As such, we will have no independent means of generating revenue or cash flow. We have determined that Greenlane Holdings, LLC will be a variable interest entity, or VIE, and that we will be the primary beneficiary of Greenlane Holdings, LLC. Accordingly, pursuant to the VIE accounting model, we will consolidate Greenlane Holdings, LLC in our consolidated financial statements. In the event of a change in accounting guidance or amendments to the Greenlane Operating Agreement resulting in us no longer having a controlling interest in Greenlane Holdings, LLC, we may not be able to consolidate its results of operations with our own, which would have a material adverse effect on our results of operations. Moreover, our ability to pay our taxes and operating expenses or declare and pay dividends in the future, if any, will be dependent upon the financial results and cash flows of Greenlane Holdings, LLC and its subsidiaries and distributions we receive from Greenlane Holdings, LLC. There can be no assurance that Greenlane Holdings, LLC and its subsidiaries will generate sufficient cash flow to distribute funds to us or that applicable state law and contractual restrictions, including negative covenants in our debt instruments, will permit such distributions.
Greenlane Holdings, LLC will continue to be treated as a partnership for U.S. federal income tax purposes and, as such, will not be subject to any entity-level U.S. federal income tax. Instead, taxable income will be allocated to holders of Common Units, including us. Accordingly, we will incur income taxes on our allocable share of any net taxable
47
income of Greenlane Holdings, LLC. Under the terms of the Greenlane Operating Agreement, Greenlane Holdings, LLC will be obligated to make tax distributions to holders of Common Units, including us. In addition to tax expenses, we will also incur expenses related to our operations, including payments under the Tax Receivable Agreement, which we expect could be significant. See ?Certain Relationships and Related Party Transactions ? The Transactions ? Tax Receivable Agreement.? We intend, as its manager, to cause Greenlane Holdings, LLC to make cash distributions to the owners of Common Units in an amount sufficient to (i) fund their tax obligations in respect of taxable income allocated to them and (ii) cover our operating expenses, including payments under the Tax Receivable Agreement. However, Greenlane Holdings, LLC?s ability to make such distributions may be subject to various limitations and restrictions, such as restrictions on distributions that would either violate any contract or agreement to which Greenlane Holdings, LLC is then a party, including debt agreements, or any applicable law, or that would have the effect of rendering Greenlane Holdings, LLC insolvent. If we do not have sufficient funds to pay tax or other liabilities or to fund our operations, we may have to borrow funds, which could materially adversely affect our liquidity and financial condition and subject us to various restrictions imposed by any such lenders. To the extent that we are unable to make payments under the Tax Receivable Agreement for any reason, such payments generally will be deferred and will accrue interest until paid; provided, however, that nonpayment for a specified period may constitute a material breach of a material obligation under the Tax Receivable Agreement and therefore accelerate payments due under the Tax Receivable Agreement. See “Certain Relationships and Related Party Transactions — The Transactions — Tax Receivable Agreement” and “Certain Relationships and Related Party Transactions — The Transactions — Greenlane Operating Agreement — Distributions.” In addition, if Greenlane Holdings, LLC does not have sufficient funds to make distributions, our ability to declare and pay cash dividends will also be restricted or impaired. See “— Risks Related to This Offering and Ownership of Our Class A Common Stock” and “Dividend Policy.”
The Tax Receivable Agreement with the Members requires us to make cash payments to them in respect of certain tax benefits to which we may become entitled, and we expect that the payments we will be required to make will be substantial.
Upon the closing of this offering, we will be a party to the Tax Receivable Agreement with Greenlane Holdings, LLC and the Members. Under the Tax Receivable Agreement, we will be required to make cash payments to the Members equal to 85% of the tax benefits, if any, that we actually realize, or in certain circumstances are deemed to realize, as a result of (i) the increases in the tax basis of assets of Greenlane Holdings, LLC resulting from any redemptions or exchanges of Common Units from the Members as described under “Certain Relationships and Related Party Transactions — The Transactions — Greenlane Operating Agreement — Common Unit Redemption Right” and (ii) certain other tax benefits related to our making payments under the Tax Receivable Agreement. Although the actual timing and amount of any payments that we make to the Members under the Tax Receivable Agreement will vary, we expect those payments will be significant. Any payments made by us to the Members under the Tax Receivable Agreement may generally reduce the amount of overall cash flow that might have otherwise been available to us. Furthermore, our future obligation to make payments under the Tax Receivable Agreement could make us a less attractive target for an acquisition, particularly in the case of an acquirer that cannot use some or all of the tax benefits that are the subject of the Tax Receivable Agreement. For more information, see “Certain Relationships and Related Party Transactions — The Transactions — Tax Receivable Agreement.” Payments under the Tax Receivable Agreement are not conditioned on any Member’s continued ownership of Common Units or our Class A common stock after this offering.
The actual amount and timing of any payments under the Tax Receivable Agreement will vary depending upon a number of factors, including the timing of redemptions or exchanges by the holders of Common Units, the amount of gain recognized by such holders of Common Units, the amount and timing of the taxable income we generate in the future, and the federal tax rates then applicable.
Two of our senior executives, Aaron LoCascio and Adam Schoenfeld, have control over all stockholder decisions because collectively they control a substantial majority of the combined voting power of our common stock. This will limit or preclude your ability to influence corporate matters, including the election of directors, amendments of our organizational documents and any merger, consolidation, sale of all or substantially all of our assets, or other major corporate transaction requiring stockholder approval.
Our Chief Executive Officer, Aaron LoCascio, and our Chief Strategy Officer, Adam Schoenfeld, are senior executives and board members, and they and their affiliates will beneficially own 100% of our Class C common stock and thereby collectively control approximately % of the combined voting power of our common
48
stock (or % if the underwriters exercise their option to purchase additional shares in full from the selling stockholders) after the completion of this offering and the application of the net proceeds from this offering.
As a result, Messrs. LoCascio and Schoenfeld will have the ability to substantially control us, including the ability to control any action requiring the general approval of our stockholders, including the election of our board of directors, the adoption of amendments to our amended and restated certificate of incorporation and bylaws and the approval of any merger or sale of substantially all of our assets. This concentration of ownership and voting power may also delay, defer or even prevent an acquisition by a third party or other change of control of us and may make some transactions more difficult or impossible without their support, even if such events are in the best interests of minority stockholders. This concentration of voting power with Messrs. LoCascio and Schoenfeld may have a negative impact on the price of our Class A common stock.
As our Chief Executive Officer, Mr. LoCascio has control over our day-to-day management and the implementation of major strategic investments of our company, subject to authorization and oversight by our board of directors. As members of our board of directors, Messrs. LoCascio and Schoenfeld owe fiduciary duties to our company, including those of care and loyalty, and must act in good faith and with a view to the interests of the corporation. However, Delaware law provides that a director or officer shall not be personally liable to a corporation for a breach of fiduciary duty except for an act or omission constituting a breach and which involves intentional misconduct, fraud or a knowing violation of law. In addition, a director or officer is entitled to a presumption that he or she acted in good faith, on an informed basis and with a view to the interests of the corporation, and is not individually liable unless that presumption is found by a trier of fact to have been rebutted. As a stockholder, even a controlling stockholder, each of Messrs. LoCascio and Schoenfeld is entitled to vote his shares, and shares over which he has voting control, in his own interests, which may not always be in the interests of our stockholders generally. Because Messrs. LoCascio and Schoenfeld hold their economic interest in our business through Greenlane Holdings, LLC, rather than through the public company, they may have conflicting interests with holders of shares of our Class A common stock. For example, Messrs. LoCascio and Schoenfeld may have different tax positions from us, which could influence their decisions regarding whether and when we should dispose of assets or incur new or refinance existing indebtedness, especially in light of the existence of the Tax Receivable Agreement, and whether and when we should undergo certain changes of control within the meaning of the Tax Receivable Agreement or terminate the Tax Receivable Agreement. In addition, the structuring of future transactions may take into consideration these tax or other considerations even where no similar benefit would accrue to us. See “Certain Relationships and Related Party Transactions — The Transactions — Tax Receivable Agreement.” In addition, the significant ownership of Messrs. LoCascio and Schoenfeld in us and their resulting ability to effectively control us may discourage someone from making a significant equity investment in us, or could discourage transactions involving a change in control, including transactions in which you as a holder of shares of our Class A common stock might otherwise receive a premium for your shares over the then-current market price.
Under certain circumstances, redemptions of Common Units by Members will result in dilution to the holders of our Class A common stock.
Redemptions of Common Units by Members in accordance with the terms of the Greenlane Operating Agreement will result in a corresponding increase in our membership interest in Greenlane Holdings, LLC, increase in the number of shares of Class A common stock outstanding and decrease in the number of shares of Class B common stock or Class C common stock outstanding. In the event that Common Units are exchanged at a time when Greenlane Holdings, LLC has made cash distributions to Members, including our company, and we have accumulated such distributions and neither reinvested them in Greenlane Holdings, LLC in exchange for additional Common Units nor distributed them as dividends to the holders of our Class A common stock, the holders of our Class A common stock would experience dilution with respect to such accumulated distributions.
Our organizational structure, including the Tax Receivable Agreement, confers certain benefits upon the Members that will not benefit Class A common stockholders to the same extent as it will benefit the Members.
Our organizational structure, including the Tax Receivable Agreement, confers certain benefits upon the Members that will not benefit the holders of our Class A common stock to the same extent as it will benefit the Members. We will enter into the Tax Receivable Agreement with Greenlane Holdings, LLC and the Members and it will provide for the payment by us to the Members of 85% of the amount of tax benefits, if any, that we actually realize, or in some circumstances are deemed to realize, as a result of (1) the increases in the tax basis of assets of Greenlane Holdings, LLC resulting from any redemptions or exchanges of Common Units from the Members as
49
described under “Certain Relationships and Related Party Transactions — The Transactions — Greenlane Operating Agreement — Common Unit Redemption Right” and (2) certain other tax benefits related to our making payments under the Tax Receivable Agreement. See “Certain Relationships and Related Party Transactions — The Transactions — Tax Receivable Agreement.” Although we will retain 15% of the amount of such tax benefits, this and other aspects of our organizational structure may adversely impact the future trading market for the Class A common stock.
In certain cases, payments under the Tax Receivable Agreement to the Members may be accelerated or significantly exceed the actual benefits we realize in respect of the tax attributes subject to the Tax Receivable Agreement.
The Tax Receivable Agreement provides that upon certain mergers, asset sales, other forms of business combinations or other changes of control or if, at any time, we elect an early termination of the Tax Receivable Agreement, then our obligations, or our successor’s obligations, under the Tax Receivable Agreement to make payments thereunder would be based on certain assumptions, including an assumption that we would have sufficient taxable income to fully utilize all potential future tax benefits that are subject to the Tax Receivable Agreement.
As a result of the foregoing, (i) we could be required to make payments under the Tax Receivable Agreement that are greater than the specified percentage of the actual benefits we ultimately realize in respect of the tax benefits that are subject to the Tax Receivable Agreement, and (ii) if we elect to terminate the Tax Receivable Agreement early, we would be required to make an immediate cash payment equal to the present value of the anticipated future tax benefits that are the subject of the Tax Receivable Agreement, which payment may be made significantly in advance of the actual realization, if any, of such future tax benefits. In these situations, our obligations under the Tax Receivable Agreement could have a substantial negative impact on our liquidity and could have the effect of delaying, deferring or preventing certain mergers, asset sales, other forms of business combinations or other changes of control. There can be no assurance that we will be able to fund or finance our obligations under the Tax Receivable Agreement.
We will not be reimbursed for any payments made to the Members under the Tax Receivable Agreement in the event that any tax benefits are disallowed.
Payments under the Tax Receivable Agreement will be based on the tax reporting positions that we determine, and the IRS or another tax authority may challenge all or part of the tax basis increases, as well as other related tax positions we take, and a court could sustain such challenge. If the outcome of any such challenge would reasonably be expected to materially affect a recipient’s payments under the Tax Receivable Agreement, then we will not be permitted to settle or fail to contest such challenge without the consent (not to be unreasonably withheld or delayed) of each Member that directly or indirectly owns at least 10% of the outstanding Common Units. We will not be reimbursed for any cash payments previously made to the Members under the Tax Receivable Agreement in the event that any tax benefits initially claimed by us and for which payment has been made to a Member are subsequently challenged by a taxing authority and are ultimately disallowed. Instead, any excess cash payments made by us to a Member will be netted against any future cash payments that we might otherwise be required to make to such Member under the terms of the Tax Receivable Agreement. However, we might not determine that we have effectively made an excess cash payment to a Member for a number of years following the initial time of such payment and, if any of our tax reporting positions are challenged by a taxing authority, we will not be permitted to reduce any future cash payments under the Tax Receivable Agreement until any such challenge is finally settled or determined. As a result, payments could be made under the Tax Receivable Agreement in excess of the tax savings that we realize in respect of the tax attributes with respect to a Member that are the subject of the Tax Receivable Agreement.
Fluctuations in our tax obligations and effective tax rate and realization of our deferred tax assets may result in volatility of our operating results.
We are subject to taxes by the U.S. federal, state, local and foreign tax authorities, and our tax liabilities will be affected by the allocation of expenses to differing jurisdictions. We record tax expense based on our estimates of future earnings, which may include reserves for uncertain tax positions in multiple tax jurisdictions, and valuation allowances related to certain net deferred tax assets. At any one time, many tax years may be subject to audit by various taxing jurisdictions. The results of these audits and negotiations with taxing authorities may affect the ultimate settlement of these matters. We expect that throughout the year there could be ongoing variability in our
50
quarterly tax rates as events occur and exposures are evaluated. Our future effective tax rates could be subject to volatility or adversely affected by a number of factors, including:
• changes in the valuation of our deferred tax assets and liabilities;
• expected timing and amount of the release of any tax valuation allowances;
• tax effects of stock-based compensation;
• changes in tax laws, regulations or interpretations thereof; or
• future earnings being lower than anticipated in countries where we have lower statutory tax rates and higher than anticipated earnings in countries where we have higher statutory tax rates.
In addition, our effective tax rate in a given financial statement period may be materially impacted by a variety of factors including but not limited to changes in the mix and level of earnings, varying tax rates in the different jurisdictions in which we operate, fluctuations in valuation allowances, deductibility of certain items, or by changes to existing accounting rules or regulations. Further, tax legislation may be enacted in the future which could negatively impact our current or future tax structure and effective tax rates. We may be subject to audits of our income, sales, and other transaction taxes by U.S. federal, state, local, and foreign taxing authorities. Outcomes from these audits could have an adverse effect on our operating results and financial condition.
If we were deemed to be an investment company under the U.S. Investment Company Act of 1940, as amended (the “1940 Act”), as a result of our ownership of Greenlane Holdings, LLC, applicable restrictions could make it impractical for us to continue our business as contemplated and could have a material adverse effect on our business.
Under Sections 3(a)(1)(A) and (C) of the 1940 Act, a company generally will be deemed to be an “investment company” for purposes of the 1940 Act if (i) it is, or holds itself out as being, engaged primarily, or proposes to engage primarily, in the business of investing, reinvesting or trading in securities or (ii) it engages, or proposes to engage, in the business of investing, reinvesting, owning, holding or trading in securities and it owns or proposes to acquire investment securities having a value exceeding 40% of the value of its total assets (exclusive of U.S. government securities and cash items) on an unconsolidated basis. We do not believe that we are an “investment company,” as such term is defined in either of those sections of the 1940 Act.
As the sole manager of Greenlane Holdings, LLC, we will control and operate Greenlane Holdings, LLC. On that basis, we believe that our interest in Greenlane Holdings, LLC is not an “investment security” as that term is used in the 1940 Act. However, if we were to cease participation in the management of Greenlane Holdings, LLC, our interest in Greenlane Holdings, LLC could be deemed an “investment security” for purposes of the 1940 Act.
We and Greenlane Holdings, LLC intend to conduct our operations so that we will not be deemed an investment company. However, if we were to be deemed an investment company, restrictions imposed by the 1940 Act, including limitations on our capital structure and our ability to transact with affiliates, could make it impractical for us to continue our business as contemplated and could have a material adverse effect on our business.
We will be a controlled company within the meaning of the Nasdaq Marketplace Rules, and, as a result, will qualify for, and intend to rely on, exemptions from certain corporate governance requirements that provide protection to stockholders of other companies. You will not have the same protections afforded to stockholders of companies that are subject to such requirements.
Upon completion of this offering, the Founder Members will control more than 50% of our combined voting power. As a result, we will be considered a “controlled company” within the meaning of the Nasdaq Marketplace Rules. As a controlled company, we will be exempt from certain Nasdaq Marketplace Rules, including those that would otherwise require our board of directors to have a majority of independent directors and require that we either establish a Compensation and Nominating and Corporate Governance Committees, each comprised entirely of independent directors, or otherwise ensure that the compensation of our executive officers and nominees for directors are determined or recommended to the board of directors by the independent members of the board of directors. While we intend on having a majority of independent directors, our compensation and nominating and corporate governance committees may not consist entirely of independent directors. Accordingly, holders of our Class A common stock will not have the same protections afforded to stockholders of companies that are subject to all of the Nasdaq Marketplace Rules.
51
Our failure to meet the continued listing requirements of Nasdaq could result in a de-listing of our common stock.
If, after listing, we fail to satisfy the continued listing requirements of Nasdaq, such as the corporate governance requirements or the minimum closing bid price requirement, Nasdaq may take steps to de-list our Class A common stock. Such a de-listing would likely have a negative effect on the price of our Class A common stock and would impair your ability to sell or purchase our Class A common stock when you wish to do so. In the event of a de-listing, we would take actions to restore our compliance with Nasdaq Marketplace Rules, but our Class A common stock may not be listed again, stabilize the market price or improve the liquidity of our Class A common stock, prevent our Class A common stock from dropping below the Nasdaq minimum bid price requirement or prevent future non-compliance with the Nasdaq Marketplace Rules.
Risks Related to this Offering and Ownership of Our Class A Common Stock
The initial public offering price of our Class A common stock may not be indicative of the market price of our Class A common stock after this offering. In addition, an active trading market for our Class A common stock may not develop or be maintained, and our stock price may be volatile.
Prior to this offering, our Class A common stock was not traded on any market. While we have applied to list our Class A common stock on Nasdaq, an active trading market for our Class A common stock may not develop or be maintained. Active trading markets usually result in less price volatility and more efficiency in carrying out investors’ purchase and sale orders. The market price of our Class A common stock could vary significantly as a result of a number of factors, some of which are beyond our control. In the event of a drop in the market price of our Class A common stock, you could lose a substantial part or all of your investment in our Class A common stock. The initial public offering price will be negotiated between us and representatives of the underwriters, based on numerous factors which we discuss in “Underwriting,” and may not be indicative of the market price of our Class A common stock after this offering. Consequently, you may not be able to sell shares of our Class A common stock at prices equal to or greater than the price paid by you in this offering. The following factors could affect our stock price:
• our operating and financial performance;
• quarterly variations in the rate of growth of our financial indicators, such as net income per share, net income and revenues;
• strategic actions by our competitors or our suppliers;
• product recalls or product liability claims;
• changes in revenue or earnings estimates, or changes in recommendations or withdrawal of research coverage, by equity research analysts;
• liquidity and activity in the market for our Class A common stock;
• speculation in the press or investment community;
• sales of our Class A common stock by us or other stockholders, or the perception that such sales may occur;
• changes in accounting principles;
• additions or departures of key management personnel;
• significant acquisitions or business combinations, strategic partnerships, joint ventures or capital commitments by or involving us or our competitors;
• news reports relating to trends, concerns or competitive developments, regulatory changes and other related issues in our industry or target markets;
• investors’ general perception of us and the public’s reaction to our press releases, our other public announcements and our filings with the SEC;
• actions by our stockholders; and
• domestic and international economic, legal and regulatory factors.
52
The stock markets in general have experienced extreme volatility that has often been unrelated to the operating performance of particular companies. These broad market fluctuations may adversely affect the trading price of our Class A common stock. Securities class action litigation has often been instituted against companies following periods of volatility in the overall market and in the market price of a company’s securities. Such litigation, if instituted against us, could result in very substantial costs, divert our management’s attention and resources and harm our business, operating results and financial condition.
The reduced disclosure requirements applicable to “emerging growth companies” may make our Class A common stock less attractive to investors, potentially decreasing our stock price.
For as long as we continue to be an “emerging growth company”, we may take advantage of certain exemptions from various reporting requirements that are applicable to other public companies that are not “emerging growth companies.” Investors may find our Class A common stock less attractive because we may rely on these exemptions, which include but are not limited to, not being required to comply with the auditor attestation requirements of Section 404 of the Sarbanes-Oxley Act (“Section 404”), reduced disclosure obligations regarding executive compensation in our periodic reports and proxy statements, and exemptions from the requirements of holding a nonbinding advisory vote on executive compensation and shareholder approval of any golden parachute payments not previously approved. In addition, Section 107 of the Jumpstart Our Business Startups Act of 2012 (“JOBS Act”) enacted on April 5, 2012 provides that an “emerging growth company” can take advantage of the extended transition period provided in Section 7(a)(2)(B) of the Securities Act for complying with new or revised accounting standards. We have elected not to use the extended transition period for complying with any new or revised financial accounting standards. Therefore, we will be subject to the same new or revised accounting standards as other public companies that are not emerging growth companies.
If investors find our Class A common stock less attractive as a result of exemptions and reduced disclosure requirements, there may be a less active trading market for our Class A common stock and our stock price may be more volatile or decrease.
The requirements of being a public company may strain our resources and distract our management, which could make it difficult to manage our business, particularly after we are no longer an “emerging growth company.”
As a public company, we will be required to comply with various regulatory and reporting requirements, including those required by the SEC. Complying with these reporting and other regulatory requirements is time-consuming and expensive and could have a negative effect on our business, results of operations and financial condition. As a public company, we will be subject to the reporting requirements of the Securities Exchange Act of 1934, as amended (the “Exchange Act”), and the requirements of the Sarbanes-Oxley Act (“SOX”). The cost of complying with these requirements may place a strain on our systems and resources. The Exchange Act requires that we file annual, quarterly and current reports with respect to our business and financial condition. SOX requires that we maintain effective disclosure controls and procedures and internal controls over financial reporting. To maintain and improve the effectiveness of our disclosure controls and procedures, we must commit significant resources, will be required to hire additional staff and need to continue to provide effective management oversight. We will be implementing additional procedures and processes for the purpose of addressing the standards and requirements applicable to public companies. Sustaining our growth also will require us to commit additional management, operational and financial resources to identify new professionals to join our company and to maintain appropriate operational and financial systems to adequately support expansion. These activities may divert management’s attention from other business concerns, which could have a material adverse effect on our business, results of operations, financial condition and cash flows.
In connection with becoming a public company, we will obtain at or prior to the closing of this offering directors’ and officers’ insurance coverage, which will increase our annual insurance costs. In the future, it may be more expensive for us to obtain director and officer liability insurance, and we may be required to accept reduced coverage or incur substantially higher costs to obtain coverage. These factors could also make it more difficult for us to attract and retain qualified members to our board of directors in the future, particularly to serve on our audit committee, and qualified executive officers.
As an “emerging growth company” as defined in the JOBS Act, we may take advantage of certain temporary exemptions from various reporting requirements, including, but not limited to, not being required to comply with the auditor attestation requirements of Section 404 of SOX (and rules and regulations of the SEC thereunder, which we
53
refer to as Section 404) and reduced disclosure obligations regarding executive compensation in our periodic reports and proxy statements.
When these exemptions cease to apply, we expect to incur additional expenses and devote increased management effort toward ensuring compliance with them. We will remain an “emerging growth company” for up to five years, although we may cease to be an “emerging growth company” earlier under certain circumstances. We cannot predict or estimate the amount of additional costs we may incur as a result of becoming a public company or the timing of such costs.
New investors purchasing our Class A common stock will experience immediate and substantial dilution.
Our initial public offering price is substantially higher than the book value per share of our Class A common stock. If you purchase Class A common stock in this offering, you will incur immediate dilution of approximately $ in net tangible book value per share of Class A common stock, based on the initial public offering price of $ per share. In addition, the number of shares available for issuance under our 2018 Equity Incentive Plan will increase annually without further board of directors or stockholder approval. Investors will incur additional dilution upon the exercise of stock options and warrants. See “Dilution.”
We have not paid dividends in the past and do not expect to pay dividends in the future, and any return on investment may be limited to the value of our stock.
While our predecessor, Greenlane Holdings, LLC, as a pass-through entity for tax purposes, has historically made distributions to members for tax purposes, we do not anticipate paying cash dividends in the foreseeable future. The payment of dividends will depend on our earnings, capital requirements, financial condition, prospects and other factors our board of directors may deem relevant. If we do not pay dividends, our stock may be less valuable because a return on your investment will only occur if you sell our Class A common stock after our stock price appreciates.
Future sales of our Class A common stock in the public market, or the perception that such sales may occur, could reduce our stock price, and any additional capital raised by us through the sale of equity or convertible securities may dilute your ownership in us.
Subject to certain limitations and exceptions, the Members of Greenlane Holdings, LLC may redeem their Common Units for shares of Class A common stock (on a one-for-one basis, subject to conversion rate adjustments for stock splits, stock dividends and reclassification and other similar transactions) and then sell those shares of Class A common stock. Additionally, we may issue additional shares of Class A common stock or convertible securities in subsequent public offerings. After the completion of this offering, we will have outstanding shares of Class A common stock, outstanding shares of Class B common stock and outstanding shares of Class C common stock, assuming an initial offering price at the midpoint of the price range set forth on the cover page of this prospectus. This number includes shares of Class A common stock that the selling stockholders are selling in this offering if the underwriters’ option to purchase additional shares is fully exercised, which may be resold immediately in the public market. Following the completion of this offering, the Founder Members will own shares of Class C common stock, which will be exchangeable for shares of Class A common stock, assuming an initial offering price at the midpoint of the price range set forth on the cover page of this prospectus in connection with a redemption of the corresponding Common Units, representing approximately % of our total outstanding common stock (or shares of Class C common stock, which will be exchangeable for shares of Class A common stock in connection with a redemption of the corresponding Common Units, assuming an initial offering price at the midpoint of the price range set forth on the cover page of this prospectus representing approximately % of our total outstanding common stock if the underwriters’ option to purchase additional shares is exercised in full). In addition, following the completion of this offering, the Non-Founder Members will own shares of Class B common stock (including shares subject to vesting), assuming an initial offering price at the midpoint of the price range set forth on the cover page of this prospectus, which will be exchangeable for shares of Class A common stock in connection with a redemption of the corresponding Common Units, representing approximately % of our total outstanding Class A common stock (or shares of Class B common stock, which will be exchangeable for shares of Class A common stock, assuming an initial offering price at the midpoint of the price range set forth on the cover page of this prospectus in connection with a redemption of the corresponding Common Units, representing approximately % of our total outstanding Class A common stock if the underwriters’ option to purchase additional shares from the selling stockholders is exercised in full). All such shares
54
are restricted from immediate resale under the federal securities laws and are subject to the lock-up agreements between such parties and the underwriters described in “Underwriting,” but may be sold into the market in the future. We will be party to a registration rights agreement between us and the Members, which will require us to effect the registration of their shares in certain circumstances no earlier than the expiration of the lock-up period contained in the Underwriting Agreement entered into in connection with this offering. See “Shares Eligible for Future Sale” and “Certain Relationships and Related Party Transactions — The Transactions — Registration Rights Agreement.”
We cannot predict the size of future issuances of our Class A common stock or securities convertible into Class A common stock or the effect, if any, that future issuances and sales of shares of our Class A common stock will have on the market price of our Class A common stock. Sales of substantial amounts of our Class A common stock (including shares issued in connection with an acquisition), or the perception that such sales could occur, may adversely affect prevailing market prices of our Class A common stock.
The underwriters of this offering may waive or release parties to the lock-up agreements entered into in connection with this offering, which could adversely affect the price of our Class A common stock.
Our executive officers and directors and our significant stockholders, including all of the Members, have entered into lock-up agreements with respect to their Class A common stock, pursuant to which they are subject to certain resale restrictions for a period of 180 days following the effective date of the registration statement of which this prospectus forms a part, subject to certain exceptions. The underwriters at any time and without notice, may release all or any portion of the Class A common stock subject to the foregoing lock-up agreements. If the restrictions under the lock-up agreement are waived, then Class A common stock will be available for sale into the public markets, which could cause the market price of our Class A common stock to decline and impair our ability to raise capital.
If securities analysts do not publish research or publish inaccurate or unfavorable research about our business, our stock price and trading volume could decline.
The trading market for our stock will depend in part on the research and reports that securities or industry analysts publish about us or our industry. We currently do not, and in the future may not, have research coverage by securities analysts. If no securities analysts commence coverage of our company, the trading price for our stock could be negatively impacted. In the event we obtain securities analyst coverage, if one or more of the analysts who cover us downgrade our stock or publish inaccurate or unfavorable research about our business, our stock price could decline as a result. If one or more of these analysts cease coverage of our company or fail to publish reports on us regularly, demand for our stock could decrease, which might cause our stock price and trading volume to decline.
The terms and covenants relating to our existing credit facility could adversely impact our financial performance and liquidity.
Our existing credit facility contains covenants requiring us to, among other things, provide financial and other information reporting and to provide notice upon the occurrence of certain events affecting our company or our business. These covenants also place restrictions on our ability to incur additional indebtedness, make investments and loans, and enter into certain transactions, including selling assets, engaging in mergers or acquisitions, or engaging in transactions with affiliates. If we fail to satisfy one or more of the covenants under our credit facility, we would be in default thereunder, and may be required to repay such debt with capital from other sources or otherwise not be able to draw down against our line of credit. Under such circumstances, due to the industry in which we operate, we may have difficulty in locating another commercial lender that would be willing to extend credit to our company, and other sources of capital may not be available to us on reasonable terms or at all.
Our internal controls over financial reporting may not be effective and our independent registered public accounting firm may not be able to certify as to their effectiveness, which could have a significant and adverse effect on our business and reputation.
As a public company, we will be required to evaluate our internal controls over financial reporting. Furthermore, at such time as we cease to be an “emerging growth company,” as more fully described in these Risk Factors, we shall also be required to comply with Section 404. At such time we may identify material weaknesses that we may not be able to remediate in time to meet the applicable deadline imposed upon us for compliance with
55
the requirements of Section 404. In addition, if we fail to achieve and maintain the adequacy of our internal controls, as such standards are modified, supplemented or amended from time to time, we may not be able to ensure that we can conclude on an ongoing basis that we have effective internal controls over financial reporting in accordance with Section 404. We cannot be certain as to the timing of completion of our evaluation, testing and any remediation actions or the impact of the same on our operations. If we are not able to implement the requirements of Section 404 in a timely manner or with adequate compliance, our independent registered public accounting firm may issue an adverse opinion due to ineffective internal controls over financial reporting and we may be subject to sanctions or investigation by regulatory authorities, such as the SEC. As a result, there could be a negative reaction in the financial markets due to a loss of confidence in the reliability of our financial statements. In addition, we may be required to incur costs in improving our internal control system and the hiring of additional personnel. Any such action could negatively affect our results of operations and cash flows.
We have broad discretion in the use of proceeds from this offering.
The net proceeds of this offering will be allocated to the potential acquisitions of complementary products, technologies and businesses, the purchase of additional inventory, additions and improvements to our internal infrastructure, the implementation of various sales and marketing initiatives, and to general corporate purposes. Within those categories, our board of directors and management will have broad discretion over the use and investment of the net proceeds of this offering, and accordingly investors in this offering will need to rely upon the judgment of our board of directors and our management with respect to the use of proceeds with only limited information concerning our specific intentions.
Anti-takeover provisions in our certificate of incorporation and amended and restated bylaws and Delaware law could discourage a takeover.
Our amended and restated certificate of incorporation and amended and restated bylaws, as adopted in connection with this offering, will contain provisions that might enable our management to resist a takeover. These provisions include:
• advance notice requirements applicable to stockholders for matters to be brought before a meeting of stockholders and requirements as to the form and content of a stockholder’s notice;
• restrictions on the transfer of our outstanding shares of Class B common stock and Class C common stock, which shares will represent % of the voting rights of our capital stock following this offering, or % of the voting rights if the underwriters exercise in full their option to purchase additional shares of Class A common stock;
• a supermajority stockholder vote requirement for amending certain provisions of our amended and restated certificate of incorporation and amended and restated bylaws;
• the inability of our stockholders to act by written consent;
• a requirement that the authorized number of directors may be changed only by resolution of the board of directors;
• allowing all vacancies, including newly created directorships, to be filled by the affirmative vote of a majority of directors then in office, even if less than a quorum, except as otherwise required by law;
• limiting the forum for certain litigation against us to Delaware; and
• limiting the persons that can call special meetings of our stockholders to our board of directors or the chairperson of our board of directors.
These provisions might discourage, delay or prevent a change in control of our company or a change in our board of directors or management. The existence of these provisions could adversely affect the voting power of holders of Class A common stock and limit the price that investors might be willing to pay in the future for shares of our Class A common stock. In addition, because we are incorporated in Delaware, we are governed by the provisions of Section 203 of the Delaware General Corporation Law, which generally prohibits a Delaware corporation from engaging in any of a broad range of business combinations with any “interested” stockholder for a period of three years following the date on which the stockholder became an “interested” stockholder. See “Description of Capital Stock.”
56
Our amended and restated certificate of incorporation and bylaws will provide that the Court of Chancery of the State of Delaware will be the sole and exclusive forum for substantially all disputes between us and our stockholders, which could limit our stockholders’ ability to obtain a favorable judicial forum for disputes with us or our directors, officers or employees.
Our amended and restated certificate of incorporation and bylaws, which will become effective prior to the completion of this offering, provide that, unless we consent to the selection of an alternative forum, the Court of Chancery of the State of Delaware is the sole and exclusive forum for (i) any derivative action or proceeding brought on our behalf, (ii) any action asserting a claim of breach of fiduciary duty owed by any of our directors, officers or other employees to us or to our stockholders, (iii) any action asserting a claim arising pursuant to the Delaware General Corporation Law or our amended and restated certificate of incorporation or bylaws (iv) any action to interpret apply, enforce or determine the validity of our amended and restated certificate of incorporation or bylaws or (v) any action asserting a claim governed by the internal affairs doctrine. The choice of forum provision may limit a stockholder’s ability to bring a claim in a judicial forum that it finds favorable for disputes with us or our directors, officers or other employees, which may discourage such lawsuits against us and our directors, officers and other employees. Alternatively, if a court were to find the choice of forum provision contained in our amended and restated certificate of incorporation to be inapplicable or unenforceable in an action, we may incur additional costs associated with resolving such action in other jurisdictions, which could harm our business, operating results and financial condition.
57
CAUTIONARY NOTE REGARDING FORWARD-LOOKING STATEMENTS
This prospectus contains forward-looking statements that involve risks and uncertainties, such as statements about our plans, objectives, expectations, assumptions or future events. In some cases, you can identify forward-looking statements by terminology such as “anticipate,” “estimate,” “plan,” “project,” “continuing,” “ongoing,” “expect,” “believe,” “intend,” “may,” “will,” “should,” “could” and similar expressions. Examples of forward-looking statements include, without limitation:
• statements regarding our growth and other strategies, results of operations or liquidity;
• statements concerning projections, predictions, expectations, estimates or forecasts as to our business, financial and operational results and future economic performance;
• statements regarding our industry;
• statements of management’s goals and objectives;
• projections of revenue, earnings, capital structure and other financial items;
• assumptions underlying statements regarding us or our business; and
• other similar expressions concerning matters that are not historical facts.
Forward-looking statements should not be read as a guarantee of future performance or results and will not necessarily be accurate indications of the times at, or by, which such performance or results will be achieved. Forward-looking statements are based on information available at the time those statements are made or management’s good faith belief as of that time with respect to future events and are subject to risks and uncertainties that could cause actual performance or results to differ materially from those expressed in or suggested by the forward-looking statements. Important factors that could cause such differences include, but are not limited to, factors discussed under the headings “Risk Factors,” “Management’s Discussion and Analysis of Financial Condition and Results of Operations” and “Business.”
Forward-looking statements involve estimates, assumptions, known and unknown risks, uncertainties and other factors that could cause actual results to differ materially from any future results, performances, or achievements expressed or implied by the forward-looking statements. These risks include, but are not limited to, those listed below and those discussed in greater detail under the heading “Risk Factors” above:
• our strategy, outlook and growth prospects;
• general economic trends and trends in the industry and markets;
• our dependence on third-party suppliers;
• the competitive environment in which we operate;
• our vulnerability to third-party transportation risks;
• the impact of governmental laws and regulations and the outcomes of regulatory or agency proceedings;
• our ability to accurately estimate demand for our products and maintain our levels of inventory;
• our ability to maintain our operating margins and meet sales expectations;
• our ability to adapt to changes in consumer spending and general economic conditions;
• our ability to use or license certain trademarks;
• our ability to maintain a consumer brand recognition and loyalty of our products;
• our and our customers’ ability to establish or maintain banking relationships;
• fluctuations in U.S. federal, state, local and foreign tax obligation and changes in tariffs;
• our ability to address product defects;
58
• our exposure to potential various claims, lawsuits and administrative proceedings;
• contamination of, or damage to, our products;
• any unfavorable scientific studies on the long-term health risks of vaporizers, electronic cigarettes or e-liquids products;
• failure of our information technology systems to support our current and growing business;
• our ability to prevent and recover from Internet security breaches;
• our ability to generate adequate cash from our existing business to support our growth;
• our ability to protect our intellectual property rights;
• our dependence on continued market acceptance by consumers;
• our sensitivity to global economic conditions and international trade issues;
• our ability to comply with certain environmental, health and safety regulations;
• our ability to successfully identify and complete strategic acquisitions;
• natural disasters, adverse weather conditions, operating hazards, environmental incidents and labor disputes;
• increased costs as a result of being a public company;
• our failure to maintain adequate internal controls over financial reporting; and
• other risks, uncertainties and factors set forth in this prospectus, including those set forth under “Risk Factors.
Additional risks and uncertainties not currently known to us or that we currently deem to be immaterial also may materially adversely affect our business, financial condition or operating results.
The forward-looking statements speak only as of the date on which they are made, and, except as required by law, we undertake no obligation to update any forward-looking statement to reflect events or circumstances after the date on which the statement is made or to reflect the occurrence of unanticipated events. In addition, we cannot assess the impact of each factor on our business or the extent to which any factor, or combination of factors, may cause actual results to differ materially from those contained in any forward-looking statements. Consequently, you should not place undue reliance on forward-looking statements.
59
Existing Organization
Prior to the completion of this offering and the organizational transactions described below, the Members are the only members of Greenlane Holdings, LLC. Greenlane Holdings, LLC is treated as a partnership for U.S. federal income tax purposes and, as such, is not subject to any U.S. federal entity-level income taxes. Rather, taxable income or loss is included in the U.S. federal income tax returns of Greenlane Holdings, LLC’s members.
Greenlane Holdings, Inc. was incorporated as a Delaware corporation on May 2, 2018 to serve as the issuer of the Class A common stock offered hereby.
Transactions
In connection with the completion of this offering, we will consummate the following organizational transactions:
• we will amend and restate Greenlane Holdings, LLC’s existing operating agreement effective as of the completion of this offering to, among other things, convert the Members’ existing membership interests in Greenlane Holdings, LLC into Common Units, including unvested membership interests into unvested Common Units, and appoint Greenlane Holdings, Inc. as the sole manager of Greenlane Holdings, LLC;
• we will amend and restate our certificate of incorporation to, among other things, provide for Class A common stock, Class B common stock and Class C common stock;
• we will issue shares of Class B common stock to the Non-Founder Members on a one-to-one basis with the number of Common Units they own, for nominal consideration, and shares of Class C common stock to the Founder Members on a three-to-one basis with the number of Common Units they own, for nominal consideration;
• we will issue shares of our Class A common stock, or shares if the underwriters exercise in full their option to purchase additional shares of Class A common stock from the selling stockholders, assuming an initial public offering price at the midpoint of the price range set forth on the cover page of this prospectus, to the Members upon exchange of an equal number of Common Units, which shares will be sold by the Members as selling stockholders in this offering;
• we will issue shares of our Class A common stock to the purchasers in this offering, assuming an initial public offering price at the midpoint of the price range set forth on the cover page of this prospectus, and will use all of the net proceeds received by us from such issuance to acquire Common Units from Greenlane Holdings, LLC at a purchase price per Common Unit equal to the initial public offering price per share of Class A common stock, less underwriting discounts and commissions, which Common Units, when added to the Common Units we receive from the selling stockholders, will collectively represent % of Greenlane Holdings, LLC’s outstanding Common Units following this offering, or approximately % if the underwriters exercise in full their option to purchase additional shares of Class A common stock from the selling stockholders;
• Greenlane Holdings, LLC intends to use the proceeds from the sale of Common Units to Greenlane Holdings, Inc. as described in “Use of Proceeds,” including to pay the expenses of this offering and for acquisitions of complementary businesses or assets, capital improvements to our warehouses and other facilities, capital expenditures relating to our information technology systems, and working capital and general corporate purposes;
• the Members will continue to own their Common Units not exchanged for the shares of Series A common stock to be sold by them in this offering and will have no economic interests in Greenlane Holdings, Inc. despite their ownership of Class B common stock and Class C common stock, where “economic interests” means the right to receive any distributions or dividends, whether cash or stock, in connection with their common stock; and
60
• Greenlane Holdings, Inc. will enter into (i) a Tax Receivable Agreement with Greenlane Holdings, LLC and the Members and (ii) a Registration Rights Agreement with the Members who, assuming that all of the Common Units of such Members are redeemed or exchanged for newly-issued shares of Class A common stock on a one-to-one basis, will own shares of Greenlane Holdings, Inc.’s Class A common stock, assuming an initial public offering price at the midpoint of the price range set forth on the cover page of this prospectus, representing approximately % of the combined voting power of all of Greenlane Holdings, Inc.’s common stock, or approximately % if the underwriters exercise in full their option to purchase additional shares of Class A common stock from the selling stockholders. Although the actual timing and amount of any payments that we make to the Members under the Tax Receivable Agreement will vary, we expect those payments will be significant.
Following this offering, Common Units will be redeemable at the election of such Members for newly-issued shares of Class A common stock on a one-to-one basis (and their shares of Class B common stock or Class C common stock, as the case may be, will be cancelled on a one-to-one basis in the case of Class B common stock or three-to-one basis in the case of Class C common stock upon any such issuance). We will have the option to instead make a cash payment equal to a volume weighted average market price of one share of Class A common stock for each Common Unit redeemed (subject to customary adjustments, including for stock splits, stock dividends and reclassifications) in accordance with the terms of the Greenlane Operating Agreement. Our decision to make a cash payment upon a Member’s election will be made by our independent directors (within the meaning of the Nasdaq Marketplace Rules) who are disinterested.
Our corporate structure following this offering, as described above, is commonly referred to as an “Up-C” structure, which is often used by partnerships and limited liability companies when they undertake an initial public offering of their business. The Up-C structure will allow the Members to continue to realize tax benefits associated with owning interests in an entity that is treated as a partnership, or “pass-through” entity, for income tax purposes following this offering. One of these benefits is that future taxable income of Greenlane Holdings, LLC that is allocated to the Members will be taxed on a flow-through basis and therefore will not be subject to corporate taxes at the entity level. Additionally, because the Members may redeem their Common Units for shares of our Class A common stock or, at our option, for cash, the Up-C structure also provides the Members with potential liquidity that holders of non-publicly-traded limited liability companies are not typically afforded. See “Description of Capital Stock.”
Greenlane Holdings, Inc. will receive the same benefits as the Members because of our ownership of Common Units in an entity treated as a partnership, or “pass-through” entity, for income tax purposes. As we redeem additional Common Units from the Members under the mechanism described above, we will obtain a step-up in tax basis in our share of Greenlane Holdings, LLC’s assets. This step-up in tax basis will provide us with certain tax benefits, such as future depreciation and amortization deductions that can reduce the taxable income allocable to us. We expect to enter into the Tax Receivable Agreement with Greenlane Holdings, LLC and each of the Members that will provide for the payment by us to the Members of 85% of the amount of tax benefits, if any, that we actually realize (or in some cases are deemed to realize) as a result of (i) increases in tax basis resulting from the redemption of Common Units and (ii) certain other tax benefits attributable to payments made under the Tax Receivable Agreement.
For a description of the terms of the Registration Rights Agreement and the Tax Receivable Agreement, see “Certain Relationships and Related Party Transactions.”
Organizational Structure Following this Offering
Immediately following the completion of the Transactions, including this offering and assuming an offering price of $ , the midpoint of the price range set forth on the cover page of this prospectus:
• we will be a holding company and our principal asset will be Common Units;
• we will be the sole manager of Greenlane Holdings, LLC and will control the business and affairs of Greenlane Holdings, LLC and its subsidiaries;
• our amended and restated certificate of incorporation and the Greenlane Operating Agreement will require that (i) we at all times maintain a ratio of one Common Unit owned by us for each share of Class A common stock issued by us (subject to certain exceptions for treasury shares and shares underlying
61
certain convertible or exchangeable securities), and (ii) Greenlane Holdings, LLC at all times maintain (x) a one-to-one ratio between the number of shares of Class A common stock issued by us and the number of Common Units owned by us, (y) a one-to-one ratio between the number of shares of Class B common stock owned by the Non-Founder Members and the number of Common Units owned by the Non-Founder Members, and (z) a three-to-one ratio between the number of shares of Class C common stock owned by the Founder Members and their affiliates and the number of Common Units owned by the Founder Members and their affiliates;
• we will own Common Units representing % of the economic interest in Greenlane Holdings, LLC, or Common Units representing % of the economic interest in Greenlane Holdings, LLC if the underwriters exercise in full their option to purchase additional shares of Class A common stock, where “economic interests” means the right to receive any distributions, whether cash, property or securities of Greenlane Holdings, LLC, in connection with Common Units;
• the purchasers in this offering (i) will own shares of Class A common stock, representing approximately % of the combined voting power of all of our common stock, or approximately % if the underwriters exercise in full their option to purchase additional shares of Class A common stock, (ii) will own 100% of the economic interest in us, and (iii) through our ownership of Common Units, indirectly will hold approximately % of the economic interest in Greenlane Holdings, LLC, or % if the underwriters exercise in full their option to purchase additional shares of Class A common stock;
• the Non-Founder Members will own (i) Common Units, of which Common Units will be subject to certain vesting conditions (the “Non-Vested Common Units”), representing % of the economic interest in Greenlane Holdings, LLC, or % if the underwriters exercise in full their option to purchase additional shares of Class A common stock, and (ii) through their ownership of Class B common stock, approximately % of the voting power in Greenlane Holdings, Inc., or approximately % if the underwriters exercise in full their option to purchase additional shares of Class A common stock;
• the Founder Members will own (i) Common Units, representing % of the economic interest in Greenlane Holdings, LLC, or % if the underwriters exercise in full their option to purchase additional shares of Class A common stock, and (ii) through their ownership of Class C common stock, approximately % of the voting power in Greenlane Holdings, Inc., or approximately % if the underwriters exercise in full their option to purchase additional shares of Class A common stock;
• following the offering, each Common Unit, other than the Non-Vested Common Units, held by the Members will be immediately redeemable, at the election of such Members, for newly-issued shares of Class A common stock on a one-for-one basis or, at our option, a cash payment equal to a volume weighted average market price of one share of Class A common stock for each Common Unit redeemed (subject to customary adjustments, including for stock splits, stock dividends and reclassifications) in accordance with the terms of the Greenlane Operating Agreement. See “Certain Relationships and Related Party Transactions — The Transactions — Greenlane Operating Agreement.” Our decision to make a cash payment upon a Member’s election will be made by our independent directors (within the meaning of the Nasdaq Marketplace Rules) who are disinterested. Shares of our Class B common stock and Class C common stock, as the case may be, will be cancelled on a one-to-one or a three-to-one basis, respectively, if we, at the election of a Member, redeem or exchange Common Units of such Member pursuant to the terms of the Greenlane Operating Agreement; and
• the Members collectively (i) will own Class B common stock and Class C common stock representing approximately % of the combined voting power of all of our common stock, or approximately % if the underwriters exercise in full their option to purchase additional shares of Class A common stock, and (ii) will own % of the economic interest in Greenlane Holdings, LLC, or %, if the underwriters exercise in full their option to purchase additional shares of Class A common stock, representing a direct interest through the Members’ ownership of Common Units.
62
As the sole manager of Greenlane Holdings, LLC, we will operate and control all of the business and affairs of Greenlane Holdings, LLC, and, through Greenlane Holdings, LLC, and its subsidiaries, conduct our business. Although we will have a minority economic interest in Greenlane Holdings, LLC, we will have the sole voting interest in, and control the management of, Greenlane Holdings, LLC, and will have the obligation to absorb losses of, and receive benefits from, Greenlane Holdings, LLC, that could be significant. As a result, we have determined that, after the Transactions, Greenlane Holdings, LLC will be a variable interest entity, or VIE, and that we will be the primary beneficiary of Greenlane Holdings, LLC. Accordingly, pursuant to the VIE accounting model, we will consolidate Greenlane Holdings, LLC in our consolidated financial statements and will report a non-controlling interest related to the Common Units held by the Members on our consolidated financial statements. We will have a board of directors and executive officers, but will have no employees. The business operating functions of all of our employees are expected to reside at Greenlane Holdings, LLC or its subsidiaries.
The following diagram shows our organizational structure after giving effect to the Transactions, including this offering, assuming an initial public offering price at the midpoint of the price range set forth on the cover page of this prospectus and no exercise by the underwriters of their option to purchase additional shares of Class A common stock:

63
We estimate that the net proceeds from our issuance and sale of shares of Class A common stock in this offering will be approximately $ , assuming an initial public offering price of $ per share, which is the midpoint of the price range listed on the cover page of this prospectus, and after deducting underwriting discounts and commissions and estimated offering expenses of approximately $ payable by us.
The selling stockholders expect to receive net proceeds of approximately $ from the sale of shares of Class A common stock in this offering, assuming an initial public offering price of $ per share, which is the midpoint of the price range listed on the cover page of this prospectus, and after deducting underwriting discounts and commissions payable by the selling stockholders (or if the underwriters exercise in full their over-allotment option, we estimate that the selling stockholders will receive net proceeds of approximately $ million). We will not receive any proceeds from the sale of shares by the selling stockholders, including any shares sold to the underwriters upon exercise of their right to purchase additional shares of Class A common stock. See “Principal and Selling Stockholders.”
Each $1.00 increase (decrease) in the assumed initial public offering price of $ per share, the midpoint of the price range set forth on the cover page of this prospectus, would increase (decrease) the net proceeds to us by approximately $ million, assuming that the number of shares offered by us, as set forth on the cover page of this prospectus, remains the same, and after deducting the estimated underwriting discounts and commissions and the estimated offering expenses. We may also increase or decrease the number of shares we are offering. Each increase (decrease) of 1,000,000 shares in the number of shares offered by us would increase (decrease) the net proceeds to us by approximately $ million, assuming that the assumed initial public offering price remains the same, and after deducting the estimated underwriting discounts and commissions and the estimated offering expenses.
We intend to use the net proceeds to us from this offering to purchase Common Units (assuming an initial offering price per share of Class A common stock in this offering of $ per share, the midpoint of the price range set forth on the cover page of this prospectus) directly from Greenlane Holdings, LLC at a purchase price per Common Unit equal to the initial public offering price per share of Class A common stock, less underwriting discounts and commissions.
We intend to cause Greenlane Holdings, LLC to use the proceeds it receives to pay the expenses of this offering, which are estimated to be approximately $ . We also intend to cause Greenlane Holdings, LLC to use approximately $ of the net proceeds from this offering for capital improvements to our warehouses and other facilities and for capital expenditures relating to our information technology systems. In addition, we intend to cause Greenlane Holdings, LLC to use approximately $ of the net proceeds from this offering to fund possible investments in, and acquisitions of, complementary companies or their assets, businesses, partnerships, minority investments, products or technologies. However, we currently have no commitments or agreements regarding any such acquisitions or investments. The balance of the net proceeds, and if no suitable acquisitions or investments are identified, the portion of the net proceeds we have allocated for such purposes, will be used for working capital and other general corporate purposes.
While we intend to allocate the net funds available to Greenlane Holdings, LLC for the purposes outlined above, there may be circumstances under which, for sound business reasons, a reallocation of funds may be necessary. As a result, our board of directors and management will retain broad discretion over the allocation of the net proceeds of this offering. See “Risk Factors.”
Until we use the net proceeds of this offering in our business, such funds will be managed through a treasury management program under the supervision of our Chief Financial Officer and invested in short-term, interest-bearing investments, which may include interest-bearing bank accounts, money market funds, certificates of deposit and U.S. government securities.
In addition, in an effort to reduce our interest expense on our bank line of credit, we may use such net proceeds to repay all or a portion of our borrowings under our line of credit, but only if we will be permitted under our line of credit to re-borrow such amounts, and to use such funds when required for one or more of the purposes outlined above.
64
We currently do not plan to declare cash dividends on shares of our Class A common stock in the foreseeable future. Holders of our Class B common stock and our Class C common stock are not entitled to participate in any dividends declared by our board of directors. No decision has been made with respect to the amount and timing of dividend payments, if any. However, we expect that we will retain all of our future earnings for use in the operation and expansion of our business. Subject to the foregoing, the payment of cash dividends in the future, if any, to holders of Class A common stock will be at the discretion of our board of directors and will depend upon, among other things, our future operations and earnings, capital requirements and surplus, general financial conditions, contractual restrictions, including restrictions in Greenlane Holdings, LLC’s debt agreements, number of shares of Class A common stock outstanding and other factors our board of directors may deem relevant.
As a holding company, substantially all of our operations are carried out by Greenlane Holdings, LLC and its subsidiaries. As a result, our ability to pay dividends depends on our receipt of loans, distributions or dividends and other payments from our operating subsidiaries, which may further restrict our ability to make distributions or pay dividends as a result of restrictions on their ability to pay dividends to us under future indebtedness that we or they may incur. Under its current credit agreement, Greenlane Holdings, LLC is restricted from making distributions or paying cash dividends or making certain other restricted payments, and we expect these restrictions to continue in the future, which may in turn limit our ability to pay dividends on our Class A common stock. Our ability to pay dividends may also be restricted by the terms of any future credit agreement or any future debt or preferred equity securities of us or our subsidiaries. See “Risk Factors — Risks Related to this Offering and Ownership of Our Class A Common Stock” and “Management’s Discussion and Analysis of Financial Condition and Results of Operations — Line of Credit.”
65
The following table sets forth the cash and cash equivalents and capitalization as of June 30, 2018 of:
• Greenlane Holdings, LLC and its subsidiaries on an actual basis;
• Greenlane Holdings, Inc. and its subsidiaries on a pro forma basis after giving effect to the organizational transactions described under “The Transactions”, excluding this offering, and
• Greenlane Holdings, Inc. and its subsidiaries on a pro forma after giving effect to the organizational transactions described under “The Transactions”, and further adjusted to include the sale of shares of Class A common stock in this offering at an assumed initial public offering price of $ per share (which is the midpoint of the price range set forth on the cover page of this prospectus), after deducting the estimated underwriting discounts and commissions and estimated offering expenses that we expect to pay, and the application of the net proceeds from this offering as described under “Use of Proceeds.”
This table should be read in conjunction with “Use of Proceeds”, “Selected Historical Consolidated Financial and Other Data”, “Unaudited Pro Forma Consolidated Financial Information”, “Management’s Discussion and Analysis of Financial Condition and Results of Operations”, and the consolidated financial statements and notes thereto appearing elsewhere in this prospectus.
|
|
As of June 30, 2018 |
||||||||
|
|
Greenlane Holdings, LLC Actual |
|
Pro Forma Greenlane Holdings, Inc. |
|
Pro Forma As Adjusted Greenlane Holdings, Inc.(3) |
||||
|
|
|
|
(unaudited) |
|
|
||||
Cash |
|
$ |
1,398,819 |
|
|
$ |
|
|
$ |
|
Debt, including current portion |
|
|
|
|
|
|
|
|
|
|
|
|
157,167 |
|
|
|
157,167 |
|
|
157,167 |
|
|
|
7,350,000 |
|
|
|
7,350,000 |
|
|
7,350,000 |
|
Total long term debt, including current portion |
|
|
7,507,167 |
|
|
|
7,507,167 |
|
|
7,507,167 |
Redeemable Class B units |
|
|
8,890,000 |
|
|
|
— |
|
|
— |
|
|
|
|
|
|
|
|
|
|
|
Total members/stockholders’ equity: |
|
|
|
|
|
|
|
|
|
|
Members’ equity |
|
|
|
|
|
|
|
|
|
|
|
|
6,449,921 |
|
|
|
— |
|
|
— |
|
|
|
— |
|
|
|
|
|
|
|
|
|
|
— |
|
|
|
— |
|
|
— |
|
Stockholders’ equity |
|
|
|
|
|
|
|
|
|
|
|
|
— |
|
|
|
|
|
|
|
|
|
|
— |
|
|
|
|
|
|
|
|
|
|
|
|
|
|
|
|
|
|
|
Additional paid-in-capital |
|
|
— |
|
|
|
|
|
|
|
Retained earnings |
|
|
4,675,688 |
|
|
|
|
|
|
|
Accumulated other comprehensive loss |
|
|
(241,371 |
) |
|
|
(241,371) |
|
|
(241,371) |
|
|
10,844,238 |
|
|
|
|
|
|
|
|
Non-controlling interest(2) |
|
|
— |
|
|
|
|
|
|
|
|
$ |
27,241,405 |
|
|
$ |
|
|
$ |
|
|
____________
(1) Our revolving credit facility provides for up to $15.0 million in revolving loans. As of June 30, 2018, we had $7.6 million of available borrowing capacity under our revolving credit facility.
66
(2) On a pro forma basis and a pro forma as adjusted basis, includes the ownership interests not owned by Greenlane Holdings, Inc., which represents % of the outstanding Common Units of Greenlane Holdings, LLC held by the Members.
(3) Each $1.00 increase or decrease in the assumed initial public offering price of $ per share (which is the midpoint of the price range set forth on the cover page of this prospectus) would increase or decrease each of additional paid-in capital, total members’/stockholders’ equity and total capitalization on a pro forma as adjusted basis by approximately $ million, assuming the number of shares offered, as set forth on the cover page of this prospectus, remains the same, and after deducting the estimated underwriting discounts and commissions.
In the table above, the number of shares of Class A common stock outstanding as of June 30, 2018 on a pro forma as adjusted basis excludes:
• shares of our Class A common stock that may be issuable upon exercise of the Members’ rights to redeem their Common Units, assuming an offering price per share of $ , the midpoint of the price range set forth on the cover page of this prospectus; and
• shares of our Class A common stock reserved for future issuance under our 2018 Equity Incentive Plan, including shares of Class A common stock (based on an assumed initial public offering price in this offering of $ per share, the midpoint of the price range set forth on the cover page of this prospectus) issuable upon the exercise of stock options our board of directors has approved in connection with this offering.
The shares of Class B common stock to be outstanding on a pro forma and pro forma as adjusted basis is based on Common Units held by the Non-Founder Members as of June 30, 2018 (based on an assumed initial public offering price in this offering of $ per share, the midpoint of the price range set forth on the cover page of this prospectus). The shares of Class C common stock to be outstanding on a pro forma and pro forma as adjusted basis following this offering is based on Common Units held by the Founder Members and their affiliates as of June 30, 2018 (based on an assumed initial public offering price in this offering of $ per share, the midpoint of the price range set forth on the cover page of this prospectus).
The foregoing table assumes no exercise of the underwriters’ option to purchase additional shares of Class A common stock in this offering from the selling stockholders.
67
The Members will maintain holdings of Common Units in Greenlane Holdings, LLC after the Transactions. Because the Members will not own any Class A common stock or have any right to receive distributions from Greenlane Holdings, Inc. immediately following this offering, absent further action involving the redemption or exchange of by the Members Common Units for shares of our Class A common stock, we have presented the dilution in pro forma net tangible book value per share both before and after this offering assuming that all of the holders of Common Units (other than our company) had their Common Units redeemed or exchanged for newly-issued shares of Class A common stock on a one-to-one basis (rather than for cash) and the cancellation for no consideration of all of their shares of Class B common stock and Class C common stock (which are not entitled to receive distributions or dividends, whether cash or stock from our company) in order to more meaningfully present the potential dilutive impact on the investors in this offering. We refer to the assumed redemption or exchange of all Common Units for shares of Class A common stock as described in the previous sentence as the “Assumed Redemption.”
If you purchase our Class A common stock in this offering, your ownership interest will be immediately diluted to the extent of the difference between the initial public offering price per share of our Class A common stock and the net tangible book value per share of our Class A common stock after this offering. Dilution results from the fact that the initial public offering price per share of our Class A common stock is substantially in excess of the book value per share of Class A common stock attributable to the existing stockholders for the currently outstanding shares of Class A common stock after giving effect to the Assumed Redemption.
Our net tangible book value as of June 30, 2018 was $10.0 million, or $ per share of our Class A common stock owned by our Founder and Non-Founder Members. Pro forma net tangible book value represents the amount of our total tangible assets (total assets less total intangible assets) less total liabilities, after giving effect to the assumed completion of the organizational transactions described under “The Transactions.” Pro forma net tangible book value per share represents our pro forma net tangible book value divided by the total number of shares of Class A common stock outstanding as of June 30, 2018 ( share, assuming an initial offering price of $ per share, the midpoint of the price range set forth on the cover of this prospectus), after giving effect to the Transactions described under “The Transactions” and the “Assumed Redemption.”
After giving effect to the sale of the shares of Class A common stock offered by us in this offering at an assumed initial public offering price of $ per share, the midpoint of the price range set forth on the cover of this prospectus, less estimated underwriting discounts and commissions and estimated offering expenses payable by us, our net tangible book value as of June 30, 2018 would have been approximately $ million, or $ per share of Class A common stock after giving effect to the Transactions described under the caption “The Transactions” and the Assumed Redemption. This represents an immediate increase in net tangible book value to our existing stockholders of $ per share and an immediate dilution to purchasers in this offering of $ per share. The following table illustrates this pro forma per share dilution in net tangible book value to purchasers.
Assumed initial public offering price per share |
|
$ |
|
|
|
|
|
|
|
|
|
|
|
|
|
Dilution in net tangible book value per share to purchasers in this offering |
|
|
|
A $1.00 increase or decrease in the assumed initial public offering price of $ per share, the midpoint of the price range set forth on the cover of this prospectus, would increase or decrease net tangible book value by $ million, or $ per share, and would increase or decrease the dilution per share to purchasers in this offering by $ , based on the assumptions set forth above.
The following table presents, as of June 30, 2018, after giving effect to the Assumed Redemption and the sale by us of shares of our Class A common stock in this offering at the assumed initial public offering price of $ per share, which is the midpoint of the price range set forth on the cover page of this prospectus, the difference between the existing stockholders, which are the Members, and the investors purchasing shares of our Class A common stock in this offering with respect to the number of shares of our common stock purchased from
68
us, the total consideration paid or to be paid to us, and the average price per share paid or to be paid to us, before deducting estimated underwriting discounts and commissions and estimated offering expenses payable by us:
|
|
|
Shares Purchased |
|
Total Consideration |
|
Average Price |
||||
|
|
|
Number |
|
Percent |
|
Amount |
|
Percent |
|
Per Share |
|
Existing stockholders |
|
|
|
% |
|
|
|
% |
|
|
|
New investors |
|
|
|
|
|
|
|
|
|
|
|
|
|
|
% |
|
|
|
% |
|
|
|
Each $1.00 increase or decrease in the assumed initial public offering price of $ per share, which is the midpoint of the price range set forth on the cover page of this prospectus, would increase or decrease, as applicable, the total consideration paid by investors purchasing shares in this offering and total consideration paid by all stockholders by approximately $ million, assuming the number of shares of our Class A common stock offered by us, as set forth on the cover page of this prospectus, remains the same and after deducting estimated underwriting discounts and commissions and estimated offering expenses payable by us.
Except as otherwise indicated, the above discussion and tables assume no exercise of the underwriters’ option to purchase additional shares of our Class A common stock from the selling stockholders. If the underwriters’ option to purchase additional shares of our Class A common stock were exercised in full, our existing stockholders, which are the Members, would own % and the investors purchasing shares of our Class A common stock in this offering would own % of the total number of shares of our Class A common stock outstanding immediately after completion of this offering, assuming the redemption or exchange of all outstanding Common Units for shares of Class A common stock.
In the discussion above, the number of shares of our Class A common stock that will be outstanding after this offering excludes:
• shares of Class A common stock that may be issuable upon the redemption of unvested Common Units to be issued in connection with the Transactions in respect of unvested profits interests in Greenlane Holdings, LLC outstanding as of June 30, 2018 that have since been exchanged for unvested membership interests in Greenlane Holdings, LLC; and
• shares of our Class A common stock reserved for future issuance under our 2018 Equity Incentive Plan, including shares of Class A common stock (based on an assumed initial public offering price in this offering of $ per share, the midpoint of the price range set forth on the cover page of this prospectus) issuable upon the exercise of stock options our board of directors has approved in connection with this offering.
69
SELECTED HISTORICAL CONSOLIDATED FINANCIAL AND OTHER DATA
The following tables set forth the selected consolidated historical financial information and other data for Greenlane Holdings, LLC and its subsidiaries. Greenlane Holdings, LLC is our predecessor for financial reporting purposes. You should read the information set forth below in conjunction with “Use of Proceeds,” “Capitalization,” “Management’s Discussion and Analysis of Financial Condition and Results of Operations” and the consolidated historical financial statements and notes thereto of Greenlane Holdings, LLC included elsewhere in this prospectus.
The statements of operations data for the years ended December 31, 2017 and 2016 and the balance sheet data as of December 31, 2017 and 2016 are derived from the audited consolidated financial statements of Greenlane Holdings, LLC included elsewhere in this prospectus. The statements of income data for the six-month periods ended June 30, 2018 and 2017 and the balance sheet data as of June 30, 2018 were derived from the unaudited consolidated interim financial statements of Greenlane Holdings, LLC included elsewhere in this prospectus. Results of interim periods are not necessarily indicative of the results expected for a full year or for future periods. The selected consolidated financial and other data of our company, Greenlane Holdings, Inc., has not been presented as we are a newly-incorporated entity, have had no business transactions or activities to date and had no assets or liabilities during the periods presented in this section.
See “Index to Consolidated Financial Statements.”
|
|
Six Months Ended June 30, |
|
Year Ended December 31, |
|||||||||
|
|
2018 |
|
2017 |
|
2017 |
|
2016 |
|||||
|
|
(unaudited) |
|
|
|
|
|||||||
Statement of Operations Data: |
|
|
|
|
|
|
|
|
|
|
|
|
|
Net sales |
|
$ |
83,818,436 |
|
$ |
38,138,585 |
|
$ |
88,259,975 |
|
|
$ |
66,689,944 |
Gross profit |
|
|
17,465,324 |
|
|
8,835,690 |
|
|
20,570,397 |
|
|
|
14,954,003 |
Operating expenses |
|
|
14,795,061 |
|
|
7,838,460 |
|
|
17,854,624 |
|
|
|
14,839,513 |
Income from operations |
|
|
2,670,263 |
|
|
997,230 |
|
|
2,715,773 |
|
|
|
114,490 |
Other income (expense) |
|
|
6,627 |
|
|
51,514 |
|
|
(241,683 |
) |
|
|
81,422 |
Income before income taxes |
|
|
2,676,890 |
|
|
1,048,744 |
|
|
2,474,090 |
|
|
|
195,912 |
Net income |
|
|
2,528,240 |
|
|
962,978 |
|
|
2,291,557 |
|
|
|
86,985 |
|
|
|
|
|
|
|
|
|
|
|
|
|
|
Other Data: |
|
|
|
|
|
|
|
|
|
|
|
|
|
Adjusted EBITDA(1) |
|
$ |
3,287,835 |
|
$ |
1,413,545 |
|
$ |
3,506,982 |
|
|
$ |
686,645 |
____________
(1) Adjusted EBITDA is equal to net income less other income, before interest, income taxes, depreciation and amortization. Adjusted EBITDA eliminates the effects of items that we do not consider indicative of our core operating performance and that are not excluded in the calculation of net income. See “Management’s Discussion and Analysis of Financial Condition and Results of Operations — Non-GAAP Financial Measure - Adjusted EBITDA” for a discussion of adjusted EBITDA and a reconciliation of adjusted EBITDA to net income, the most directly comparable measure under U.S. GAAP.
|
|
June 30, |
|
As of December 31, |
|||||
|
|
2018 |
|
2017 |
|
2016 |
|||
|
|
(unaudited) |
|
|
|
|
|||
Balance Sheet Data: |
|
|
|
|
|
|
|
|
|
|
|
|
|
|
|
|
|
|
|
Cash |
|
$ |
1,398,819 |
|
$ |
2,080,397 |
|
$ |
1,691,196 |
Accounts receivable, net |
|
|
6,391,500 |
|
|
3,759,551 |
|
|
1,336,982 |
Inventories, net |
|
|
22,504,097 |
|
|
14,159,693 |
|
|
5,618,328 |
Total current assets |
|
|
36,715,578 |
|
|
23,288,456 |
|
|
10,003,631 |
Goodwill and intangible assets, net |
|
|
9,756,319 |
|
|
4,769,957 |
|
|
4,748,092 |
Total assets |
|
|
48,559,422 |
|
|
29,571,827 |
|
|
15,999,866 |
|
|
|
|
|
|
|
|
|
|
Total current liabilities |
|
|
28,617,192 |
|
|
19,519,682 |
|
|
6,439,943 |
Total liabilities |
|
|
28,785,184 |
|
|
20,175,994 |
|
|
8,551,227 |
Total redeemable Class B units (temporary equity) |
|
|
8,890,000 |
|
|
— |
|
|
— |
Total members’ equity |
|
|
10,884,238 |
|
|
9,395,833 |
|
|
7,448,639 |
Total
liabilities, redeemable Class B units, and |
|
|
48,559,422 |
|
|
29,571,827 |
|
|
15,999,866 |
70
UNAUDITED PRO FORMA CONSOLIDATED FINANCIAL INFORMATION
The following summary unaudited pro forma consolidated statement of operations data for the year ended December 31, 2017 and the six-month periods ended June 30, 2018 presents our consolidated results of operations after giving effect to (i) the organizational transactions described under “The Transactions,” (ii) this offering and the use of proceeds from this offering, and (iii) the acquisition by Greenlane Holdings, LLC of Better Life Holdings, LLC, as if each had been completed as of January 1, 2017. The following pro forma consolidated balance sheet data presents our consolidated financial position as of June 30, 2018 after giving effect to (i) the organizational transactions described under “The Transactions,” and (ii) this offering and the use of proceeds from this offering, as if each had been completed as of June 30, 2018.
As a public company, we will be implementing additional procedures and processes for the purpose of addressing the standards and requirements applicable to public companies. We expect to incur additional annual expenses related to these steps and, among other things, additional directors’ and officers’ liability insurance, director fees, reporting requirements of the SEC transfer agent fees, hiring additional accounting, legal and administrative personnel, increased auditing and legal fees and similar expenses. We have not included any pro forma adjustments relating to these costs, other than the compensation expense associated with the initial stock option grants to our non-employee directors on the closing date of this offering.
The unaudited pro forma consolidated financial information has been prepared based on the historical financial statements of Greenlane Holdings, LLC, our predecessor, and the assumptions and adjustments as described in the notes to the unaudited pro forma consolidated financial information. The pro forma adjustments are based upon available information and methodologies that are factually supportable and directly attributable to the Transactions. In addition, the unaudited pro forma consolidated statements of income reflect only those adjustments that are expected to have a continuing impact on our results of operations. The unaudited pro forma consolidated financial statements are presented for illustrative purposes only and do not purport to represent our consolidated results of operations or consolidated financial position that would actually have occurred had the Transactions and Greenlane Holdings, LLC’s acquisition of Better Life Holdings, LLC referred to above been consummated on the dates assumed or to project our consolidated results of operations or consolidated financial position for any future date or period.
As described in greater detail under “Certain Relationships and Related Party Transactions — The Transactions — Tax Receivable Agreement,” in connection with the completion of this offering, we will enter into the Tax Receivable Agreement with the Members that will provide for the payment by our company to the Members of 85% of the amount of tax benefits, if any, that we actually realize as a result of (i) increases in the tax basis of assets of Greenlane Holdings, LLC resulting from any redemptions or exchanges of Common Units as described under “Certain Relationships and Related Party Transactions — The Transactions — Greenlane Operating Agreement — Common Unit Redemption Right” and (ii) certain other tax benefits related to our making payments under the Tax Receivable Agreement. Due to the uncertainty in the amount and timing of future exchanges of Common Units by the Members, the unaudited pro forma consolidated financial information assumes that no exchanges of Common Units have occurred and therefore no increases in tax basis in Greenlane Holdings, LLC’s assets or other tax benefits that may be realized thereunder have been assumed in the unaudited pro forma consolidated financial information. However, if all of the Members were to exchange their Common Units, we would recognize a deferred tax asset of approximately $ million and a liability of approximately $ million, assuming (i) all exchanges occurred on the same day; (ii) a price of $ per share (the midpoint of the price range set forth on the cover page of this prospectus); (iii) a constant corporate tax rate of %; (iv) we will have sufficient taxable income to fully utilize the tax benefits; and (v) no material changes in tax law. For each 5% increase (decrease) in the amount of Common Units exchanged by the Members, our deferred tax asset would increase (decrease) by approximately $ million and the related liability would increase (decrease) by approximately $ million, assuming that the price per share and corporate tax rate remain the same. For each $1.00 increase (decrease) in the assumed share price of $ per share, our deferred tax asset would increase (decrease) by approximately $ million and the related liability would increase (decrease) by approximately $ million, assuming that the number of Common Units exchanged by the Members and the corporate tax rate remain the same. These amounts are estimates and have been prepared for informational purposes only. The actual amount of deferred tax assets and related liabilities that we will recognize will differ based on, among other things, the timing of the exchanges, the price of our shares of Class A common stock at the time of the exchange, and the tax rates then in effect.
The presentation of the unaudited pro forma consolidated financial information is prepared in conformity with Article 11 of Regulation S-X.
71
Our historical financial information has been derived from our consolidated financial statements and accompanying notes included elsewhere in this prospectus. The unaudited pro forma consolidated financial information should be read together with “Capitalization,” “Management’s Discussion and Analysis of Financial Condition and Results of Operations,” the historical consolidated financial statements and related notes thereto of Greenlane Holdings, LLC included elsewhere in this prospectus and the historical consolidated financial statements and notes thereto of Better Life Holdings, LLC included elsewhere in this prospectus.
72
Greenlane
Holdings, Inc.
Unaudited Pro Forma Condensed Consolidated Balance Sheet
As of June 30, 2018
| Historical
Greenlane Holdings, LLC(a) |
Transactions | As
Adjusted Before Offering |
Offering
Adjustments |
Pro
Forma Greenlane Holdings, Inc. | ||||||||||||||||
| ASSETS | ||||||||||||||||||||
| Current assets | ||||||||||||||||||||
| Cash | $ | 1,398,819 | $ | — | $ | 1,398,819 | $ | (e) | $ | |||||||||||
| Accounts receivable, net | 6,391,500 | — | 6,391,500 | — | 6,391,500 | |||||||||||||||
| Inventories, net | 22,504,097 | — | 22,504,097 | — | 22,504,097 | |||||||||||||||
| Vendor deposits | 4,101,185 | — | 4,101,195 | — | 4,101,195 | |||||||||||||||
| Other current assets | 2,319,977 | — | 2,319,977 | (f) | 2,319,977 | |||||||||||||||
| Total current assets | 36,715,578 | — | 36,715,578 | |||||||||||||||||
| Property and equipment, net | 1,091,029 | — | 1,091,029 | — | 1,091,029 | |||||||||||||||
| Intangible assets, net | 4,310,628 | — | 4,310,628 | — | 4,310,628 | |||||||||||||||
| Goodwill | 5,445,691 | — | 5,445,691 | — | 5,445,691 | |||||||||||||||
| Investments in associated entities | 996,496 | — | 996,496 | — | 996,496 | |||||||||||||||
| Deferred tax asset | — | — | — | (d) | ||||||||||||||||
| Total assets | $ | 48,559,422 | $ | — | $ | 48,559,422 | $ | $ | ||||||||||||
| LIABILITIES | ||||||||||||||||||||
| Current liabilities | ||||||||||||||||||||
| Accounts payable | $ | 14,275,982 | $ | — | $ | 14,275,982 | $ | — | $ | 14,275,982 | ||||||||||
| Accrued expenses | 6,778,924 | — | 6,778,924 | — | 6,778,924 | |||||||||||||||
| Due to parent | 7,350,000 | — | 7,350,000 | — | 7,350,000 | |||||||||||||||
| Current portion of note payable | 135,908 | — | 135,908 | — | 135,908 | |||||||||||||||
| Current portion of capital lease obligations | 76,378 | — | 76,378 | — | 76,378 | |||||||||||||||
| Current portion of Tax Receivable Agreement liability | — | — | — | (d) | ||||||||||||||||
| Total current liabilities | 28,617,192 | — | 28,617,192 | |||||||||||||||||
| Note payable | 21,259 | — | 21,259 | — | 21,259 | |||||||||||||||
| Capital lease obligations | 146,733 | — | 146,733 | — | 146,733 | |||||||||||||||
| Tax Receivable Agreement liability, net of current portion | — | — | — | (d) | ||||||||||||||||
| Total long-term liabilities | 167,992 | — | 167,992 | |||||||||||||||||
| Total liabilities | 28,785,184 | — | 28,785,184 | |||||||||||||||||
| Commitments and contingencies | ||||||||||||||||||||
| REDEEMABLE CLASS B UNITS | 8,890,000 | (8,890,000 | )(c)(b) | — | — | — | ||||||||||||||
| EQUITY | ||||||||||||||||||||
| Members’ equity | ||||||||||||||||||||
| Class A units | 6,449,921 | (6,449,921 | )(c)(b) | — | ||||||||||||||||
| 6,449,921 | (c)(b) | |||||||||||||||||||
| Common Units | — | 8,890,000 | (c)(b) | — | ||||||||||||||||
| Profits interest units | — | — | (b) | — | — | — | ||||||||||||||
| Stockholders’ equity | — | — | ||||||||||||||||||
| Class
A common stock, par value $0.0001 per share, shares authorized on a pro forma basis, shares issued and outstanding on an as adjusted basis |
— | (c) | ||||||||||||||||||
| Class
B common stock, par value $0.0001 per share, shares authorized on a pro forma basis, shares issued and outstanding on an as adjusted basis |
— | (c) | ||||||||||||||||||
| Class
C common stock, par value $0.0001 per share, shares authorized on a pro forma basis, shares issued and outstanding on an as adjusted basis |
— | (c) | ||||||||||||||||||
| Additional paid-in-capital | — | (c) | (e)(f)(d) | |||||||||||||||||
| Retained earnings | 4,675,688 | (g)(h) | (d)(g)(h) | |||||||||||||||||
| Accumulated other comprehensive loss | (241,371 | ) | — | (241,371 | ) | — | (241,371 | ) | ||||||||||||
| Total members’/stockholders’ equity | 10,844,238 | |||||||||||||||||||
| Non-controlling interest | — | (h) | (h) | |||||||||||||||||
| Total liabilities, redeemable Class B units and members’/stockholders’ equity | $ | 48,559,422 | $ | $ | $ | $ | ||||||||||||||
See accompanying Notes to the Unaudited Pro Forma Condensed Consolidated Balance Sheet
73
Greenlane Holdings, Inc.
Notes to Unaudited Pro Forma Condensed Consolidated Balance Sheet
(a) Greenlane Holdings, Inc. was incorporated on May 2, 2018, and will have no material assets or results of operations until the completion of the Transactions. As a result, its historical financial position is not shown in a separate column in this unaudited pro forma condensed consolidated balance sheet.
(b) The holders of profits interests at June 30, 2018 converted such profits interests to Redeemable Class B Units in October 2018. Such Redeemable Class B Units will be converted to Common Units and Class B common stock upon consummation of the Transactions. The former profits interest unit holders will continue to own Common Units after the Transactions and may, subject to contractual stipulations following the completion of this offering, exchange their Common Units for shares of our Class A common stock.
(c) In connection with the completion of the Transactions, we will consummate the following organizational transactions:
(1) we will amend and restate Greenlane Holdings, LLC’s existing operating agreement effective as of the completion of this offering to, among other things, convert the Members’ existing membership interests in Greenlane Holdings, LLC into Common Units and appoint Greenlane Holdings, Inc. as the manager of Greenlane Holdings, LLC;
(2) we will amend and restate our certificate of incorporation to, among other things, provide for Class A common stock, Class B common stock and Class C common stock;
(3) we will issue shares of Class B common stock to the Non-Founder Members on a one-to-one basis with the number of Common Units they own, for nominal consideration, and shares of Class C common stock to the Founder Members on a three-to-one basis with the number of Common Units they own, for nominal consideration;
(4) we will issue shares of our Class A common stock to the purchasers in this offering in exchange for net proceeds of approximately $ million based upon an assumed initial public offering price of $ per share (which is the midpoint of the price range set forth on the cover page of this prospectus);
(5) we will use all of the net proceeds from this offering to purchase newly-issued Common Units directly from Greenlane Holdings, LLC at a price per Common Unit equal to the initial public offering price per share of Class A common stock in this offering less the underwriting discounts and commissions; and
(6) we will receive Common Units (or Common Units if the underwriters exercise in full their option to purchase additional shares of Class A common stock) directly from the Members as selling stockholders in exchange for shares of Class A common stock (or shares if the underwriters exercise in full their option to purchase additional shares of Class A common stock), which Common Units will represent % of Greenlane Holdings, LLC’s outstanding Common Units following this offering (or % if the underwriters exercise in full their option to purchase additional shares of Class A common stock from the selling stockholders);
(d) We will receive the same benefits as the Members because of our ownership of Common Units in an entity treated as a partnership, or “pass-through” entity, for income tax purposes. As we redeem additional Common Units from the Members under the mechanism described above, we will obtain a step-up in tax basis in our share of Greenlane Holdings, LLC’s assets. This step-up in tax basis will provide us with certain tax benefits, such as future depreciation and amortization deductions that can reduce the taxable income allocable to us. We expect to enter into the Tax Receivable Agreement with Greenlane Holdings, LLC and each of the Members that will provide for the payment by us to the Members of 85% of the amount of tax benefits, if any, that we actually realize (or in some cases are deemed to realize) as a result of (i) increases in tax basis resulting from the redemption of Common Units and (ii) certain other tax benefits attributable to payments made under the Tax Receivable Agreement. For a description of the terms of the Registration Rights Agreement and the Tax Receivable Agreement, see “Certain Relationships and Related Party Transactions.”
74
We recorded a deferred tax asset of $ , a current liability of less than $ and a long-term liability of $ related to the Tax Receivable Agreement liability created by the purchase of Common Units from Members in connection with the offering. The net impact of the adjustments to net deferred taxes and the Tax Receivable Agreement liability of $ has been recorded as an increase to additional paid-in capital, as these adjustments arise from equity transactions of our company.
The amounts to be recorded for both the net deferred tax assets and the liability for our obligations under the Tax Receivable Agreement have been estimated. All of the effects of changes to both the net deferred tax assets and our obligations under the Tax Receivable Agreement after the date of the purchase will be included in net income. Similarly, the effect of subsequent changes in the enacted tax rates will be included in net income.
(e) We estimate that the net proceeds from our issuance and sale of shares of Class A common stock in this offering will be approximately $ , assuming an initial public offering price of $ per share, which is the midpoint of the price range listed on the cover page of this prospectus, and after deducting underwriting discounts and commissions and estimated offering expenses of approximately $ payable by us. A reconciliation on the gross proceeds from this offering to the net proceeds is set forth below:
| Assumed initial public offering price per share | $ | ||
| Shares of Class A common stock issued in this offering | |||
| Gross proceeds | |||
| Less: underwriting discounts and commissions | |||
| Net cash proceeds to Greenlane Holdings, Inc. | |||
| Less: offering expenses, exclusive of $ previously capitalized | |||
| Net proceeds to Greenlane Holdings, LLC | $ |
We intend to use the proceeds received by us from this offering to purchase Common Units directly from Greenlane Holdings, LLC at a price per Common Unit equal to the initial public offering price per share of Class A common stock in this offering, less underwriting discounts and commissions. We will not receive any proceeds from the sale of Class A common stock by the selling stockholders, including any shares sold to the underwriters upon exercise of their right to purchase additional shares of Class A common stock. We will receive Common Units from the selling stockholders in exchange for the shares of Class A common stock to be sold by the selling stockholders in this offering. We intend to cause Greenlane Holdings, LLC to use the net proceeds from the sale of Common Units to us to pay the expenses of this offering and for investments in, and acquisitions of, complementary companies or their assets, businesses, partnerships, minority investments, products or technologies, capital improvements to our warehouses and other facilities, capital expenditures relating to our information technology systems, and working capital and general corporate purposes. See “Use of Proceeds.”
(f) We are deferring certain costs associated with this offering, including certain legal, accounting and other related expenses, which have been recorded in other assets on our consolidated balance sheet. Upon completion of this offering, approximately $ million of these deferred costs will be charged against the proceeds from this offering with a corresponding reduction to additional paid-in capital. The total amount of estimated offering expenses is $ million.
(g) The reconciliation of Greenlane Holdings, LLC Members’ income to Greenlane Holdings, Inc. retained earnings as of June 30, 2018 is as follows ($ in thousands):
Retained earnings — “Transactions” Column |
|
|
|
Retained earnings at Greenlane Holdings, LLC |
|
$ |
|
Non-controlling interest in Greenlane Holdings, LLC by Members |
|
|
|
Retained earnings |
|
|
|
Retained earnings — “Offering Adjustments” Column |
|
|
|
Offset to the non-controlling interest |
|
|
|
Total pro forma Greenlane Holdings, Inc. retained earnings |
|
$ |
|
75
Greenlane
Holdings, Inc.
Unaudited Pro Forma Interim Condensed Consolidated Statement of Operations
For The Six Months Ended June 30, 2018
|
|
Historical Greenlane Holdings, LLC(a) |
|
Historical Better Life Holdings, LLC(b) |
|
Business
|
|
Greenlane Holdings, LLC Pro Forma |
|
Transactions Adjustments |
|
As Adjusted Before Offering |
|
Offering Adjustments |
|
Pro Forma Greenlane Holdings, Inc. |
|||||||||||||
Net sales |
|
$ |
83,818,436 |
|
$ |
2,564,582 |
|
|
$ |
(496,398) |
|
|
$ |
85,886,620 |
|
|
$ |
— |
|
$ |
85,886,620 |
|
|
$ |
— |
|
$ |
85,886,620 |
|
Cost of sales |
|
|
66,353,112 |
|
|
1,913,692 |
|
|
|
(496,398) |
|
|
|
67,770,406 |
|
|
|
— |
|
|
67,770,406 |
|
|
|
— |
|
|
67,770,406 |
|
|
|
17,465,324 |
|
|
650,890 |
|
|
|
— |
|
|
|
18,116,214 |
|
|
|
— |
|
|
18,116,214 |
|
|
|
— |
|
|
18,116,214 |
|
|
Operating expenses: |
|
|
|
|
|
|
|
|
|
|
|
|
|
|
|
|
|
|
|
|
|
|
|
|
|
|
|
|
|
|
|
6,556,667 |
|
|
295,284 |
|
|
|
— |
|
|
|
6,851,951 |
|
|
|
— |
|
|
6,851,951 |
|
|
|
(d) |
|
|
|
|
|
|
|
7,620,822 |
|
|
261,764 |
|
|
|
(134,186 |
)(c) |
|
|
7,748,400 |
|
|
|
— |
|
|
7,748,400 |
|
|
|
— |
|
|
7,748,400 |
|
|
|
|
617,572 |
|
|
4,533 |
|
|
|
161,525 |
(c) |
|
|
783,630 |
|
|
|
— |
|
|
783,630 |
|
|
|
— |
|
|
783,630 |
|
|
|
|
14,795,061 |
|
|
561,581 |
|
|
|
27,339 |
|
|
|
15,383,981 |
|
|
|
— |
|
|
15,383,981 |
|
|
|
|
|
|
|
|
|
Income from operations |
|
|
2,670,263 |
|
|
89,309 |
|
|
|
(27,339) |
|
|
|
2,732,233 |
|
|
|
— |
|
|
2,732,233 |
|
|
|
|
|
|
|
|
Other income (expense): |
|
|
|
|
|
|
|
|
|
|
|
|
|
|
|
|
|
|
|
|
|
|
|
|
|
|
|
|
|
|
|
(152,930 |
) |
|
(324 |
) |
|
|
— |
|
|
|
(153,254 |
) |
|
|
— |
|
|
(153,254 |
) |
|
|
— |
|
|
(153,254 |
) |
|
|
|
159,557 |
|
|
2,408 |
|
|
|
— |
|
|
|
161,965 |
|
|
|
— |
|
|
161,965 |
|
|
|
— |
|
|
161,965 |
|
|
Other income, net |
|
|
6,627 |
|
|
2,084 |
|
|
|
— |
|
|
|
8,711 |
|
|
|
— |
|
|
8,711 |
|
|
|
— |
|
|
8,711 |
|
Income before income taxes |
|
|
2,676,890 |
|
|
91,393 |
|
|
|
(27,339) |
|
|
|
2,740,944 |
|
|
|
— |
|
|
2,740,944 |
|
|
|
— |
|
|
|
|
Provision for income taxes |
|
|
148,650 |
|
|
— |
|
|
|
— |
|
|
|
148,650 |
|
|
|
— |
|
|
148,650 |
|
|
|
(e) |
|
|
|
|
|
$ |
2,528,240 |
|
$ |
91,393 |
|
|
$ |
(27,339) |
|
|
$ |
2,592,294 |
|
|
$ |
— |
|
$ |
2,592,294 |
|
|
$ |
|
|
$ |
|
|
|
|
|
|
|
|
|
|
|
|
|
|
|
|
— |
|
|
|
(f) |
|
|
|
|
|
|
|
|
|
|
|
|
|
|
|
|
|
|
|
|
|
|
|
|
$ |
2,592,294 |
|
|
$ |
|
|
$ |
|
|
|
$ |
|
|
$ |
|
|
|
Pro-forma
net income per |
|
|
|
|
|
|
|
|
|
|
|
|
|
|
|
|
|
|
|
|
|
|
|
|
|
|
|
|
|
|
|
|
|
|
|
|
|
|
|
|
|
|
|
|
|
|
|
|
|
|
|
|
|
|
|
|
|
|
|
|
|
|
|
|
|
|
|
|
|
|
|
|
|
|
|
|
|
|
|
|
|
|
|
|
|
|
|
|
|
|
|
|
|
|
|
|
|
|
|
|
|
|
|
|
|
|
|
|
|
|
|
|
|
|
|
|
|
|
|
|
|
|
|
|
|
|
|
|
|
|
|
|
|
|
|
|
|
|
|
|
|
|
|
|
|
|
|
|
|
|
|
|
|
|
|
|
|
|
|
|
|
|
|
|
|
|
|
|
|
|
|
|
|
|
|
$ |
|
|
|
|
|
|
|
|
|
|
|
|
|
|
|
|
|
|
|
|
|
|
|
|
|
|
|
|
|
$ |
|
|
|
See accompanying Notes to the Unaudited Pro Forma Interim Condensed Consolidated Statement of Operations
76
Greenlane Holdings,
LLC
Notes to Unaudited Pro Forma Interim Condensed Consolidated
Statement of Operations
(a) Greenlane Holdings, Inc. was formed on May 2, 2018, and will have no results of operations until the completion of this offering. Therefore, its historical results of operations are not shown in a separate column in this unaudited pro forma interim condensed consolidated statement of operations.
(b) Better Life Holdings, LLC’s financial statements presented in the accompanying unaudited pro forma interim condensed consolidated statement of operations for the six months ended June 30, 2018 reflect the historical results of operations for the period starting January 1 through February 19, 2018. The operating results of Better Life Holdings, LLC since the February 20, 2018 date of acquisition have been included in our historical results of operations for the six months ended June 30, 2018.
(c) In accordance with the rules of Article 11 of Regulation S-X, the following adjustments were made for the acquisition of Better Life Holdings, LLC:
(1) The adjustment to net sales represents the eliminating consolidation entries to remove total merchandise sales to Better Life Holdings, LLC. For the six months ended June 30, 2018, approximately $496,000 of revenue was recorded as a result of sales to Better Life Holdings, LLC.
(2) The adjustment to cost of sales represents the cost incurred by Better Life Holdings, LLC for the six months ended June 30, 2018, related to product purchased from Greenlane Holdings, LLC.
(3) Increased depreciation and amortization expense reflects identified intangible assets in the acquisition of Better Life Holdings, LLC. The weighted-average amortization period for all intangibles acquired is five years.
(4) Direct, incremental transaction costs, which are reflected in our interim condensed consolidated results of operations for the six months ended June 30, 2018, are removed from general and administrative expenses.
(d) Represents the increase in compensation expense we expect to incur in connection with the completion of this offering. We expect to grant five-year options to purchase shares of our Class A common stock with a grant date fair value of approximately $70,000 to each of the three non-employee directors who will join our board of directors in connection with the consummation of this offering. The exercise price of such options will be equal to the price per share at which the Class A common stock is sold in this offering.
(e) Greenlane Holdings, LLC is a limited liability company and is treated as a partnership for U.S. federal and most applicable state and local income tax purposes. As a result, it is not liable for U.S. federal or state and local income taxes in most jurisdictions in which we operate, and the income, expenses, gains and losses are reported on the returns of our members. It is subject to state and local income tax in certain jurisdictions in which it is not treated like a partnership, where it pays income taxes. After the consummation of this offering, we will become subject to U.S. federal, state and local income taxes with respect to our allocable share of any taxable income of Greenlane Holdings, LLC and will be taxed at the prevailing corporate tax rates. In addition to tax expenses, we also will incur expenses related to our operations, plus payments under the Tax Receivable Agreement, which will be significant. After the consummation of this offering, pursuant to the Greenlane Operating Agreement, Greenlane Holdings, LLC will generally make pro rata tax distributions to its members in an amount sufficient to fund all or part of their tax obligations with respect to the taxable income of Greenlane Holdings, LLC that is allocated to them and possibly in excess of such amount. See “Certain Relationships and Related Party Transactions — Greenlane Operating Agreement — Distributions.” As a result, the unaudited pro forma consolidated statements of income reflect adjustments to our income tax expense to reflect an effective income tax rate of % for the six months ended June 30, 2018, which was calculated assuming the U.S. federal rates currently in effect and the highest statutory rates apportioned to each applicable state, local and foreign jurisdiction.
77
The income tax expense for the off ering adjustments is determined using the Founder Members’ economic interest in Greenlane Holdings, LLC of % after giving eff ect to the issuance of shares of Class A common stock in this off ering. The eff ective tax rate derived from the face of the unaudited pro forma consolidated statement of income will be lower than the stated eff ective tax rate because the eff ective tax rate is applied to only % of the income before taxes based on Greenlane Holdings, Inc.’s economic interest in Greenlane Holdings, LLC. Our pro forma allocable share of taxable income from Greenlane Holdings, LLC was $ , and our income tax was $ for the six months ended June 30, 2018.
(f) Upon completion of the Transactions, Greenlane Holdings, Inc. will become the sole managing member of Greenlane Holdings, LLC. As the manager of Greenlane Holdings, LLC, we will operate and control all of the business and affairs of Greenlane Holdings, LLC, and, through Greenlane Holdings, LLC and its subsidiaries, conduct our business. Although we will have a minority economic interest in Greenlane Holdings, LLC, we will have the sole voting interest in, and control the management of, Greenlane Holdings, LLC, and will have the obligation to absorb losses of, and receive benefits from, Greenlane Holdings, LLC, that could be significant. As a result, we have determined that, after the Transactions, Greenlane Holdings, LLC will be a variable interest entity, or VIE, and that we will be the primary beneficiary of Greenlane Holdings, LLC. Accordingly, pursuant to the VIE accounting model, we will consolidate Greenlane Holdings, LLC in our consolidated financial statements and will report a non-controlling interest related to the Common Units held by the Members on our consolidated financial statements.
The Transactions adjustments include adjustments to report pro forma Greenlane Holdings, LLC net income attributable to non-controlling interests equal to the Members’ economic interest in Greenlane Holdings, LLC of % after giving effect to the conversion of Common Units for shares of Class A common stock.
The offering adjustments include adjustments to report a non-controlling interest equal to the Members’ economic interest in Greenlane Holdings, LLC of %, after giving effect to the issuance of shares of Class A common stock in this offering and the Members’ conversion of their ownership interest in Common Units of Greenlane Holdings, LLC for shares of Class A common stock based on the pro forma Greenlane Holdings, LLC. Our amended and restated certificate of incorporation and the Greenlane Operating Agreement will require that we and Greenlane Holdings, LLC, respectively, at all times maintain (i) a ratio of one Common Unit owned by us for each share of Class A common stock issued by us (subject to certain exceptions for treasury shares and shares underlying certain convertible or exchangeable securities), (ii) a one-to-one ratio between the number of shares of Class B common stock owned by the Non-Founder Members and the number of Common Units owned by the Non-Founder Members and (iii) a three-to-one ratio between the number of shares of Class C common stock owned by the Founder Members and the number of Common Units owned by the Founder Members or their affiliates.
(g) Pro forma basic net income per share is computed by dividing the net income available to Class A common stockholders by the weighted-average shares of Class A common stock outstanding during the period. Pro forma diluted net income per share is computed by adjusting the net income available to Class A common stockholders and the weighted-average shares of Class A common stock outstanding to give effect to potentially dilutive securities. Shares of our Class B common stock and Class C common stock are not entitled to receive any distributions or dividends and have no rights to convert into Class A common stock. When a Common Unit is exchanged for, at our election, cash or Class A common stock by a Member who holds shares of our Class B common stock or Class C common stock, such Member will be required to surrender one share of Class B common stock or three shares of Class C common stock, as the case may be, which we will cancel for no consideration. Therefore, we did not include shares of our Class B common stock or Class C common stock in the computation of pro forma basic or diluted net loss per share. The following table sets forth a reconciliation of the numerators and denominators used to compute pro forma basic and diluted net income per share:
78
|
|
Greenlane |
|
Basic net income per share: |
|
|
|
|
|
|
|
|
$ |
|
|
|
|
|
|
|
|
|
|
|
|
|
|
|
|
|
|
|
|
|
|
Basic net income per share |
|
$ |
|
|
|
|
|
Diluted net income per share: |
|
|
|
|
|
|
|
|
$ |
|
|
|
|
|
|
|
|
|
|
|
|
|
|
Weighted average shares of Class A common stock outstanding |
|
|
|
Weighted average effect of dilutive securities(2) |
|
|
|
Weighted average shares of Class A common stock outstanding – diluted |
|
|
|
Diluted net income per share |
|
$ |
|
____________
(1) The reallocation of net income assuming conversion of Common Units represents the tax effected net income attributable to non-controlling interest using the effective income tax rates described in footnote (e) above and assuming all Common Units of Greenlane Holdings, LLC were exchanged for Class A common stock at the beginning of the period. The Common Units of Greenlane Holdings, LLC held by the Members are potentially dilutive securities, and the computations of pro forma diluted net income per share assume that all Common Units of Greenlane Holdings, LLC were exchanged for shares of Class A common stock at the beginning of the period. This adjustment was made only for purposes of calculating pro forma diluted net income per share and does not necessarily reflect the amount of exchanges that may occur subsequent to this offering.
(2) Includes outstanding shares of Class A common stock issuable upon the exchange of Common Units to be held by the Members prior to this offering.
79
Greenlane Holdings,
Inc.
Unaudited Pro Forma Consolidated Statement of Operations
Fiscal Year Ended December 31, 2017
|
|
Historical Greenlane Holdings, LLC(a) |
|
Historical Better Life Holdings, LLC(b) |
|
Business Combination Adjustments(c) |
|
Greenlane Holdings, LLC Pro Forma |
|
Transactions Adjustments |
|
As Adjusted Before Offering |
|
Offering Adjustments |
|
Pro Forma Greenlane Holdings, Inc. |
|||||||||||||
Net sales |
|
$ |
88,259,975 |
|
|
$ |
17,213,584 |
|
|
$ |
(885,029 |
)(c) |
|
$ |
104,588,530 |
|
|
$ |
— |
|
$ |
104,588,530 |
|
|
$ |
— |
|
|
|
Cost of sales |
|
|
67,689,578 |
|
|
|
13,031,972 |
|
|
|
(885,029 |
)(c) |
|
|
79,836,521 |
|
|
|
— |
|
|
79,836,521 |
|
|
|
— |
|
|
|
|
|
20,570,397 |
|
|
|
4,181,612 |
|
|
|
— |
|
|
|
24,752,009 |
|
|
|
— |
|
|
24,752,009 |
|
|
|
— |
|
|
|
|
Operating expenses: |
|
|
|
|
|
|
|
|
|
|
|
|
|
|
|
|
|
|
|
|
|
|
|
|
|
|
|
|
|
|
|
8,254,449 |
|
|
|
2,536,123 |
|
|
|
|
|
|
|
10,790,572 |
|
|
|
— |
|
|
10,790,572 |
|
|
|
(d) |
|
|
|
|
|
|
8,808,966 |
|
|
|
1,993,003 |
|
|
|
|
|
|
|
10,801,969 |
|
|
|
— |
|
|
10,801,969 |
|
|
|
— |
|
|
|
|
|
|
791,209 |
|
|
|
18,019 |
|
|
|
646,100 |
(c) |
|
|
1,455,328 |
|
|
|
— |
|
|
1,455,328 |
|
|
|
— |
|
|
|
|
|
|
17,854,624 |
|
|
|
4,547,145 |
|
|
|
646,100 |
|
|
|
23,047,869 |
|
|
|
— |
|
|
23,047,869 |
|
|
|
|
|
|
|
|
Income
(loss) from |
|
|
2,715,773 |
|
|
|
(365,533 |
) |
|
|
(646,100 |
) |
|
|
1,704,140 |
|
|
|
— |
|
|
1,704,140 |
|
|
|
|
|
|
|
Other income (expense): |
|
|
|
|
|
|
|
|
|
|
|
|
|
|
|
|
|
|
|
|
|
|
|
|
|
|
|
|
|
|
|
(269,710 |
) |
|
|
(2,815 |
) |
|
|
— |
|
|
|
(272,525 |
) |
|
|
— |
|
|
(272,525 |
) |
|
|
— |
|
|
|
|
|
|
28,027 |
|
|
|
10,103 |
|
|
|
— |
|
|
|
38,130 |
|
|
|
— |
|
|
38,130 |
|
|
|
— |
|
|
|
|
Other income (expense) |
|
|
(241,683 |
) |
|
|
7,288 |
|
|
|
— |
|
|
|
(234,395 |
) |
|
|
— |
|
|
(234,395 |
) |
|
|
— |
|
|
|
Income (loss) before income taxes |
|
|
2,474,090 |
|
|
|
(358,245 |
) |
|
|
(646,100 |
) |
|
|
1,469,745 |
|
|
|
— |
|
|
1,469,745 |
|
|
|
— |
|
|
|
Provision for income taxes |
|
|
182,533 |
|
|
|
— |
|
|
|
|
|
|
|
182,533 |
|
|
|
— |
|
|
182,533 |
|
|
|
(e) |
|
|
|
|
$ |
2,291,557 |
|
|
$ |
(358,245 |
) |
|
$ |
(646,100 |
) |
|
$ |
1,287,212 |
|
|
$ |
— |
|
$ |
1,287,212 |
|
|
$ |
|
|
$ |
|
|
|
|
|
|
|
|
|
|
|
|
|
|
|
|
— |
|
|
|
(f) |
|
|
|
|
|
|
|
|
|
|
|
|
|
|
|
|
|
|
|
|
|
|
|
|
$ |
1,287,212 |
|
|
$ |
|
|
$ |
|
|
|
$ |
|
|
$ |
|
|
Pro-forma net income per share data (g): |
|
|
|
|
|
|
|
|
|
|
|
|
|
|
|
|
|
|
|
|
|
|
|
|
|
|
|
|
|
|
|
|
|
|
|
|
|
|
|
|
|
|
|
|
|
|
|
|
|
|
|
|
|
|
|
|
|
|
|
|
|
|
|
|
|
|
|
|
|
|
|
|
|
|
|
|
|
|
|
|
|
|
|
|
|
|
|
|
|
|
|
|
|
|
|
|
|
|
|
|
|
|
|
|
|
|
|
|
|
|
|
|
|
|
|
|
|
|
|
|
|
|
|
|
|
|
|
|
|
|
|
|
|
|
|
|
|
|
|
|
|
|
|
|
|
|
|
|
|
|
|
|
|
|
|
|
|
|
|
|
|
|
|
|
|
|
|
|
|
|
|
|
|
|
|
|
$ |
|
|
|
|
|
|
|
|
|
|
|
|
|
|
|
|
|
|
|
|
|
|
|
|
|
|
|
|
|
$ |
|
|
See accompanying Notes to the Unaudited Pro Forma Consolidated Statement of Operations
80
Greenlane Holdings,
Inc.
Notes to Unaudited Pro Forma Consolidated Statement of
Operations
(a) Greenlane Holdings, Inc. was formed on May 2, 2018, and will have no results of operations until the completion of this offering. Therefore, its historical results of operations are not shown in a separate column in this unaudited pro forma interim condensed consolidated statement of operations.
(b) Better Life Holdings, LLC’s financial statements presented in the accompanying unaudited pro forma condensed statement of operations reflect the historical results of operations for the year ended December 31, 2017 from the audited financial statements. In accordance with Regulation S-X 11-02(c)(3), no adjustments were required to modify the period of Better Life Holdings, LLC’s historical statement of operations.
(c) In accordance with the rules of Article 11 of Regulation S-X, the following adjustments were made for the acquisition of Better Life Holdings, LLC:
(1) The adjustment to net sales represents the eliminating consolidation entries to remove total merchandise sales to Better Life Holdings, LLC. For the year ended December 31, 2017, approximately $885,000 of revenue was recorded as a result of sales to Better Life Holdings, LLC.
(2) The adjustment to cost of sales represents the cost incurred by Better Life Holdings, LLC for the year ended December 31, 2017, related to product purchased from Greenlane Holdings, LLC.
(3) Increased amortization expense reflects identified intangible assets in the acquisition of Better Life Holdings, LLC. The weighted-average amortization period for all intangibles acquired is five years.
(d) Represents the increase in compensation expense we expect to incur following the completion of this offering. We expect to grant five-year options to purchase shares of our Class A common stock with a grant date fair value of approximately $70,000 to each of the three non-employee directors who will join our board of directors in connection with the consummation of this offering. The exercise price of such options will be equal to the price per share at which the Class A common stock is sold in this offering,
(e) Greenlane Holdings, LLC is a limited liability company and is treated as a partnership for U.S. federal and most applicable state and local income tax purposes. As a result, it is not liable for U.S. federal or state and local income taxes in most jurisdictions in which we operate, and the income, expenses, gains and losses are reported on the returns of our members. It is subject to local income tax in certain jurisdictions in which it is not treated like a partnership, where it pays income taxes. After the consummation of this offering, we will become subject to U.S. federal, state and local income taxes with respect to our allocable share of any taxable income of Greenlane Holdings, LLC and will be taxed at the prevailing corporate tax rates. In addition to tax expenses, we also will incur expenses related to our operations, plus payments under the Tax Receivable Agreement, which will be significant. After the consummation of this offering, pursuant to the Greenlane Operating Agreement, Greenlane Holdings, LLC will generally make pro rata tax distributions to its members in an amount sufficient to fund all or part of their tax obligations with respect to the taxable income of Greenlane Holdings, LLC that is allocated to them and possibly in excess of such amount. See “Certain Relationships and Related Party Transactions — Greenlane Operating Agreement — Distributions.” As a result, the unaudited pro forma consolidated statements of income reflect adjustments to our income tax expense to reflect an effective income tax rate of % for the year ended December 31, 2017, which was calculated assuming the U.S. federal rates currently in effect and the highest statutory rates apportioned to each applicable state, local and foreign jurisdiction.
81
The income tax expense for the offering adjustments is determined using the Founder Members’ economic interest in Greenlane Holdings, LLC of % after giving effect to the issuance of shares of Class A common stock in this offering. The effective tax rate derived from the face of the unaudited pro forma consolidated statement of income will be lower than the stated effective tax rate because the effective tax rate is applied to only % of the income before taxes based on Greenlane Holdings, Inc.’s economic interest in Greenlane Holdings, LLC. Our pro forma allocable share of taxable income from Greenlane Holdings, LLC was $ , and our income tax was $ for the year ended December 31, 2017.
(f) Upon completion of the Transactions, Greenlane Holdings, Inc. will become the sole managing member of Greenlane Holdings, LLC. As the manager of Greenlane Holdings, LLC, we will operate and control all of the business and affairs of Greenlane Holdings, LLC, and, through Greenlane Holdings, LLC and its subsidiaries, conduct our business. Although we will have a minority economic interest in Greenlane Holdings, LLC, we will have the sole voting interest in, and control the management of, Greenlane Holdings, LLC, and will have the obligation to absorb losses of, and receive benefits from, Greenlane Holdings, LLC, that could be significant. As a result, we have determined that, after the Transactions, Greenlane Holdings, LLC will be a variable interest entity, or VIE, and that we will be the primary beneficiary of Greenlane Holdings, LLC. Accordingly, pursuant to the VIE accounting model, we will consolidate Greenlane Holdings, LLC in our consolidated financial statements and will report a non-controlling interest related to the Common Units held by the Members on our consolidated financial statements.
The Transactions adjustments include adjustments to report pro forma Greenlane Holdings, LLC net income attributable to non-controlling interests equal to the Founder members’ economic interest in Greenlane Holdings, LLC of % after giving effect to the Former Equity Owners’ conversion of Common Units for shares of Class A common stock.
The offering adjustments include adjustments to report a non-controlling interest equal to the Founder Members’ economic interest in Greenlane Holdings, LLC of %, after giving effect to the issuance of shares of Class A common stock in this offering and the Former Equity Owners’ conversion of their ownership interest in Common Units of Greenlane Holdings, LLC for shares of Class A common stock based on the pro forma Greenlane Holdings, LLC. Our amended and restated certificate of incorporation and the Greenlane Operating Agreement will require that we and Greenlane Holdings, LLC, respectively, at all times maintain (i) a ratio of one Common Unit owned by us for each share of Class A common stock issued by us (subject to certain exceptions for treasury shares and shares underlying certain convertible or exchangeable securities), (ii) a one-to-one ratio between the number of shares of Class B common the number of shares of Class C common stock owned by the Founder Members and the number of Common Units owned by the Founder Members or their affiliates.
(g) Pro forma basic net income per share is computed by dividing the net income available to Class A common stockholders by the weighted-average shares of Class A common stock outstanding during the period. Pro forma diluted net income per share is computed by adjusting the net income available to Class A common stockholders and the weighted-average shares of Class A common stock outstanding to give effect to potentially dilutive securities. Shares of our Class B common stock and Class C common stock are not entitled to receive any distributions or dividends and have no rights to convert into Class A common stock. When a Common Unit is exchanged for, at our election, cash or Class A common stock by a Member who holds shares of our Class B common stock or Class C common stock, such Member will be required to surrender one share of Class B common stock or three shares of Class C common stock, as the case may be, which we will cancel for no consideration. Therefore, we did not include shares of our Class B common stock or Class C common stock in the computation of pro forma basic or diluted net loss per share. The following table sets forth a reconciliation of the numerators and denominators used to compute pro forma basic and diluted net income per share:
82
|
|
Greenlane |
|
Basic net income per share: |
|
|
|
|
|
|
|
|
$ |
|
|
|
|
|
|
|
|
|
|
|
|
|
|
|
|
|
|
|
|
|
|
Basic net income per share |
|
$ |
|
|
|
|
|
Diluted net income per share: |
|
|
|
|
|
|
|
|
$ |
|
|
|
|
|
|
|
|
|
|
|
|
|
|
Weighted average shares of Class A common stock outstanding |
|
|
|
Weighted average effect of dilutive securities(2) |
|
|
|
Weighted average shares of Class A common stock outstanding – diluted |
|
|
|
Diluted net income per share |
|
$ |
|
____________
(1) The reallocation of net income assuming conversion of Common Units represents the tax effected net income attributable to non-controlling interest using the effective income tax rates described in footnote (e) above and assuming all Common Units of Greenlane Holdings, LLC were exchanged for Class A common stock at the beginning of the period. The Common Units of Greenlane Holdings, LLC held by the Members are potentially dilutive securities, and the computations of pro forma diluted net income per share assume that all Common Units of Greenlane Holdings, LLC were exchanged for shares of Class A common stock at the beginning of the period. This adjustment was made only for purposes of calculating pro forma diluted net income per share and does not necessarily reflect the amount of exchanges that may occur subsequent to this offering.
(2) Includes outstanding shares of Class A common stock issuable upon the exchange of Common Units to be held by the Members prior to this offering.
83
MANAGEMENT’S DISCUSSION AND ANALYSIS OF FINANCIAL CONDITION
AND
RESULTS OF OPERATIONS
The following discussion of our financial condition and results of operations should be read in conjunction with the information under the caption “Selected Historical Consolidated Financial and Other Data” and the historical financial statements and the related notes thereto included elsewhere in this prospectus. In addition to historical financial information, the following discussion and analysis contains forward-looking statements that involve risks, uncertainties and assumptions. Our actual results and timing of selected events may differ materially from those anticipated in these forward-looking statements as a result of many factors, including those discussed under “Risk Factors” and elsewhere in this prospectus.
Overview
We are a leading distributor of premium consumption accessories and vaporization products in the United States and have a growing presence in Canada. Our customers include over 5,400 independent smoke shops and regional retail chain stores, which collectively operate through an estimated 8,000 retail locations, and hundreds of licensed cannabis cultivators, processors and dispensaries. We also own and operate two of the most visited direct-to-consumer e-commerce websites in the consumption accessories and vaporization products industry, VaporNation.com and VapeWorld.com, which offer convenient, flexible shopping solutions directly to consumers. Through our expansive North American distribution network and internet presence, we offer a comprehensive selection of more than 4,600 stock keeping units (“SKUs”), including premium vaporizers and parts, cleaning products, grinders and storage containers, pipes, rolling papers and customizable lines of premium specialty packaging. We have cultivated a reputation for carrying the highest-quality products from both large, established manufacturers that sell leading brands, such as the Volcano vaporizers by Storz & Bickel, PAX 3 vaporizers by PAX Labs and JUUL vaporizers by JUUL Labs, and promising start-up manufacturers that offer innovative, up-and-coming products and to which we offer the ability to grow and scale quickly. We also provide value-added consultative services to complement our product offerings and to help our customers operate and grow their businesses. We believe our market leadership, distribution network, broad product selection and extensive technical expertise provide us with significant competitive advantages and create a compelling value proposition for both our customers and our suppliers.
We market and sell our products in both the B2B and B2C areas of the marketplace. We have a diverse base of B2B customers, and our top 10 customers accounted for approximately 10.9% and 11.5% of our net sales in the year ended December 31, 2017 and the six-month period ended June 30, 2018, respectively, with no single customer accounting for more than 2.0% and 2.3% of our net sales in the year ended December 31, 2017 and the six-month period ended June 30, 2018, respectively. While we are preparing to distribute our products to a growing number of large national and regional retailers in Canada, our typical B2B customer is an independent retailer operating in a single market. Our customer service teams interact regularly with customers as most of them have frequent restocking needs. We believe our high-touch customer service model strengthens relationships, builds loyalty and drives repeat business. In addition, our premium product lines, broad product portfolio and strategically-located distribution centers position us well to meet the needs of our B2B customers and ensure timely delivery of products.
We also have a large base of B2C customers who we reach via our VaporNation and VapeWorld websites. While these customers are predominantly in North America, we also ship to Europe, Australia and other select countries. These sites are the most visited within our segment according to Alexa Traffic Rankings, and as of June 30, 2018, we ranked first in over 90 Google key search terms and in the top five in over 300 Google key search terms. During the six months ended June 30, 2018, these sites averaged over 350,000 unique monthly visitors and generated approximately 6,000 monthly transactions. Across all B2C platforms, we shipped more than 180,000 parcels during the year ended December 31, 2017 and more than 146,000 parcels during the six-month period ended June 30, 2018.
In the six-month period ended June 30, 2018 and the year ended December 31, 2017, our B2B revenues represented approximately 80.8% and 81.6%, respectively, of our net sales, our B2C revenues represented approximately 11.9% and 10.6%, respectively, of our net sales, and 7.3% and 5.8%, respectively, of our net sales were comprised of revenues derived from the sales and shipment of our products to the customers of third-party website operators and providing other services to our customers.
84
Key Factors Affecting Our Performance
Our historical financial performance has been, and we expect our financial performance in the future to be, primarily driven by the following factors:
Growth in the Market for Consumption Accessories and Vaporization Products. Our operating results and prospects will be impacted by developments in the market for premium consumption accessories and vaporization products. Our business has benefitted from recent developments and trends that have increased the use of vaporizers and other consumption accessories, including (1) technological innovation that has facilitated the ease of use of vaporizers and generally reduced their costs, (2) the development of a wider variety of premium products, (3) the desire of consumers to reduce nicotine consumption through smoking, (4) changes in state laws that have legalized the use of cannabis in an increasing number of jurisdictions and (4) an increase in the number of celebrity endorsers of vaporizer and other consumption brands. These trends have contributed to significant recent growth in the demand for consumption accessories and vaporization products like ours in recent years; however, consumer demand for branded vaporization products and trends can and does shift rapidly and without warning. To the extent we are unable to offer products that appeal to consumers, our operating results will be adversely affected. This is particularly true given the concentration of our sales under certain brands.
Relationships with Suppliers. We generate substantially all of our net sales from products manufactured by others. We have strong relationships with many large, well-established suppliers, and seek to establish distribution relationships with smaller or more recently established manufacturers in our industry. While we purchase our products from over 125 suppliers, a significant percentage of our net sales is dependent on sales of products from a small number of key suppliers. For example, products manufactured by PAX Labs represented approximately 17.2%, 32.8%, 29.4% and 29.0% of our net sales in the six-month periods ended June 30, 2018 and 2017 and the years ended December 31, 2017 and 2016, respectively, and products manufactured by JUUL Labs represented approximately 40.1%, 1.4%, 11.4% and 4.5% of our net sales in the six-month periods ended June 30, 2018 and 2017 and the years ended December 31, 2017 and 2016, respectively. Additionally, Grenco Science represented approximately 9.8%, 24.1%, 21.1% and 29.9% of our net sales in the six-month periods ended June 30, 2018 and 2017 and the years ended December 31, 2017 and 2016, respectively, and products manufactured by Storz & Bickel represented approximately 6.4%, 7.3%, 6.5% and 10.1% of our net sales in the six-month periods ended June 30, 2018 and 2017 and the years ended December 31, 2017 and 2016.
We believe there is a trend of suppliers in our industry to consolidate their relationships to do more business with fewer distributors. We believe our ability to help maximize the value and extend the distribution of our suppliers’ products has allowed us to benefit from this trend. Although we have a successful track record of renewing and extending the scope of our distribution agreements with suppliers, our distribution agreements typically have short terms (generally two or three years), are not automatically renewable, and, in some cases, give the supplier the right to terminate the distribution agreement at will. In addition, the efforts of our senior management team have been integral to our relationships with our suppliers. Our inability to enter into distribution agreements for the then-current most trendy or up-and-coming products, the termination or lack of renewal of one or more of our distribution agreements, or the renewal of a distribution agreement on less favorable terms, could adversely affect our business.
Retail Industry Dynamics; Relationships with B2B Customers. Historically, a substantial portion of our net sales have been derived from our B2B customers, upon which we rely to reach many of the consumers who are the ultimate purchasers of our products. We depend on retailers to provide adequate and attractive space for our products and point-of-purchase displays in their stores. In 2017, we sold our products through over 5,400 U.S. and Canadian retailers, which represented 81.6% of our 2017 net sales. Our top ten B2B customers represented approximately 11.5% and 8.4% of our net sales for the six months ended June 30, 2018 and 2017, respectively, and approximately 10.9% and 11.4% of our net sales for the years ended December 31, 2017 and 2016, respectively. In recent years, traditional retailers have been affected by a shift in consumer preferences towards other channels, particularly e-commerce. We believe that this shift may have benefitted our business as retailers dedicated additional shelf space to premium, higher-margin products to drive additional traffic to their stores and improve sales in previously less productive shelf space. However, our B2B customers make no long-term commitments to us regarding purchase volumes and can therefore freely reduce their purchases of our products. Significant reductions in purchases of our products by our B2B customers, or the loss of any key B2B customer for any reason, could adversely affect our business. In addition, our future growth depends upon our ability to successfully execute our business strategy.
85
Product Mix. The mix of products we sell in any given quarter or year will depend on various factors, including the timing and popularity of new releases by third-party suppliers and our ability to distribute products based on these releases. We have diversified our product offerings across numerous categories. Our results of operations may fluctuate significantly from quarter to quarter or year to year depending on the timing and popularity of new product releases. Sales of a certain products or groups of products tied to particular supplier can dramatically increase our net sales in any given period. For example, our net sales for the period beginning on April 1, 2017 and ending on December 31, 2017 were positively impacted by growth of an emerging line of products by JUUL Labs, for which we had net sales of approximately $10.0 million during such period. In addition, if the performance of one or more of these products fails to meet expectations or are delayed in their release, our operating results could be adversely affected.
Post-Offering Taxation and Expenses. After consummation of this offering, we will become subject to U.S. federal, state and local income taxes with respect to our allocable share of any taxable income of Greenlane Holdings, LLC, and we will be taxed at the prevailing corporate tax rates. In addition to tax expenses, we also will incur expenses related to our operations, as well as payments under the Tax Receivable Agreement, which we expect to be significant. We intend to cause Greenlane Holdings, LLC to make payments and distributions in amounts sufficient to allow us to pay our tax obligations and operating expenses, including amounts to fund any ordinary course payments due under the Tax Receivable Agreement. See “Certain Relationships and Related Party Transactions — Greenlane Operating Agreement — Distributions.”
Key Metrics
We monitor the following key metrics to help us measure and evaluate the effectiveness of our operations, develop financial forecasts, and make strategic decisions:
|
|
Six
Months Ended |
|
Year
Ended |
|||||||||||
|
|
2018 |
|
2017 |
|
2017 |
|
2016 |
|||||||
|
|
(unaudited) |
|
|
|
|
|||||||||
Net sales |
|
$ |
83,818,436 |
|
|
$ |
38,138,585 |
|
|
$ |
88,259,975 |
|
|
$ |
66,689,944 |
|
|
119.8 |
% |
|
|
|
|
|
|
32.3 |
% |
|
|
|
|
Operating cash flow |
|
$ |
(6,413,472 |
) |
|
$ |
(2,031,387 |
) |
|
$ |
3,160,754 |
|
|
$ |
2,643,586 |
Adjusted EBITDA |
|
$ |
3,287,835 |
|
|
$ |
1,413,545 |
|
|
$ |
3,506,982 |
|
|
$ |
686,645 |
Average B2B order size |
|
$ |
1,135 |
|
|
$ |
731 |
|
|
$ |
808 |
|
|
$ |
627 |
Number of orders |
|
|
60,328 |
|
|
|
43,604 |
|
|
|
92,179 |
|
|
|
87,232 |
Total Revenue and Growth. We are focused on driving continued revenue growth through increased sales of new and existing products to new and existing customers.
Operating Cash Flow. We monitor our operating cash flow as a measure of our overall business performance, which enables us to analyze our financial performance without the effects of certain non-cash items such as stock-based compensation expenses and depreciation and amortization. Our operating cash flow is significantly impacted by accounts payable disbursements, changes in our investment in inventory, the timing of commission and bonus payments and collections of accounts receivable.
Adjusted EBITDA. We monitor our adjusted EBITDA, which is equal to net income less other income, before interest expense, provision for income taxes, depreciation and amortization. Adjusted EBITDA is a non-GAAP performance measure that we believe assists investors and analysts use as a supplemental measure to evaluate the Company’s overall operating performance and evaluating how well we are executing our business strategies. We believe that the inclusion of certain adjustments in presenting adjusted EBITDA is appropriate to provide additional information to investors because adjusted EBITDA excludes certain items that we believe are not indicative of our core operating performance and that are not excluded in the calculation of net income.
Average B2B Order Size. We receive purchase orders from our B2B and B2C customers, as well as fulfillment orders from third-party manufacturers and retailers for which we provide shipping and other logistics services. We believe that our average B2B order size and the number of B2B customers that we service is an indicator of our market share at the store level and an indicator of the penetration and future growth of our business.
86
Number of Orders. In addition to monitoring order size, we monitor the number of sales orders we receive from all of our market channels, including our B2B customers and our B2C customers. We believe the number of orders we receive is a valuable indicator of the success of our marketing efforts and the health of our customer relationships and is a valuable measure of our ability to seek out and offer a functionally superior mix of products offered at competitive price points.
Components of Results of Operations
Net Sales
We sell a broad array of premium consumption accessories and vaporization products across a variety of categories, including premium vaporizers and parts, cleaning products, grinders and storage containers, pipes, rolling papers and customizable lines of premium specialty packaging, primarily to B2B customers, including retailers, distributors and licensed cannabis cultivators, processors and dispensaries. We also sell our products directly to B2C consumers through our e-commerce operations and, to a lesser extent, our recently-opened retail store.
Revenue from the sale of our products is recognized when all of the following criteria are met: persuasive evidence of an arrangement exists, there are no uncertainties regarding customer acceptance, the selling price is fixed or determinable, and collectability is reasonably assured. Sales terms typically do not allow for a right of return except in relation to a manufacturing defect. Shipping costs billed to our customers are included in net sales, while shipping and handling costs, which include inbound freight costs and the cost to ship products to our customers, are typically included in cost of sales.
Cost of Sales
Cost of sales consists primarily of product costs and the cost to ship our products, including both inbound freight and handling and outbound freight of products sold to customers. Our cost of sales excludes depreciation and amortization. Our shipping costs, both inbound and outbound, will fluctuate from period to period based on customer and product mix due to varying shipping terms and other factors.
Our products are produced by our suppliers who may use their own third-party manufacturers. Our product costs and gross margins will be impacted from period to period based on the product mix we sell in any given period. For example, our vaporizer products tend to have a higher product cost and lower gross margins than our grinder products.
We expect our cost of sales to increase on an absolute dollar basis in the near term as we continue to grow our revenue, but to remain relatively consistent as a percentage of total net sales.
Gross Margin
Gross margin, or gross profit as a percentage of net sales, has been and will continue to be affected and fluctuate based upon a variety of factors, including the average mark-up over cost of our products, the mix of products sold and operating efficiencies.
Operating Expenses
Operating expenses consist of salaries, benefits and payroll taxes, general and administrative expenses and depreciation and amortization expenses.
Salaries, Benefits and Payroll Taxes. Salaries, benefits and payroll taxes consist of wages for all department personnel including salaries, bonuses, stock-based compensation and other employment related costs, as well as workers compensation insurance, and our portion of medical insurance and 401(k) expenses.
General and Administrative Expense. General and administrative expense consists of legal, travel and entertainment, subcontracting, professional fees, insurance and other overhead. Also included are marketing activities and promotional events, training costs and rent.
87
We expect general and administrative expense to increase on an absolute dollar basis in the near term as we continue to increase investments to support our growth. In addition, following the completion of this offering, we also expect to incur additional general and administrative expenses as a result of operating as a public company, including expenses related to compliance with the rules and regulations of the SEC and those of any national securities exchange on which our securities are traded, additional insurance expenses, investor relations activities and other administrative and professional services. As a result, we expect that our general and administrative expense will increase in absolute dollars but may fluctuate as a percentage of our revenue from period to period.
Depreciation and Amortization Expenses. We depreciate and amortize the cost of our property and equipment using the straight-line method over the estimated useful lives of the assets, which is three to seven years in the case of furniture, equipment and software and the lesser of the lease term or five years in the case of leasehold improvements.
Interest Income (Expense), Net
Interest income (expense), net consists of interest incurred on our outstanding line of credit and other debt obligations.
Income from equity method investments
Our investment in a company that is accounted for on the equity method of accounting consisted of a 33.3% non-controlling interest in NWT Holdings, LLC (“NWT”), a manufacturer of aromatic devices. The investment in NWT amounted to approximately $916,000 and $894,000 at December 31, 2017 and 2016, respectively. The income from the equity method investment in 2017 and 2016 was approximately $22,000 and $238,000, respectively.
Provision for (Benefit from) Income Taxes
Greenlane Holdings, LLC is treated as a partnership for U.S. federal and most applicable state and local income tax purposes. As a partnership, taxable income or loss is passed through to and included in the taxable income of its members. Accordingly, the consolidated financial statements of Greenlane Holdings, LLC included herein do not include a provision for U.S. federal income taxes. Greenlane Holdings, LLC is liable for various other state and local taxes and is subject to income taxes in foreign jurisdictions. Therefore, the provision for income taxes includes only income taxes on income from our Canadian subsidiary and state income tax, if any, in the consolidated financial statements.
Critical Accounting Policies and Estimates
We prepare our consolidated financial statements in conformity with U.S. GAAP. The preparation of these financial statements requires us to make estimates and assumptions that affect the reported amounts of assets and liabilities and disclosure of contingent assets and liabilities at the date of the financial statements, and the reported amounts of revenue and expenses during the reporting period. Actual results could differ from those estimates. We believe that the estimates, assumptions and judgments involved in the accounting policies described below have the greatest potential impact on our financial statements and, therefore, we consider these to be our critical accounting policies. Accordingly, we evaluate our estimates and assumptions on an ongoing basis. We base our estimates on historical experience, outside advice from parties believed to be experts in such matters, and on various other assumptions that are believed to be reasonable under the circumstances, the results of which form the basis for making judgments about the carrying value of assets and liabilities that are not readily apparent from other sources. Judgments and uncertainties affecting the application of those policies may result in materially different amounts being reported under different conditions or using different assumptions. Our significant accounting policies can be found in Note 2 to our audited consolidated financial statements included elsewhere in this prospectus.
Inventory
Inventory consists principally of finished goods that are valued at the lower of cost or net realizable value on a weighted average cost basis. ASU 2015-11, Simplifying the Measurement of Inventory, was adopted during the year ended December 31, 2017. We have established an allowance for slow-moving or obsolete inventory based upon assumptions about future demands and market conditions. Our inventory is pledged as collateral for our bank line of credit.
88
Accounts Receivable
Accounts receivable represent amounts due from customers for merchandise sales and are recorded when product has shipped. An account is considered past due when payment has not been rendered by its due date based upon the terms of the sale. Generally, accounts receivable are due 30 days after the billing date. We evaluate our accounts receivable and establish an allowance for doubtful accounts based on a history of collections as well as current credit conditions. Accounts are written off as uncollectible on a case-by-case basis. Our accounts receivable are pledged as collateral for our bank line of credit.
Income Taxes
Greenlane Holdings, LLC is a limited liability company and is treated as a partnership for U.S. federal and most applicable state and local income tax purposes. As a result, we are not liable for U.S. federal or state and local income taxes in most jurisdictions in which we operate, and the income, expenses, gains and losses are reported on the returns of our members. Greenlane Holdings, LLC is subject to Canadian and U.S. state and local income tax in certain jurisdictions in which it is not treated as a partnership for income tax purposes, in which jurisdictions it pays an immaterial amount of taxes.
After the consummation of this offering, we will become subject to U.S. federal, state and local income taxes with respect to our allocable share of any taxable income of Greenlane Holdings, LLC and will be taxed at the prevailing corporate tax rates on such income. In addition to tax expenses, we also will incur expenses related to our operations and will be required to make payments under the Tax Receivable Agreement, which could be significant. After the consummation of this offering, pursuant to the Greenlane Operating Agreement, Greenlane Holdings, LLC will generally make pro rata tax distributions to its members in an amount sufficient to fund all or part of their tax obligations with respect to the taxable income of Greenlane Holdings, LLC that is allocated to them and possibly in excess of such amount. See “Certain Relationships and Related Party Transactions — Greenlane Operating Agreement — Distributions.”
Results of Operations
The following table sets forth our selected statements of operations data:
|
|
Six
Months Ended |
|
Year
Ended |
||||||||||||
|
|
2018 |
|
2017 |
|
2017 |
|
2016 |
||||||||
|
|
(unaudited) |
|
|
|
|
||||||||||
Net sales |
|
$ |
83,818,436 |
|
|
$ |
38,138,585 |
|
|
$ |
88,259,975 |
|
|
$ |
66,689,944 |
|
Cost of sales |
|
|
66,353,112 |
|
|
|
29,302,895 |
|
|
|
67,689,578 |
|
|
|
51,735,941 |
|
|
|
17,465,324 |
|
|
|
8,835,690 |
|
|
|
20,570,397 |
|
|
|
14,954,003 |
|
|
Operating expenses: |
|
|
|
|
|
|
|
|
|
|
|
|
|
|
|
|
|
|
6,556,667 |
|
|
|
3,533,709 |
|
|
|
8,254,449 |
|
|
|
6,315,114 |
|
|
|
|
7,620,822 |
|
|
|
3,888,436 |
|
|
|
8,808,966 |
|
|
|
7,952,244 |
|
|
|
|
617,572 |
|
|
|
416,315 |
|
|
|
791,209 |
|
|
|
572,155 |
|
|
|
|
|
|
|
|
|
|
|
|
|
|
|
|
|
|
|
|
|
14,795,061 |
|
|
|
7,838,460 |
|
|
|
17,854,624 |
|
|
|
14,836,513 |
|
|
|
|
|
|
|
|
|
|
|
|
|
|
|
|
|
|
|
Income from operations |
|
|
2,670,263 |
|
|
|
997,230 |
|
|
|
2,715,773 |
|
|
|
114,490 |
|
Other income (expense): |
|
|
|
|
|
|
|
|
|
|
|
|
|
|
|
|
|
|
(152,930 |
) |
|
|
(128,406 |
) |
|
|
(269,710 |
) |
|
|
(183,878 |
) |
|
|
|
159,557 |
|
|
|
179,920 |
|
|
|
28,027 |
|
|
|
265,300 |
|
|
Other income (expense) |
|
|
6,627 |
|
|
|
51,514 |
|
|
|
(241,683 |
) |
|
|
81,422 |
|
|
|
|
|
|
|
|
|
|
|
|
|
|
|
|
|
|
Income before income taxes |
|
|
2,676,890 |
|
|
|
1,048,744 |
|
|
|
2,474,090 |
|
|
|
195,912 |
|
Provision for income taxes |
|
|
148,650 |
|
|
|
85,766 |
|
|
|
182,533 |
|
|
|
108,927 |
|
|
|
|
|
|
|
|
|
|
|
|
|
|
|
|
|
|
Net income |
|
$ |
2,528,240 |
|
|
$ |
962,978 |
|
|
$ |
2,291,557 |
|
|
$ |
86,985 |
|
89
The following table sets forth our selected consolidated statements of operations data expressed as a percentage of net sales:
|
|
Six
Months Ended |
|
Year
Ended |
||||||||
|
|
2018 |
|
2017 |
|
2017 |
|
2016 |
||||
|
|
(unaudited) |
|
|
|
|
||||||
Net sales |
|
100.0 |
% |
|
100 |
% |
|
100.0 |
% |
|
100.0 |
% |
Cost of sales |
|
79.2 |
% |
|
76.8 |
% |
|
76.7 |
% |
|
77.6 |
% |
Operating expenses |
|
|
|
|
|
|
|
|
|
|
|
|
|
7.8 |
% |
|
9.3 |
% |
|
9.4 |
% |
|
9.5 |
% |
|
|
9.1 |
% |
|
10.2 |
% |
|
10.0 |
% |
|
11.9 |
% |
|
|
0.7 |
% |
|
1.1 |
% |
|
0.9 |
% |
|
0.9 |
% |
|
|
|
|
|
|
|
|
|
|
|
|
|
|
|
17.7 |
% |
|
20.6 |
% |
|
20.2 |
% |
|
22.3 |
% |
|
|
|
|
|
|
|
|
|
|
|
|
|
|
Income from operations |
|
3.2 |
% |
|
2.6 |
% |
|
3.1 |
% |
|
0.2 |
% |
Other income (expense): |
|
|
|
|
|
|
|
|
|
|
|
|
|
(0.2 |
)% |
|
(0.3 |
)% |
|
(0.3 |
)% |
|
(0.3 |
)% |
|
|
0.2 |
% |
|
0.5 |
% |
|
0.0 |
% |
|
0.4 |
% |
|
|
|
|
|
|
|
|
|
|
|
|
|
|
Income before income taxes |
|
3.2 |
% |
|
2.7 |
% |
|
2.8 |
% |
|
0.3 |
% |
Provision for income taxes |
|
0.2 |
% |
|
0.2 |
% |
|
0.2 |
% |
|
0.2 |
% |
|
|
|
|
|
|
|
|
|
|
|
|
|
|
3.0 |
% |
|
2.5 |
% |
|
2.6 |
% |
|
0.1 |
% |
|
Comparison of Six Months Ended June 30, 2018 and 2017
Net Sales
|
|
Six
Months Ended |
|
Change |
||||||||
|
|
2018 |
|
2017 |
|
$ |
|
% |
||||
|
|
(unaudited) |
|
|
|
|
||||||
Net sales |
|
$ |
83,818,436 |
|
$ |
38,138,585 |
|
$ |
45,679,851 |
|
119.8 |
% |
Net sales increased $45,679,851, or 119.8%, in the six months ended June 30, 2018 compared to the six months ended June 30, 2017 primarily due to the addition of new product lines in 2017, such as JUUL, EYCE and LEVO, which together generated net sales of $34,955,318 during the six months ended June 30, 2018 compared to $1,651,731 during the six months ended June 30, 2017, an increase of $33,303,587, or 2016%. In addition, we consummated the acquisition of Better Life Holdings, LLC in February 2018, which added net sales of approximately $6,667,000 in the six months ended June 30, 2018. During 2017, we executed distribution agreements with key suppliers, such as PAX Labs and Storz & Bickel, which generated aggregate net sales of $19,319,840 during the six months ended June 30, 2018 compared to $14,972,251 during the six months ended June 30, 2017, an increase of $4,347,588, or 29%. We also increased the number of our sales representatives to 66 as of June 30, 2018 compared to an average of approximately 37 during the six months ended June 30, 2017, an increase of 29 sales representatives or 78.4%.
Cost of Sales
|
|
Six
Months Ended |
|
Change |
||||||||||
|
|
2018 |
|
2017 |
|
$ |
|
% |
||||||
|
|
(unaudited) |
|
|
|
|
||||||||
Cost of sales |
|
$ |
66,353,112 |
|
|
$ |
29,302,895 |
|
|
$ |
37,050,217 |
|
126.4 |
% |
Percentage of net sales |
|
|
79.2 |
% |
|
|
76.8 |
% |
|
|
|
|
|
|
Gross profit percentage |
|
|
20.8 |
% |
|
|
23.2 |
% |
|
|
|
|
|
|
Cost of sales increased $37,050,217, or 126.4%, in the six months ended June 30, 2018 compared to the six months ended June 30, 2017, primarily due to increased merchandise expenses of $34,971,580, principally
90
driven by our increased net sales. We expect our cost of sales to increase on an absolute dollar basis in the near term as we continue to grow our sales, but to remain relatively consistent as a percentage of total net sales.
Salaries, benefits and payroll taxes
|
|
Six
Months Ended |
|
Change |
||||||||||
|
|
2018 |
|
2017 |
|
$ |
|
% |
||||||
|
|
(unaudited) |
|
|
|
|
||||||||
Salaries, benefits and payroll taxes |
|
$ |
6,556,667 |
|
|
$ |
3,533,709 |
|
|
$ |
3,022,958 |
|
85.5 |
% |
Percentage of net sales |
|
|
7.8 |
% |
|
|
9.3 |
% |
|
|
|
|
|
|
Salaries, benefits and payroll taxes expenses increased $3,022,958, or 85.5%, in the six months ended June 30, 2018 compared to the six months ended June 30, 2017, primarily due to the addition of employees as we continued to expand our domestic sales and marketing efforts. Overall, employee headcount increased from 117 employees at June 30, 2017 to 214 employees at June 30, 2018, of which 40 employees joined our company in connection with our acquisition of Better Life Holdings, LLC in February 2018. Our sales and marketing headcount increased from 52 employees at June 30, 2017 to 89 employees at June 30, 2018, or an increase of 37 employees. Furthermore, in connection with our acquisition of Better Life Holdings, LLC in February 2018, we acquired approximately 40 additional employees, which are included in the total headcount of 214.
General and Administrative Expenses
|
|
Six
Months Ended |
|
Change |
||||||||||
|
|
2018 |
|
2017 |
|
$ |
|
% |
||||||
|
|
(unaudited) |
|
|
|
|
||||||||
General and administrative |
|
$ |
7,620,822 |
|
|
$ |
3,888,436 |
|
|
$ |
3,732,386 |
|
96.0 |
% |
Percentage of net sales |
|
|
9.1 |
% |
|
|
10.2 |
% |
|
|
|
|
|
|
General and administrative expenses increased $3,732,386 in the six months ended June 30, 2018 compared to the six months ended June 30, 2017, primarily due to an increase in total bank merchant fees of $804,215, or 131.3%, to $1,416,755 in the six months ended June 30, 2018 compared to $612,540 in the six months ended June 30, 2017, principally due to an increase in sales volume as we continued to expand our domestic sales and marketing efforts and the acquisition of Better Life Holdings, LLC. Additionally, our consulting and legal expenses increased by $486,446, or 192.1%, to $739,681 in the six months ended June 30, 2018 compared to $253,235 in the six months ended June 30, 2017, principally due to fees paid in connection with the acquisition of Better Life Holdings, LLC.
Depreciation and Amortization Expenses
|
|
Six
Months Ended |
|
Change |
||||||||||
|
|
2018 |
|
2017 |
|
$ |
|
% |
||||||
|
|
(unaudited) |
|
|
|
|
||||||||
Depreciation and amortization expense |
|
$ |
617,572 |
|
|
$ |
416,315 |
|
|
$ |
201,257 |
|
48.3 |
% |
Percentage of net sales |
|
|
0.7 |
% |
|
|
1.1 |
% |
|
|
|
|
|
|
Depreciation and amortization expense was $617,572 for the six months ended June 30, 2018, an increase of 48.3%, compared to $416,315 for the six months ended June 30, 2017. The increase in depreciation and amortization primarily related to the increase in depreciation and amortization related to our acquisition of Better Life Holdings.
Other Income (Expense), Net
|
|
Six
Months Ended |
|
Change |
|||||||||||
|
|
2018 |
|
2017 |
|
$ |
|
% |
|||||||
|
|
(unaudited) |
|
|
|
|
|||||||||
Other income (expense), net |
|
$ |
6,627 |
|
|
$ |
51,514 |
|
|
$ |
(44,887 |
) |
|
-87.1 |
% |
Percentage of net sales |
|
|
0.0 |
% |
|
|
0.1 |
% |
|
|
|
|
|
|
|
91
Other income, net decreased $44,887 in the six months ended June 30, 2018 compared to the six months ended June 30, 2017 primarily due to an increase in interest expense of approximately $25,000, as we had more debt outstanding on our line of credit in the six months ended June 30, 2018, as compared to the six months ended June 30, 2017. This increase in interest expense is further compounded by a decrease of approximately $95,000 of income related to the equity method investment in NWT for the six months ended June 30, 2018 as compared to the six months ended June 30, 2017. Further, a $50,000 payment was received in relation to the early termination of a distribution agreement by the new owners of a manufacturer. We subsequently signed a new distribution agreement with that manufacturer.
Provision for Income Taxes
|
|
Six
Months Ended |
|
Change |
||||||||||
|
|
2018 |
|
2017 |
|
$ |
|
% |
||||||
|
|
(unaudited) |
|
|
|
|
||||||||
Provision for income taxes |
|
$ |
148,650 |
|
|
$ |
85,766 |
|
|
$ |
62,884 |
|
73.3 |
% |
Percentage of net sales |
|
|
0.2 |
% |
|
|
0.2 |
% |
|
|
|
|
|
|
Our provision for income taxes, which primarily related to the estimated annual income generated by our Canadian subsidiary, increased $62,884, or 73.3%, for the six months ended June 30, 2018 compared to the six months ended June 30, 2017, and was based on an effective tax rate of approximately 26%. After the consummation of this offering, we will become subject to U.S. federal, state and local income taxes with respect to our allocable share of any taxable income of Greenlane Holdings, LLC and will be taxed at the prevailing corporate tax rates. As a result, we expect our provision for income taxes, both in amount and as a percentage of our net sales, to increase in future periods.
Comparison of Years ended December 31, 2017 and 2016
Net Sales
|
|
|
Years
Ended |
|
Change |
||||||||
|
|
|
2017 |
|
2016 |
|
$ |
|
% |
||||
|
Net Sales |
|
$ |
88,259,975 |
|
$ |
66,689,944 |
|
$ |
21,570,031 |
|
32.3 |
% |
Net sales increased $21,570,031, or 32.3%, in the year ended December 31, 2017 compared to the year ended December 31, 2016 primarily due to the addition of new products, by JUUL, EYCE, PAX, Organicix and Pollen Gear, during 2016 and 2017, which collectively resulted in net sales of $43,364,689 in the year ended December 31, 2017 compared to $23,562,696 in the year ended December 31, 2016, an increase of $19,801,993, or 84.0%.
Cost of Sales
|
|
|
Years
Ended |
|
Change |
||||||||||
|
|
|
2017 |
|
2016 |
|
$ |
|
% |
||||||
|
Cost of sales |
|
$ |
67,689,578 |
|
|
$ |
51,735,941 |
|
|
$ |
15,953,637 |
|
30.8 |
% |
|
Percentage of cost of sales |
|
|
76.7 |
% |
|
|
77.6 |
% |
|
|
|
|
|
|
|
Gross profit percentage |
|
|
23.3 |
% |
|
|
22.4 |
% |
|
|
|
|
|
|
Cost of sales increased $15,953,637 in the year ended December 31, 2017 compared to the year ended December 31, 2016, primarily due to increased merchandising expense of $62,349,186 in the year ended December 31, 2017 compared to $45,804,540 in the year ended December 31, 2016, an increase of $16,544,646, or 36%.
Salaries, benefits and payroll taxes
|
|
|
Years
Ended |
|
Change |
||||||||||
|
|
|
2017 |
|
2016 |
|
$ |
|
% |
||||||
|
Salaries, benefits and payroll taxes |
|
$ |
8,254,449 |
|
|
$ |
6,315,114 |
|
|
$ |
1,939,335 |
|
30.7 |
% |
|
Percentage of net sales |
|
|
9.4 |
% |
|
|
9.5 |
% |
|
|
|
|
|
|
Salaries, benefits and payroll taxes expenses increased $1,939,335 in the year ended December 31, 2017 compared to the year ended December 31, 2016, primarily due to an increase in personnel expenses of $1,753,422, resulting from the addition of employees as we continued to expand our domestic sales and marketing efforts.
92
General and Administrative Expenses
|
|
|
Years
Ended |
|
Change |
||||||||||
|
|
|
2017 |
|
2016 |
|
$ |
|
% |
||||||
|
General and administrative |
|
$ |
8,808,966 |
|
|
$ |
7,952,244 |
|
|
$ |
856,722 |
|
10.8 |
% |
|
Percentage of net sales |
|
|
10.0 |
% |
|
|
11.9 |
% |
|
|
|
|
|
|
General and administrative expenses increased $856,722 in the year ended December 31, 2017 compared to the year ended December 31, 2016, primarily due to an increase of $245,879 in subcontracted services, labor and temporary employee expenses and an increase of $303,602 in bank fee expense due to our increased sales volume.
Depreciation and Amortization Expenses
|
|
|
Years
Ended |
|
Change |
||||||||||
|
|
|
2017 |
|
2016 |
|
$ |
|
% |
||||||
|
Depreciation and amortization expense |
|
$ |
791,209 |
|
|
$ |
572,155 |
|
|
$ |
219,054 |
|
38.3 |
% |
|
Percentage of net sales |
|
|
0.9 |
% |
|
|
0.9 |
% |
|
|
|
|
|
|
Depreciation and amortization expense increased $219,054 in the year ended December 31, 2017 as compared to the year ended December 31, 2016 primarily due to fixed asset additions and capitalized leased equipment used at our distribution centers, which we capitalize and depreciate over the estimated useful lives of the assets.
Other Income, Net
|
|
|
Years
Ended |
|
Change |
|||||||||||
|
|
|
2017 |
|
2016 |
|
$ |
|
% |
|||||||
|
Other income, net |
|
$ |
28,027 |
|
|
$ |
265,300 |
|
|
$ |
(237,273 |
) |
|
(89.4 |
)% |
|
Percentage of net sales |
|
|
0.0 |
% |
|
|
0.4 |
% |
|
|
|
|
|
|
|
Other income, net decreased by $237,273 in the year ended December 31, 2017 compared to the year ended December 31, 2016, primarily due to a decrease of approximately $216,000 in income from our equity investment in NWT.
Provision for Income Taxes
|
|
|
Years
Ended |
|
Change |
||||||||||
|
|
|
2017 |
|
2016 |
|
$ |
|
% |
||||||
|
Provision for income taxes |
|
$ |
182,533 |
|
|
$ |
108,927 |
|
|
$ |
73,606 |
|
67.6 |
% |
|
Percentage of net sales |
|
|
0.2 |
% |
|
|
0.2 |
% |
|
|
|
|
|
|
Provision for income taxes increased $73,606, or 67.6%, in the year ended December 31, 2017 compared to the year ended December 31, 2016, primarily due to the increased income we generated in Canada, and was based on an estimated annual effective income tax rate of 26%. As discussed above, after the consummation of this offering, we will become subject to U.S. federal, state and local income taxes with respect to our allocable share of any taxable income of Greenlane Holdings, LLC and will be taxed at the prevailing corporate tax rates. As a result, we expect our provision for income taxes, both in amount and as a percentage of our net sales, to increase in future periods.
Non-GAAP Financial Measure — Adjusted EBITDA
Adjusted EBITDA is equal to net income less other income, before interest expense, provision for income taxes, depreciation and amortization. We disclose adjusted EBITDA, which is a non-GAAP performance measure, because management believes this metric assists investors and analysts in assessing our overall operating performance and evaluating how well we are executing our business strategies. You should not consider adjusted EBITDA as an alternative to net income, as determined in accordance with U.S. GAAP, as an indicator of our operating performance.
93
Adjusted EBITDA has limitations as an analytical tool. Some of these limitations are:
• Adjusted EBITDA does not include interest expense, which has been a necessary element of our costs
• Adjusted EBITDA does not include depreciation expense of property, plant and equipment
• Adjusted EBITDA does not include amortization expense associated with our intangible assets
• Adjusted EBITDA does not include provision for income taxes or future requirements for income taxes to be paid
• Adjusted EBITDA does not include other income derived from non-operating activities (i.e., equity method investments)
Because adjusted EBITDA does not account for these items, its utility as a measure of our operating performance has material limitations. Accordingly, management does not view adjusted EBITDA in isolation or as a substitute for measures calculated in accordance with GAAP.
The reconciliation of our net income to adjusted EBITDA is as follows:
|
|
Six Months Ended June 30, |
|
Year Ended December 31, |
||||||||
|
|
2018 |
|
2017 |
|
2017 |
|
2016 |
||||
Net income |
|
$ |
2,528,240 |
|
$ |
962,978 |
|
$ |
2,291,557 |
|
$ |
86,985 |
Less: |
|
|
|
|
|
|
|
|
|
|
|
|
|
|
159,557 |
|
|
179,920 |
|
|
28,027 |
|
|
265,300 |
|
Plus: |
|
|
|
|
|
|
|
|
|
|
|
|
|
|
152,930 |
|
|
128,406 |
|
|
269,710 |
|
|
183,878 |
|
|
|
148,650 |
|
|
85,766 |
|
|
182,533 |
|
|
108,927 |
|
|
|
617,572 |
|
|
416,315 |
|
|
791,209 |
|
|
572,155 |
|
Adjusted EBITDA |
|
$ |
3,287,835 |
|
$ |
1,413,545 |
|
$ |
3,506,982 |
|
$ |
686,645 |
Liquidity and Capital Resources
As of June 30, 2018, we had $1.4 million of cash and cash equivalents and $8.1 million of working capital, which is calculated as current assets minus current liabilities, compared with $2.1 million of cash and cash equivalents and $3.8 million of working capital as of December 31, 2017. Working capital is impacted by the seasonal trends of our business and the timing of new product releases. See “— Seasonality.”
Sources of Funds
Our primary requirements for liquidity and capital are working capital, capital expenditures, debt service and general corporate needs. Historically, these cash requirements have been met through cash provided by operating activities and borrowings under our bank revolving line of credit. For a description of our line of credit, see “— Line of Credit and Term Loan.”
Uses of Funds
Additional future liquidity needs may include public company costs, payments in respect of the redemption rights of Common Units held by the Members that may be exercised from time to time (should we elect to exchange such Common Units for a cash payment), payments under the Tax Receivable Agreement and state and federal taxes to the extent not sheltered by our tax assets, including those arising as a result of purchases, redemptions or exchanges of Common Units for Class A common stock. The Members may exercise their redemption right for as long as their Common Units remain outstanding. Although the actual timing and amount of any payments that may be made under the Tax Receivable Agreement will vary, we expect that the payments that we will be required to make to the Members will be significant. Any payments made by us to the Members under the Tax Receivable Agreement will generally reduce the amount of overall cash flow that might have otherwise been available to us or to Greenlane Holdings, LLC and, to the extent that we are unable to make payments under the Tax Receivable Agreement for any reason, the unpaid amounts generally will be deferred and will accrue interest until paid by us; provided, however, that nonpayment for a specified period may constitute a material breach of a material obligation under the Tax Receivable Agreement and therefore may accelerate payments due under the Tax Receivable
94
Agreement. For a discussion of the Tax Receivable Agreement, see “Certain Relationships and Related Party Transactions — The Transactions — Tax Receivable Agreement” and “Unaudited Pro Forma Financial Information.” For a discussion of the Members’ redemption rights, see “Certain Relationships and Related Party Transactions — The Transactions — Greenlane Operating Agreement.”
Notwithstanding our obligations under the Tax Receivable Agreement, we believe that our sources of liquidity and capital will be sufficient to finance our continued operations and growth strategy, our planned capital expenditures and the additional expenses we expect to incur as a public company for at least the next 12 months. However, we cannot assure you that our cash provided by operating activities, cash and cash equivalents or cash available under our bank line of credit will be sufficient to meet our future needs. If we are unable to generate sufficient cash flows from operations in the future, and if availability under our bank line of credit is not sufficient, we may have to obtain additional financing. If we obtain additional capital by issuing equity securities, the interests of our existing stockholders will be diluted. If we incur additional indebtedness, that indebtedness may contain significant financial and other covenants that may significantly restrict our operations. We cannot assure you that we can obtain refinancing or additional financing on favorable terms or at all. See “Risk Factors — Risks Related to our Business and Industry.” We may not be able to secure additional financing on favorable terms, or at all, to meet our future capital needs.
Cash Flows
The following summary of cash flows for the periods indicated has been derived from the consolidated financial statements of Greenlane Holdings, LLC included elsewhere in this prospectus:
|
|
Six
Months Ended |
|
Year
Ended |
||||||||||||
|
|
2018 |
|
2017 |
|
2017 |
|
2016 |
||||||||
Cash provided by (used in) operating activities |
|
$ |
(6,413,472 |
) |
|
$ |
(2,031,387 |
) |
|
$ |
3,160,754 |
|
|
$ |
2,643,586 |
|
Cash provided by (used in) investing activities |
|
|
409,592 |
|
|
|
(761,057 |
) |
|
|
(1,056,021 |
) |
|
|
(76,342 |
) |
Cash provided by (used in) financing activities |
|
|
5,354,962 |
|
|
|
1,974,010 |
|
|
|
(1,753,641 |
) |
|
|
(1,285,542 |
) |
Effect of exchange rates on cash |
|
|
(32,660 |
) |
|
|
14,792 |
|
|
|
38,109 |
|
|
|
(4,670 |
) |
Net (decrease) increase in cash |
|
|
(681,578 |
) |
|
|
(803,642 |
) |
|
|
389,201 |
|
|
|
1,277,032 |
|
Cash Flows from Operating Activities
In the six months ended June 30, 2018 and 2017, we used $6,413,472 and $2,031,387 respectively, of cash for operating activities. Net cash used by operating activities increased $4.4 million to $6.4 million for the six months ended June 30, 2018 from $2.0 million for the six months ended June 30, 2017. The increase of $6.2 million in working capital components was primarily driven by increases in accounts receivable of $2.1 million, in vendor deposits of $0.5 million, in inventories of $2.6 million and other assets of $0.5 million. Further, there was a decrease in accounts payable of $3.0 million, offset by an increase in accrued expenses of $2.3 million.
In the years ended December 31, 2017 and 2016, we provided $3,160,754 and $2,643,586, respectively, of cash for operating activities. Net cash provided by operating activities increased $0.6 million to $3.2 million for the year ended December 31, 2017 from $2.6 million for the year ended December 31, 2016. The increase in net cash provided by operating activities resulted from an increase in net income of $2.3 million. Working capital decreased by $.5 million driven primarily by an increase in accounts payable of $10.9 million, and an increase in accrued expenses of $2.2 million while being offset by increases in inventory of $8.6 million, net accounts receivable of $2.7 million and vendor deposits of $1.3 million.
Cash Flows from Investing Activities
In the six months ended June 30, 2018 and 2017, we provided $409,592 and used 761,057, respectively, of cash for capital expenditures, including computer hardware and software to support our growth and development, and acquired cash of approximately $785,000 from the acquisition of Better Life Holdings.
In the years ended December 31, 2017 and 2016, we used $1,056,021 and $76,341, respectively, of cash for capital expenditures, including computer hardware and software to support our growth and development, and to purchase warehouse supplies and equipment. In the year ended December 31, 2017, we also used $650,000 to purchase an intangible asset relating to a master distribution agreement.
95
Cash Flows from Financing Activities
In the six months ended June 30, 2018, cash provided by financing activities of $5,354,962 was primarily attributable to an increase in borrowings on the line of credit of $6.8 million offset by member distribution paid of $1.0 million and payments on long-term debt of $0.6 million.
In the year ended December 31, 2017, cash used by financing activities of $1,753,641 was primarily attributable to payments on long-term debt.
Line of Credit and Term Loan
On October 4, 2017, Jacoby & Co. Inc., the managing member of Greenlane Holdings, LLC, entered into a credit agreement with Fifth Third Bank. The credit agreement originally provided for a revolving credit facility of up to $8.0 million. Jacoby & Co. Inc.’s obligations as the borrower under the credit facility were guaranteed by Aaron LoCascio and Adam Schoenfeld and by all of our operating subsidiaries and were secured by a first priority security interest in substantially all of the assets of Greenlane Holdings, LLC and its operating subsidiaries. The revolving credit facility originally matured on October 3, 2018.
On August 23, 2018, the parties to the original credit agreement entered into an amendment to such agreement pursuant to which Greenlane Holdings, LLC became the borrower, and Jacoby & Co. Inc. became a guarantor, of the amounts borrowed thereunder, the amount of the revolving credit facility was increased from $8.0 million to $15.0 million and the termination date of the revolving credit facility was extended to August 23, 2020. The obligations of Greenlane Holdings, LLC as borrower continued to be guaranteed by Messrs. LoCascio and Schoenfeld and the operating subsidiaries of Greenlane Holdings, LLC, and Jacoby & Co. Inc. became an additional guarantor. The obligations of Greenlane Holdings, LLC and the guarantors continue to be secured by substantially all of our assets.
On October 1, 2018, the parties to the amended credit agreement and 1095 Broken Sound Pkwy LLC, a newly-formed wholly-owned subsidiary of Greenlane Holdings, LLC that we organized to purchase our new corporate headquarters facility in Boca Raton, Florida (“BSP”), entered into an amendment to the amended credit facility to provide for a $8,500,000 term loan on such date from Fifth Third Bank to BSP that was used by BSP to close on the purchase of our new headquarters facility. The term loan amortizes over a period of seven years and matures on October 1, 2025. The obligations of BSP as borrower under the term loan are secured by a mortgage on our new corporate headquarters facility and a lien on substantially all of our assets, and are guaranteed by Messrs. LoCascio and Schoenfeld, Jacoby & Co. Inc., Greenlane Holdings, LLC and the operating subsidiaries of Greenlane Holdings, LLC.
The revolving credit facility under the amended credit agreement bears interest at a rate per annum equal to LIBOR plus 3.5% and the term loan bears interest at a rate per annum equal to LIBOR plus 2.39%, in each case provided that no event of default has occurred. During the continuance of an event of default, the interest rate on each loan shall, at the option of Fifth Third Bank, increase by an additional 5% per annum, and Fifth Third Bank will be able to terminate the loans and declare all outstanding obligations of the borrowers under the amended credit agreement to be due and payable. The amended credit agreement contains customary events of default.
The amended credit agreement contains generally customary affirmative and negative covenants, including, but not limited to, restrictions on the ability of Greenlane Holdings, LLC and each of its operating subsidiaries to incur additional indebtedness, create liens, make guarantees, sell or transfer any notes or other obligations, change or alter the nature of its business in any material respects, make changes to accounting policies and procedures or tax status, enter into certain transactions with affiliates, fail to comply with certain requirements and obligations relating to employee benefit plans, enter into or undertake certain liquidations, mergers, consolidations or acquisitions, permit the borrower group’s fixed charge coverage ratio to be less than 1.25 and transfer and/or dispose of assets. As of June 30, 2018, we were in compliance with all covenants under the amended credit agreement.
As of June 30, 2018, we had borrowings of $7,350,000 outstanding under the revolving credit facility included in the amended credit agreement. Repayments are made daily on the revolving credit facility through our sweep arrangement with Fifth Third Bank.
Contractual Obligations
Our principal commitments consist of obligations under our outstanding leases for office space and distribution facilities and capital lease and third-party software maintenance obligations. The following table summarizes our
96
approximate contractual cash obligations, including future interest payments, at December 31, 2017 and the effect such obligations are expected to have on our liquidity and cash flows in future periods:
|
|
|
Payment Due by Period |
|||||||||||||
|
Contractual Obligations |
|
Total |
|
Less
Than |
|
1-3 |
|
3-5 |
|
More
than |
|||||
|
Operating lease obligations(1) |
|
$ |
1,822,000 |
|
$ |
478,000 |
|
$ |
656,000 |
|
$ |
490,000 |
|
$ |
198,000 |
|
Capital lease obligations(2) |
|
$ |
174,100 |
|
$ |
72,100 |
|
$ |
66,200 |
|
$ |
35,800 |
|
|
|
|
|
|
|
|
|
|
|
|
|
|
|
|
|
|
|
|
|
|
$ |
1,996,100 |
|
$ |
550,100 |
|
$ |
722,200 |
|
$ |
525,800 |
|
$ |
198,000 |
|
____________
(1) Operating lease obligations represent our obligations to make payments under the lease agreements for our facilities and office equipment leases. During the six months ended June 30, 2018, we made regular payments on our operating lease obligations of $281,422.
(2) Capital lease obligations represent financing on computer equipment and software purchases. During the six months ended June 30, 2018, we made regular payments on our capital lease obligations of $48,878.
Off-Balance Sheet Arrangements
During the periods presented, we did not have, nor do we currently have, any relationships with unconsolidated entities or financial partnerships, such as entities often referred to as structured finance or special purpose entities.
JOBS Act
We are an “emerging growth company,” as defined in the JOBS Act. Section 107 of the JOBS Act provides that an “emerging growth company” can take advantage of the extended transition period provided in Section 7(a)(2)(B) of the Securities Act for complying with new or revised accounting standards. This means that an “emerging growth company” can make an election to delay the adoption of certain accounting standards until those standards would apply to private companies. We have elected not to use the extended transition period for complying with any new or revised financial accounting standards. Therefore, we will be subject to the same new or revised accounting standards as other public companies that are not emerging growth companies.
Seasonality
While our B2B customers typically operate in highly-seasonal businesses, we have historically experienced only moderate seasonality in our business. For the years ended December 31, 2017 and 2016, approximately 34.7% and 26.4%, respectively, of our net sales were made in the fourth quarter, as our customers build up their inventories in anticipation of the holiday season. However, the rapid growth we have experienced in recent years may have masked the full effects of seasonal factors on our business to date, and as such, seasonality may have a greater effect on our results of operations in future periods.
Quantitative and Qualitative Disclosures about Market Risk
Interest Rate Risk. We currently have no material exposure to interest rate risk. In the future, we intend to invest our excess cash primarily in money market funds, debt instruments of the U.S. government and its agencies and in high quality corporate bonds and commercial paper. Due to the short-term nature of these investments, we do not believe that there will be material exposure to interest rate risk arising from our investments.
Foreign Currency Risk. Prior to August 23, 2013, all of our product sales, inventory purchases, and operating expenses were denominated in U.S. dollars. We therefore did not have any foreign currency risk associated with these activities. In August 2013, we commenced operations in Canada through our wholly-owned subsidiary, Vape World Distribution LTD (“VWDL”). The functional currency of all of our entities is the U.S. dollar, other than VWDL, the functional currency of which is the Canadian dollar. While currently a material portion of our inventory purchases for VWDL are in U.S. dollars, its product sales will primarily be in Canadian dollars. Additionally, VWDL incurs its operating expenses in Canadian dollars. Therefore, our results of operations and cash flows are subject to fluctuations due to changes in foreign currency exchange rates, principally the Canadian dollar. However, we believe that the exposure to foreign currency fluctuation from product sales and operating expenses is immaterial at this time as the related product sales and costs do not constitute a significant portion of our total net sales and expenses. As we
97
grow and expand the geographic reach of our operations, our exposure to foreign currency risk could become more significant. To date, we have not entered into any foreign currency exchange contracts and currently do not expect to enter into foreign currency exchange contracts for trading or speculative purposes.
Impact of Inflation. Our results of operations and financial condition are presented based on historical costs. While it is difficult to accurately measure the impact of inflation due to the imprecise nature of the estimates required, we believe the effects of inflation, if any, on our historical results of operations and financial condition have been immaterial. We cannot assure you, however, that our results of operations and financial condition will not be materially impacted by inflation in the future.
Recent Accounting Pronouncements
In February 2016, the FASB issued ASU 2016-02, Leases (Topic 842) (“ASU 2016-02”), which, among other things, requires lessees to recognize most leases on their balance sheets related to the rights and obligations created by those leases. ASU 2016-02 also requires new disclosures to help financial statement users better understand the amount, timing, and uncertainty of cash flows arising from leases. The new standard becomes effective for us on January 1, 2019, with early adoption permitted. We plan to adopt ASU 2016-02 beginning on January 1, 2019. The amendments in ASU 2016-02 should be applied under a modified retrospective approach. We are in the process of evaluating the effect that ASU 2016-02 will have on our consolidated financial statements and related disclosures.
In June 2016, the FASB issued ASU 2016-13, Financial Instruments — Credit Losses (Topic 326): Measurement of Credit Losses on Financial Instruments (“ASU 2016-13”), which significantly changes how entities will account for credit losses for most financial assets and certain other instruments that are not measured at fair value through net income. Among other things, ASU 2016-13 requires the measurement of all expected credit losses for financial assets held at the reporting date based on historical experience, current conditions, and reasonable and supportable forecasts. We are in the process of evaluating the effect that ASU 2016-13 will have on our consolidated financial statements and related disclosures.
In August 2016, the FASB issued ASU 2016-15, Statement of Cash Flows (Topic 320): Classification of Certain Cash Receipts and Cash Payments (“ASU 2016-15”). ASU 2016-15 addresses the diversity in how certain cash receipts and cash payments are presented and classified in the statement of cash flows, including debt prepayment or debt extinguishment costs, contingent consideration payments made soon after a business combination, proceeds from the settlements of insurance claims, and proceeds from the settlements of bank-owned life insurance policies. This amendment is effective for public business entities for reporting periods beginning after December 15, 2017, including interim periods within that reporting period. Early adoption is permitted. Adoption of ASU 2016-15 on January 1, 2018 had no material impact on our consolidated financial statements.
In January 2017, the FASB issued ASU 2017-01, Business Combinations (Topic 805): Clarifying the Definition of a Business (ASU 2017-01”), which amended existing guidance to clarify the definition of a business with the objective of adding guidance to assist entities with evaluating whether transactions should be accounted for as acquisitions of assets or businesses. The amendments provide a screen to determine when a set of assets and activities (collectively referred to as a “set”) is not a business. The screen requires that when substantially all of the fair value of the group assets acquired is concentrated in a single identifiable asset or a group of similar identifiable assets, the set is not a business. If the screen is not met, the amendments (1) require that to be considered a business, a set must include, at a minimum, an input and a substantive process that together significantly contribute to the ability to create output and (2) remove the evaluation of whether a market participant could replace missing elements. ASU 2017-01 is effective for public business entities for annual periods beginning after December 15, 2017, including interim periods within those periods. Our adoption of ASU 2017-01 on January 1, 2018 had no material impact on our consolidated financial statements.
In January 2017, the FASB issued ASU No. 2017-04, Intangibles — Goodwill and Other: Simplifying the Test for Goodwill Impairment (Topic 350), which removes step two of the goodwill impairment test. A goodwill impairment will now be the amount by which a reporting unit’s carrying value exceeds its fair value, not to exceed the carrying amount of goodwill. For public companies, this ASU is effective for annual or any interim goodwill impairment tests in fiscal years beginning after December 15, 2019, but early adoption is permitted for impairment tests after January 1, 2017. We have adopted this standard as of January 1, 2017. There was no impact on our 2017 consolidated financial statements.
98
In June 2018, the FASB issued ASU No. 2018-07, Compensation — Stock Compensation: Improvements to Nonemployee Share Based Payment Accounting. ASU 2018-07 provides guidance on accounting for share-based awards issued to nonemployees. The standard is effective for annual and interim periods beginning after December 15, 2018, and early adoption is permitted. We are currently evaluating the guidance to determine the potential impact on our consolidated financial statements.
Revenue Recognition
In May 2014, the FASB issued ASU 2014-09, Revenue from Contracts with Customers (Topic 606). The new revenue standard outlines a new, single comprehensive model for entities to use in accounting for revenue arising from contracts with customers and supersedes most current revenue recognition guidance, including industry-specific guidance. The new revenue standard contains principles to determine the measurement of revenue and timing of when it is recognized. The guidance provides a five-step analysis of transactions to determine when and how revenue is recognized. Under the new model, recognition of revenue occurs when a customer obtains control of promised goods or services in an amount that reflects the consideration to which the entity expects to be entitled in exchange for those goods or services. In addition, the new standard requires that reporting companies disclose the nature, amount, timing, and uncertainty of revenue and cash flows arising from contracts with customers.
We adopted the provisions of this guidance on January 1, 2017 using the modified retrospective approach with a cumulative-effect adjustment to beginning members’ equity at January 1, 2017. The comparative information has not been restated and continues to be reported under the accounting standards in effect for the period presented.
Profits Interests
In January 2017, Greenlane Holdings, LLC entered into a profits interest award agreement with one of its executives, which represented a 2% non-voting interest in Greenlane Holdings, LLC when fully vested. Similarly, in June and December 2016, Greenlane Holdings, LLC entered into profits interest award agreements with two of its executives, which, in the aggregate, represented a 3% non-voting interest in Greenlane Holdings, LLC when fully vested. All three of the profits interests agreements originally vested over a four-year period. Any unvested portion of the profits interest were to vest upon the consummation of a capital event that is also a change in control (as defined) of Greenlane Holdings, LLC. The agreements specified that the award entitled the grantee to only participate in certain net profit and net proceeds in excess of a threshold amount (as defined) from a capital event that is also a change in control of Greenlane Holdings, LLC, allocated and distributed to the profits interest from and after the grant date, and did not entitle the grantee to any other profits of Greenlane Holdings, LLC. We determined that these awards represented equity instruments and they were accounted for under ASC 718, Stock Compensation. The grant date fair value of these awards was de minimis. As a result, no compensation expense was recognized during the years ended December 31, 2017 and 2016. In October 2018, Greenlane Holdings, LLC converted the profits interests into membership interests of Greenlane Holdings, LLC, a portion of which remain subject to contractual vesting provisions.
Phantom Equity Units
As part of an incentive package awarded during 2017 to certain key employees (nine employees as of December 31, 2017), we offered these individuals the opportunity to participate in the phantom equity program of Warehouse Goods LLC. Under these agreements, each participant is guaranteed a “phantom equity payment” in respect to an agreed upon number of bonus units. The number of units varies for each recipient, as specified in his or her individual agreement. Under the phantom equity program, there were 3,000,000 units authorized (representing 3% of WHG), with 950,000 units granted under this plan as of December 31, 2017. The bonus units contain a stated service condition, and the units cannot be settled unless a change in control event occurs under specified terms. We determined that the bonus units represent share-based compensation awards which are accounted for under ASC 718, Stock Compensation. Recognition of compensation cost was appropriately deferred until the consummation of a Sale Event (as defined in the agreements), and as such, no associated compensation expense was recognized during the year ended December 31, 2017. Because liability-classified awards must be remeasured each period, the compensation cost to be recognized upon a change in control event will be equal to the then fair value of the phantom equity awards.
99
Overview
We are a leading distributor of premium vaporization products and consumption accessories in the United States and have a growing presence in Canada. Our customers include over 5,400 independent smoke shops and regional retail chain stores, which collectively operate an estimated 8,000 retail locations, and hundreds of licensed cannabis cultivators, processors and dispensaries. We also own and operate two of the most visited North American direct-to-consumer e-commerce websites in the vaporization products and consumption accessories industry, VaporNation.com and VapeWorld.com, which offer convenient, flexible shopping solutions directly to consumers. Through our expansive North American distribution network and e-commerce presence, we offer a comprehensive selection of more than 4,600 stock keeping units (“SKUs”), including premium vaporizers and parts, cleaning products, grinders and storage containers, pipes, rolling papers and customized lines of premium specialty packaging. We have cultivated a reputation for carrying the highest-quality products from both large, established manufacturers that offer leading brands, such as the Volcano vaporizers by Storz & Bickel, a leading, premium imported vaporizer brand; PAX 3 vaporizers by PAX Labs, a leading premium hand-held vaporizer brand; and JUUL vaporizers by JUUL Labs, a nicotine vaporizer brand that had a market share of over 70% of the e-cigarette industry for the four weeks ended September 8, 2018, according to Nielsen data; and vaporizers by Firefly, a premium hand-held vaporizer brand, as well as promising start-up manufacturers that offer innovative, up-and-coming products, to which we extend the ability to grow and scale quickly. We provide value-added sales services to complement our product offerings and help our customers operate and grow their businesses. Recently, we have set out to develop a world class portfolio of our own proprietary brands which, over time, will deliver higher margins and create long-term value. We believe our market leadership, distribution network, broad product selection and extensive technical expertise provide us with significant competitive advantages and create a compelling value proposition for both our customers and our suppliers.
Our Customers. We market and sell our products in both the business to business (“B2B”) and business to consumer (“B2C”) sectors of the marketplace. We believe our B2B customers choose us for a number of reasons, including the breadth and availability of the products we offer, our extensive expertise, the quality of our customer service, the convenience of our distribution centers and the consistency of our order fulfillment. Our ability to provide a “one-stop shop” experience allows us to be the preferred vendor to many of these customers by streamlining the supply chain. In addition, we believe that our customers find great value in the advice and recommendations provided by our knowledgeable sales and service associates, which further increases demand for our products.
We have a diverse base of more than 5,400 B2B customers. Our top ten customers accounted for 10.9% and 11.5% of our net sales in the year ended December 31, 2017 and the six-month period ended June 30, 2018, respectively, with no single customer accounting for more than 2.0% and 2.3% of our net sales in the year ended December 31, 2017 and the six-month period ended June 30, 2018, respectively. While we distribute our products to a growing number of large national and regional retailers in Canada, our typical B2B customer is an independent retailer operating in a single market. Our customer service teams interact regularly with our B2B customers as most of them have frequent restocking needs. We believe our high-touch customer service model strengthens relationships, builds loyalty and drives repeat business. In addition, we believe our premium product lines, broad product portfolio and strategically-located distribution centers position us well to meet our customers’ needs and ensure timely delivery of products.
We also have a large base of B2C customers who we reach via our VaporNation.com and VapeWorld.com websites. While these customers are predominantly in North America, we also ship to Europe, Australia and other select regions. Our websites are among the most visited within our segment according to Alexa Traffic Rankings, and as of June 30, 2018, we ranked first in over 90 Google key search terms and in the top five in over 300 Google key search terms. These websites currently attract over 350,000 unique monthly visitors and generate approximately 6,000 monthly transactions. We shipped more than 180,000 parcels to our B2C customers during the year ended December 31, 2017 and more than 146,000 parcels during the six-month period ended June 30, 2018. In addition to our e-commerce platform, in December 2017 we opened our first retail location in the high-traffic shopping center, Chelsea Market, in New York City under our proprietary Higher Standards brand.
In the six-month period ended June 30, 2018 and the year ended December 31, 2017, our B2B revenue represented approximately 80.8% and 81.6%, respectively, of our net sales, B2C revenues represented approximately 11.9% and 10.6%, respectively of our net sales, and 7.3% and 5.8%, respectively, of our net sales were comprised of revenues derived from the sales and shipment of our products to the customers of third-party website operators and providing other services to our customers.
100
Our Suppliers. Our strong supplier relationships allow us to distribute a broad selection of in-demand premium products at attractive prices. We are the lead distributor for many of our suppliers due to our scale, nationwide footprint, leading market positions, knowledgeable professionals, high service level and strong customer relationships. We offer suppliers feedback and support through all stages of the product sale cycle, including customer service and warranty support. We are often the largest or most visible exhibitor at industry trade shows where we work closely together with our premium suppliers in presenting, demonstrating and exposing their products. We believe these value-added services foster an ongoing and lasting relationship with our suppliers, and they serve as a key element of our business strategy.
We believe many of our suppliers choose us because of our track record for successfully launching and growing brands in our trade channels. For example, since our inception in 2007, we have been working with Storz & Bickel, a manufacturer of specialty vaporization products based in Germany, to launch dozens of its products in the U.S. market and have helped storz & Bickel grow its U.S. presence to become one of the leading vaporizer brands in our industry. In addition, in 2016, we began working with LEVO, a start-up manufacturer, to assist it in launching a newly-developed premium kitchen appliance that was designed exclusively for infusing botanicals into oil and butter. By assuming responsibility for LEVO’s distribution, wholesaling, trade marketing, warranty support, customer service and web fulfillment, we have helped LEVO scale its operations, introduce new products and become a leader in its market segment.
We source our products from more than 125 suppliers, including leading vaporizer equipment manufacturers, a wide range of smaller companies that are applying breakthrough innovations for up-and-coming products and a variety of suppliers who specialize in low, or no-technology industry staple products, such as rolling paper, cleaning supplies and child-resistant packaging. We have exclusive or lead distribution relationships with some of our largest suppliers, including PAX Labs, Storz & Bickel, Grenco Science, Da Vinci, Pollen Gear, Banana Bros, Eyce and others. We are also one of the largest distributors of products made by JUUL Labs. Additionally, we develop and sell innovative products under our proprietary brands, such as Higher Standards. Our portfolio of highly-regarded brands helps us to attract and retain our B2B and B2C customers, which allows us to generate incremental sales opportunities.
Our Distribution Facilities. In 2017, we shipped more than 250,000 parcels comprising more than 4.0 million product units. To facilitate these volumes and in anticipation of future growth, we have established a network of six strategically-located distribution centers that provide full coverage of the United States and Canada and ensure timely and cost-effective transportation and delivery of our products. We estimate that, as of June 30, 2018, approximately 90% of our North American customers could be reached within two days via FedEx Ground or similar ground delivery services. Due to our mature and continuously-evolving operational efficiencies, we provide our customers with accurate transaction fulfillment, logistics and customer support services. We expect to open an additional distribution facility in British Columbia, Canada, in the third quarter of 2018.
Our Growth. In February 2018, we completed the acquisition of Better Life Holdings, LLC, a leading west coast distributor of like products that does business under the trade name VaporNation, to expand and grow our business and market leadership. We intend to pursue additional acquisitions to complement our organic growth and to achieve our strategic objectives. Since July 1, 2016, we have grown our employee count from 86 employees to 214 employees as of June 30, 2018, of which 66 were focused on sales. Our organic and acquisition-driven growth strategies have led to significant increases in consolidated net sales, gross profit and adjusted EBITDA. For the six-month period ended June 30, 2018, which included the results of Better Life Holdings, LLC only for the period commencing on February 20, 2018 we generated consolidated net sales of $83.8 million, gross profit of $17.5 million and adjusted EBITDA of $3.3 million, compared to net sales of $38.1 million, gross profit of $8.8 million and adjusted EBITDA of $1.4 million for the six-month period ended June 30, 2017. For the year ended December 31, 2017, without any pro forma adjustment for our acquisition of Better Life Holdings, LLC we generated consolidated net sales of $88.3 million, gross profit of $20.6 million and adjusted EBITDA of $3.5 million, compared to consolidated net sales of $66.7 million, gross profit of $15.0 million and adjusted EBITDA of $0.7 million for the year ended December 31, 2016. See “Management’s Discussion and Analysis of Financial Condition and Results of Operations—Non-GAAP Financial Measure—Adjusted EBITDA” for a reconciliation of our adjusted EBITDA to net income.
101
Investment Highlights
Leading Distributor of Premium Vaporization Products and Consumption Accessories in North America
We are a leading distributor of premium vaporization products and consumption accessories in the United States and have a growing presence in Canada. As of June 30, 2018, we carried more than 4,600 SKUs that were sourced from more than 125 brands and suppliers. For the year ended December 31, 2017 and the six-month period ended June 30, 2018, we had consolidated net sales of $88.3 million and $83.8 million, respectively, and we believe we are positioned to grow substantially as the cannabis regulatory landscape evolves.
Strong and Loyal Customer Base with Robust Sales Infrastructure to Support Scale
Our B2B customers include over 5,400 independent smoke shops and regional retail chain stores, which collectively operate an estimated 8,000 retail locations, and hundreds of licensed cannabis producers, processors and dispensaries. We intend to further expand into new or recently-entered trade channels, including mass retail and big-box retail. We believe our highly-specialized sales force and robust infrastructure are well-positioned to support this growth. We invest in our talent by providing every sales representative with an extensive and ongoing education, including programs that provide comprehensive product knowledge, as well as the tools needed to have a unique understanding of our customers’ personalities and decision-making processes.
A Significant E-Commerce Retailer Positioned to Become a Global Leader in Direct-to-Consumer
We own and operate two of the most visited North American direct-to-consumer e-commerce websites in our industry, VaporNation.com and VapeWorld.com. Our e-commerce properties increase our reach on a global scale and provide higher gross profit margins than our B2B operations. With a database consisting of more than 250,000 B2C customers, we are able to continually expand our audience and business. In addition to our own fulfillment, we also fulfill web orders for many of the top industry suppliers, as well as for other leading e-commerce websites. We are developing a unique e-commerce platform, Vapor.com, that we believe will further increase our leadership position in the direct-to-consumer channel.
Strategically-Located Distribution Footprint
We have established our distribution network across the U.S. and Canada, including five distribution centers that allow us to deliver to approximately 90% of our customers within two days via FedEx Ground or similar ground delivery services. In the 12 months ended June 30, 2018, our expansive distribution network allowed us to ship over 325,000 parcels comprising over 8.8 million units. Our infrastructure is built to support our company as it grows and scales. We believe our distribution network would be difficult and expensive for new entrants in our industry to replicate.
Demonstrated Strong Financial Performance and Future Growth Prospects
We have operated profitably since our inception in 2005. We believe our products are best-in-class and our “white glove” customer service, complemented by our intensive financial management, have driven strong growth and financial performance. We emphasize and incentivize profitability at the transaction level and foster relationships with customers to drive repeat purchasing. We have experienced consistent year-over-year growth and achieved revenue growth of 32.3% for the year ended December 31, 2017 (“fiscal 2017”) compared to the prior year period.
• Total revenue increased from $66.7 million in the year ended December 31, 2016 (“fiscal 2016”) to $88.3 million in fiscal 2017, representing an annual growth rate of 32.3%, or to $104.6 million in fiscal 2017 on a pro forma basis giving effect to our acquisition of Better Life Holdings, LLC in February 2018, representing a growth rate of 56.8%.
• Total revenue increased from $38.1 million in the six-month period ended June 30, 2017 to $83.8 million in the six-month period ended June 30, 2018, representing an increase of 119.8%.
• Net income was $87,000 for fiscal 2016 and $2.3 million for fiscal 2017.
• Adjusted EBITDA increased from $0.7 million in fiscal 2016 to $3.5 million in fiscal 2017, representing an annual growth rate of 400.0%.
102
We believe our results of operations for the first half of 2018 are a first look at our future growth prospects as we continue to rapidly scale and execute on new growth opportunities. We experienced revenue growth of 119.8% for the six-month period ended June 30, 2018 compared to the corresponding period in fiscal 2017.
Passionate and Committed Executive Team with Proven Track Record of Delivering Strong Results
Our executive team has over 100 years of cumulative experience across various industries, including distribution, marketing, sales, financial services, public accounting, logistics, information technology, and luxury retail. Through steady brand discipline and strategic business planning, our executive team has transformed a small, single-product distributor into a leading multi-product, omni-channel distributor with a diverse and strategic portfolio mix of premium brands and products. Our executive team’s passion and dedication to our company permeates across our employees and organizational culture, which fosters innovation, teamwork, passion for our products and personalized customer service.
Our Business Relating to the Cannabis Industry
While we do not cultivate, distribute or dispense cannabis or any cannabis derivatives, several of the products we distribute, such as vaporizers, pipes and rolling papers, can be used with cannabis or cannabis derivatives as well as nicotine and other substances.
We believe the global cannabis industry is experiencing a transformation from a state of prohibition toward a state of legalization. We expect the number of states, countries and other jurisdictions implementing legalization legislation to continue to increase, which will create numerous and sizable opportunities for market participants, including us. Further, we believe that the trend of users seeking to consume nicotine will continue to evolve from traditional cigarettes to e-cigarettes, vaporizers and heat-not-burn platforms a trend which we are well-positioned to capitalize on.
Global Landscape
The United Nations estimates that the global cannabis market, including the illicit market, is $150 billion annually.
A June 2018 report of Arcview Market Research, a leading market research firm in the cannabis industry, projects that spending in the global legal cannabis market will be approximately $12.9 billion in 2018, of which the United States, Canada and rest of the world are projected to comprise $11 billion, $1.3 billion and $0.6 billion, respectively, and projects that by 2022 spending in the global legal cannabis market will reach $32.0 billion, of which the United States, Canada and rest of the world comprises $23.4 billion, $5.5 billion, and $3.1 billion, respectively.
Wells Fargo Securities, LLC believes the global e-cigarette and vapor market will generate $5.5 billion of revenue in 2018, of which vaporizers, tanks and mods are projected to comprise $3.5 billion.
Our experience and awareness of the markets in which we operate lead us to believe that demand for the types of products we distribute will grow in tandem with the industry.
The North American Cannabis Landscape
United States and Territories. Thirty-one states, the District of Columbia, Puerto Rico, Guam, and the Commonwealth of the Northern Mariana Islands have legalized medical cannabis in some form, although not all of those jurisdictions have fully implemented their legalization programs. Nine of these states and the District of Columbia have legalized cannabis for adult use. Fifteen additional states have legalized high-cannabidiol (CBD), low tetrahydrocannabinol (THC) oils for a limited class of patients. Only four states continue to prohibit cannabis entirely. Notwithstanding the continued trend toward further state legalization, cannabis continues to be categorized as a Schedule I controlled substance under the Federal Controlled Substances Act and, accordingly, the cultivation, processing, distribution, sale and possession of cannabis violate federal law in the United States as discussed further in “Risk Factors — Our business depends partly on continued purchases by businesses and individuals selling or using cannabis pursuant to state laws in the United States or Canadian and provincial laws.”
103
We believe support for cannabis legalization in the United States is gaining momentum. According to a 2018 poll by Gallup, public support for the legalization of cannabis in the United States has increased from approximately 12% in 1969 to approximately 66% in 2018.

The U.S. cannabis industry has experienced significant growth over the past 12 months fueled in part by increasing consumer acceptance and the legalization of medical and recreational cannabis across the United States. With increasing adult usage and further states expecting to legalize recreational cannabis use, some business participants in sectors such as wine, beer, spirits and tobacco have publicly expressed their views on the threats to their businesses from the growth of the cannabis industry.

104
The following map illustrates states that have fully legalized cannabis (for medical and recreational purposes); have partially legalized cannabis (for medical purposes only); and have not legalized cannabis for medical or recreational purposes are outlined below (as of August 1, 2018).

Canada. Legal access to dried cannabis for medical purposes was first allowed in Canada in 1999. The Cannabis Act (Canada) (the "Cannabis Act") currently governs the production, sale and distribution of medical cannabis and related oil extracts in Canada. Health Canada recently reported over 330,758 client registrations for medical cannabis prescriptions as of June 2018.
On April 13, 2017, the Government of Canada introduced Bill C-45, which proposed the enactment of the Cannabis Act to legalize and regulate access to cannabis. The Cannabis Act proposed a strict legal framework for controlling the production, distribution, sale and possession of medical and recreational adult-use cannabis in Canada. On June 21, 2018, the Government of Canada announced that Bill C-45, received Royal Assent. On July 11, 2018, the Government of Canada published the Cannabis Regulations under the Cannabis Act. The Cannabis Regulations provide more detail on the medical and recreational regulatory regimes for cannabis, including regarding licensing, security clearances and physical security requirements, product practices, outdoor growing, security, packaging and labelling, cannabis-containing drugs, document retention requirements, reporting and disclosure requirements, the new access to cannabis for medical purposes regime and industrial hemp. The majority of the Cannabis Act and the Cannabis Regulations came into force on October 17, 2018.
While the Cannabis Act provides for the regulation by the federal government of, among other things, the commercial cultivation and processing of cannabis for recreational purposes, it provides the provinces and territories of Canada with the authority to regulate in respect of the other aspects of recreational cannabis, such as distribution, sale, minimum age requirements, places where cannabis can be consumed, and a range of other matters.
The governments of every Canadian province and territory have implemented regulatory regimes for the distribution and sale of cannabis for recreational purposes. Most provinces and territories have announced a minimum age of 19 years old, except for Québec and Alberta, where the minimum age will be 18. Certain provinces, such as Ontario have legislation in place that restricts the packaging of vapor products and the manner in which vapor products are displayed or promoted in stores.
In a 2018 publication by Deloitte, a leading professional services and consulting firm, the projected size of the Canadian adult-use market in 2019 ranged from C$1.8 billion to C$4.3 billion and in a 2018 research report, CIBC World Markets indicated that it expects the sector to grow to C$6.5 billion by 2020.
105
The outlook for the North American cannabis industry is largely positive. The industry is expected to continue benefiting from increasingly favorable attitudes toward both medical cannabis and recreational cannabis with expected significant consumer spending increases.
The International Cannabis Landscape
Europe. Europe’s population is larger than that of the U.S. and Canadian markets combined, suggesting the potential of a very significant market. Prohibition Partners, a London-based strategic consultancy firm, estimated in 2018 that approximately 12% of the continent’s adult population were “irregular” or “intensive” users of cannabis and a fully-regulated cannabis market would be worth more than $65 billion annually, with medical usage comprising $42 billion.
Currently, only Germany, Italy, Austria, Czech Republic, Finland, Portugal, Poland, Spain, the Netherlands, Denmark, Greece, Croatia, Macedonia, Poland and Turkey allow cannabis use for medicinal purposes, although it has been widely reported that other countries are considering following suit.
The progress of some key international markets is outlined below.
Germany. In January 2017, the German parliament legalized cannabis for medical consumption. In Germany, the cost of dried cannabis and cannabis extracts will be covered by health insurance for patients who have no other treatment options. Germany has created a “Cannabis Agency” to regulate the formation of a domestic cultivation and production of the medical cannabis supply chain. According to Rheinische Post, in the first 10 months of Germany’s medical cannabis reform, over 13,000 applications for medical cannabis have been received by the largest three public health insurance companies in Germany.
United Kingdom. The U.K is a global leader in legal cannabis production according to the International Narcotics Control Board, and we believe the country has also positioned itself as being in the forefront of medical cannabis research and development. The “Legalisation of Cannabis (Medical Purposes) Bill” was proposed on October 10, 2017 to move cannabis from Schedule 1 (no therapeutic value) to Schedule 3 (has therapeutic value) and that bill is scheduled for a second reading on October 28, 2018.
Australia. In February 2016, Australia legalized medical cannabis at the federal level to allow for the manufacturing of medicinal cannabis products in Australia. In October 2016, the Australian regulatory authority released a detailed application process to license domestic cultivators and producers of medical cannabis. In the interim, until local licenses have been awarded and have reached production capacity, Australia is allowing medical cannabis to be imported from locally-authorized producers. In January 2018, the Australian government announced that it will now permit the export of medicinal cannabis products to provide increasing opportunities for domestic producers.
Israel. In February 2017, legislation was passed allowing Israeli cannabis companies to export cannabis internationally. According to the country’s health minister, as of December 2017, there are 383 farmers that had applied for growing licenses in Israel, and 250 nurseries, 95 pharmacies and 60 processing facilities had applied for cannabis distribution and/or processing licenses. According to the European Journal of Internal Medicine as of March 2018, there was estimated to be 32,000 registered users of medical cannabis in Israel. Recreational cannabis use is currently illegal in Israel, but it is expected to be decriminalized by late 2018.
Uruguay. In December 2013, Uruguay became the first country to legalize cannabis for both medicinal and recreational purposes. According to a news report published by The Independent as of December 2017, there were over 16,000 government-registered cannabis users, a three-fold increase from approximately 5,000 users in July 2017.
Product Information
Consumers of cannabis, herbs, flavored compounds and nicotine are likely going to require the types of products we distribute, including vaporizers, pipes, rolling papers and packaging. We believe we distribute the “picks & shovels” for these rapidly-growing industries.
106
Inhalation Delivery Methods. There are two prevalent types of inhalation methods for cannabis and nicotine — combustion and vaporization. Recent advances in vaporization technology offer users a cleaner alternative to combustion with fewer health concerns.
Vaporizers are personal devices that heat materials to temperatures below the point of combustion, extracting the flavors, aromas and effects of dry herbs and concentrates in the form of vapor. Measured by revenue, vaporizers are our largest product category. During the six-month period ended June 30, 2018 and the year ended December 31, 2017, the vaporizers and components category, which is comprised of desktops, portables and pens, generated 80.6% and 79.9%, respectively, of our net sales.
The Science and Popularity of Vaporization
Vaporizers have elements that are designed to quickly heat combustible material, which generates a vapor that is immediately inhaled through the mouthpiece on the device itself, or a hose, pipe or an inflatable bag. Vaporizers can heat a variety of dry materials, viscous liquids and waxes and provides a convenient way for users to consume the active ingredients. Common ingredients used in vaporizers include tobacco, nicotine extracts, legal herbs, cannabis and propylene glycol and glycerin blends.
Vaporization Technology
Cannabis consumers have a wide array of vaporization devices, at their disposal which can be broadly categorized into two primary segments — desktop and portable vaporizers. Our vaporizer offering spans over 250 distinct products across 56 brands.
Desktop Vaporizers. Vaporizers were first developed as desktop models that were powered through traditional electric power sources. Desktop vaporizers are capable of heating the material to a more precise temperature choice determined by the consumer or as advised by a health practitioner. Some models dispense the vapor through a pipe or wand, and others into an inflatable bag in order to allow users to more accurately monitor their consumption.
Portable Vaporizers. With the development of lithium batteries, vaporizers have now become portable. Technological advances are resulting in lighter, sleeker and more visually-appealing units that are capable of quickly heating the material to the user’s desired temperature setting. The temperature setting can be fixed by the manufacturer, set manually by the consumer or via a Bluetooth connection to the consumer’s smartphone. Portable vaporizers, of which pens are a sub-set, are differentiated by many features, including output, battery life, recharge time, material, capacity and design.
Other Methods of Consumption
In addition to vaporizers, consumers have a wide array of methods of consumption at their disposal, including, among others, hand pipes, water pipes, rolling papers, and oral and topical delivery methods.
Hand and Water Pipes. We offer a diverse portfolio of approximately 114 products and seven brands, including our own proprietary Higher Standards brand. Many display iconic, licensed logos and artwork as pipes have grown into an artistic expression and are available in countless creative forms and functionality.
Hand pipes are small, portable and simple to use and function by trapping the smoke produced from burning materials, which is then inhaled by the user. Water pipes include large table-top models and bubblers and are more complex because they incorporate the cooling effects of water to the burning materials, before inhalation.
Rolling Papers. Rolling papers are a traditional consumption method used to smoke dried plant material in a “roll-your-own application”. Our rolling papers category is comprised of approximately 50 products across six brands.
Edibles, Tinctures, Ingestible Oils and Topicals are additional methods of consumption. We do not sell or distribute any psychoactive products within these categories.
History and Development of Our Company
Over the last 13 years, we have evolved from a single-product distributor of desktop vaporizers into a market leader in the sale, marketing and distribution of premium vaporization products and consumption accessories.
107
While our growth and advancement has continued, our corporate culture has remained steadfast. We are focused on a customer-centric platform that is strengthened by an emphasis on technological advancement, innovations and maintaining long-term relationships with our suppliers, vendors and employees. We believe the following events have influenced the general development of our business:
• 2005: Founded as a single-product U.S. distributor of German desktop vaporizers
• 2007: Established VapeWorld.com as a B2C e-commerce website and B2B wholesale distributor
• 2010: Leased our first self-managed warehouse in Boca Raton, FL
• 2012: Enhanced bi-coastal fulfillment capabilities by adding a distribution facility in Nevada
• 2012: Entered into a distribution agreement with PAX Labs and introduced the Pax Vaporizer into our product portfolio and added a distribution facility in New Jersey
• 2013: Expanded our footprint into Canada with the addition of a British Columbia subsidiary and an Ontario distribution facility
• 2015: Commenced distribution of the JUUL line of products
• 2016: Rebranded our business as Greenlane
• 2017: Relocated our Boca Raton, FL distribution center to Jacksonville, FL to help facilitate additional shipping efficiencies
• 2017: Relocated our Las Vegas, NV distribution center to Visalia, CA to enhance our delivery capabilities
• 2018: Acquired Better Life Holdings, LLC, one of our major competitors
Our Competitive Strengths
We attribute our success to the following competitive strengths.
Clear Market Leader in an Attractive Industry. We are a leading North American distributor of premium vaporization products and consumption accessories, reaching over 8,000 estimated retail locations and hundreds of licensed cannabis cultivators, processors and dispensaries. We also own and operate two of the industry’s most visited North American direct-to-consumer e-commerce websites, VaporNation.com and VapeWorld.com.
Market Knowledge and Understanding. Because of our experience and our extensive and long-term industry relationships, we believe we have a deep understanding of customer needs and desires in both our B2B and B2C channels. This understanding allows us to influence customer demand and the pipeline between product manufacturers, suppliers, advertisers and the marketplace. Further, we have generated significant databases relating to our suppliers and customers, which allows us to anticipate market dynamics.
Broadest Product Offering. We believe we offer the industry’s most comprehensive portfolio of vaporization products and consumption accessories with over 4,600 SKUs from more than 125 suppliers. This broad product offering creates a “one-stop” shop for our customers and positively distinguishes us from our competitors. We maintain a high level of product availability and timely delivery. In addition, we have carefully cultivated a portfolio of well-known brands and premium products, and have helped many of the brands we distribute to become established names in the industry. These products are staples for many of our B2B customers and many of those customers are dependent upon them for a significant portion of their revenue. Most of our B2B customers order products from us on a regular basis, which provides us an opportunity to efficiently add other items to each order. In addition, with lead distribution rights for many key brands, we believe we have established a sustainable market-leading role. Not only are we the key relationship for the purchasing requirements of many of our B2B customers, but we are also the preeminent go-to-market partner for product suppliers wishing to gain access to these accounts.
Entrepreneurial Culture. We believe our entrepreneurial, results-driven culture fosters highly-dedicated employees who provide our customers with superior service that differentiates us from our competition. We invest in our talent by providing every sales representative with an extensive and ongoing education and have successfully
108
developed programs that provide comprehensive product knowledge and the tools needed to have a unique understanding of our customers’ personalities and decision-making processes. Further, we incentivize sales employees throughout our company to generate business and execute it profitably through a compensation program that includes variable and longer-term compensation arrangements. We also believe our entrepreneurial culture, combined with our dedication to developing, training and providing opportunities for all of our employees, helps us attract and retain top talent. Similarly, we believe these characteristics have also positioned us as an attractive acquirer of smaller distributors whose owners are looking to scale business, pursuing faster growth or seeking liquidity.
Unwavering Focus on Relationships and Superior Service. We aim to be the premier partner of choice for our customers, suppliers and employees.
• Customers. We believe we offer superior services and solutions due to our comprehensive product offering, proprietary industry data and analytics, product expertise and the quality of our service. We deliver products to our customers in a precise, safe and timely manner with complementary support from our dedicated sales and service teams.
• Suppliers. Our industry knowledge, market reach and resources allow us to establish trusted professional relationships with many of our product suppliers. We offer them a variety of value-added services, such as marketing support, supply chain management, customer feedback, market data and customer service to support the sale of their products. Further, we offer our suppliers product returns and warranty repair services. As a result, we have become a significant and, in some cases, exclusive vendor for a number of our suppliers, which enables us to secure long-term relationships, competitive pricing and access to new and innovative products.
• Employees. We provide our employees with an entrepreneurial culture, a safe work environment, financial incentives and career development opportunities.
Experienced and Proven Management Team Driving Organic and Acquisition Growth. We believe our management team is among the most experienced in the industry. In addition to our co-founder and Chief Executive Officer, Aaron LoCascio, and our co-founder and Chief Strategy Officer, Adam Schoenfeld, our senior management team brings experience in accounting, mergers and acquisitions, financial services, consumer packaged goods, retail operations, third-party logistics, information technology, product development and specialty retail and an understanding of the cultural nuances of the sectors that we serve. Members of our executive leadership team have a strong track record of improving performance and successfully driving both internal and acquisitive growth during their tenure with us and prior to joining our company. Our team not only has a clearly-defined operational strategy to promote growth and profitability for our company, but also has an ambitious vision to be a global leader in the industry. We believe the scale of our business, our leading market position and our corporate culture will allow us to continue to attract and develop industry-leading talent.
Our Strategies
We intend to leverage our competitive strengths to increase shareholder value through the following core strategies:
Build Upon Strong Customer and Supplier Relationships to Expand Organically. Our North American footprint and broad supplier relationships, combined with our regular interaction with our large and diverse customer base, provides us key insights and positions us to be a critical link in the supply chain for premium vaporization products and consumption accessories. Our suppliers benefit from access to more than 5,400 B2B customers and more than 250,000 B2C customers as we are a single point of contact for improved production, planning and efficiency. We believe we are unique in our ability to work with our suppliers to launch new products quickly and on a national scale. We intend to continue to increase our size and scale in customer, geographic and product reach, which we believe will continue to benefit our supplier base. Our customers, in turn, benefit from our market leadership, talented sales associates, broad product offering, high inventory availability, timely delivery and complementary value-added services. We will continue to work with new and existing suppliers to maintain a broad product offering for our customers at competitive prices and to enhance our role as a valued partner in the supply chain. We believe our strong customer and supplier relationships will enable us to expand and broaden our market share in the premium vaporization products and consumption accessories marketplace.
Expand Our Operations Internationally. We currently focus our marketing and sales efforts on the United States and Canada, the two largest and most developed markets for our products. While we currently support and
109
ship products to customers in Europe, Australia, and parts of South America on a limited basis, we are aware of the growth opportunities in these markets. As we continue to expand our marketing, supplier relationships, sales bandwidth and expertise, we anticipate capturing market share in those regions by opening our own distribution centers, acquiring existing international distributors and partnering with local operators.
Expand our E-Commerce Reach and Capabilities. We own and operate two of the leading direct-to-consumer e-commerce websites in our industry, VaporNation.com and VapeWorld.com. These sites are the most visited within our segment according to Alexa Traffic Rankings, a leading data analytics firm, and as of June 30, 2018, we ranked first in over 90 Google key search terms and over 300 in the top five key search term positions. With a database consisting of more than 250,000 consumers, our e-commerce websites increase our reach on a global scale and enable us to continually expand our audience and business. We intend to continue to optimize our e-commerce platforms to improve conversion rates, increase average order values, and grow our margins. In addition, we are developing a unique online website, Vapor.com, which is scheduled to launch within the next six months, that we expect will further increase our industry leadership position in e-commerce.
Pursue Value-Enhancing Strategic Acquisitions. Through our recently-completed acquisition of Better Life Holdings, LLC, we have added new markets within the United States, new product lines, talented employees and operational best practices. In addition, we increased our sales by introducing products from our existing portfolio to customers of VaporNation. We believe this acquisition is the first of many and that as a public company, we will be able to offer owners of smaller distributors and suppliers a combination of resources, expertise, liquidity and the opportunity to continue to operate their business in an entrepreneurial manner while relieving them of the risks and burdens associated with owning a small business. We intend to continue pursuing strategic acquisitions to grow our market share and enhance our leadership positions by taking advantage of our scale, operational experience and acquisition know-how to pursue and integrate attractive targets. We believe we have significant opportunities to add product categories through our knowledge of our industry and possible acquisition targets. In addition, we are focused on identifying and reviewing attractive new geographic markets for expansion through acquisitions. We will continue to apply a selective and disciplined acquisition strategy.
Enhance Our Operating Margins. We expect to enhance our operating margins as our business expands through a combination of additional product purchasing discounts, reduced inbound and outbound shipping and handling rates, reduced transaction processing fees, increased operating efficiencies and realizing the benefits of leveraging our existing assets and distribution facilities. Additionally, we expect that our operating margins will increase as our product mix continues to evolve to include a greater portion of our proprietary branded products. We are committed to supporting our proprietary brands, such as Higher Standards, which offer better price points and significantly higher gross margins than supplier-branded products. We recently opened our first Higher Standards retail store in New York City’s famed Chelsea Market, and we plan to roll out three to five additional retail stores in North America by December 31, 2019. We also continuously monitor, adjust and improve the way we source and distribute products to our customers in an effort to achieve greater operating efficiencies and supply chain optimization. Because of recent substantial investments in our corporate infrastructure, and existing levels of fixed costs, we believe that, except for the additional expenses associated with being a public company, we will not have material increases in our general and administrative expenses as we pursue our growth plans.
Developing A World-Class Portfolio of Proprietary Brands. We intend to develop a portfolio of our own proprietary brands, which over time should improve our blended margins and create long-term value. Our brand development will be based upon our proprietary industry intelligence that allows us to identify market opportunities for new brands and products. We plan to leverage our distribution infrastructure and customer relationships to penetrate the market quickly with our proprietary brands and to gain placement in thousands of stores. In addition, we plan to sell such products directly to consumers via the brand websites and our e-commerce properties. Our existing proprietary brands include our Higher Standards and Aerospaced brands. In May 2018, we entered into an exclusive license agreement with Keith Haring Studio to sell consumption accessory products that will incorporate certain artwork images created by the iconic artist Keith Haring, and in July 2018, we entered into a joint venture with an affiliate of Gilbert Milam, one of the most influential celebrities in the industry today, to create, develop and market a line of consumer products to be sold under the “Vibes” brand name, including potentially, clothing, backpacks, cases, and smoking and vaporizer accessories. In addition, we are absorbing the Marley Natural accessory line as a house brand. In creating our proprietary brands, we intend to stay mindful of our key supplier
110
relationships and to identify opportunities within our product portfolio and in the market where we can introduce compelling products that do not directly compete with the products of our core suppliers. We believe that, over time, our proprietary brands will have a significant positive impact on our results of operations.
Execute on Identified Operational Initiatives. We continue to evaluate operational initiatives to improve our profitability, enhance our supply chain efficiency, strengthen our pricing and category management capabilities, streamline and refine our marketing process and invest in more sophisticated information technology systems and data analytics. In addition, we continue to further automate our distribution facilities and improve our logistical capabilities. Although we are still in the early stages of some of these initiatives, they have already contributed to improvements in our profitability and customer service levels. We believe we will continue to benefit from these and other operational improvements.
Be the Employer of Choice. We believe our employees are the key drivers of our success, and we aim to recruit, train, promote and retain the most talented and success-driven personnel in the industry. Our size and scale enable us to offer structured training and career path opportunities for our employees, while in our sales and marketing teams, we have built a vibrant and entrepreneurial culture that rewards performance. We promote ongoing, open and honest communication with our employees to ensure mutual trust, engagement and performance improvement. We believe that high-performing managers coupled with creative, adaptable and engaged sales, marketing and logistical employees are critical to our success and to maintaining our competitive position. We are committed to being the employer of choice in our industry.
Our Brands and Products
We offer a mix of premium brands, products and services to our omni-channel customer distribution network. As of June 30, 2018, we carried more than 4,600 SKUs provided by more than 125 suppliers. Our product offering ranges from basic, non-technical items, such as rolling papers and cleaning supplies, to sophisticated, highly-technical vaporizers and extraction devices, as well as customizable items such as child-resistant packaging and branded storage devices. We believe our broad product offering creates a “one-stop” shop for our customers and positively distinguishes us from our competitors.
The following table illustrates the growth in the number of total SKUs created at December 31, 2015, 2016 and 2017 and at June 30, 2018.

Product Categories and Select Brands. We believe we have the widest array of premium brands and products in our industry, and we are continually expanding our offerings to ensure that our customers’ preferences are met.
111
The following table provides summary information regarding the product categories we offer and the brands we represent.

• Vaporizers and Components. Our vaporizers are personal devices that heat materials at temperatures just below the point of combustion, extracting the flavors, aromas and effects of dry herbs and concentrates in the form of vapor. Measured by revenue, vaporizers and components are our largest product category. In 2017, the vaporizer and components category, which is comprised of desktops, portables and pens, generated 79.9% of our net sales. Our vaporizer and components offering spans over 250 distinct products across 56 brands. To our knowledge, no other distributor in North America carries as large a variety of premium vaporizers.
A significant percentage of our revenue is dependent on sales of products, primarily vaporizers and related components, that we purchase from a small number of key suppliers, including PAX Labs and JUUL Labs. For example, products manufactured by PAX Labs represented approximately 17.2% and 32.8% of our net sales in the six-month periods ended June 30, 2018 and 2017, respectively, and 29.4% and 29.0% of our net sales in the years ended December 31, 2017 and 2016, respectively, and products manufactured by JUUL Labs represented approximately 40.1% and 1.4% of our net sales in the six-month periods ended June 30, 2018 and 2017, respectively, and 11.4% and 4.5% of our net sales in the years ended December 31, 2017 and 2016, respectively.
• Tools and Appliances. Our tools and appliances product categories include cleaning products, torches, rolling machines and rolling trays, as well as highly-technical, sophisticated products such as infusers and extraction devices. Our tools and appliances offerings span 17 distinct products across seven brands, including our own proprietary brand, Higher Standards.
• Grinders and Storage. Our grinders are cylindrical devices that break dry herb down to fine granules, increasing the surface area of the plant material so that it can be thoroughly vaporized or burned. The storage containers that we offer can be used to store dry herb and concentrates in an air-sealed environment, maintaining freshness. Our grinders and storage solutions are comprised of approximately 20 distinct products across nine brands, including our own proprietary Aerospaced and Groove brands.
• Functional Glass. We offer a diverse brand portfolio of water pipes in many shapes and sizes. Many products in this category display iconic, licensed logos and artwork. Our functional glass category is comprised of approximately 114 products and seven brands, including our own proprietary Higher Standards brand.
• Papers and Wraps. We sell high-quality papers for roll-your-own applications. Brands in this category include Elements Rice Papers, I-Tal, Juicy Jay’s, OCB, Raw, and Shine. Our rolling papers category is comprised of approximately 50 products across six brands.
112
• Parts and Accessories. Our parts and accessories categories consist of consumable screens that enable heating, bags and whips/wands used to capture vapor, hard and soft-shell device cases, and portable vaporizer batteries. This category acts as a complement to the majority of our offerings. Our parts and accessories category is comprised of over 1,400 SKUs supplied by approximately 115 brands.
• Customized Products and Packaging. We offer a customizable line of premium packaging products, including patented items. Child-resistant packaging solutions are one of our fastest growing sectors and, as a result, we are expanding our product offering to include new silhouettes, sizes and vessels to address more of our customers’ needs. We believe our initiatives in this category will further set us apart from our competition.
Key Success Factors of our Product Offerings. We believe our success as a leading distributor in our marketplace is due primarily to the following key factors:
Premium Brands. Our premium brands act as a strategic tool that helps us stand out in a diverse and crowded market, gain repute for our products and connect with customers. Retailers can get overwhelmed by the constant introduction of new products and brands in the marketplace, most of which offer average or below average performance and little brand recognition. However, because we dedicate the time and resources necessary to identify, purchase and offer the products that deliver superior performance, design and brand appeal, our B2B customers can more easily make strategic purchasing decisions. In addition to providing products that are functionally superior at competitive price points, we help to build a culture around these premium brands that creates customer brand loyalty and secures a strong position for us as the pivotal relationship between supplier and customer.
Market Knowledge. Our proprietary industry data generated from our strong relationships with industry-leading suppliers allows us to help define, develop and deliver strategies for creating brands, which we believe provides us a strong competitive advantage. Our data also enables us to understand market opportunities and to develop our own brands that provide higher margins, while remaining careful to identify and pursue opportunities that do not directly compete with our key suppliers. To that end, we have developed the Higher Standards brand, as well as our proprietary Groove and Aerospaced grinder brands. We also are developing additional brands, including VIBES, a rolling paper brand created under a joint venture with an affiliate of Gilbert Milam, one of the industry’s most influential celebrities, and a line of high-end glass pipes and accessories developed under an intellectual property license from Keith Haring Studio. We are evaluating numerous other brand development opportunities and intend to directly oversee the manufacturing and marketing of our proprietary brands.
Distribution Agreements. We enter into both exclusive and non-exclusive distribution agreements with our suppliers. When our agreements are exclusive, the exclusivity is typically limited to certain specified channels of distribution, such as sales to independent shops and other “brick and mortar” retail establishments. Our suppliers frequently retain the non-exclusive right to distribute their products via e-commerce channels. These distribution agreements typically have a territorial scope consisting of the United States, and in some cases include Canada and the rest of the world, or a specified group of other countries. In most cases, the agreement is for a term of between one and three years, and is thereafter renewable at the discretion of both parties. Our suppliers also grant us a non-exclusive license to use their trademarks and related intellectual property in connection with the distribution and resale of the relevant products.
Our distribution agreements frequently include a commitment by us to provide customer service and to provide the supplier with fulfillment services for which we are compensated. We work with most of our suppliers to provide compelling in-store materials that help our retail customers advertise and sell products, including posters, countertop displays, window clings, and other in-store advertising, some of which is created by our in-house marketing team. We also are able to provide a range of additional services to our suppliers, which may include inventory investment and logistics, marketing support, live customer service and warranty repair. We believe these value-added services allow us to build an integrated relationship with our suppliers by alleviating our suppliers of certain customer-related business functions so they may focus on the development and refinement of their products.
The suppliers of some of the most successful brands in our industry, including PAX Labs, JUUL Labs, Storz & Bickel, Grenco Science and Firefly, distribute their products through us. These leading brands are secure in knowing that we consistently provide our retail customers with white-glove customer service and support. Our strategic
113
partnerships and exclusivity agreements with industry-leading suppliers reflect on our ability to exceed typical industry service levels and support.
Information and Education. We supply our employees, suppliers and customers with timely, pertinent information about products, regulatory requirements and trends impacting our industry. Additionally, we provide each sales representative in our company with an extensive and ongoing education on our products and services so they have confidence and knowledge when responding to a customer’s questions.
We understand the value of technical industry information and make it available to our end users via the “Knowledge Base” link on VapeWorld.com, which allows us to provide our customers with timely and detailed information about our product offerings, including product reviews, warranty information, frequently asked questions, tips and tricks, troubleshooting, cleaning and maintenance, step-by-step usage guides, and much more.
Merchandising
Our merchandising strategy is to (i) offer unique, distinctive and often exclusive premium products at affordable prices, (ii) maintain a breadth of merchandise categories, (iii) provide a carefully crafted selection of core items within targeted categories, (iv) emphasize new and fresh-to-market products by continually updating our product mix, and (v) market products in a visually appealing manner to create an inviting atmosphere that encourages frequent visits to our B2B and B2C e-commerce websites. Our information systems permit close tracking of product sales, which enables us to react quickly to market trends and identify best sellers. Internally-generated daily sales and product margin reports help us to maximize sales and margins of successful products and categories, and reduce the accumulation of slow-moving inventory. As our industry continues to evolve at a rapid rate, the number and make-up of our active products is continuously changing.
We purchase merchandise from approximately 125 suppliers and dedicate considerable resources to identifying and evaluating best-in-class brands, as well as identifying the most reliable, innovative and quality-conscious manufacturers. We also actively scout promising start-up suppliers that offer exciting up-and-coming products for which we seek to establish lead distribution rights in exchange for providing our expertise and resources to assist them in growing and scaling quickly.
Our extensive distribution networks, purchasing volumes and financial resources, together with our exclusive and proprietary products, distinguish our offering and provide us the opportunity to increase our sales and gross margins. We believe our selective product sourcing and quality control processes are central to our continued success.
Sales Channels
While we predominantly market and sell our products in North America, our e-commerce websites increase our global reach and we also ship our products to Europe, Australia and other select countries. The following table sets forth for the six-month periods ended June 30, 2018 and 2017 and the years ended December 31, 2017 and 2016 the amount and percentage of our net sales derived from our sales of products to customers located in the United States, Canada and all foreign countries other than Canada based upon the locations to which our products are shipped.
|
|
Six Months Ended |
|
Year Ended |
||||||||||||||||||||
|
|
June 30, |
|
December 31, |
||||||||||||||||||||
|
|
2018 |
|
2017 |
|
2017 |
|
2016 |
||||||||||||||||
|
|
Amount |
|
Percentage |
|
Amount |
|
Percentage |
|
Amount |
|
Percentage |
|
Amount |
|
Percentage |
||||||||
United States |
|
$ |
78,404,735 |
|
93.5 |
% |
|
$ |
34,603,165 |
|
90.7 |
% |
|
$ |
79,969,866 |
|
90.6 |
% |
|
$ |
59,459,936 |
|
89.2 |
% |
Canada |
|
|
4,168,254 |
|
5.0 |
% |
|
|
2,894,160 |
|
7.6 |
% |
|
|
6,532,005 |
|
7.4 |
|
|
|
5,540,500 |
|
8.3 |
|
Other foreign countries |
|
|
1,245,446 |
|
1.5 |
% |
|
|
641,259 |
|
1.7 |
% |
|
|
1,758,104 |
|
2.0 |
|
|
|
1,689,508 |
|
2.5 |
|
Totals |
|
$ |
83,818,436 |
|
100.0 |
% |
|
$ |
38,138,585 |
|
100.0 |
% |
|
$ |
88,259,975 |
|
100.0 |
% |
|
$ |
66,689,944 |
|
100.0 |
% |
114
Our marketing strategy is based on an omni-channel sales approach that allows us to deliver our premium branded products to a broad base of B2B and B2C costumers through four sales channels — wholesale, e-commerce, traditional retail and custom solutions.
Wholesale. Our B2B channel, which represented approximately 80.8% and 81.6% of our net sales for the six-month period ended June 30, 2018 and the year ended December 31, 2017, respectively, supplies independent retailers, licensed producers, chain stores and dispensaries with many of key premium products they sell. Our strategies to continue to build on this core channel include:
• Sales Team Expansion. We believe our highly-specialized sales force is well-positioned to drive continued growth. We invest in our talent by providing every sales representative with an extensive and ongoing education, and we have successfully developed programs that provide comprehensive product knowledge, as well as the tools needed to have a unique understanding of customers’ personalities and decision-making processes. Over the next 12 months, we intend to grow our sales force from approximately 66 members at June 30, 2018 to a team of more than 120. We are confident that we can add and effectively train approximately five sales representatives per month. This will allow us to reach more business accounts, which should lead to increased sales, greater share of shelf space, and higher market share.
• Category Expansion. We believe we are the market leader in the premium vaporizer market and have begun to further expand into new categories. For example, we will increase our limited product offering in the glass and rolling papers categories, which are significant sources of revenue for our B2B partners. We believe that specialty packaging will become a significant category with substantial recurring revenue opportunities. As such, we plan to aggressively expand our product offerings for packaging solutions by introducing innovative and attractive brands, including our own brands, and other products that we create pursuant to joint ventures with key influencers and celebrities.
• Category Management. We believe retailers are frustrated by having to manage dozens of vendors. Our increasing size, product categories and sophistication allow us to cover more of their product needs and become their one-stop shop for premium products. We offer category management services to help retailers select appropriate product mixes and streamline their inventory management to increase inventory turnover and prevent stockouts. Further, chain stores, particularly in Canada, require their vendors to meet stringent standards that we are well positioned to meet, such as bar coding and labeling requirements, certain minimum financial thresholds and the ability to use the Electronic Data Interchange (EDI) system.
We believe our support of these sales channels, together with our market knowledge, business attributes, resources, products and services, will lead to an increased share of our customers’ shelf space and increased market share.
Online Retail. We own and operate two of the leading direct-to-consumer e-commerce websites in our industry, VapeWorld.com, which we have operated since the inception of our company, and VaporNation.com, which we acquired in February 2018 as part of our acquisition of Better Life Holdings, LLC. Our B2C e-commerce channel represented approximately 11.9% and 10.6% of our net sales in the six-month period ended June 30, 2018 and the year ended December 31, 2017, respectively.
Our retail websites create convenient, flexible shopping solutions for consumers. We offer premium products, provide access to a knowledgeable customer care team that is available via phone, text, and live chat, run social media initiatives across multiple platforms, and create industry-related blog posts. Our e-commerce websites increase our reach on a global scale. While our B2C customers are predominantly in North America, we also ship to Europe, Australia and other areas. Our websites have been optimized for shopping and purchasing across desktop, mobile phone and tablet devices, and features updates on new products. In addition, we leverage our websites as efficient inventory clearance vehicles by offering discounts and promotions on older products that allows us to keep our wholesale inventory fresh. All of our website orders are fulfilled by our own distribution facilities. In addition to our own B2C fulfillment, we also fulfill online orders for many of our largest suppliers, as well as for other leading e-commerce websites, including Namaste.com and thefirefly.com.
We continually work to optimize our e-commerce platforms to improve conversion rates, increase average order value, and grow margins. In addition, we are actively investing in user acquisition strategies and advertising campaigns to drive traffic that converts to sales. We have built out our internal development team and recently added three full-time search engine optimization (“SEO”) experts, all of whom are helping to improve the Google rankings
115
for our e-commerce properties. As of June 30, 2018, VaporNation.com ranked first for more than 90 Google search terms, including “vape pen,” “vaporizer,” and “vaporizer pen.” Our e-commerce sites currently experience over 350,000 unique monthly visitors and generate approximately 6,000 monthly transactions. However, within the next six months, we plan to combine and re-launch both of our existing websites under the umbrella of our proprietary domain name, Vapor.com. We believe the existing volume of business we are attracting through our two existing websites, together with a focused investment in the marketing of our new Vapor.com website, will further establish us as the leading consumer destination for premium vaporization products and consumption accessories.
Retail Stores. In December 2017, we opened our first Higher Standards retail store at New York City’s famed Chelsea Market to sell innovative products, including our proprietary Higher Standards brand, and to enhance our direct sales channels by migrating single-channel customers to omni-channel customers. We expect to open three to five additional retail stores in North America by December 31, 2019. We expect these stores to be leased and to range in size from approximately 800 square feet to 1,200 square feet. We intend to leverage our customer databases, including purchasing history and customer demographics to determine the geographic locations for our future retail stores.
Supplies and Packaging. Our supplies and packaging channel, which represented 7.2% and 5.6% of net sales in the six-month period ended June 30, 2018 and the year ended December 31, 2017, respectively, supplies state-licensed cannabis cultivators, processors and dispensaries with premium child-resistant packaging to comply with state laws and safety requirements, custom-branded products, and vaporization hardware, each of which has specific growth strategies.
• Child-resistant Packaging. We offer an attractive line of premium child-resistant and specialty packaging solutions, in comparison to the more generic offerings of our competitors. We expect to aggressively expand our product offering in this category with new silhouettes, sizes and storage vessels to address more of our customers’ needs. We are in the process of increasing our abilities to keep up with growing demand and allow us to service customers efficiently, secure sizable recurring revenue streams and achieve superior margins. We already stock clear packaging and white lids in bulk in the United States, which allows us to reduce importation times and to utilize a network of service providers that can rapidly paint, tint and embellish packaging products with faster delivery to our customers. We believe our market knowledge, on-the-ground relationships with customers and complementary product offerings will further set us apart from our competition.
• Closed-system Cartridges and Vaporizers. As the industry continues to expand and undergo rapid growth, so too does the evolution of how end users are consuming cannabis, nicotine and other herbs. We believe closed-end systems (where the storage tank or storage compartment “cartridges” connects only with a select vaporizer) represent a tremendous growth opportunity for our company. We market these vaporizers using, essentially, a captive razor-and-replacement blades business model that leads to ongoing replenishment sales and increased lifetime customer value. We distribute the vaporizer hardware (razor) to our customers, and we also manage the logistics for the empty cartridges to be ordered and delivered to state-licensed fulfillment businesses that, in turn, fill them and sell them to licensed dispensaries and other licensed intermediaries. We distribute leading products in this category, such as the G Pen Gio and the Double Barrel. Some of the leading vaporizer brands with the most name recognition are those we have worked with for years and are making a natural migration into these captive products. We believe our market knowledge, relationships with vaporizer brands and on-the-ground relationships with licensed dispensaries and intermediaries, together with our complimentary product offerings, will further add to our business opportunities.
Inventory Management and Logistics
Inventory Management. We have established procurement procedures within our highly-customized ERP system to optimize our inventory needs and identify lead-time inventory ordering requirements. We conduct weekly reviews to highlight possible overstock situations, which allows us to implement promotions and other strategies before margins and inventory valuations are negatively impacted. We regularly analyze the gross margins on our products to optimize financial returns, monitor inventory turn-over, identify stellar product performance and highlight maturing and slowing products. These disciplines allow us to negotiate better pricing based on volume discounts or set staggered delivery schedules. Our inventory systems enable us to track our inventory levels in real time, empowering our sales force to maintain an elevated level of customer satisfaction which encourages repeat purchases.
116
Location and Delivery Logistics. Our ability to profitably scale our operations and adapt to customer demands are significant advantages in our industry and are dependent upon our logistical capabilities. We have built a network of six strategically-located distribution centers that provide optimal coverage to most of the United States and Canada, and ensure timely and cost-effective transit and delivery of products to our customers. We believe that approximately 90% of our current U.S. customers can be reached within two days via FedEx Ground or similar ground delivery services. Due to our mature infrastructure and continuously-evolving operational efficiencies, we provide our customers with accurate logistics and purchase transactions.
Competition
Business-to-Business. We operate in an evolving industry in which the market and its participants remain highly fragmented. For example, although it is difficult to find reliable independent research, we believe there are over 24,000 potential B2B customers in North America comprised of independent retail shops, specialty retailers, licensed cannabis dispensaries and regional retailer chains, the latter particularly in Canada. We currently service approximately 5,400 of these businesses. We expect that the number of these outlets will continue to expand as our market segment experiences further and increasing growth. Our B2B business customers compete primarily on the basis of the breadth, style, quality, pricing and availability of merchandise, the level of customer service, brand recognition and loyalty. We successfully reach our B2B customers through our direct sales force and other marketing initiatives, and provide them with our strategically-curated mix of brands and products, merchandise planning strategies, exceptional customer service and value-added services. Among vaporizer product distributors, we compete against both suppliers and other distributors. A number of suppliers choose to distribute directly in some sales channels and may also operate their own e-commerce platforms. We face competition from many small privately-owned regional distributors that carry a narrow range of products. We believe there are only a select few wholesale distributors carrying a complete line of premium vaporization products and consumption accessories. We believe our competitors include Phillips & King International, Windship Trading Co. and West Coast Gifts. Our principal competitors for the sale of supplies and packaging are Kush Bottles, eBottles and large packaging companies, such as Berlin Packaging.
Business-to-Consumer. A number of suppliers of vaporizers and specialized consumption products and accessories operate their own e-commerce websites through which they sell their items directly to end consumers. Additionally, there are hundreds of websites that sell similar products in North America, Europe, Australia and other parts of the world. We believe we compete effectively with other e-commerce websites. Further, we provide fulfillment services to the owners of some of these websites as they do not carry their own inventory, are not able to ship as efficiently as we do and are unable to meet all regulatory requirements, such as sales tax collection. Our competitors’ websites rank in most search categories far below our two primary e-commerce websites, VaporNation.com and VapeWorld.com, which have their own dedicated design, social media and SEO teams. VaporNation.com is the highest ranked website in our niche according to Alexa Website Rankings and has first page rankings on numerous Google key term search results. We believe our market knowledge, large product selection, relationship with vaporizer brands, in-house search engine optimization teams, social media focus and distribution facilities spread through North America will enable us to extend our market leadership in this segment.
Information Technology and Systems
We continue to invest in information systems and technology to drive our business decisions, enhance customer experience, improve sales opportunities and create operating efficiencies. We utilize third-party software for financial reporting, inventory management, customer databases and customer campaign management including “cloud” back-up. We also utilize leading e-commerce platforms hosted by third-party providers and an internally-developed proprietary database to accumulate business information. We have adopted cloud computing solutions for our enterprise resource planning, and we own, operate and maintain elements of these systems with an internal team of engineers and IT professionals with significant portions of these systems operated by third parties. In addition, we utilize best-in-class integrated systems for payroll, freight and logistics, distribution center management, point-of-sale, e-commerce, state and local taxes. We continue to innovate and optimize our technology systems and expect to continue to make significant investments in our technology and infrastructure.
117
Intellectual Property
We generally rely on trademark, copyright, patent and trade secret laws, as well as employee and third-party non-disclosure agreements, to protect our intellectual property and proprietary rights, including our customer lists. We currently own, through subsidiaries, 15 U.S. federal trademark registrations, 25 foreign trademark registrations, a number of U.S. and foreign trademark applications and common law trademark rights. Our registered U.S. trademarks include registrations for AEROSPACED®, BIOVAPOR (Stylized)®, DISPENSARY SERVICES®, Flame Logo®, GREENLANE®, GROOVE®, GROOVE BY AEROSPACED®, HIGHER STANDARDS®, HOLD YOUR FIRE®, QUICKDRAW®, VAPORNATION®, VAPE WORLD®, VAPE WORLD and Design® and YOUR ONLINE VAPORIZER SUPERSTORE®. Our trademarks, if not renewed, are scheduled to expire between 2020 and 2030.
Seasonality
While most of our products are sold consistently throughout the year, we do experience moderate seasonality in the form of increased demand for our products in the fourth quarter of the calendar year, which coincides with Cyber Monday (the first Monday after Thanksgiving, when online retailers typically offer holiday discounts), the holiday season and our related promotional and marketing campaigns. Our fiscal 2017 quarters in sequential order equaled 21.73%, 21.48%, 22.12% and 34.67% of total sales, respectively.
Employees
As of June 30, 2018, we employed 214 employees, five of whom were part-time employees in retail positions, within the United States and Canada. Of the full-time employees, 35 were employed in administration and corporate management positions, 19 were employed in accounting, finance and compliance positions, 89 were employed in marketing and sales positions, 61 were employed in distribution and fulfillment positions and five were employed in retail positions. None of our employees is covered by a collective bargaining agreement and we consider our employee relations to be good. All employees are subject to contractual agreements that specify requirements on confidentiality and restrictions on working for competitors as well as other standard matters.
Facilities
We are headquartered in Boca Raton, Florida. Our principal executive offices are approximately 16,500 square feet under a lease agreement expiring in January 2019, with options to renew thereafter. In October 2018, we purchased an approximately 50,000-square-foot building in Boca Raton, Florida that we will use for our corporate headquarters. We intend to relocate our corporate headquarters to that facility in late 2018.
We currently have four distribution centers in the United States and two in Canada, comprising a total of approximately 58,000 square feet. The distribution centers allow us to reach approximately 90% of our customers in just one or two days via FedEx Ground or similar ground transportation services. Five of these facilities are leased and operated by our company. Our sixth distribution center, which is located in Schenectady, New York, is leased and operated by a third-party logistics contractor.
We also lease approximately 1,600 square feet of space in New York City for our flagship Higher Standards retail store.
We expect to open or acquire additional distribution centers as we expand our business to Europe, Australia and South America and initially expect to open or acquire facilities in London, Amsterdam, and Bogota, Colombia. We believe that our facilities are sufficient for our current needs and that additional facilities will be available to accommodate the expansion of our business.
118
Executive Officers and Directors
The following table provides information with respect to individuals who will serve as our directors and executive officers at the time of this offering
Name |
|
Age |
|
Position(s) |
Aaron LoCascio |
|
33 |
|
Chief Executive Officer and Chairman of the Board of Directors |
Adam Schoenfeld |
|
34 |
|
Chief Strategy Officer and Director |
Sasha Kadey |
|
34 |
|
Chief Marketing Officer |
Jay Scheiner |
|
63 |
|
Chief Operating Officer |
Zachary Tapp |
|
63 |
|
Chief Financial Officer |
| Neil Closner | 44 | Director Nominee | ||
| Richard Taney | 62 | Director Nominee | ||
| Jeff Uttz | 49 | Director Nominee |
Executive Officers
Aaron LoCascio, our co-founder, has served as our Chief Executive Officer and Chairman of the Board of Directors since May 2018 and has served as the Chief Executive Officer of Greenlane Holdings, LLC since its inception in 2007. Mr. LoCascio’s term as a director will expire at our next annual meeting. He received his Associate’s degree in Accounting from Valencia Community College. Mr. LoCascio brings to the board extensive executive leadership experience, industry relationships and knowledge, and, through his position as our co-founder and Chief Executive Officer, he will use his full range of skills and perspective to further our success.
Adam Schoenfeld, our co-founder, has served as our Chief Strategy Officer and Director since May 2018 and has served as Managing Member of Greenlane Holdings, LLC since its inception in 2007. Mr. Schoenfeld’s term as a director will expire at the next annual meeting. Mr. Schoenfeld received his Bachelor’s degree in International Business from Evergreen State College. He brings to the board valuable operational and leadership experience in the industry, extensive industry relationships and experience in customer service, import and export logistics, electronic transaction systems and order fulfillment.
Sasha Kadey will serve as our Chief Marketing Officer upon completion of the offering and has served as the Chief Marketing Officer of Greenlane Holdings, LLC since May 2016. From April 2012 to May 2016, Mr. Kadey was a partner at Luxury Brand Partners, an investment company that owns and operates a portfolio of luxury beauty companies. While at Luxury Brand Partners, he held several positions, including Vice President of Digital Marketing and Technology and Operations Manager. From July 2006 to April 2012, Mr. Kadey served as the Director of Marketing of King Estate Winery, a family owned and operated winery. From August 2009 to April 2012, Mr. Kadey served on the board of directors of Food for Lane County, a non-profit food bank. Mr. Kadey received his Bachelor’s degree in Business Administration from the University of Oregon.
Jay Scheiner will serve as our Chief Operating Officer upon completion of the offering and has served as the Chief Operating Officer of Greenlane Holdings, LLC since February 2015. From October 2013 to February 2015, Mr. Scheiner served as the Principal of JS Inc, a consulting firm specializing in retail and wholesale operations. From July 2012 to October 2013, he served as the Chief Operating Officer of Crossroads Financial, LLC, a financial services company. He served as the U.S. Supply Chain Consultant for FitFlop, a women’s shoe manufacturer from October 2007 to March 2011 and held several positions with Barrett Distribution Centers, a third-party logistics warehousing services provider, including Director of Operations from October 2010 to March 2011 and Director of Administration from October 2007 to March 2010. Mr. Scheiner also spent nearly 30 years at Casual Male, a multi-divisional and omni-channel apparel and accessories retailer, where he served in IT and operations roles, including as Executive Vice President, Chief Information Officer. Mr. Scheiner received his Bachelor of Arts degree in Political Science from The City College of New York and a Master of Business Administration degree from Suffolk University.
Zachary Tapp has served as our Chief Financial Officer since May 2018 and has served as the Chief Financial Officer of Greenlane Holdings, LLC since June 2013. Prior to that, from 1996 to 2011, he was the Chief Financial Officer of National Oak Distributors, a wholesale distributor of automotive collision repair products. Mr. Tapp also previously served as a Senior Manager at Ernst & Young, an international accounting firm, where he worked in various
119
roles from 1981 to 1991. Mr. Tapp is a member of the American Institute of Certified Public Accountants and the Florida Institute of Certified Public Accountants. He received a Bachelor of Science degree in General Business Administration from Arizona State University and a Master of Business Administration degree from Rockhurst University.
Board of Directors
Neil Closner is a nominee to our board of directors. Mr. Closner has over two decades of start-up, technology and health care experience. Most recently, from February 2013 to July 2018, he was the founder, Chief Executive Officer and a director of Canada-based MedReleaf Corp., one of the largest and most profitable providers of medical cannabis in Canada. Prior to establishing MedReleaf Corp., Mr. Closner served as Vice President of Business Development at Toronto’s Mount Sinai Hospital, where he launched and managed a number of entrepreneurial enterprises within the hospital. Mr. Closner began his career as a health care-focused investment banker with Salomon Smith Barney (now Citigroup) and has also served as the founder, Chief Executive Officer and/or director of more than half a dozen technology and health care-related start-up companies. He served two terms as the Chairman of the Board of the Cannabis Canada Council, the national industry association that represents the majority of Canada’s licensed cannabis producers. Mr. Closner studied economics at the London School of Economics and Political Science and received his Bachelor of Arts degree from McGill University and a Master of Business Administration degree from the Wharton School at the University of Pennsylvania. He brings to the board extensive leadership experience in the medical cannabis industry as well as experience in mergers and acquisitions.
Richard Taney is a nominee to our board of directors. Since June 2017, Mr. Taney has served as Managing Director of Tuatara Capital, LP, a cannabis industry-focused private equity fund. From April 2016 to July 2017, Mr. Taney served as the founding member of T2 Capital Management, LLC, an investment and advisory company focused on the cannabis industry. From October 2010 to April 2016, Mr. Taney served as President, Chief Executive Officer and director of Curaleaf, Inc. (formerly PalliaTech, Inc.), a cannabis cultivation and distribution company. Prior to co-founding Curaleaf, Inc., Mr. Taney was President and Chief Executive Officer of Delcath Systems, Inc. (NASDAQ: DCTH), a medical technology company. Mr. Taney also served as Chairman of the Board of Directors of MGT Capital Investments, Inc., another medical technology company. Prior to assuming his public company management positions, Mr. Taney spent 20 years advising institutional and high net worth clients at Salomon Brothers, Goldman Sachs, Merrill Lynch and Banc of America Securities. Mr. Taney received his Bachelor of Arts degree from Tufts University and a Juris Doctor degree from Temple University School of Law. He brings to the board broad management and finance experience as well as extensive experience in the cannabis industry.
Jeff Uttz is a nominee to our board of directors. From September 2013 to March 2017, Mr. Uttz served as the Chief Financial Officer of Shake Shack Inc. (NYSE: SHAK), an international burger restaurant chain. From September 2001 to June 2013, Mr. Uttz served as the Chief Financial Officer of Yard House USA, Inc., a U.S. full service restaurant chain. Prior to that, Mr. Uttz held a number of positions at CKE Restaurants, Inc., working his way up from Manager of Corporate Banking to Vice President of Finance. Mr. Uttz began his career at KPMG where he obtained his C.P.A. From July 2017 to July 2018, he also served as a non-executive director of Pret a Manger, an international sandwich shop chain. Mr. Uttz received his Bachelor of Arts degree in Business Administration from California State University, Fullerton. He brings to the board extensive financial expertise and significant experience in public company financial leadership.
Share Ownership by Directors and Officers
As of the date of this prospectus and after giving effect to the Transactions and the sale of shares of Class A common stock to be sold in this offering, assuming the underwriters do not exercise their option to purchase additional shares of Class A common stock, as a group, our directors, director nominees and executive officers will beneficially own, directly or indirectly, or exercise control over shares of Class A common stock, which shares will be issuable upon the redemption of Common Units of Greenlane Holdings, LLC and the cancellation of an aggregate of shares of Class B common stock and shares of Class C common stock. As of the date of this prospectus and after giving effect to the Transactions and the sale of shares of Class A common stock to be sold in this offering, assuming the underwriters do not exercise their option to purchase additional shares of Class A common stock from the selling stockholders, as a group, our directors, director nominees and executive officers will beneficially own, directly or indirectly, or exercise control over Common Units, representing % of the ownership, of Greenlane Holdings, LLC, or Common Units, representing % of the ownership of Greenlane Holdings, LLC if the underwriters exercise in full their option to purchase additional shares of Class A common stock. See “Principal and Selling Stockholders.”
120
Corporate Cease Trade Orders, Bankruptcies, Penalties and Sanctions
None of our directors, director nominees or executive officers is, as at the date of this prospectus, or was within ten years before the date of this prospectus, a director, chief executive officer or chief financial officer of any company (including our company), that was subject to a cease trade order, an order similar to a cease trade order, or an order that denied the relevant company access to any exemption under securities legislation that was in effect for a period of more than 30 consecutive days:
(a) that was issued while the director, director nominee or executive officer was acting in the capacity as director, chief executive officer or chief financial officer, or
(b) that was issued after the director, director nominee or executive officer ceased to be a director, chief executive officer or chief financial officer and which resulted from an event that occurred while that person was acting in the capacity as director, chief executive officer or chief financial officer.
None of our directors, director nominees, executive officers or stockholders beneficially holding a sufficient number of securities of our company to affect materially the control of our company:
(a) is, as at the date of this prospectus, or has been within the ten years before the date of this prospectus, a director or executive officer of any company (including our company) that, while that person was acting in that capacity, or within a year of that person ceasing to act in that capacity, became bankrupt, made a proposal under any legislation relating to bankruptcy or insolvency or was subject to or instituted any proceedings, arrangement or compromise with creditors or had a receiver, receiver manager or trustee appointed to hold its assets; or
(b) has, within the ten years before the date of this prospectus, become bankrupt, made a proposal under any legislation relating to bankruptcy or insolvency, or become subject to or instituted any proceedings, arrangement or compromise with creditors, or had a receiver, receiver manager or trustee appointed to hold the assets of the director, executive officer or stockholder.
None of our directors, director nominees, executive officers or stockholders beneficially holding a sufficient number of securities of our company to affect materially the control of our company, has been subject to (a) any penalties or sanctions imposed by a court relating to securities legislation or by a securities regulatory authority or has entered into a settlement agreement with a securities regulatory authority; or (b) any other penalties or sanctions imposed by a court or regulatory body that would likely be considered important to a reasonable investor in making an investment decision.
Board Composition and Structure; Director Independence
Our business and affairs are managed under the direction of our board of directors. Our amended and restated bylaws, which will become effective immediately prior to the consummation of this offering, will provide that our board of directors shall be comprised of at least five directors and that the size of our board of directors shall otherwise be determined from time to time by our board of directors. Our board of directors currently consists of two members, one of whom is our chief executive officer and the other of whom is our chief strategy officer, each of whom devotes his full time to our affairs. We intend to appoint the three director nominees listed above to our board of directors prior to or in connection with the completion of this offering. Subject to any rights applicable to any preferred stock we may issue from time to time, any additional directorships resulting from an increase in the number of directors may only be filled by the directors then in office unless otherwise required by law or by a resolution passed by our board of directors as provided in our amended and restated bylaws, which will become effective immediately prior to the completion of this offering. The term of office for each director will be until his or her successor is elected at our annual meeting or his or her death, resignation or removal, whichever is earliest to occur.
While we do not have a stand-alone diversity policy, in considering whether to recommend any director nominee, including candidates recommended by stockholders, we believe that the backgrounds and qualifications of the directors, considered as a group, should provide a significant mix of experience, knowledge and abilities that will allow our board of directors to fulfill its responsibilities. As set forth in our corporate governance guidelines, when considering whether directors and nominees have the experience, qualifications, attributes or skills, taken as a whole, to enable our board of directors to satisfy its oversight responsibilities effectively in light of our business and structure, the board of directors focuses primarily on each person’s background and experience as reflected in the information
121
discussed in each of the directors’ individual biographies set forth above. We believe that our directors and director nominees will provide an appropriate mix of experience and skills relevant to the size and nature of our business.
Upon completion of this offering, Aaron LoCascio, our Chief Executive Officer, and Adam Schoenfeld, our Chief Strategy Officer, together with their affiliates, will control a majority of the combined voting power of our outstanding capital stock. As a result, Messrs. LoCascio and Schoenfeld will be able to control any action requiring the general approval of our stockholders, including the election of our board of directors.
Our board of directors has determined that Aaron LoCascio and Adam Schoenfeld, by virtue of their employment by our company, are not considered “independent” for purposes of applicable securities laws or under the rules of Nasdaq Marketplace Rules.
Our board of directors expects a culture of ethical business conduct. Our board of directors encourages each member to conduct a self-review to determine if he or she is providing effective service with respect to both our company and our stockholders. Should it be determined that a member of our board of directors is unable to effectively act in the best interests of our stockholders, such member would be encouraged to resign.
Board Leadership Structure
Our amended and restated bylaws, which will become effective immediately prior to consummation of this offering, and our corporate governance guidelines provide our board of directors with flexibility to combine or separate the positions of Chairman of the Board and Chief Executive Officer in accordance with its determination that utilizing one or the other structure is in the best interests of our company. Aaron LoCascio currently serves as our Chief Executive Officer and Chairman of the Board.
As Chairman of the Board, Mr. LoCascio’s key responsibilities will include facilitating communication between our board of directors and management, assessing management’s performance, managing board members, preparation of the agenda for each board meeting, acting as chair of board meetings and meetings of our company’s stockholders and managing relations with stockholders, other stakeholders and the public.
We will take steps to ensure that adequate structures and processes are in place to permit our board of directors to function independently of management. The directors will be able to request at any time a meeting restricted to independent directors for the purposes of discussing matters independently of management and are encouraged to do so should they feel that such a meeting is required.
Board Mandate
The mandate of our board of directors will be to oversee corporate performance and to provide quality, depth and continuity of management so that we can meet our strategic objectives. Following the completion of this offering, we will adopt a board mandate, which will, among other things, govern the roles, responsibilities and requirements for our board of directors.
Orientation and Continuing Education
Director orientation and continuing education will be conducted by the nominating and corporate governance committee of our board of directors. All newly-elected directors will be provided with a comprehensive orientation on our business and operations. This will include familiarization with our reporting structure, strategic plans, significant financial, accounting and risk management issues, compliance programs, policies and management and the external auditor. We plan to periodically update existing directors in respect of these matters. The orientation program is designed to assist the directors in fully understanding the nature and operation of our business, the role of our board of directors and its committees, and the contributions that individual directors are expected to make.
Committees of our Board of Directors
We expect that, immediately following this offering, the standing committees of our board of directors will consist of an audit committee, a compensation committee and a nominating and corporate governance committee. Each of the committees will report to our board of directors as they deem appropriate and as our board may request. Each committee of our board of directors will have a committee charter that will set out the mandate of such committee, including the responsibilities of the chair of such committee.
122
Upon completion of this offering, Aaron LoCascio, our Chief Executive Officer, and Adam Schoenfeld, our Chief Strategy Officer, together with their affiliates, will control a majority of the combined voting power of our outstanding capital stock. See “ — Composition of Our Board of Directors.” As a result, we will be a “controlled company” under the Nasdaq Marketplace Rules. As a controlled company, we will be permitted to opt out of certain corporate governance requirements, including the following requirements:
• that a majority of our board of directors consists of “independent” directors within the meaning of the Nasdaq Marketplace Rules;
• that we have a nominating and corporate governance committee that is composed entirely of independent directors with a written charter addressing the committee’s purpose and responsibilities;
• that we have a compensation committee that is composed entirely of independent directors with a written charter addressing the committee’s purpose and responsibilities; and
• for an annual performance evaluation of the nominating and governance committee and compensation committee.
These exemptions do not modify the independence requirements for our audit committee, and we intend to comply with the applicable requirements of the Sarbanes-Oxley Act and rules with respect to our audit committee within the applicable time frame.
The expected composition, duties and responsibilities of these committees are set forth below.
Audit Committee
The audit committee will be responsible for, among other matters:
• appointing, retaining and evaluating our independent registered public accounting firm and approving all services to be performed by them;
• overseeing our independent registered public accounting firm’s qualifications, independence and performance;
• overseeing the financial reporting process and discussing with management and our independent registered public accounting firm the interim and annual financial statements that we file with the SEC;
• reviewing and monitoring our accounting principles, accounting policies, financial and accounting controls and compliance with legal and regulatory requirements;
• establishing procedures for the confidential anonymous submission of concerns regarding questionable accounting, internal controls or auditing matters; and
• reviewing and approving related person transactions.
Prior to or concurrently with the consummation of this offering, our audit committee will consist of our three director nominees, Messrs. Closner, Taney and Uttz, each of whom meets the definition of “independent director” for purposes of serving on an audit committee under Rule 10A-3 under the Exchange Act and Nasdaq Marketplace Rules. Mr. Uttz is expected to serve as chairman of our audit committee. Our board of directors has determined that Mr. Uttz qualifies as an “audit committee financial expert,” as such term is defined in Item 407(d)(5) of Regulation S-K under the Securities Act. Our board of directors will adopt a new written charter for our audit committee, which will be available on our corporate website at www.gnln.com, to become effective upon the completion of this offering. The information on our website is not part of this prospectus.
Compensation Committee
The compensation committee will be responsible for, among other matters:
• reviewing key employee compensation goals, policies, plans and programs;
• reviewing and approving the compensation of our directors, chief executive officer and other executive officers;
123
• reviewing and approving employment agreements and other similar arrangements between us and our executive officers; and
• administering our stock plans and other incentive compensation plans.
Prior to or concurrently with the consummation of this offering, our compensation committee will consist of our three director nominees, Messrs. Closner, Taney and Uttz, each of whom meets the definition of “independent director” under Nasdaq Marketplace Rules, and the definition of non-employee director under Rule 16b-3 promulgated under the Exchange Act. Mr. Taney is expected to serve as chairman of our compensation committee. Our board of directors will adopt a written charter for the compensation committee in connection with this offering, which will be available on our corporate website at www.gnln.com, to become effective upon the completion of this offering. The information on our website is not part of this prospectus.
Nominating and Corporate Governance Committee
Our nominating and corporate governance committee will be responsible for, among other matters:
• identifying individuals qualified to become members of our board of directors, consistent with criteria approved by our board of directors;
• overseeing the organization of our board of directors to discharge our board’s duties and responsibilities properly and efficiently;
• identifying best practices and recommending corporate governance principles; and
• developing and recommending to our board of directors a set of corporate governance guidelines and principles applicable to us.
Prior to or concurrently with the consummation of this offering, our nominating and corporate governance committee will consist of our three director nominees, Messrs. Closner, Taney and Uttz, each of whom meets the definition of “independent director” under Nasdaq Marketplace Rules. Mr. Closner is expected to serve as chairman of our nominating and corporate governance committee. Our board of directors will adopt a written charter for the nominating and corporate governance committee in connection with this offering, which will be available on our corporate website at www.gnln.com, to become effective upon the completion of this offering. The information on our website is not part of this prospectus.
Compensation Committee Interlocks and Insider Participation
None of our executive officers currently serves, or in the past fiscal year has served, as a member of the board of directors or compensation committee of another entity that had one or more of its executive officers serving as a member of our board of directors or compensation committee. None of the members of our compensation committee, when appointed, will have at any time been one of our officers or employees.
Other Committees
Our board of directors may establish other committees as it deems necessary or appropriate from time to time.
Director Term Limits
Our board of directors will not adopt policies imposing an arbitrary term or retirement age limit in connection with individuals nominated for election as directors as it does not believe that such a limit is in the best interests of our company. Our nominating and corporate governance committee will annually review the composition of our board of directors, including the age and tenure of individual directors. Our board of directors strives to achieve a balance between the desirability of its members having a depth of relevant experience, on the one hand, and the need for renewal and new perspectives, on the other hand.
Gender Diversity Policy
Our board of directors is committed to nominating the best individuals to fulfill director and executive roles. Our board has not adopted policies relating to the identification and nomination of women directors and executives and as it does not believe that it is necessary in the case of our company to have such written policies at this time. Our board of directors believes that diversity is important to ensure that board members and senior management
124
provide the necessary range of perspectives, experience and expertise required to achieve effective stewardship and management. We have not adopted a target regarding women on our board or regarding women in executive officer positions as our board believes that such arbitrary targets are not appropriate for our company. Currently there are no women directors on our board and one woman holding an executive position within our company.
Risk Oversight
Our board of directors will oversee the risk management activities designed and implemented by our management. Our board of directors will execute its oversight responsibility for risk management both directly and through its committees. The full board of directors will also consider specific risk topics, including risks associated with our strategic plan, business operations and capital structure. In addition, our board of directors will regularly receive detailed reports from members of our senior management and other personnel that include assessments and potential mitigation of the risks and exposures involved with their respective areas of responsibility.
Our board of directors will delegate to the audit committee oversight of our risk management process. Our other board committees will also consider and address risk as they perform their respective committee responsibilities. All committees will report to the full board of directors as appropriate, including when a matter rises to the level of a material or enterprise level risk.
Code of Ethics
In connection with this offering, we intend to adopt a Code of Ethics that will become effective immediately prior to the completion of this offering and will apply to all of our employees, including our chief executive officer, chief financial officer and principal accounting officer. Our Code of Ethics will be available on our website at www.gnln.com by clicking on “Investors.” If we amend or grant a waiver of one or more of the provisions of our Code of Ethics, we intend to satisfy the requirements under Item 5.05 of Form 8-K regarding the disclosure of amendments to or waivers from provisions of our Code of Ethics that apply to our principal executive officer, financial and accounting officers by posting the required information on our website at the above address within four business days of such amendment or waiver. The information on our website is not part of this prospectus.
Our board of directors, management and all employees of our company are committed to implementing and adhering to the Code of Ethics. Therefore, it is up to each individual to comply with the Code of Ethics and to be in compliance of the Code of Ethics. If an individual is concerned that there has been a violation of the Code of Ethics, he or she will be able to report in good faith to his or her superior. While a record of such reports will be kept confidential by our company for the purposes of investigation, the report may be made anonymously and no individual making such a report will be subject to any form of retribution.
125
Executive Compensation
The following discussion describes the significant elements of our executive compensation program, with emphasis on the process for determining compensation payable to our Chief Executive Officer and our Chief Financial Officer and, other than the Chief Executive Officer and Chief Financial Officer, our three most highly-compensated executive officers, or the three most highly-compensated individuals acting in a similar capacity (collectively, the “NEOs”). The NEOs are as follows, each of whom may hold a similar position in one or more of our subsidiaries:
• Aaron LoCascio, our Chairman and Chief Executive Officer;
• Adam Schoenfeld, our Chief Strategy Officer and a Director of our company;
• Sasha Kadey, our Chief Marketing Officer;
• Jay Scheiner, our Chief Operating Officer; and
• Zachary Tapp, our Chief Financial Officer.
Compensation Discussion and Analysis
Overview
We operate in a highly-competitive and evolving market. To succeed in this market and achieve our strategic business and financial objectives, we need to attract, retain and motivate a highly-talented executive team. Our executive compensation program is designed to achieve the following objectives:
• to provide compensation opportunities in order to attract and retain talented, high-performing and experienced executive officers, whose knowledge, skills and performance are critical to our success;
• to motivate our executive team to achieve our strategic business and financial objectives; and
• to align the interests of our executive officers with those of our shareholders by tying a meaningful portion of compensation directly to the long-term value and growth of our company.
We have historically offered our executive officers cash compensation in the form of base salary and an annual bonus. In addition, through 2016 and 2017, each of our executive officers other than our founders, Aaron LoCascio and Adam Schoenfeld, was awarded equity-based compensation in the form of a profits interest in Greenlane Holdings, LLC. On June 1, 2016 and December 5, 2016, Greenlane Holdings, LLC entered into profits interest award agreements with Zachary Tapp and Jay Scheiner, respectively, and on January 20, 2017, Greenlane Holdings, LLC entered into a profits interest award agreement with Sasha Kadey. In October 2018, the profits interest awards were converted into membership interests in Greenlane Holdings, LLC. Additionally, certain other officers and key employees of our subsidiary, Warehouse Goods Inc., have been granted phantom stock awards pursuant to a phantom stock plan dated January 20, 2017 (the “Phantom Equity Program”). We believe that such equity-based compensation awards motivate our executive officers and key personnel to achieve our strategic business and financial objectives, and also align their interests with the long-term interests of our shareholders. As a result, we intend to increase our use of equity-based compensation awards as a publicly-traded company following this offering. While we have determined that our current executive officer compensation program is competitive and effective at attracting and maintaining executive officer talent, we will continue to evaluate our compensation practices on an ongoing basis to ensure that we are providing competitive compensation opportunities for our executive team. Additionally, we will be adopting our 2018 Equity Incentive Plan in connection with the consummation of the Transactions, which, among other things, is intended to replace the Phantom Equity Program.
As we transition from being a privately-held company to a publicly-traded company, we will continue to evaluate and adjust our compensation philosophy and compensation program as circumstances require and plan to continue to review the compensation of our executive team on an annual basis. As part of this review process, we expect to be guided by the philosophy and objectives outlined above, as well as other factors which may become relevant, such as the cost, from a financial, reputational and operational perspective of adding to, or failing to retain our existing talent.
126
Compensation-Setting Process
Prior to the closing of the offering, our board of directors will establish a compensation committee to assist our board of directors in fulfilling its governance and supervisory responsibilities and to be responsible for, among other matters:
• reviewing key employee compensation goals, policies, plans and programs;
• reviewing, evaluating and determining company objectives related to the compensation of our Chief Executive Officer, the performance of our Chief Executive Officer relative to such goals and the compensation of our Chief Executive Officer;
• reviewing and approving the compensation of our directors and other executive officers; and
• reviewing and approving employment agreements and other similar arrangements between us and our executive officers.
Our board of directors will adopt a written charter for our compensation committee setting out its responsibilities for reviewing and making recommendations to our board of directors concerning the level and nature of the compensation payable to our directors and executive officers. Our compensation committee’s oversight will include reviewing objectives, evaluating performance and ensuring that total compensation paid to our executive officers, personnel who report directly to our Chief Executive Officer and various other key officers and managers is fair, reasonable and consistent with the objectives and philosophy of our compensation program. See “Management — Committees of our Board of Directors — Compensation Committee.”
It is anticipated that our Chief Executive Officer will make recommendations to the compensation committee each year with respect to the compensation for the other NEOs.
The compensation committee will meet at least annually to review our management compensation program and make recommendations for any program changes to our board of directors, as appropriate. As part of this annual review, the compensation committee may engage an independent compensation consultant to evaluate our executive compensation program against market practice.
Executive Compensation
In reviewing our compensation policies and practices each year, the compensation committee will seek to ensure the executive compensation program provides an appropriate balance of risk and reward consistent with our risk profile. The compensation committee will also seek to ensure that our compensation practices do not encourage excessive risk-taking behavior by the executive team.
Insider Trading Policy
All of our executive officers, including the NEOs and our directors and other employees, will be subject to our insider trading policy, which will prohibit trading in our securities while in possession of material undisclosed information. Under this policy, such individuals will also be prohibited from entering into certain types of hedging transactions involving our securities, such as short sales, puts and calls. Furthermore, we will permit our executive officers, including the NEOs, and our directors to trade in our securities, including the exercise of options, only during prescribed trading windows.
Components of Compensation
Upon completion of this offering, the compensation of our executive officers is expected to include three major elements: (i) base salary, (ii) short-term cash incentives through an annual bonus opportunity, and (iii) long-term equity incentives in the form of equity compensation to be issued in accordance with our 2018 Equity Incentive Plan, which may consist of stock options, stock appreciation rights, restrictive stock grants or phantom stock awards. We do not intend to cause Greenlane Holdings, LLC to grant additional profits interest awards in the future. Perquisites and benefits are not expected to be a significant element of compensation of our executive officers.
127
Base Salaries
Base salary is provided as a fixed source of compensation for our executive officers. Base salaries are determined on an individual basis taking into account the scope of the executive officer’s responsibilities and their prior experience. Base salaries are expected to be reviewed annually by the compensation committee and our board of directors and may be changed based on the executive officer’s success in meeting or exceeding individual objectives, as well as to maintain market competitiveness. Base salaries can also be adjusted as warranted throughout the year to reflect promotions or other changes in the scope or breadth of an executive officer’s role or responsibilities or in external market conditions.
Annual Bonuses
Annual bonuses are designed to motivate our executive officers to meet our strategic business and financial objectives generally and our annual financial performance targets in particular. Employees receive annual performance evaluations and participate in a goal-setting exercise to ensure their individual growth and development. We currently make annual bonus payments in cash and anticipate continuing to do so upon completion of this offering. Following completion of this offering, bonus payments for our executive officers will be determined by the compensation committee based on an individual’s merit and accomplishments and the overall performance of our company.
2018 Equity Incentive Plan
Upon or prior to the completion of this offering, we will establish our 2018 Equity Incentive Plan. The 2018 Equity Incentive Plan will provide eligible participants with compensation opportunities in the form of cash and equity incentive awards. This plan will enhance our ability to attract, retain and motivate our executive officers and other key management and incentivize executives to increase our long-term growth and equity value in alignment with the interests of our shareholders. The material features of the 2018 Equity Incentive Plan are summarized below.
Eligibility and Administration. Our executive officers, employees, consultants and directors, and employees, consultants and directors of our subsidiaries will be eligible to receive awards under the 2018 Equity Incentive Plan. Following the completion of the offering, the 2018 Equity Incentive Plan will be administered by our board of directors. Our board of directors may delegate its duties and responsibilities to committees of our directors and/or officers (referred to collectively as the plan administrator below), subject to certain limitations that may be imposed under Section 162(m) of the U.S. Internal Revenue Code of 1986, as amended (the “Code”), Section 16 of the Exchange Act, and/or stock exchange rules, as applicable. The plan administrator will have the authority to make all determinations and interpretations under, prescribe all forms for use with, and adopt rules for the administration of, the 2018 Equity Incentive Plan, subject to its express terms and conditions. The plan administrator will set the terms and conditions of all awards under the 2018 Equity Incentive Plan, including any vesting and vesting acceleration conditions.
Limitation on Awards and Shares Available. An aggregate of shares of our Class A common stock will be available for issuance under awards granted pursuant to the 2018 Equity Incentive Plan, which shares may be authorized but unissued shares, or shares purchased in the open market. The number of shares available for issuance will be increased by an annual increase on the first day of each calendar year beginning January 1, 2020 and ending on and including January 1, 2028, equal to the least of (A) shares, (B) 5% of the aggregate number of outstanding shares of our Class A common stock and Class B common stock plus one-third of our outstanding shares of Class C common stock on the final day of the immediately preceding calendar year and (C) such smaller number of shares as is determined by our board of directors. If an award under the 2018 Equity Incentive Plan is forfeited, expires or is settled for cash, any shares subject to such award may, to the extent of such forfeiture, expiration or cash settlement, be used again for new grants under the 2018 Equity Incentive Plan. In addition, shares tendered or withheld to satisfy grant or exercise price or tax withholding obligations associated with an award also may be used again for new grants under the 2018 Equity Incentive Plan. However, the following shares may not be used again for grant under the 2018 Equity Incentive Plan: (1) shares subject to a stock appreciation right, or SAR, that are not issued in connection with the stock settlement of the stock appreciation right on its exercise; and (2) shares purchased on the open market with the cash proceeds from the exercise of options.
Awards granted under the 2018 Equity Incentive Plan upon the assumption of, or in substitution for, awards authorized or outstanding under a qualifying equity plan maintained by an entity with which we enter into a merger or similar corporate transaction will not reduce the shares available for grant under the 2018 Equity Incentive Plan.
128
Awards. The 2018 Equity Incentive Plan will provide for the grant of stock options, including incentive stock options, or ISOs, and nonqualified stock options, or NSOs, restricted stock, dividend equivalents, stock payments, restricted stock units, or RSUs, performance shares, other incentive awards, stock appreciation rights, or SARs, and cash awards. No determination has been made as to the types or amounts of awards that will be granted to specific individuals pursuant to the 2018 Equity Incentive Plan. Certain awards under the 2018 Equity Incentive Plan may constitute or provide for a deferral of compensation, subject to Section 409A of the Code, which may impose additional requirements on the terms and conditions of such awards. All awards under the 2018 Equity Incentive Plan will be set forth in award agreements, which will detail all terms and conditions of the awards, including any applicable vesting and payment terms and post-termination exercise limitations. Awards other than cash awards generally will be settled in shares of our Class A common stock, but the plan administrator may provide for cash settlement of any award. A brief description of each award type follows.
• Stock Options. Stock options provide for the purchase of shares of our Class A common stock in the future at an exercise price set on the grant date. ISOs, by contrast to NSOs, may provide tax deferral beyond exercise and favorable capital gains tax treatment to their holders if certain holding period and other requirements of the Code are satisfied. The exercise price of a stock option may not be less than 100% of the fair market value of the underlying share on the date of grant (or 110% in the case of ISOs granted to certain significant stockholders), except with respect to certain substitute options granted in connection with a corporate transaction. The term of a stock option may not be longer than ten years (or five years in the case of ISOs granted to certain significant stockholders). Vesting conditions determined by the plan administrator may apply to stock options and may include continued service, performance and/or other conditions.
• SARs. SARs entitle their holder, upon exercise, to receive from us an amount equal to the appreciation of the shares subject to the award between the grant date and the exercise date. The exercise price of a SAR may not be less than 100% of the fair market value of the underlying share on the date of grant (except with respect to certain substitute SARs granted in connection with a corporate transaction) and the term of a SAR may not be longer than ten years. Vesting conditions determined by the plan administrator may apply to SARs and may include continued service, performance and/or other conditions.
• Restricted Stock and RSUs. Restricted stock is an award of nontransferable shares of our Class A common stock that remain forfeitable unless and until specified conditions are met, and which may be subject to a purchase price. RSUs are contractual promises to deliver shares of our Class A common stock in the future, which may also remain forfeitable unless and until specified conditions are met, and may be accompanied by the right to receive the equivalent value of dividends paid on shares of our Class A common stock prior to the delivery of the underlying shares. Delivery of the shares underlying RSUs may be deferred under the terms of the award or at the election of the participant, if the plan administrator permits such a deferral. Conditions applicable to restricted stock and RSUs may be based on continuing service, the attainment of performance goals and/or such other conditions as the plan administrator may determine.
• Other Stock or Cash-Based Awards. Other stock or cash-based awards of cash, fully-vested shares of our Class A common stock and other awards valued wholly or partially by referring to, or otherwise based on, shares of our Class A common stock. Other stock or cash based-awards may be granted to participants and may also be available as a payment form in the settlement of other awards, as standalone payments and as payment in lieu of base salary, bonus, fees or other cash compensation otherwise payable to any individual who is eligible to receive awards.
Performance Awards. Performance awards include any of the foregoing awards that are granted subject to vesting and/or payment based on the attainment of specified performance goals or other criteria the plan administrator may determine, which may or may not be objectively determinable. Performance criteria upon which performance goals are established by the plan administrator may include but are not limited to: (1) the attainment by a share of a specified fair market value for a specified period of time; (2) book value per share; (3) earnings per share; (4) return on assets; (5) return on equity; (6) return on investments; (7) return on invested capital; (8) total stockholder return; (9) earnings or net income of the Company before or after taxes and/or interest; (10) earnings before interest, taxes, depreciation and amortization; (11) revenues; (12) market share; (13) cash flow or cost reduction; (14) interest expense after taxes; (15) economic value created; (16) improvements in capital structure; (17) gross margin; (18) operating margin; (19) net cash provided by operations; (20) strategic business criteria, consisting
129
of one or more objectives based on meeting specified market penetration, geographic business expansion goals, cost targets, customer satisfaction, reductions in errors and omissions, reductions in lost business, management of employment practices and employee benefits, supervision of litigation and information technology, quality and quality audit scores, efficiency, working capital, goals relating to acquisitions or divestitures, land management, net sales or closings, inventory control, inventory, land or lot improvement or reduction, implementation or completion of critical projects, economic value; (21) adjusted earnings or loss per share; (22) employee satisfaction; (23) certain financial ratios (including those measuring liquidity, activity, profitability or leverage); (24) debt levels, covenants, ratios or reductions; (25) financing and other capital raising transactions; (26) year-end cash; (27) investment sourcing activity; (28) marketing initiatives; or (29) any combination of the foregoing, any of which may be measured either in absolute terms for us or any operating unit of our company or as compared to any incremental increase or decrease or as compared to results of a peer group or to market performance indicators or indices.
Certain Transactions. The plan administrator will have broad discretion to take action under the 2018 Equity Incentive Plan, as well as make adjustments to the terms and conditions of existing and future awards, to prevent the dilution or enlargement of intended benefits and facilitate necessary or desirable changes in the event of certain transactions and events affecting our Class A common stock, such as stock dividends, stock splits, mergers, acquisitions, consolidations and other corporate transactions. In addition, in the event of certain non-reciprocal transactions with our stockholders known as “equity restructurings,” the plan administrator will make equitable adjustments to the 2018 Equity Incentive Plan and outstanding awards.
Upon or in anticipation of a change in control of our company (as defined in the 2018 Equity Incentive Plan), the plan administrator will be authorized to take such actions as it deems appropriate, including, but not limited to, any of the following actions: (1) cancelling the awards in exchange for either an amount of cash or other property; (2) vesting of the awards, and to the extent applicable, making them exercisable; (3) providing that the awards will be assumed by the successor or survivor corporation or parent or subsidiary, or substituting the awards for awards of the successor or survivor corporation, parent, or subsidiary thereof (with appropriate adjustments as to the number and kind of shares and applicable exercise or purchase price); (4) adjusting the number and type of shares subject to the awards, and/or the terms and conditions of such awards; (5) replacing the awards; and/or (6) terminating and cancelling the awards or otherwise providing that the awards cannot become vested or be exercised following the change in control. Individual award agreements may provide for additional accelerated vesting and payment provisions.
Foreign Participants, Claw-Back Provisions, Transferability, Repricing and Participant Payments. The plan administrator may modify award terms, establish subplans and/or adjust other terms and conditions of awards, subject to the share limits described above, in order to facilitate grants of awards subject to the laws and/or stock exchange rules of countries outside of the United States. All awards will be subject to the provisions of any claw-back policy implemented by our company to the extent set forth in such claw-back policy and/or in the applicable award agreement. Subject to applicable limitations of the Code, the plan administrator may increase or reduce the applicable price per share of an award, or cancel and replace an award with another award. With limited exceptions for estate planning, domestic relations orders, certain beneficiary designations and the laws of descent and distribution, awards under the 2018 Equity Incentive Plan are generally non-transferable prior to vesting, and are exercisable only by the participant. With regard to tax withholding, exercise price and purchase price obligations arising in connection with awards under the 2018 Equity Incentive Plan, the plan administrator may, in its discretion, accept cash or check, shares of our Class A common stock that meet specified conditions, a “market sell order” or such other consideration as it deems suitable.
Plan Amendment and Termination. Our board of directors may amend or terminate the 2018 Equity Incentive Plan at any time; however, except in connection with certain changes in our capital structure or as provided for in the 2018 Equity Incentive Plan, stockholder approval will be required for any amendment that increases the number of shares available under the 2018 Equity Incentive Plan. No award may be granted pursuant to the 2018 Equity Incentive Plan after the tenth anniversary of the date on which our board of directors adopts the 2018 Equity Incentive Plan.
Profits Interest Awards
On June 1, 2016 and December 5, 2016, Greenlane Holdings, LLC entered into profits interest award agreements with Zachary Tapp, our Chief Financial Officer, and Jay Scheiner, our Chief Operating Officer,
130
respectively, and on January 20, 2017, Greenlane Holdings, LLC entered into a profits interest award agreement with Sasha Kadey, our Chief Marketing Officer. Under such agreements, Messrs. Kadey, Scheiner and Tapp were initially granted an aggregate 5.0% membership interest in Greenlane Holdings, LLC, subject to a vesting schedule. In October 2018, such profits interest awards were converted into membership interests in Greenlane Holdings, LLC, 50% of which were fully vested and 50% of which are subject to a vesting schedule. In connection with the consummation of the Transactions at or prior to the closing of this offering, such membership interests will be represented by Common Units of Greenlane Holdings, LLC and shares of our Class B common stock, subject in the case of the unvested securities to contractual specifications. We do not intend to grant additional profits interest awards in the future.
Phantom Stock Awards
As part of an incentive program, our subsidiary, Warehouse Goods Inc., offered certain key employees the opportunity to participate in the Phantom Equity Program. Under the Phantom Equity Program, each participant was provided a “Phantom Equity Payment” in respect of an agreed upon number of bonus units. The number of units varied for each recipient. Upon the completion of this offering, we intend to terminate the Phantom Equity Program and to grant the current participants in the Phantom Equity Program stock options under the 2018 Equity Incentive Plan.
Benefit Plans
We provide our executive officers, including the NEOs, with health and dental insurance programs and we also provide matching contributions to 401(k) savings plans, subject to a cap, as well as paid time off. We offer these benefits consistent with local market practice.
Summary Compensation Table
The following table sets out information concerning the compensation earned by, paid to, or awarded to the NEOs for the fiscal years ended December 31, 2017 and 2016.
Name and Principal Position |
|
Year |
|
Salary |
|
Bonus |
|
Long
term |
|
All
other |
|
Total |
|||||
Aaron LoCascio |
|
2017 |
|
$280,000 |
|
|
— |
|
|
— |
|
$45,381 |
|
$325,381 |
|||
Chief Executive Officer |
|
2016 |
|
|
280,000 |
|
$5,006 |
|
|
— |
|
|
18,161 |
|
|
303,167 |
|
|
|
|
|
|
|
|
|
|
|
|
|
|
|
|
|
|
|
Adam Schoenfeld |
|
2017 |
|
|
280,000 |
|
|
38,500 |
|
|
— |
|
|
30,272 |
|
|
348,772 |
Chief Strategy Officer |
|
2016 |
|
|
280,000 |
|
|
7,741 |
|
|
— |
|
|
78,097 |
|
|
365,838 |
|
|
|
|
|
|
|
|
|
|
|
|
|
|
|
|
|
|
Sasha Kadey |
|
2017 |
|
|
233,333 |
|
|
22,000 |
|
$11,997 |
|
|
7,370 |
|
|
262,703 |
|
Chief Marketing Officer |
|
2016 |
|
|
137,500 |
|
|
— |
|
|
— |
|
|
8,607 |
|
|
146,107 |
|
|
|
|
|
|
|
|
|
|
|
|
|
|
|
|
|
|
Jay Scheiner |
|
2017 |
|
|
191,178 |
|
|
14,000 |
|
|
4,103 |
|
|
17,228 |
|
|
222,406 |
Chief Operating Officer |
|
2016 |
|
|
185,100 |
|
|
14,000 |
|
|
7,891 |
|
|
17,191 |
|
|
216,291 |
|
|
|
|
|
|
|
|
|
|
|
|
|
|
|
|
|
|
Zachary Tapp |
|
2017 |
|
|
169,683 |
|
|
11,000 |
|
|
4,103 |
|
|
7,247 |
|
|
187,930 |
Chief Financial Officer |
|
2016 |
|
|
182,550 |
|
|
10,000 |
|
|
7,891 |
|
|
8,563 |
|
|
201,113 |
____________
(1) All bonus payments were made at the discretion of Jacoby & Co. Inc., a company beneficially owned and controlled by Aaron LoCascio and Adam Schoenfeld and the managing member of Greenlane Holdings, LLC, based on the individual performance of the recipients and the operating results of Greenlane Holdings, LCC for the applicable compensation period.
(2) Reflects the grant date fair value of profits interests in Greenlane Holdings, LLC that were granted. See Note 15 of the Notes to Consolidated Financial Statements of Greenlane Holdings, LLC as of and for the six-month periods ended June 30, 2018 and 2017 and Note 14 of the Notes to Consolidated Financial Statements of Greenlane Holdings, LLC as of and for the years ended December 31, 2017 and 2016 included elsewhere in this prospectus.
(3) Other Compensation includes payments of certain legal fees and premiums on life insurance policies on behalf of our Chief Executive Officer and our Chief Strategy Officer.
131
Employment Agreements
On October 28, 2015, each of Aaron LoCascio, our Chief Executive Officer, and Adam Schoenfeld, our Chief Strategy Officer, entered into an employment agreement with Jacoby & Co. Inc. In October 2018, these employment agreements were assigned to our wholly-owned subsidiary, Warehouse Goods LLC. Warehouse Goods LLC entered into an employment agreement with Zachary Tapp, our Chief Financial Officer on May 20, 2013, Jay Scheiner, our Chief Operating Officer on April 13, 2015, and Sasha Kadey, our Chief Marketing Officer, on April 14, 2016. Pursuant to these employment agreements, our NEOs are currently entitled to the following compensation:
Name and Principal Position |
|
Annual
Base |
|
Annual Bonus |
|
Aaron
LoCascio |
|
$ |
280,000 |
|
No less than 30% of base salary unless otherwise mutually agreed |
Adam
Schoenfeld |
|
|
280,000 |
|
No less than 30% of base salary unless otherwise mutually agreed |
Sasha
Kadey |
|
|
260,000 |
|
10% discretionary bonus |
Jay
Scheiner |
|
|
220,000 |
|
Discretionary |
Zachary
Tapp |
|
|
186,408 |
|
Discretionary up to 25% of base salary |
Each of the employment agreements provides for an original term of up to three years and for automatic one-year extensions unless either party gives written notice of termination not less than 60 days prior to the termination of the then-current term. Each NEO is entitled to the annual compensation described above, and is eligible to receive an annual incentive bonus as determined by our board of directors equal to a percentage of such NEO’s base salary as described above. During the term of employment, each NEO is entitled to participate in all employee benefit plans and programs made available to our employees generally, subject to the eligibility and participation restrictions of each such plan or program. Each NEO also is entitled to reimbursement for all reasonable business expenses incurred by such NEO in connection with carrying out such NEO’s duties.
Pursuant to their employment agreements, Messrs. LoCascio and Schoenfeld are each terminable by us at any time (i) for cause (as defined in their respective employment agreements), (ii) in the event of their death, or (ii) in the event of their disability. If Messrs. LoCascio or Schoenfeld are terminated for cause, they are entitled to receive their base salaries to the date of termination, any bonus that has accrued but is unpaid as of the date of termination and any reimbursable expenses not yet reimbursed ass of such date. If Messrs. LoCascio or Schoenfeld are terminated due to death or disability, they (or their estates) are entitled to receive their base salaries for six months after the date of termination, any bonus that has accrued but is unpaid as of the date of termination, payment for any accrued but unused vacation days and any reimbursable expenses not yet reimbursed as of such date.
Pursuant to their employment agreements, Messrs. Kadey, Scheiner and Tapp may terminate their employment at any time without cause. Messrs. Kadey, Scheiner and Tapp are each terminable by us at any time (i) without cause; (ii) for cause (as defined in their respective employment agreements), (iii) in the event of their death, or (iv) in the event of a breach by employee of any other term or condition of their employment agreement which remains uncured for a period of ten days. Upon termination of this agreement, neither party shall have any further obligation except for obligations accruing prior to the date of termination, with the exception of Mr. Scheiner, who is entitled to his salary for six months with benefits in force, excluding monthly car and cell phone allowances, if he is terminated without cause.
Pursuant to their employment agreements, each NEO also is subject to customary confidentiality restrictions and work-product provisions, and each NEO also is subject to customary non-competition covenants and non-solicitation covenants with respect to our employees, consultants and customers.
We do not currently maintain any retirement plans, other than matching 401(k) plans, for our executives or other employees.
132
Outstanding Share-Based Awards and Option-Based Awards
The following table sets out information on the outstanding share-based and option-based awards expected to be held by each of our NEOs upon completion of this offering.
|
|
Option-Based Awards |
|
Share-Based Awards |
||||||||||
Name |
|
Number
of |
|
Option |
|
Option |
|
Value
of |
|
Number |
|
Market |
|
Market |
Aaron LoCascio Chairman and Chief Executive Officer |
|
|
|
|
|
|
|
|
|
|
|
|
|
|
Adam Schoenfeld Chief Strategy Officer |
|
|
|
|
|
|
|
|
|
|
|
|
|
|
Sasha Kadey Chief Marketing Officer |
|
|
|
|
|
|
|
|
|
|
|
|
|
|
Jay Scheiner Chief Operating Officer |
|
|
|
|
|
|
|
|
|
|
|
|
|
|
Zachary
Tapp |
|
|
|
|
|
|
|
|
|
|
|
|
|
|
Incentive Plan Awards – Value Vested or Earned During the Year
The following table sets out, for each of our NEOs, the value of the option-based awards expected to vest in accordance with their terms during the fiscal year ended December 31, 2018.
Name |
|
Option-based |
|
Share
awards- |
|
Non-equity |
Aaron
LoCascio |
|
|
|
|
|
|
Adam
Schoenfeld |
|
|
|
|
|
|
Sasha
Kadey |
|
|
|
|
|
|
Jay
Scheiner |
|
|
|
|
|
|
Zachary
Tapp |
|
|
|
|
|
|
133
DIRECTOR COMPENSATION
General
The following discussion describes the significant elements of the expected compensation program for members of the board of directors and its committees. The compensation of our directors is designed to attract and retain committed and qualified directors and to align their compensation with the long-term interests of our shareholders. Directors who are also executive officers (each, an “Excluded Director”) will not be entitled to receive any compensation for his or her service as a director, committee member or Chair of our board of directors or of any committee of our board of directors.
Director Compensation
Our director compensation program is designed to attract and retain qualified individuals to serve on our board of directors. Our board of directors, on the recommendation of our compensation committee, will be responsible for reviewing and approving any changes to the directors’ compensation arrangements. In consideration for serving on our board of directors, each director (other than Excluded Directors) will be paid an annual retainer. All directors will be reimbursed for their reasonable out-of-pocket expenses incurred while serving as directors.
In , 2018, our board of directors approved a non-employee director compensation policy, which will be effective for all non-employee directors upon the completion of this offering. Each non-employee director will receive an annual cash retainer of $50,000. Each non-employee director may elect to receive the annual base retainer in the form of stock options, provided that, except in the case of the initial annual base retainer, such election is made in the calendar year preceding the year in which such compensation is earned. We will pay all amounts in quarterly installments.
In addition, each non-employee director, who will become a director after the effectiveness of the registration statement of which this prospectus is a part, will receive a one-time initial award of stock options having a grant date fair value of approximately $70,000 to purchase shares of our Class A common stock, which options will have a term of years and will fully vest on the one year anniversary of the grant date, subject to the director’s continued service on the board of directors. Thereafter, each non-employee director will receive an annual award of stock options having a grant date fair value of approximately $50,000 to purchase shares of our Class A common stock, which options will have a term of five years and will fully vest on the one year anniversary of the date of grant, subject to the director’s continued service on the board of directors.
Outstanding Share-Based Awards and Option-Based Awards
The following table sets out information on the outstanding share-based and option-based awards held by each of the individuals who will be a director as of the Closing of this offering, other than the Excluded Directors.
|
|
Option-Based Awards |
|
Share-Based Awards |
||||||||||
Name |
|
Number
of |
|
Option |
|
Option |
|
Value
of |
|
Number |
|
Market |
|
Market
or |
Neil Closner |
|
|
|
|
|
|
|
|
|
|
|
|
|
|
Richard Taney |
|
|
|
|
|
|
|
|
|
|
|
|
|
|
| Jeff Uttz | ||||||||||||||
Insurance
We maintain an insurance policy with respect to directors’ and officers’ liability covering our directors and officers as well as directors and officers of Greenlane Holdings, LLC as a group. The policy provides coverage to an annual primary limit of $10,000,000. We were quoted an annual premium for the policy for the initial 12-month period of $185,000. Our coverage under the policy is for a period commencing on the closing date of this offering and terminating on the first anniversary of such closing date, with terms and premiums to be established at each renewal.
134
CERTAIN RELATIONSHIPS AND RELATED PARTY TRANSACTIONS
Other than compensation arrangements for our named executive officers and directors, we describe below each transaction or series of similar transactions, since January 1, 2016, to which we or Greenlane Holdings, LLC were a party or will be a party, in which:
• the amounts involved exceeded or will exceed $120,000; and
• any of our directors, executive officers or holders of more than 5% of our capital stock, or any member of the immediate family of the foregoing persons, had or will have a direct or indirect material interest.
See “Executive Compensation” for a description of certain arrangements with our executive officers and directors.
Related Party Agreements in Effect Prior to this Offering
On February 29, 2012, Aaron LoCascio, our Chief Executive Officer, made a loan to Greenlane Holdings, LLC in the amount of $675,179. This loan bore interest at a fluctuating rate of interest that was determined annually by the Founding Members. As of December 31, 2017, the outstanding principal amount of this note was $565,249. This note was paid in full in April 2018.
In the years ended December 31, 2017 and 2016, Warehouse Goods LLC paid approximately $81,000 and $62,000, respectively, to a company fifty percent (50%) owned by Aaron LoCascio, our Chief Executive Officer, and fifty percent (50%) owned by Zachary Tapp, our Chief Financial Officer, for use of a boat for our marketing and business entertainment purposes. This arrangement will be terminated at the closing of this offering.
On October 4, 2017, Jacoby & Co. Inc., a company owned and controlled by our Chief Executive Officer, Aaron LoCascio, and our Chief Strategy Officer, Adam Schoenfeld, and that is the majority owner of Greenlane Holdings, LLC, entered into a credit agreement with Fifth Third Bank that provides a revolving credit facility for Greenlane Holdings, LLC of up to $8 million. On August 23, 2018, the parties to the original credit agreement entered into an amendment to such agreement pursuant to which Greenlane Holdings, LLC became the borrower, and Jacoby & Co. Inc. became a guarantor, of the amounts borrowed thereunder, the amount of the revolving credit facility was increased from $8.0 million to $15.0 million and the termination date of the credit facility was extended from October 3, 2018 to August 23, 2020. Interest accrues on borrowings under the credit facility at a rate equal to LIBOR plus 3.5% per annum. Our obligations under the credit facility are guaranteed by Messrs. LoCascio and Schoenfeld, Jacoby & Co. Inc. and all of our operating subsidiaries and are secured by a first priority security interest in substantially all of our assets. The amounts drawn under such credit facility have fluctuated over the term of the credit facility and at times the credit facility has been drawn in full. At June 30, 2018, aggregate borrowings under such credit facility amounted to $7,350,000.
Policies and Procedures for Related-Person Transactions
Our board of directors recognizes the fact that transactions with related persons present a heightened risk of conflicts of interests and/or improper valuation (or the perception thereof). Our board of directors will adopt a written policy on transactions with related persons, to be effective upon completion of this offering. Under the new policy:
• any related-person transaction, and any material amendment or modification to a related-person transaction, must be reviewed and approved or ratified by a committee of the board of directors composed solely of independent directors who are disinterested or by the disinterested members of the board of directors; and
• any employment relationship or transaction involving an executive officer and any related compensation must be approved by the compensation committee of the board of directors or recommended by the compensation committee to the board of directors for its approval.
In connection with the review and approval or ratification of a related-person transaction:
• management must disclose to the committee or disinterested directors, as applicable, the name of the related person and the basis on which the person is a related person, the material terms of the related-person transaction, including the approximate dollar value of the amount involved in the transaction, and all the material facts as to the related person’s direct or indirect interest in, or relationship to, the related-person transaction;
135
• management must advise the committee or disinterested directors, as applicable, as to whether the related-person transaction complies with the terms of our agreements governing our material outstanding indebtedness that limit or restrict our ability to enter into a related-person transaction;
• management must advise the committee or disinterested directors, as applicable, as to whether the related-person transaction will be required to be disclosed in our applicable filings under the Securities Act or the Exchange Act, and related rules, and, to the extent required to be disclosed, management must ensure that the related-person transaction is disclosed in accordance with such Acts and related rules; and
• management must advise the committee or disinterested directors, as applicable, as to whether the related person transaction constitutes a “personal loan” for purposes of Section 402 of SOX.
In addition, the related-person transaction policy provides that the committee or disinterested directors, as applicable, in connection with any approval or ratification of a related-person transaction involving a non-employee director or director nominee, should consider whether such transaction would compromise the director or director nominee’s status as an “independent,” “outside,” or “non-employee” director, as applicable, under the rules and regulations of the SEC, Nasdaq and the Code.
The Transactions
In connection with the Transactions, we will engage in certain transactions with certain of our directors, executive officers and other persons and entities which are or will become holders of 5% or more of our voting securities upon the completion of the Transactions, including entering into the Greenlane Operating Agreement, the Tax Receivable Agreement and the Registration Rights Agreement. These transactions are described herein under the caption “The Transactions.”
Greenlane Operating Agreement
We will operate our business through Greenlane Holdings, LLC and its subsidiaries. In connection with the completion of this offering, we and the Members will enter into Greenlane Holdings, LLC’s Third Amended and Restated Operating Agreement, which we refer to as the “Greenlane Operating Agreement.” Among the Members who will be party to the Greenlane Operating Agreement are each of our named executive officers, Aaron LoCascio, Adam Schoenfeld, Sasha Kadey, Jay Scheiner and Zachary Tapp, and each of our stockholders identified in the table in “Principal and Selling Stockholders” as beneficially owning shares of Class B common stock or Class C common stock. The operations of Greenlane Holdings, LLC, and the rights and obligations of the holders of Common Units, will be set forth in the Greenlane Operating Agreement.
Appointment as Manager. Under the Greenlane Operating Agreement, we will become a member and the sole manager of Greenlane Holdings, LLC. As the manager, we will be able to control all of the day-to-day business affairs and decision-making of Greenlane Holdings, LLC without the approval of any other Member, unless otherwise stated in the Greenlane Operating Agreement. As such, we, through our officers and directors, will be responsible for all operational and administrative decisions of Greenlane Holdings, LLC and the day-to-day management of Greenlane Holdings, LLC’s business. Pursuant to the terms of the Greenlane Operating Agreement, we cannot be removed as the sole manager of Greenlane Holdings, LLC by the other Members.
Compensation. We will not be entitled to compensation for our services as the manager. We will be entitled to reimbursement by Greenlane Holdings, LLC for all fees and expenses incurred on behalf of Greenlane Holdings, LLC, including all expenses associated with this offering and maintaining our corporate existence, and all fees, expenses and costs of being a public company (including expenses incurred in connection with public reporting obligations, proxy statements, stockholder meetings, stock exchange fees, transfer agent fees, legal fees, SEC and FINRA filing fees and offering expenses) and maintaining our corporate existence, including all costs of maintaining our board of directors and committees of the board, executive compensation and certain insurance policies.
Capitalization. The Greenlane Operating Agreement provides for a single class of common membership units, which we refer to as the “Common Units.” The Greenlane Operating Agreement will reflect a split of Common Units such that one Common Unit can be acquired with the net proceeds received by us from this offering from the sale of one share of our Class A common stock. Each Common Unit will entitle the holder to a pro rata share of the net profits and net losses and distributions of Greenlane Holdings, LLC.
136
Distributions. The Greenlane Operating Agreement will require “tax distributions,” as that term is defined in the Greenlane Operating Agreement, to be made by Greenlane Holdings, LLC to its “members,” as that term is defined in the Greenlane Operating Agreement. Tax distributions will be made at least annually to each member of Greenlane Holdings, LLC, including us, based on such member’s allocable share of the taxable income of Greenlane Holdings, LLC and at a commencing tax rate equal to the highest effective marginal combined federal, state and local income tax rate applicable to corporate or individual taxpayers that may potentially apply to any Member for the relevant period taking into account (i) any deductions pursuant to Section 199A of the Code, and (ii) the character of the relevant tax items (e.g., ordinary or capital), as we, as the sole manager of Greenlane Holdings, LLC, reasonably determine. For this purpose, the taxable income of Greenlane Holdings, LLC, and our allocable share of such taxable income, shall be determined without regard to any tax basis adjustments that result from our deemed or actual purchase of Common Units from the Members (as described above under “— Tax Receivable Agreement”). The tax rate used to determine tax distributions will apply regardless of the actual final tax liability of any such member. Tax distributions will also be made only to the extent all distributions from Greenlane Holdings, LLC for the relevant period were otherwise insufficient to enable each member to cover its tax liabilities as calculated in the manner described above. The Greenlane Operating Agreement will also allow for distributions to be made by Greenlane Holdings, LLC to its members on a pro rata basis out of “distributable cash,” as that term is defined in the Greenlane Operating Agreement. We expect Greenlane Holdings, LLC may make distributions out of distributable cash periodically to the extent permitted by the agreements governing its indebtedness and as required by Greenlane Holdings, LLC for its capital and other needs, such that we in turn are able to make dividend payments, if any, to the holders of our Class A common stock.
Common Unit Redemption Right. The Greenlane Operating Agreement provides a redemption right to the Members which entitles them to have their Common Units redeemed, at the election of each such person, for, at our option, as determined by or at the direction of the independent directors (within the meaning of the Nasdaq Marketplace Rules) of our board of directors who are disinterested, newly-issued shares of our Class A common stock on a one-to-one basis or a cash payment equal to the five-day average volume weighted average market prices of one share of Class A common stock for each Common Unit redeemed (subject to customary adjustments, including for stock splits, stock dividends and similar events affecting the Class A common stock). If we decide to make a cash payment, the Member has the option to rescind its redemption request within a specified time period. Upon the exercise of the redemption right, the redeeming Member will surrender its Common Units to Greenlane Holdings, LLC for cancellation. The Greenlane Operating Agreement requires that we contribute cash or shares of our Class A common stock to Greenlane Holdings, LLC in exchange for an amount of Common Units in Greenlane Holdings, LLC that will be issued to us equal to the number of Common Units redeemed from the Member. Greenlane Holdings, LLC will then distribute the cash or shares of our Class A common stock to such Member to complete the redemption. In the event of such election by a Member, we may, at our option, effect a direct exchange by us of cash or our Class A common stock for such Common Units in lieu of such a redemption. Whether by redemption or exchange, we are obligated to ensure that at all times the number of Common Units that we own equals the number of shares of Class A common stock issued by us (subject to certain exceptions for treasury shares and shares underlying certain convertible or exchangeable securities).
Issuance of Common Units upon Exercise of Options or Issuance of Other Equity Compensation. We may implement guidelines to provide for the method by which shares of Class A common stock may be exchanged or contributed between us and Greenlane Holdings, LLC (or any subsidiary thereof), or may be returned to us upon any forfeiture of shares of Class A common stock, in either case in connection with the grant, vesting and/or forfeiture of compensatory equity awards granted by us, including under the 2018 Equity Incentive Plan, for the purpose of ensuring that the relationship between us and our subsidiaries remains at arm’s-length.
Maintenance of one-to-one ratio of shares of Class A common stock and Common Units owned by Our Company. Our amended and restated certificate of incorporation and the Greenlane Operating Agreement will require that we and Greenlane Holdings, LLC, respectively, at all times maintain (i) a ratio of one Common Unit owned by us for each share of Class A common stock issued by us (subject to certain exceptions for treasury shares and shares underlying certain convertible or exchangeable securities), (ii) a one-to-one ratio between the number of shares of Class B common stock owned by the Non-Founder Members and the number of Common Units owned by the Non-Founder Members and (iii) a three-to-one ratio between the number of shares of Class C common stock owned by the Founder Members and the number of Common Units owned by the Founder Members or their affiliates.
137
Transfer Restrictions. The Greenlane Operating Agreement generally does not permit transfers of Common Units by Members, subject to limited exceptions or written approval of the transfer by the manager. Any transferee of Common Units must execute the Greenlane Operating Agreement and any other agreements executed by the holders of Common Units and relating to such Common Units in the aggregate.
Dissolution. The Greenlane Operating Agreement will provide that the decision of the manager, with the approval of the holders of a majority of the outstanding Common Units, will be required to voluntarily dissolve Greenlane Holdings, LLC. In addition to a voluntary dissolution, Greenlane Holdings, LLC will be dissolved upon a change of control transaction under certain circumstances, as well as upon the entry of a decree of judicial dissolution or other circumstances in accordance with Delaware law. Upon a dissolution event, the proceeds of a liquidation will be distributed in the following order: (i) first, to pay all expenses of winding up Greenlane Holdings, LLC; and (ii) second, to pay all debts and liabilities and obligations of Greenlane Holdings, LLC. All remaining assets of Greenlane Holdings, LLC will be distributed to the Members pro-rata in accordance with their respective percentage ownership interests in Greenlane Holdings, LLC (as determined based on the number of Common Units held by a member relative to the aggregate number of all outstanding Common Units).
Confidentiality. Each Member will agree to maintain the confidentiality of Greenlane Holdings, LLC’s confidential information. This obligation excludes information independently obtained or developed by the Members, information that is in the public domain or otherwise disclosed to a member, in either such case not in violation of a confidentiality obligation or disclosures required by law or judicial process or approved by us.
Indemnification and Exculpation. The Greenlane Operating Agreement provides for indemnification for all expenses, liabilities and losses reasonably incurred by any person by reason of the fact that such person is or was a Member or is or was serving at the request of Greenlane Holdings, LLC as the manager, an officer, an employee or an agent of Greenlane Holdings, LLC; provided, however, that there will be no indemnification for actions made not in good faith or in a manner which the person did not reasonably believe to be in or not opposed to the best interests of Greenlane Holdings, LLC, or, with respect to any criminal action or proceeding other than by or in the right of Greenlane Holdings, LLC, where the person had reasonable cause to believe the conduct was unlawful, or for breaches of any representations, warranties or covenants by such person or its affiliates contained in the Greenlane Operating Agreement or in other agreements with Greenlane Holdings, LLC.
We, as the manager, and our affiliates, will not be liable to Greenlane Holdings, LLC, its members or their affiliates for damages incurred by any acts or omissions as the manager, provided that the acts or omissions of these exculpated persons are not the result of fraud, intentional misconduct, knowing violations of law, or breaches of the Greenlane Operating Agreement or other agreement with Greenlane Holdings, LLC.
Amendments. The Greenlane Operating Agreement may be amended with the consent of the holders of a majority in voting power of the outstanding Common Units; provided that if the manager holds greater than 33% of the Common Units, then it may be amended with the consent of the manager together with holders of a majority of the outstanding Common Units, excluding Common Units held by the manager. Notwithstanding the foregoing, no amendment to any of the provisions that expressly require the approval or action of certain members may be made without the consent of such members and no amendment to the provisions governing the authority and actions of the manager or the dissolution of Greenlane Holdings, LLC may be amended without the consent of the manager.
Tax Receivable Agreement
We expect to obtain an increase in our share of the tax basis of the assets of Greenlane Holdings, LLC when a Member receives cash or shares of our Class A common stock in connection with a redemption or exchange of such Member’s Common Units for Class A common stock or cash (such basis increase, the “Basis Adjustments”). We intend to treat such acquisition of Common Units as a direct purchase by us of Common Units or net capital assets from a Member for U.S. federal income and other applicable tax purposes, regardless of whether such Common Units are surrendered by a Member to Greenlane Holdings, LLC for redemption or sold to us upon the exercise of our election to acquire such Common Units directly. Basis Adjustments may have the effect of reducing the amounts that we would otherwise pay in the future to various tax authorities. The Basis Adjustments may also decrease gains (or increase losses) on future dispositions of certain capital assets to the extent tax basis is allocated to those capital assets.
138
In connection with the Transactions described above, we will enter into the Tax Receivable Agreement with Greenlane Holdings, LLC and the Members. The Tax Receivable Agreement will provide for the payment by us to such persons of 85% of the amount of tax benefits, if any, that we actually realize, or in some circumstances are deemed to realize, as a result of the Transactions described above, including increases in the tax basis of the assets of Greenlane Holdings, LLC arising from such Transactions, and tax basis increases attributable to payments made under the Tax Receivable Agreement and deductions attributable to imputed interest and other payments of interest pursuant to the Tax Receivable Agreement. Greenlane Holdings, LLC will have in effect an election under Section 754 of the Code effective for each taxable year in which a redemption or exchange of Common Units for shares of our Class A common stock or cash occurs. These Tax Receivable Agreement payments are not conditioned upon any continued ownership interest in either Greenlane Holdings, LLC or us by any Member. The rights of each Member under the Tax Receivable Agreement are assignable by each Member with our consent, which we may not unreasonably withhold, so long as the assignee joins as a party to the Tax Receivable Agreement. We expect to benefit from the remaining 15% of tax benefits, if any, that we may actually realize.
The actual Basis Adjustments, as well as any amounts paid to the Members under the Tax Receivable Agreement, will vary depending on a number of factors, including:
• the timing of any subsequent redemptions or exchanges — for instance, the increase in any tax deductions will vary depending on the fair value, which may fluctuate over time, of the depreciable or amortizable assets of Greenlane Holdings, LLC at the time of each redemption or exchange;
• the price of shares of our Class A common stock at the time of redemptions or exchanges — the Basis Adjustments, as well as any related increase in any tax deductions, is directly related to the price of shares of our Class A common stock at the time of each redemption or exchange;
• the extent to which such redemptions or exchanges are taxable — if a redemption or exchange is not taxable for any reason, increased tax deductions will not be available; and
• the amount and timing of our income — the Tax Receivable Agreement generally will require us to pay 85% of the tax benefits as and when those benefits are treated as realized under the terms of the Tax Receivable Agreement. If we do not have taxable income, we generally will not be required (absent a change of control or other circumstances requiring an early termination payment) to make payments under the Tax Receivable Agreement for that taxable year because no tax benefits will have been actually realized. However, any tax benefits that do not result in realized tax benefits in a given taxable year will likely generate tax attributes that may be utilized to generate tax benefits in previous or future taxable years. The utilization of any such tax attributes will result in payments under the Tax Receivable Agreement.
For purposes of the Tax Receivable Agreement, cash savings in income and franchise tax will be computed by comparing our actual income and franchise tax liability to the amount of such taxes that we would have been required to pay had there been no Basis Adjustments and had the Tax Receivable Agreement not been entered into. The Tax Receivable Agreement will generally apply to each of our taxable years, beginning with the first taxable year ending after the completion of this offering. There is no maximum term for the Tax Receivable Agreement; however, the Tax Receivable Agreement may be terminated by us pursuant to an early termination procedure that requires us to pay the Members an agreed upon amount equal to the estimated present value of the remaining payments to be made under the agreement (calculated based on certain assumptions, including regarding tax rates and utilization of the Basis Adjustments).
The payment obligations under the Tax Receivable Agreement are obligations of our company and not of Greenlane Holdings, LLC. Although the actual timing and amount of any payments that may be made under the Tax Receivable Agreement will vary, we expect that the payments that we may be required to make to the Members could be substantial. Any payments made by us to Members under the Tax Receivable Agreement will generally reduce the amount of overall cash flow that might have otherwise been available to us or to Greenlane Holdings, LLC and, to the extent that we are unable to make payments under the Tax Receivable Agreement for any reason, the unpaid amounts generally will be deferred and will accrue interest until paid by us.
Decisions made by us in the course of running our business, such as with respect to mergers, asset sales, other forms of business combinations or other changes in control, may influence the timing and amount of payments
139
that are received by a Member under the Tax Receivable Agreement. For example, the earlier disposition of assets following a transaction that results in a Basis Adjustment will generally accelerate payments under the Tax Receivable Agreement and increase the present value of such payments.
The Tax Receivable Agreement provides that if (i) we materially breach any of our material obligations under the Tax Receivable Agreement, (ii) certain mergers, asset sales, other forms of business combination, or other changes of control were to occur, or (iii) we elect an early termination of the Tax Receivable Agreement, then our obligations, or our successor’s obligations, under the Tax Receivable Agreement would accelerate and become due and payable, based on certain assumptions, including an assumption that we would have sufficient taxable income to fully utilize all potential future tax benefits that are subject to the Tax Receivable Agreement.
As a result, (i) we could be required to make cash payments to the Members that are greater than the specified percentage of the actual benefits we ultimately realize in respect of the tax benefits that are subject to the Tax Receivable Agreement, and (ii) if we elect to terminate the Tax Receivable Agreement early, we would be required to make an immediate cash payment equal to the present value of the anticipated future tax benefits that are the subject of the Tax Receivable Agreement, which payment may be made significantly in advance of the actual realization, if any, of such future tax benefits. In these situations, our obligations under the Tax Receivable Agreement could have a material adverse effect on our liquidity and could have the effect of delaying, deferring or preventing certain mergers, asset sales, other forms of business combination, or other changes of control. There can be no assurance that we will be able to finance our obligations under the Tax Receivable Agreement.
Payments under the Tax Receivable Agreement will be based on the tax reporting positions that we determine. If any such position is subject to a challenge by a taxing authority the outcome of which would reasonably be expected to materially affect a recipient’s payments under the Tax Receivable Agreement, then we will not be permitted to settle or fail to contest such challenge without the consent (not to be unreasonably withheld or delayed) of each Member that directly or indirectly owns at least 10% of the outstanding Common Units. We will not be reimbursed for any cash payments previously made to any Member pursuant to the Tax Receivable Agreement if any tax benefits initially claimed by us are subsequently challenged by a taxing authority and ultimately disallowed. Instead, in such circumstances, any excess cash payments made by us to a Member will be netted against any future cash payments that we might otherwise be required to make under the terms of the Tax Receivable Agreement. However, we might not determine that we have effectively made an excess cash payment to the Members for a number of years following the initial time of such payment and, if our tax reporting positions are challenged by a taxing authority, we will not be permitted to reduce any future cash payments under the Tax Receivable Agreement until any such challenge is finally settled or determined. As a result, it is possible that we could make cash payments under the Tax Receivable Agreement that are substantially greater than our actual cash tax savings.
Payments are generally due under the Tax Receivable Agreement within a specified period of time following the filing of our tax return for the taxable year with respect to which the payment obligation arises, although interest on such payments will begin to accrue at a rate of LIBOR plus 100 basis points from the due date (without extensions) of such tax return. Any late payments that may be made under the Tax Receivable Agreement will continue to accrue interest at LIBOR plus 500 basis points until such payments are made, including any late payments that we may subsequently make because we did not have enough available cash to satisfy our payment obligations at the time at which they originally arose.
Registration Rights Agreement
We intend to enter into the Registration Rights Agreement with the Members in connection with this offering. Among the Members who will be party to the Registration Rights Agreement are each of our named executive officers and each of our stockholders identified in the table in “Principal and Selling Stockholders” as beneficially owning shares of Class B common stock or Class C common stock. The Registration Rights Agreement will provide the Members who are party to the Registration Rights Agreement the right, at any time from and after 180 days following the date of this prospectus, to require us to register under the Securities Act the shares of Class A common stock issuable to them upon redemption or exchange of their Common Units, including on a short-form registration statement, if and when we are eligible to utilize such registration statement. The Registration Rights Agreement will also provide for piggyback registration rights for such Members in certain circumstances.
140
Indemnification Agreements
Our amended and restated bylaws, as will be in effect prior to the closing of this offering, provide that we will indemnify our directors and officers to the fullest extent permitted by the laws of the State of Delaware in effect from time to time, subject to certain exceptions contained in our bylaws. In addition, our amended and restated certificate of incorporation, as will be in effect prior to the closing of this offering, will provide that our directors will not be personally liable to us or our stockholders for any damages other than for breaches of fiduciary duty involving intentional misconduct, fraud or a knowing violation of law.
Prior to the closing of this offering, we will enter into indemnification agreements with each of our executive officers and directors. The indemnification agreements will provide the executive officers and directors with contractual rights to indemnification, and expense advancement and reimbursement, to the fullest extent permitted under the laws of the State of Delaware in effect from time to time, subject to certain exceptions contained in those agreements.
There is no pending litigation or proceeding naming any of our directors or officers to which indemnification is being sought, and we are not aware of any pending litigation that may result in claims for indemnification by any director or officer.
141
PRINCIPAL AND SELLING STOCKHOLDERS
The following table sets forth information with respect to the beneficial ownership of our Class A common stock, Class B common stock and Class C common stock, after the completion of the Transactions, including this offering, for:
• each person known by us to beneficially own more than 5% of our Class A common stock, Class B common stock or Class C common stock;
• each of our directors;
• each of our named executive officers;
• all of our executive officers and directors as a group; and
• each of the selling stockholders.
As described in “The Transactions” and “Certain Relationships and Related Party Transactions,” each Member will be entitled to have their Common Units redeemed for Class A common stock on a one-to-one basis, or, at our option, cash equal to the market value of the applicable number of our shares of Class A common stock. In addition, at our election, upon a redemption request, we may effect a direct exchange of such Class A common stock or such cash for such Common Units. In connection with this offering, we will issue (i) to each Non-Founder Member for nominal consideration one share of Class B common stock for each Common Unit it owns and (ii) to each Founder Member for nominal consideration three shares of Class C common stock for each Common Unit it owns. As a result, the respective numbers of shares of Class B common stock and Class C common stock listed in the table below correlate to the number of Common Units each such Member will own immediately after this offering. See “The Transactions.” The table below assumes the shares of Class A common stock are offered at $ per share (the midpoint of the price range listed on the cover page of this prospectus). See “The Offering.”
The number of shares beneficially owned by each stockholder is determined under rules issued by the SEC and includes voting or investment power with respect to securities. Under these rules, beneficial ownership includes any shares as to which the individual or entity has sole or shared voting power or investment power. In computing the number of shares beneficially owned by an individual or entity and the percentage ownership of that person, shares of common stock subject to options or other rights held by such person that are currently exercisable or will become exercisable within 60 days of the date of this prospectus, are considered outstanding, although these shares are not considered outstanding for purposes of computing the percentage ownership of any other person. Notwithstanding the preceding sentence, for purposes of the following table, we assumed that the Members were not entitled to have their Common Units redeemed for Class A common stock. Except as disclosed in the footnotes to this table and subject to applicable community property laws, where applicable, we believe each of the stockholders listed has sole voting and investment power with respect to the shares beneficially owned by the stockholder.
142
Unless otherwise specified in the footnotes, the address of each beneficial owner listed in the table below is c/o Greenlane Holdings, Inc., 6501 Park of Commerce Blvd., Suite 200, Boca Raton, FL 33487.
|
|
|
Class A Common Stock Beneficially Owned |
|
Class B Common Stock Beneficially Owned |
|
Class C Common Stock Beneficially Owned |
|
Combined Voting Power |
||||||||||||||||
|
Name of Beneficial Owner |
|
After Giving |
|
After Giving Effect to the Transactions and After this Offering (No Exercise of Option) |
|
After Giving Effect to the Transactions and After this Offering (With Full Exercise of Option) |
|
After Giving Effect to the Transactions and After this Offering (With Full Exercise of Option) |
|
After Giving Effect to the Transactions and Before this Offering |
|
After Giving Effect to the Transactions and After this Offering (No Exercise of Option) |
|
After Giving Effect to the Transactions and After this Offering (With Full Exercise of Option) |
|
After Giving Effect to the Transactions and Before this Offering |
|
After Giving Effect to the Transactions and After this Offering (No Exercise of Option) |
|
After Giving Effect to the Transactions and After this Offering (With Full Exercise of Option) |
|
After Giving Effect to the Transactions and After this Offering (No Exercise of Option) |
|
After Giving Effect to the Transactions and After this Offering (With Full Exercise of Option) |
|
5% Stockholders: |
|
|
|
|
|
|
|
|
|
|
|
|
|
|
|
|
|
|
|
|
|
|
|
|
|
Jacoby & Co. Inc.(1) |
|
|
|
|
|
|
|
|
|
|
|
|
|
|
|
|
|
|
|
|
|
|
|
|
|
Better Life Products Investment Group, Inc.(2) |
|
|
|
|
|
|
|
|
|
|
|
|
|
|
|
|
|
|
|
|
|
|
|
|
|
|
|
|
|
|
|
|
|
|
|
|
|
|
|
|
|
|
|
|
|
|
|
|
|
|
|
Named Executive Officers and Directors: |
|
|
|
|
|
|
|
|
|
|
|
|
|
|
|
|
|
|
|
|
|
|
|
|
|
Aaron LoCascio |
|
|
|
|
|
|
|
|
|
|
|
|
|
|
|
|
|
|
|
|
|
|
|
|
|
Adam Schoenfeld |
|
|
|
|
|
|
|
|
|
|
|
|
|
|
|
|
|
|
|
|
|
|
|
|
|
Sasha Kadey |
|
|
|
|
|
|
|
|
|
|
|
|
|
|
|
|
|
|
|
|
|
|
|
|
|
Jay Scheiner |
|
|
|
|
|
|
|
|
|
|
|
|
|
|
|
|
|
|
|
|
|
|
|
|
|
Zachary Tapp |
|
|
|
|
|
|
|
|
|
|
|
|
|
|
|
|
|
|
|
|
|
|
|
|
|
All executive officers and directors as a group (five individuals) |
|
|
|
|
|
|
|
|
|
|
|
|
|
|
|
|
|
|
|
|
|
|
|
|
|
|
|
|
|
|
|
|
|
|
|
|
|
|
|
|
|
|
|
|
|
|
|
|
|
|
|
Other Selling Stockholders |
|
|
|
|
|
|
|
|
|
|
|
|
|
|
|
|
|
|
|
|
|
|
|
|
|
Rochester Vapor Group, LLC(3) |
|
|
|
|
|
|
|
|
|
|
|
|
|
|
|
|
|
|
|
|
|
|
|
|
____________
* Less than 1.0%
(1) Jacoby & Co. Inc. is beneficially owned and controlled by Aaron LoCascio and Adam Schoenfeld.
(2) Jeffrey Sherman has voting and dispositive power over such securities. Better Life Products Investment Group, Inc.’s address is 16901 Crown Bridge Drive, Delray Beach, FL 33446.
(3) Clive Fleissig has voting and dispositive power over such securities. Rochester Vapor Group, LLC’s address is 10561 Rochester Avenue, Los Angeles, CA 90024.
143
The following is a summary of our capital stock and provisions of our amended and restated certificate of incorporation and our amended and restated bylaws, as each will be in effect prior to the closing of this offering, and certain provisions of Delaware law. This summary does not purport to be complete and is qualified in its entirety by the provisions of our amended and restated certificate of incorporation and amended and restated bylaws, copies of which have been or will be filed with the SEC as exhibits to the registration statement of which this prospectus is a part. References in this section to “we” “us” and “our” refer to Greenlane Holdings, Inc. and not to any of its subsidiaries.
General
Our amended and restated certificate of incorporation will provide that our authorized capital stock will consist of shares of Class A common stock, par value $0.01 per share, shares of Class B common stock, par value $0.0001 per share, shares of Class C common stock, par value $0.0001 per share. After the consummation of this offering, we expect to have shares (or shares if the underwriters exercise in full their option to purchase additional shares) of Class A common stock issued and outstanding, shares of Class B common stock issued and outstanding (or shares if the underwriters exercise their option in full to purchase additional shares, and shares of Class C common stock issued and outstanding (or shares if the underwriters exercise in full their option to purchase additional shares from the selling stockholders).
Class A Common Stock
Issuance of Class A common stock with Common Units. We will undertake any action, including, without limitation, a reclassification, dividend, division or recapitalization with respect to shares of Class A common stock to the extent necessary to maintain a one-to-one ratio between the number of Common Units we own, and the number of outstanding shares of Class A common stock, disregarding unvested shares issued in connection with stock incentive plans, shares issuable upon the exercise, conversion or exchange of certain convertible or exchangeable securities and treasury stock.
Voting Rights. Holders of our Class A common stock will be entitled to cast one vote per share. Holders of our Class A common stock will not be entitled to cumulate their votes in the election of directors. Generally, holders of all classes of our common stock vote together as a single class and an action is approved by our stockholders if the number of votes cast in favor of the action exceeds the number of votes cast in opposition to the action, while directors are elected by a plurality of the votes cast. Except as otherwise provided by applicable law, amendments to our amended and restated certificate of incorporation must be approved by a majority or, in some cases, two-thirds of the combined voting power of all shares entitled to vote, voting together as a single class.
Dividend Rights. Holders of Class A common stock will share ratably (based on the number of shares of Class A common stock held) if and when any dividend is declared by our board of directors out of funds legally available therefor, subject to restrictions, whether statutory or contractual (including with respect to any outstanding indebtedness), on the declaration and payment of dividends and to any restrictions on the payment of dividends imposed by the terms of any class or series of stock having a preference over, or the right to participate with, the Class A common stock with respect to the payment of dividends.
Liquidation Rights. On our liquidation, dissolution or winding up, each holder of Class A common stock will be entitled to a pro rata distribution of the net assets, if any, available for distribution to common stockholders.
Other Matters. No shares of Class A common stock will be subject to redemption or have preemptive rights to purchase additional shares of Class A common stock. Holders of shares of our Class A common stock do not have subscription, redemption or conversion rights. Upon completion of this offering, all the outstanding shares of Class A common stock will be validly issued, fully paid and non-assessable.
Class B Common Stock
Issuance of Class B common stock with Common Units. Shares of Class B common stock may be issued only to, and registered in the name of, the Non-Founder Members and persons who acquire shares of Class B common stock, by voluntary conversion of shares of Class C common stock or by a transfer from a holder of shares of Class B common stock. Shares of Class B common stock will only be issued in the future to the extent necessary
144
in connection with the conversion of shares of Class C common stock and to maintain a one-to-one ratio between the number of Common Units owned by all holders of Class B common stock and the number of outstanding shares of Class B common stock owned by all such holders. Shares of Class B common stock will be cancelled on a one-to-one basis if a holder of shares of Class B common stock elects to have its corresponding Common Units redeemed pursuant to the terms of the Greenlane Operating Agreement.
Voting Rights. Holders of Class B common stock will be entitled to cast one vote per share, with the number of shares of Class B common stock held by each Non-Founder Member being equal to the number of Common Units held by such Non-Founder Member. Holders of our Class B common stock will not be entitled to cumulate their votes in the election of directors.
Generally, holders of all classes of our common stock vote together as a single class and an action is approved by our stockholders if the number of votes cast in favor of the action exceeds the number of votes cast in opposition to the action, while directors are elected by a plurality of the votes cast. Except as otherwise provided by applicable law, amendments to our amended and restated certificate of incorporation must be approved by a majority or, in some cases, two-thirds of the combined voting power of all shares entitled to vote, voting together as a single class.
Dividend Rights. Holders of our Class B common stock will not participate in any dividend declared by our board of directors.
Liquidation Rights. On our liquidation, dissolution or winding up, holders of our Class B common stock will not be entitled to receive any distribution of our assets.
Transfers. Pursuant to our amended and restated certificate of incorporation and the Greenlane Operating Agreement, holders of our Class B common stock are subject to restrictions on transfer of such shares, including that:
• the holder will not transfer any shares of Class B common stock to any person unless the holder transfers an equal number of Common Units to the same person; and
• in the event the holder transfers any Common Units to any person, the holder will transfer an equal number of shares of Class B common stock to the same person.
Merger, Consolidation, Tender or Exchange Offer. The holders of our Class B common stock will have the right to receive, or the right to elect to receive, the same form and amount (on a per share basis) of consideration, if any, as the holders of our Class C common stock in the event of a merger, consolidation, conversion, exchange or other business combination requiring the approval of our stockholders or a tender or exchange offer to acquire any shares of our Class A common stock. However, in any such event involving consideration in the form of securities, the holders of our Class C common stock will be entitled to receive securities that have no more than three times the voting power of any securities distributed to the holders of our Class B common stock.
Other Matters. No shares of Class B common stock will be subject to redemption or have preemptive rights to purchase additional shares of Class B common stock. Holders of shares of our Class B common stock do not have subscription, redemption or conversion rights. Upon completion of this offering, all outstanding shares of Class B common stock will be validly issued, fully paid and non-assessable.
Class C Common Stock
Issuance of Class C common stock with Common Units. Shares of Class C common stock may be issued only to, and registered in the name of, the Founder Members, and will only be issued in the future to the extent necessary to maintain a one-to-three ratio between the number of Common Units owned by the holders of Class C common stock and the number of shares of Class C common stock owned by such holders. Shares of Class C common stock will be cancelled on a three-to-one basis if a holder of shares of Class C common stock elects to have its corresponding Common Units redeemed pursuant to the terms of the Greenlane Operating Agreement.
Voting Rights. Holders of our Class C common stock will be entitled to cast one vote per share, with the number of shares of Class C common stock held by each Founder Member being equal to three times the number of Common Units held by such Founder Member.
145
Generally, holders of all classes of our Class A common stock vote together as a single class and an action is approved by our stockholders if the number of votes cast in favor of the action exceeds the number of votes cast in opposition to the action, while directors are elected by a plurality of the votes cast. Except as otherwise provided by applicable law, amendments to our amended and restated certificate of incorporation must be approved by a majority or, in some cases, two-thirds of the combined voting power of all shares entitled to vote, voting together as a single class.
Dividend Rights. Holders of our Class C common stock will not participate in any dividend declared by the board of directors.
Liquidation Rights. On our liquidation, dissolution or winding up, holders of Class C common stock will not be entitled to receive any distribution of our assets.
Transfers. Pursuant to our amended and restated certificate of incorporation and the Greenlane Operating Agreement, holders of our Class C common stock are subject to restrictions on transfer of such shares, including that:
• the holder will not transfer any shares of Class C Common Stock to any person other than Founder Members except as described below under “— Conversion;”
• the holder will not transfer any shares of Class C common stock to any permitted transferee unless the holder transfers one-third the number of Common Units to the same person; and
• in the event the holder transfers any Common Units to any permitted transferee, the holder will transfer three times the number of shares of Class C common stock to the same person.
Conversion. Every three shares of Class C common stock will be automatically converted into one share of Class B common stock if the holders of a majority of the shares of Class C common stock then outstanding, acting as a single class, approve or consent to such conversion.
In addition, if at any time any share of Class C common stock is not owned by, or is transferred to a person other than, (i) Mr. LoCascio or Mr. Schoenfeld, their spouses or any of their lineal descendants, (ii) any entity wholly owned by Mr. LoCascio or Mr. Schoenfeld, their spouses, any of their lineal descendants or any trust or other estate planning vehicle for the benefit of such persons, or (iii) any trust or other estate planning vehicle for the benefit of Mr. LoCascio or Mr. Schoenfeld, their spouses or any of their lineal descendants, such share of Class C common stock shall automatically be converted into one share of Class B common stock.
Merger, Consolidation, Tender or Exchange Offer. The holders of our Class C common stock will not be entitled to receive consideration per share, if any, for their shares in excess of one-third of that payable per share to the holders of our Class B common stock in the event of a merger, consolidation, conversion, exchange or other business combination requiring the approval of our stockholders or a tender or exchange offer to acquire any shares of our Class A common stock. However, in any such event involving consideration in the form of securities, the holders of our Class C common stock will be entitled to receive securities that have no more than three times the voting power of any securities distributed to the holders of our Class B common stock.
Other Matters. No shares of Class C common stock will be subject to redemption or have preemptive rights to purchase additional shares of Class C common stock. Holders of shares of our Class C common stock do not have subscription, redemption or, except as expressly provided in our amended and restated certificate of incorporation, conversion rights. Upon completion of this offering, all outstanding shares of Class C common stock will be validly issued, fully paid and non-assessable
Elimination of Liability in Certain Circumstances
Our amended and restated certificate of incorporation eliminates the liability of our directors to us or our stockholders for monetary damages resulting from breaches of their fiduciary duties as directors. Directors will remain liable for breaches of their duty of loyalty to us or our stockholders, as well as for acts or omissions not in good faith or that involve intentional misconduct or a knowing violation of law, and transactions from which a director derives improper personal benefit. Our amended and restated certificate of incorporation will not absolve directors of liability for payment of dividends or stock purchases or redemptions by us in violation of Section 174 (or any successor provision) of the Delaware General Corporation Law.
146
The effect of this provision is to eliminate the personal liability of directors for monetary damages for actions involving a breach of their fiduciary duty of care, including any such actions involving gross negligence. We do not believe that this provision eliminates the liability of our directors to us or our stockholders for monetary damages under the federal securities laws. Our amended and restated certificate of incorporation and amended and restated bylaws provide indemnification for the benefit of our directors and officers to the fullest extent permitted by the Delaware General Corporation Law as it may be amended from time to time, including most circumstances under which indemnification otherwise would be discretionary.
Provisions of Our Certificate of Incorporation and Bylaws and Delaware Anti-takeover Law
We are governed by the Delaware General Corporation Law. Our amended and restated certificate of incorporation and amended and restated bylaws contain provisions that could make more difficult the acquisition of our company by means of a tender offer, a proxy contest or otherwise.
No written consent of stockholders. Our amended and restated certificate of incorporation and amended and restated bylaws provide that all stockholder actions are required to be taken by a vote of the stockholders at an annual or special meeting, and that stockholders may not take any action by written consent in lieu of a meeting.
Super-Majority Vote For Certain Amendments. Our amended and restated certificate of incorporation provides that, notwithstanding any other provisions of our certificate of incorporation or any provision of law that might otherwise permit a lesser vote or no vote, but in addition to any affirmative vote of the holders of any particular class or series of our capital stock required by law or by our certificate of incorporation, or any certificate of designation with respect to a series of our preferred stock, any amendment or repeal of the provision that stockholders may not act by written consent in lieu of a meeting as described above shall require the affirmative vote of the holders of at least two-thirds of the voting power of all of the then-outstanding shares of our capital stock entitled to vote generally at an election of directors, voting together as a single class.
Advance Notice Procedures. Our amended and restated bylaws provide that our chief executive officer, chairperson of the board of directors or a majority of the members of our board of directors then serving may call special meetings of stockholders and only those matters set forth in the notice of the special meeting may be considered or acted upon at a special meeting of stockholders. Our amended and restated bylaws also limit the business that may be conducted at an annual meeting of stockholders to those matters properly brought before the meeting.
Our amended and restated bylaws also establish an advance notice procedure for stockholders to make nominations of candidates for election as directors, or bring other business before an annual or special meeting of the stockholders. This notice procedure provides that only persons who are nominated by, or at the direction of, our board of directors or by a stockholder who has given timely written notice to the secretary of our company prior to the meeting at which directors are to be elected, will be eligible for election as directors. The procedure also requires that, in order to raise matters at an annual or special meeting, those matters must be raised before the meeting pursuant to the notice of meeting the company delivers or by, or at the direction of, our board of directors or by a stockholder who is entitled to vote at the meeting and who has given timely written notice to the secretary of our company of his, her or its intention to raise those matters at the annual meeting. If our chairperson or other officer presiding at a meeting determines that a person was not nominated, or other business was not brought before the meeting, in accordance with the notice procedure, that person will not be eligible for election as a director or that business will not be conducted at the meeting.
Authorized but Unissued Shares. Our authorized but unissued shares of Class A common stock will be available for future issuance without stockholder approval. We may use these additional shares for a variety of corporate purposes, including future public offerings to raise additional capital, corporate acquisitions and employee benefit plans. The existence of authorized but unissued shares of Class A common stock could render more difficult or discourage an attempt to obtain control of our company by means of a proxy contest, tender offer, merger or otherwise.
147
Limitation of officer and director liability and indemnification arrangements. Our amended and restated certificate of incorporation and our amended and restated bylaws limit the liability of our officers and directors to the maximum extent permitted by Delaware law. Delaware law provides that directors will not be personally liable for monetary damages for breach of their fiduciary duties as directors, except liability for:
• any breach of their duty of loyalty to the corporation or its stockholders;
• acts or omissions not in good faith or which involve intentional misconduct or a knowing violation of law;
• unlawful payments of dividends or unlawful stock repurchases or redemptions; or
• any transaction from which the director derived an improper personal benefit.
These provisions of our amended and restated certificate of incorporation and amended and restated bylaws have no effect on any non-monetary remedies that may be available to us or our stockholders, nor does it relieve us or our officers or directors from compliance with federal or state securities laws. The amended and restated bylaws also generally provide that we will indemnify, to the fullest extent permitted by law, any person who was or is a party or is threatened to be made a party to any threatened, pending or completed action, suit, investigation, administrative hearing or any other proceeding by reason of the fact that he or she is or was our director or officer, or is or was serving at our request as a director, officer, employee or agent of another entity, against expenses incurred by him or her in connection with such proceeding. An officer or director will not be entitled to indemnification by us if:
• the officer or director did not act in good faith and in a manner reasonably believed to be in, or not opposed to, our best interests; or
• with respect to any criminal action or proceeding, the officer or director had reasonable cause to believe his or her conduct was unlawful.
In addition to the indemnification provided for in our amended and restated certificate of incorporation and amended and restated bylaws, we have entered into indemnification agreements with our executive officers and our directors. Each indemnification agreement provides that we will indemnify such executive officer or director to the fullest extent permitted by law for claims arising in his or her capacity as our director or officer provided that he or she acted in good faith and in a manner that he or she reasonably believed to be in, or not opposed to, our best interests and, with respect to any criminal proceeding, had no reasonable cause to believe that his or her conduct was unlawful. In the event that we do not assume the defense of a claim against an executive officer or a director, we will be required to advance his or her expenses in connection with his or her defense, provided that he or she undertakes to repay all amounts advanced if it is ultimately determined that he or she is not entitled to be indemnified by us.
The overall effect of the foregoing provisions and indemnification agreements may be to deter a future offer to buy our company. Stockholders might view such an offer to be in their best interest should the offer include a substantial premium over the market price of our Class A common stock at that time. In addition, these provisions may have the effect of assisting our management to retain its position and place it in a better position to resist changes that the stockholders may want to make if dissatisfied with the conduct of our business. Insofar as indemnification for liabilities arising under the Securities Act may be permitted to directors, officers or persons controlling our company pursuant to the foregoing provisions, the opinion of the SEC is that such indemnification is against public policy as expressed in the Securities Act and is therefore unenforceable.
Number of Directors; Removal; Vacancies
Our amended and restated bylaws provide that we have five directors, provided that this number may be changed by vote of our board of directors. Vacancies on our board of directors may be filled only by the affirmative vote of a majority of the remaining directors then in office. Our amended and restated bylaws provide that, subject to the rights of holders of any future series of preferred stock, directors may be removed, with or without cause, at meetings of stockholders by the affirmative vote of the holders of a majority of the outstanding shares entitled to vote generally in the election of directors.
148
Special Meetings of Stockholders; Limitations on Stockholder Action by Written Consent
Our amended and restated certificate of incorporation provides that special meetings of our stockholders may be called only by our chairman of the board, our chief executive officer, and our board of directors or holders of not less than a majority of our issued and outstanding voting stock. Any action required or permitted to be taken by our stockholders must be effected at an annual or special meeting of stockholders and may not be effected by written consent unless the action to be effected and the taking of such action by written consent have been approved in advance by our board of directors.
Authorized but Unissued Shares
The authorized but unissued shares of Class A common stock will be available for future issuance without stockholder approval. These additional shares may be utilized for a variety of corporate purposes, including future public offerings to raise additional capital, corporate acquisitions and employee benefit plans. The existence of authorized but unissued shares of Class A common stock could render it more difficult or discourage an attempt to obtain control of us by means of a proxy contest, tender offer, merger or otherwise.
Advance Notice Requirements for Stockholder Proposals and Nomination of Directors
Our amended and restated bylaws provide that stockholders seeking to bring business before an annual meeting of stockholders, or to nominate candidates for election as directors at an annual meeting of stockholders, must provide timely notice in writing. To be timely, a stockholder’s notice must be delivered to or mailed and received at our principal executive offices not less than 120 days prior to the anniversary date of the immediately preceding annual meeting of stockholders. However, in the event that the annual meeting is called for a date that is not within 30 days before or after such anniversary date, such notice will be timely only if received not later than the close of business on the tenth day following the date on which notice of the date of the annual meeting was mailed to stockholders or made public, whichever first occurs. Our amended and restated bylaws also specify requirements as to the form and content of a stockholder’s notice.
Trading
We have applied to list our Class A common stock on The Nasdaq Global Market under the symbol “GNLN.”
Transfer Agent and Registrar
The transfer agent and registrar for our Class A common stock is Corporate Stock Transfer, Inc. The transfer agent’s address is 3200 Cherry Creek South Drive, Suite 430, Denver, Colorado 80209, and its telephone number is (303) 282-4800.
149
SHARES ELIGIBLE FOR FUTURE SALE
Prior to this offering, there has been no public market for our Class A common stock. Future sales of substantial amounts of our Class A common stock in the public market, or the perception that such sales may occur, could adversely affect the prevailing market price of our Class A common stock. No prediction can be made as to the effect, if any, future sales of shares, or the availability of shares for future sales, will have on the market price of our Class A common stock prevailing from time to time.
Rule 144
In general, under Rule 144 under the Securities Act (“Rule 144”) as currently in effect, once we have been subject to public company reporting requirements under the Exchange Act for at least 90 days, a person who is not deemed to have been one of our affiliates for purposes of the Securities Act at any time during 90 days preceding a sale and who has beneficially owned the shares proposed to be sold for at least six months, including the holding period of any prior owner other than our affiliates, is entitled to sell such shares without complying with the manner of sale, volume limitation or notice provisions of Rule 144, subject to compliance with the public information requirements of Rule 144.
In general, under Rule 144, as currently in effect, our affiliates or persons selling shares on behalf of our affiliates are entitled to sell within any three-month period beginning 90 days after the date of this prospectus, a number of shares that does not exceed the greater of:
• 1% of the number of shares of Class A common stock then outstanding, which will equal approximately shares immediately after this offering, based on the assumed initial public offering price of $ per share, which is the midpoint of the estimated offering price range set forth on the cover page of this prospectus; or
• the average weekly trading volume of the Class A common stock during the four calendar weeks preceding the filing of a notice on Form 144 with respect to such sale.
Such sales under Rule 144 are also subject to prescribed requirements relating to the manner of sale, notice and availability of current public information about us.
Rule 701
Rule 701 generally allows a stockholder who purchased shares of our Class A common stock pursuant to a written compensatory plan or contract and who is not deemed to have been one of our affiliates during the immediately preceding 90 days to sell such shares in reliance upon Rule 144, but without being required to comply with the public information, holding period, volume limitation or notice provisions of Rule 144. Rule 701 also permits our affiliates to sell their Rule 701 shares under Rule 144 without complying with the holding period requirements of Rule 144.
Stock Plans
We intend to file a registration statement on Form S-8 under the Securities Act covering all of the shares of our Class A common stock reserved for issuance under the 2018 Equity Incentive Plan, which we intend to adopt in connection with this offering. We expect to file this registration statement as soon as practicable after this offering and adoption of the 2018 Equity Incentive Plan. Accordingly, shares registered under the registration statement on Form S-8 will be available for sale in the open market following its effective date, subject to any applicable vesting provisions and the Rule 144 limitations applicable to affiliates.
Lock-Up Agreements
In connection with this offering, we and our executive officers and directors and certain other stockholders (whose Common Units will be redeemable for shares of Class A common stock representing % of our pre-offering shares on a fully-diluted basis) will enter into 180-day lock-up agreements with the underwriters of this offering under which neither we nor they may, with limited exceptions, for a period of 180 days after the date of this prospectus, directly or indirectly sell, dispose of or hedge any shares of Class A common stock or any securities convertible into or exchangeable or exercisable for shares of Class A common stock without the prior written consent of Cowen and Company, LLC and Canaccord Genuity LLC as representatives of the underwriters.
150
MATERIAL U.S. FEDERAL INCOME TAX CONSIDERATIONS TO NON-U.S. HOLDERS
The following is a summary of the material U.S. federal income and estate tax consequences of the purchase, ownership and disposition of our Class A common stock to a non-U.S. holder (as defined below) that purchases shares of our Class A common stock in this offering. This summary applies only to a non-U.S. holder that holds our Class A common stock as a “capital asset,” within the meaning of Section 1221 of the Code. For purposes of this summary, a “non-U.S. holder” means any beneficial owner of our Class A common stock (other than an entity treated as a partnership) that is not, for U.S. federal income tax purposes, any of the following:
• an individual citizen or resident of the United States;
• a corporation or other entity treated as a corporation for U.S. federal income tax purposes created or organized in the United States or under the laws of the United States or any state thereof or the District of Columbia;
• an estate the income of which is subject to U.S. federal income tax regardless of its source; or
• a trust if it (1) is subject to the primary supervision of a court within the United States and one or more United States persons have the authority to control all substantial decisions of the trust or (2) has a valid election in effect under applicable U.S. Treasury regulations to be treated as a United States person.
In the case of a holder that is classified as a partnership for U.S. federal income tax purposes, the tax treatment of a partner in such partnership generally will depend upon the status of the partner and the activities of the partnership. If you are a partnership or a partner in a partnership considering an investment in our Class A common stock, you are urged to consult your tax advisor.
This summary is based upon the provisions of the Code, the U.S. Treasury regulations promulgated thereunder and administrative and judicial interpretations thereof, all as of the date hereof. Those authorities may be changed, perhaps retroactively, so as to result in U.S. federal income and estate tax consequences different from those summarized below. We cannot assure you that a change in law, possibly with retroactive application, will not alter significantly the tax considerations that we describe in this summary. We have not sought and do not plan to seek any ruling from the IRS with respect to statements made and the conclusions reached in the following summary, and there can be no assurance that the IRS or a court will agree with our statements and conclusions.
This summary does not address all aspects of U.S. federal income and estate taxes and does not deal with non-U.S., state, local or other tax considerations that may be relevant to non-U.S. holders in light of their particular circumstances (including the Medicare contribution tax on net investment income). In addition, it does not represent a detailed description of the U.S. federal income tax consequences applicable to you if you are subject to special treatment under the U.S. federal income tax laws including, without limitation, if you are:
• a United States expatriate;
• a broker, dealer or trader in securities, commodities or currencies;
• a person who holds our Class A common stock as part of a hedge, straddle, or other risk reduction strategy or as part of a conversion transaction or other integrated investment;
• a person deemed to sell our Class A common stock under the constructive sale provisions of the Code;
• a controlled foreign corporation, a passive foreign investment company, or a corporation that accumulates earnings to avoid U.S. federal income tax;
• a tax-exempt organization;
• a person subject to the alternative minimum tax;
• a government, government instrumentality or agency;
• a person who holds or receives our Class A common stock pursuant to the exercise of any employee stock option or otherwise as compensation;
• a bank, insurance company, or other financial institution; and
• a pass-through entity (including entities that are treated as pass-through entities for U.S. federal income tax purposes) and the owners of such entities that are subject to special treatment under the Code.
151
If you are considering the purchase of our Class A common stock, you are urged to consult your tax advisor to determine the particular U.S. federal income and estate tax consequences that may be relevant to you, as well as the consequences to you arising under the laws of any other taxing jurisdiction.
Distributions
A distribution of cash or property that we pay in respect of our Class A common stock will be treated as a dividend for U.S. federal income tax purposes to the extent paid from our current or accumulated earnings and profits (as determined under U.S. federal income tax principles). Dividends paid to you generally will be subject to withholding of U.S. federal income tax at a 30% rate or such lower rate as may be specified by an applicable income tax treaty, assuming certain requirements to obtain such reduced rate are met, as discussed below. However, dividends that are effectively connected with the conduct of a trade or business by you within the United States (and, if required by an applicable income tax treaty, are attributable to a permanent establishment or a fixed base maintained by you in the United States) are not subject to such withholding tax, provided certain certification and disclosure requirements are satisfied. Instead, such dividends are subject to U.S. federal income tax on a net income basis in the same manner as if you were a United States person as defined under the Code. Any such effectively connected dividends received by a foreign corporation may be subject to an additional “branch profits tax” at a 30% rate or such lower rate as may be specified by an applicable income tax treaty.
If the amount of a distribution paid on our Class A common stock exceeds our current and accumulated earnings and profits, such excess will be treated first as a tax-free return of capital to the extent of your adjusted tax basis in our Class A common stock, and thereafter as capital gain from a sale or other taxable disposition of our Class A common stock that is taxed to you as described below under the heading “Gain on Disposition of Class A Common Stock.” Your adjusted tax basis in our Class A common stock is generally the purchase price of such Class A common stock.
If you wish to claim the benefit of an applicable treaty rate and avoid backup withholding, as discussed below, for dividends, then you must (a) provide the withholding agent with a properly completed and executed applicable IRS Form W-8 and certify under penalty of perjury that you are not a United States person as defined under the Code and are eligible for treaty benefits, or (b) if our Class A common stock is held through certain foreign intermediaries, satisfy the relevant certification requirements of applicable U.S. Treasury regulations. Special certification and other requirements apply to certain non-U.S. holders that are pass-through entities rather than corporations or individuals.
If you are eligible for a reduced rate of U.S. withholding tax pursuant to an income tax treaty, then you may obtain a refund or credit of any excess amounts withheld by timely filing an appropriate claim with the IRS. Non-U.S. holders are urged to consult their own tax advisors regarding their entitlement to the benefits under any applicable income tax treaty.
Gain on Disposition of Class A Common Stock
Subject to the discussions below in “Information Reporting and Backup Withholding” and “FATCA,” you generally will not be subject to U.S. federal income tax with respect to gain realized on the sale or other taxable disposition of our Class A common stock, unless:
• the gain is effectively connected with a trade or business you conduct in the United States (and, if required by an applicable income tax treaty, is attributable to a permanent establishment or fixed base maintained by you in the United States);
• if you are an individual who is present in the United States for a period or periods aggregating 183 days or more in the taxable year of the sale or other taxable disposition and certain other conditions are met; or
• we are or have been during a specified testing period a “United States real property holding corporation” (a “USRPHC”) for U.S. federal income tax purposes, and certain other conditions are met.
If you are a person described in the first bullet point above, you will be subject to tax on the net gain derived from the sale under regular graduated U.S. federal income tax rates. In addition, a non-U.S. holder that is a corporation may be subject to the branch profits tax equal to 30% of its effectively connected earnings and profits, subject to adjustments, or at such lower rate as may be specified by an applicable income tax treaty.
152
If you are an individual described in the second bullet point above, you will be subject to a flat 30% tax (or such lower rate as may be specified by an applicable income tax treaty) on the gain derived from the sale, which may be offset by U.S. source capital losses, even though the individual is not considered a resident of the United States, provided the non-U.S. holder timely files a U.S. federal income tax return with respect to such losses.
We believe that we are not, and we do not anticipate becoming, a USRPHC for U.S. federal income tax purposes.
Federal Estate Tax
Class A common stock held by an individual non-U.S. holder at the time of death will be included in such holder’s gross estate for U.S. federal estate tax purposes, unless an applicable estate tax treaty provides otherwise.
Information Reporting and Backup Withholding
Generally, we must report annually to the IRS and to each non-U.S. holder the amount of dividends paid to such holder and the amount of tax, if any, withheld with respect to such dividends. Copies of the information returns reporting such dividends and withholding may also be made available to the tax authorities in the country in which you are resident under the provisions of an applicable income tax treaty.
A non-U.S. holder will be subject to backup withholding for dividends paid to such holder unless such holder certifies under penalty of perjury that it is a non-U.S. holder (and the payor does not have actual knowledge or reason to know that such holder is a United States person as defined under the Code), or such holder otherwise establishes an exemption.
Information reporting and, depending on the circumstances, backup withholding will apply to the proceeds of a sale of our Class A common stock within the United States or conducted through certain United States-related financial intermediaries, unless the beneficial owner certifies under penalty of perjury that it is a non-U.S. holder (and the payor does not have actual knowledge or reason to know that the beneficial owner is a United States person as defined under the Code), or such owner otherwise establishes an exemption.
Backup withholding is not an additional tax. Any amounts withheld under the backup withholding rules may be allowed as a refund or a credit against your U.S. federal income tax liability, provided the required information is timely furnished by you to the IRS.
FATCA
Under Sections 1471 through 1474 of the Code, such Sections commonly referred to as FATCA, a 30% U.S. federal withholding tax may apply to any dividends paid on our Class A common stock and, for a disposition of our Class A common stock occurring after December 31, 2018, the gross proceeds from such disposition, in each case paid to (i) a “foreign financial institution” (as specifically defined in the Code) which does not provide sufficient documentation, typically on IRS Form W-8BEN-E, evidencing either (x) an exemption from FATCA, or (y) its compliance (or deemed compliance) with FATCA (which may alternatively be in the form of compliance with an intergovernmental agreement with the United States) in a manner which avoids withholding, or (ii) a “non-financial foreign entity” (as specifically defined in the Code) which does not provide sufficient documentation, typically on IRS Form W-8BEN-E, evidencing either (x) an exemption from FATCA, or (y) adequate information regarding certain substantial United States beneficial owners of such entity (if any). If a dividend payment is both subject to withholding under FATCA and subject to the withholding tax discussed above under “— Distributions,” the withholding under FATCA may be credited against, and therefore reduce, such other withholding tax. You should consult your own tax advisor regarding these requirements and whether they may be relevant to your ownership and disposition of our Class A common stock.
THE SUMMARY OF CERTAIN U.S. FEDERAL INCOME AND ESTATE TAX CONSEQUENCES ABOVE IS INCLUDED FOR GENERAL INFORMATION PURPOSES ONLY. POTENTIAL PURCHASERS OF OUR CLASS A COMMON STOCK ARE URGED TO CONSULT THEIR TAX ADVISORS TO DETERMINE THE U.S. FEDERAL, STATE, LOCAL AND NON-U.S. TAX AND TAX TREATY CONSIDERATIONS OF PURCHASING, OWNING AND DISPOSING OF OUR CLASS A COMMON STOCK.
153
We, the selling stockholders and the representatives of the underwriters for the offering named below have entered into an underwriting agreement with respect to the Class A common stock being offered. Subject to the terms and conditions of the underwriting agreement, each underwriter has severally agreed to purchase from us and the selling stockholders the number of shares of our Class A common stock set forth opposite its name below. Cowen and Company, LLC and Canaccord Genuity LLC are the representatives of the underwriters.
Underwriter |
|
Number |
Cowen and Company, LLC |
|
|
Canaccord Genuity LLC |
|
|
|
|
The underwriting agreement provides that the obligations of the underwriters are subject to certain conditions precedent and that the underwriters have agreed, severally and not jointly, to purchase all of the shares of Class A common stock sold under the underwriting agreement if any of these shares of Class A common stock are purchased, other than those shares of Class A common stock covered by the overallotment option described below. If an underwriter defaults, the underwriting agreement provides that the purchase commitments of the non-defaulting underwriters may be increased or the underwriting agreement may be terminated.
We and the selling stockholders have agreed to indemnify the underwriters against specified liabilities, including liabilities under the Securities Act, and to contribute to payments the underwriters may be required to make in respect thereof.
The underwriters are offering the shares of Class A common stock, subject to prior sale, when, as and if issued to and accepted by them, subject to approval of legal matters by their counsel and other conditions specified in the underwriting agreement. The underwriters reserve the right to withdraw, cancel or modify offers to the public and to reject orders in whole or in part.
Overallotment Option to Purchase Additional Shares of Class A Common Stock. The selling stockholders have granted to the underwriters an option to purchase up to additional shares of Class A common stock at the public offering price, less the underwriting discount. This option is exercisable for a period of 30 days. The underwriters may exercise this option solely for the purpose of covering overallotments, if any, made in connection with the sale of Class A common stock offered hereby. To the extent that the underwriters exercise this option, the underwriters will purchase additional shares of Class A common stock from the selling stockholders in approximately the same proportion as shown in the table above.
Discounts and Commissions. The following table shows the public offering price, underwriting discount and proceeds, before expenses to us and the selling stockholders. These amounts are shown assuming both no exercise and full exercise of the underwriters’ option to purchase additional shares of Class A common stock.
We estimate that the total expenses of the offering, excluding underwriting discount, will be approximately $ and are payable by us.
|
|
Total |
||||
|
|
Per Share |
|
Without |
|
With |
Public offering price |
|
|
|
|
|
|
Underwriting discounts and commissions |
|
|
|
|
|
|
Proceeds, before expenses, to Company |
|
|
|
|
|
|
Proceeds, to selling stockholders |
|
|
|
|
|
|
The underwriters propose to offer the shares of Class A common stock to the public at the public offering price set forth on the cover of this prospectus. The underwriters may offer the shares of Class A common stock to securities dealers at the public offering price less a concession not in excess of $ per share. If all of the shares of Class A common stock are not sold at the public offering price, the underwriters may change the offering price and other selling terms.
154
Discretionary Accounts. The underwriters do not intend to confirm sales of the shares of Class A common stock to any accounts over which they have discretionary authority.
Market Information. Prior to this offering, there has been no public market for shares of our Class A common stock. The initial public offering price will be determined by negotiations among us, the selling stockholders and the representatives of the underwriters. In addition to prevailing market conditions, the factors to be considered in these negotiations will include:
• the history of, and prospects for, our company and the industry in which we compete;
• our past and present financial information;
• an assessment of our management; its past and present operations, and the prospects for, and timing of, our future revenues;
• the present state of our development;
• the above factors in relation to market values and various valuation measures of other companies engaged in activities similar to ours.
An active trading market for the shares of Class A common stock may not develop. It is also possible that after the offering the shares of Class A common stock will not trade in the public market at or above the initial public offering price.
We have applied for the quotation of our Class A common stock on Nasdaq under the symbol ‘‘GNLN’’.
Stabilization. In connection with this offering, the underwriters may engage in stabilizing transactions, overallotment transactions, syndicate covering transactions, penalty bids and purchases to cover positions created by short sales.
• Stabilizing transactions permit bids to purchase shares of Class A common stock so long as the stabilizing bids do not exceed a specified maximum, and are engaged in for the purpose of preventing or retarding a decline in the market price of the Class A common stock while the offering is in progress.
• Overallotment transactions involve sales by the underwriters of shares of Class A common stock in excess of the number of shares of Class A common stock the underwriters are obligated to purchase. This creates a syndicate short position which may be either a covered short position or a naked short position. In a covered short position, the number of shares of Class A common stock over-allotted by the underwriters is not greater than the number of shares of Class A common stock that they may purchase in the overallotment option. In a naked short position, the number of shares of Class A common stock involved is greater than the number of shares of Class A common stock in the overallotment option. The underwriters may close out any short position by exercising their overallotment option and/or purchasing shares of Class A common stock in the open market.
• Syndicate covering transactions involve purchases of Class A common stock in the open market after the distribution has been completed in order to cover syndicate short positions. In determining the source of shares of Class A common stock to close out the short position, the underwriters will consider, among other things, the price of shares of Class A common stock available for purchase in the open market as compared with the price at which they may purchase shares of Class A common stock through exercise of the overallotment option. If the underwriters sell more shares of Class A common stock than could be covered by exercise of the overallotment option and, therefore, have a naked short position, the position can be closed out only by buying shares of Class A common stock in the open market. A naked short position is more likely to be created if the underwriters are concerned that after pricing there could be downward pressure on the price of the shares of Class A common stock in the open market that could adversely affect investors who purchase in the offering.
• Penalty bids permit the representatives to reclaim a selling concession from a syndicate member when the Class A common stock originally sold by that syndicate member is purchased in stabilizing or syndicate covering transactions to cover syndicate short positions.
155
These stabilizing transactions, syndicate covering transactions and penalty bids may have the effect of raising or maintaining the market price of our Class A common stock or preventing or retarding a decline in the market price of our Class A common stock. As a result, the price of our Class A common stock in the open market may be higher than it would otherwise be in the absence of these transactions. Neither we nor the underwriters make any representation or prediction as to the effect that the transactions described above may have on the price of our Class A common stock. These transactions may be effected on Nasdaq, in the over-the-counter market or otherwise and, if commenced, may be discontinued at any time.
Passive Market Making. In connection with this offering, underwriters and selling group members may engage in passive market making transactions in our Class A common stock on Nasdaq in accordance with Rule 103 of Regulation M under the Exchange Act during a period before the commencement of offers or sales of Class A common stock and extending through the completion of the distribution. A passive market maker must display its bid at a price not in excess of the highest independent bid of that security. However, if all independent bids are lowered below the passive market maker’s bid, such bid must then be lowered when specified purchase limits are exceeded.
Lock-Up Agreements. Pursuant to certain ‘‘lock-up’’ agreements, we and our executive officers, directors and certain of our other stockholders, have agreed, subject to certain exceptions, not to offer, sell, assign, transfer, pledge, contract to sell, or otherwise dispose of or announce the intention to otherwise dispose of, or enter into any swap, hedge or similar agreement or arrangement that transfers, in whole or in part, the economic consequence of ownership of, directly or indirectly, or make any demand or request or exercise any right with respect to the registration of, or file with the SEC a registration statement under the Securities Act relating to, any Class A common stock or securities convertible into or exchangeable or exercisable for any Class A common stock without the prior written consent of the representatives, for a period of 180 days after the date of the pricing of the offering.
This lock-up provision applies to Class A common stock and to securities convertible into or exchangeable or exercisable for Class A common stock. It also applies to Class A common stock owned now or acquired later by the person executing the agreement or for which the person executing the agreement later acquires the power of disposition. The exceptions permit us, among other things and subject to restrictions, to: (a) issue Class A common stock or options pursuant to employee benefit plans, (b) issue Class A common stock upon exercise of outstanding options or warrants, (c) issue securities in connection with acquisitions or similar transactions, or (d) file registration statements on Form S-8. The exceptions permit parties to the ‘‘lock-up’’ agreements, among other things and subject to restrictions, to: (a) make certain gifts, (b) if the party is a corporation, partnership, limited liability company or other business entity, make transfers to any shareholders, partners, members of, or owners of similar equity interests in, the party, or to an affiliate of the party, if such transfer is not for value, (c) if the party is a corporation, partnership, limited liability company or other business entity, make transfers in connection with the sale or transfer of all of the party’s capital stock, partnership interests, membership interests or other similar equity interests, as the case may be, or all or substantially all of the party’s assets, in any such case not undertaken for the purpose of avoiding the restrictions imposed by the “lock-up” agreement and (d) participate in tenders involving the acquisition of a majority of our stock. In addition, the lock-up provision will not restrict broker-dealers from engaging in market making and similar activities conducted in the ordinary course of their business.
The representatives, in their joint discretion, may release our Class A common stock and other securities subject to the lock-up agreements described above in whole or in part at any time. When determining whether or not to release our Class A common stock and other securities from lock-up agreements, the representatives will consider, among other factors, the holder’s reasons for requesting the release, the number of shares of Class A common stock for which the release is being requested and market conditions at the time of the request. In the event of such a release or waiver for one of our directors or officers, the representatives shall provide us with notice of the impending release or waiver at least three (3) business days before the effective date of such release or waiver and we will announce the impending release or waiver by issuing a press release at least two business days before the effective date of the release or waiver.
Canada. This document constitutes an “exempt offering document” as defined in and for the purposes of applicable Canadian securities laws. No prospectus has been filed with any securities commission or similar regulatory authority in Canada in connection with the offer and sale of the securities described herein. No securities commission or similar regulatory authority in Canada has reviewed or in any way passed upon this document or on the merits of the securities described herein and any representation to the contrary is an offence.
156
The Class A common stock may be sold only to purchasers purchasing, or deemed to be purchasing, as principal that are accredited investors, as defined in National Instrument 45-106 Prospectus Exemptions or subsection 73.3(1) of the Securities Act (Ontario), and are permitted clients, as defined in National Instrument 31-103 Registration Requirements, Exemptions and Ongoing Registrant Obligations. Any resale of the Class A common stock must be made in accordance with an exemption from, or in a transaction not subject to, the prospectus requirements of applicable securities laws.
Securities legislation in certain provinces or territories of Canada may provide a purchaser with remedies for rescission or damages if this prospectus (including any amendment thereto) contains a misrepresentation, provided that the remedies for rescission or damages are exercised by the purchaser within the time limit prescribed by the securities legislation of the purchaser’s province or territory. The purchaser should refer to any applicable provisions of the securities legislation of the purchaser’s province or territory for particulars of these rights or consult with a legal advisor.
Pursuant to section 3A.3 of National Instrument 33-105 Underwriting Conflicts (NI 33-105), the underwriters are not required to comply with the disclosure requirements of NI 33-105 regarding underwriter conflicts of interest in connection with this offering.
Any discussion of taxation and related matters contained in this document does not purport to be a comprehensive description of all of the tax considerations that may be relevant to a Canadian investor when deciding to purchase the securities and, in particular, does not address any Canadian tax considerations. No representation or warranty is hereby made as to the tax consequences to a resident, or deemed resident, of Canada of an investment in the securities or with respect to the eligibility of the securities for investment by such investment under relevant Canadian federal and provincial legislation and regulations.
United Kingdom. Each of the underwriters has represented and agreed that:
• it has not made or will not make an offer of the securities to the public in the United Kingdom within the meaning of section 102B of the Financial Services and Markets Act 2000 (as amended) (FSMA) except to legal entities which are authorized or regulated to operate in the financial markets or, if not so authorized or regulated, whose corporate purpose is solely to invest in securities or otherwise in circumstances which do not require the publication by us of a prospectus pursuant to the Prospectus Rules of the Financial Services Authority (FSA);
• it has only communicated or caused to be communicated and will only communicate or cause to be communicated an invitation or inducement to engage in investment activity (within the meaning of section 21 of FSMA) to persons who have professional experience in matters relating to investments falling within Article 19(5) of the Financial Services and Markets Act 2000 (Financial Promotion) Order 2005 or in circumstances in which section 21 of FSMA does not apply to us; and
• it has complied with and will comply with all applicable provisions of FSMA with respect to anything done by it in relation to the securities in, from or otherwise involving the United Kingdom.
Switzerland. The securities will not be offered, directly or indirectly, to the public in Switzerland and this prospectus does not constitute a public offering prospectus as that term is understood pursuant to article 652a or 1156 of the Swiss Federal Code of Obligations.
European Economic Area. In relation to each Member State of the European Economic Area (the “EEA”) which has implemented the European Prospectus Directive (each, a “Relevant Member State”), an offer of our shares of Class A common stock may not be made to the public in a Relevant Member State other than:
• to any legal entity which is a qualified investor, as defined in the European Prospectus Directive;
• to fewer 150 natural or legal persons (other than qualified investors as defined in the European Prospectus Directive), subject to obtaining the prior consent of the relevant dealer or dealers nominated by us for any such offer, or;
• in any other circumstances falling within Article 3(2) of the European Prospectus Directive,
157
provided that no such offer of our shares of Class A common stock shall require us or any underwriter to publish a prospectus pursuant to Article 3 of the European Prospectus Directive or supplement prospectus pursuant to Article 16 of the European Prospectus Directive and each person who initially acquires any shares of Class A common stock or to whom any offer is made will be deemed to have represented, acknowledged and agreed to and with each of the underwriters and with us that it is a “qualified investor” within the meaning of the law in that Relevant Member State implementing Article 2(1)(e) of the European Prospectus Directive.
In the case of any shares of Class A common stock being offered to a financial intermediary as that term is used in Article 3(2) of the European Prospectus Directive, each such financial intermediary will be deemed to have represented, acknowledged and agreed that the shares of Class A common stock acquired by it in the offer have not been acquired on a non-discretionary basis on behalf of, nor have they been acquired with a view to their offer or resale to, persons in circumstances which may give rise to an offer or any shares of Class A common stock to the public other than their offer or resale in a Relevant Member State to qualified investors as so defined or in circumstances in which the prior consent of the representatives has been obtained to each such proposed offer or resale.
For the purposes of this description, the expression an “offer to the public” in relation to the securities in any Relevant Member State means the communication in any form and by any means of sufficient information on the terms of the offer and the securities to be offered so as to enable an investor to decide to purchase or subscribe for the securities, as the expression may be varied in that Relevant Member State by any measure implementing the European Prospectus Directive in that member state, and the expression “European Prospectus Directive’’ means Directive 2003/71/EC (and amendments hereto, including the 2010 PD Amending Directive, to the extent implemented in the Relevant Member State) and includes any relevant implementing measure in each Relevant Member State. The expression 2010 PD Amending Directive means Directive 2010/73/EU.
We have not authorized and do not authorize the making of any offer of securities through any financial intermediary on our behalf, other than offers made by the underwriters and their respective affiliates, with a view to the final placement of the securities as contemplated in this document. Accordingly, no purchaser of the shares of Class A common stock, other than the underwriters, is authorized to make any further offer of shares of Class A common stock on our behalf or on behalf of the underwriters.
Electronic Offer, Sale and Distribution of Shares. A prospectus in electronic format may be made available on the websites maintained by one or more of the underwriters or selling group members, if any, participating in this offering and one or more of the underwriters participating in this offering may distribute prospectuses electronically. The representatives may agree to allocate a number of shares of Class A common stock to underwriters and selling group members for sale to their online brokerage account holders. Internet distributions will be allocated by the underwriters and selling group members that will make internet distributions on the same basis as other allocations. Other than the prospectus in electronic format, the information on these websites is not part of this prospectus or the registration statement of which this prospectus forms a part, has not been approved or endorsed by us or any underwriter in its capacity as underwriter, and should not be relied upon by investors.
Other Relationships. Certain of the underwriters and their affiliates have provided, and may in the future provide, various investment banking, commercial banking and other financial services for us and our affiliates for which they have received, and may in the future receive, customary fees.
158
The validity of the Class A common stock offered hereby will be passed upon for us by Pryor Cashman LLP, New York, New York. Certain legal matters in connection with this offering will be passed upon for the underwriters by DLA Piper LLP (US), San Diego, California.
The consolidated financial statements of Greenlane Holdings, LLC and its subsidiaries as of December 31, 2017 and 2016 and for each of the years then ended, have been included herein in reliance upon the report of BDO USA, LLP, independent registered public accounting firm, appearing elsewhere herein, and upon the authority of said firm as experts in accounting and auditing.
The financial statements of Better Life Holdings, LLC as of December 31, 2017 and for the year then ended, have been included herein in reliance upon the report of Squar Milner LLP, independent registered public accounting firm, appearing elsewhere herein, and upon the authority of said firm as experts in accounting and auditing.
The financial statements of Better Life Holdings, LLC as of December 31, 2016 and for the year then ended, have been included herein in reliance upon the report of LBB & Associates Ltd., LLP, independent registered public accounting firm, appearing elsewhere herein, and upon the authority of said firm as experts in accounting and auditing.
159
WHERE YOU CAN FIND MORE INFORMATION
We have filed with the SEC a registration statement on Form S-1 under the Securities Act with respect to the shares of Class A common stock offered hereby. This prospectus, which constitutes a part of the registration statement, does not contain all of the information set forth in the registration statement or the exhibits filed therewith. For further information about us and the Class A common stock offered hereby, reference is made to the registration statement and the exhibits filed therewith. Statements contained in this prospectus regarding the contents of any contract or any other document that is filed as an exhibit to the registration statement are not necessarily complete, and in each instance we refer you to the copy of such contract or other document filed as an exhibit to the registration statement. We currently do not file periodic reports with the SEC. Upon closing of our initial public offering, we will be required to file periodic reports, proxy statements and other information with the SEC pursuant to the Exchange Act. A copy of the registration statement and the exhibits filed therewith may be inspected without charge at the public reference room maintained by the SEC, located at 100 F Street, NE, Washington, DC 20549, and copies of all or any part of the registration statement may be obtained from that office. Please call the SEC at 1-800-SEC-0330 for further information about the public reference room. The SEC also maintains a website that contains reports, proxy and information statements and other information regarding registrants that file electronically with the SEC. The address of the website is www.sec.gov.
You may request a copy of any of our filings with the SEC at no cost by writing us at the following address or telephoning us at the following number:
Greenlane Holdings, Inc.
6501 Park of Commerce Blvd., Suite 200
Boca Raton, Florida 33487
(877) 292-7660
You should rely only on the information contained in this prospectus or to which we have referred you. We have not authorized any person to provide you with different information or to make any representation not contained in this prospectus.
160
INDEX TO CONSOLIDATED FINANCIAL STATEMENTS
The financial statements of Greenlane Holdings, Inc. have been omitted because this entity is a business combination related shell company, as defined in Rule 405 under the Securities Act, has only nominal assets, has not commenced operations and has not engaged in any business or other activities except in connection with its formation. Greenlane Holdings, Inc. does not have any contingent liabilities or commitments.
F-1
Consolidated Balance Sheets
(Unaudited)
|
|
As
of |
|
As
of |
||||
ASSETS |
|
|
|
|
|
|
|
|
Current assets |
|
|
|
|
|
|
|
|
|
$ |
1,398,819 |
|
|
$ |
2,080,397 |
|
|
|
|
6,391,500 |
|
|
|
3,759,551 |
|
|
|
|
22,504,097 |
|
|
|
14,159,693 |
|
|
|
|
4,101,185 |
|
|
|
2,338,312 |
|
|
|
|
2,319,977 |
|
|
|
950,503 |
|
|
|
|
36,715,578 |
|
|
|
23,288,456 |
|
|
|
|
|
|
|
|
|
|
|
Property and equipment, net |
|
|
1,091,029 |
|
|
|
597,494 |
|
Intangible assets, net |
|
|
4,310,628 |
|
|
|
1,619,836 |
|
Goodwill |
|
|
5,445,691 |
|
|
|
3,150,121 |
|
Investments in associated entities |
|
|
996,496 |
|
|
|
915,920 |
|
|
$ |
48,559,422 |
|
|
$ |
29,571,827 |
|
|
|
|
|
|
|
|
|
|
|
LIABILITIES |
|
|
|
|
|
|
|
|
Current liabilities |
|
|
|
|
|
|
|
|
|
$ |
14,275,982 |
|
|
$ |
15,500,519 |
|
|
|
|
6,778,924 |
|
|
|
3,337,672 |
|
|
|
|
7,350,000 |
|
|
|
610,544 |
|
|
|
|
135,908 |
|
|
|
7,792 |
|
|
|
|
76,378 |
|
|
|
63,155 |
|
|
|
|
28,617,192 |
|
|
|
19,519,682 |
|
|
|
|
|
|
|
|
|
|
|
Loans payable to members |
|
|
0 |
|
|
|
565,249 |
|
Note payable |
|
|
21,259 |
|
|
|
0 |
|
Capital lease obligations |
|
|
146,733 |
|
|
|
91,063 |
|
|
|
167,992 |
|
|
|
656,312 |
|
|
|
|
28,785,184 |
|
|
|
20,175,994 |
|
|
|
|
|
|
|
|
|
|
|
Commitments and contingencies (Note 10) |
|
|
|
|
|
|
|
|
|
|
|
|
|
|
|
|
|
REDEEMABLE CLASS B UNITS |
|
|
8,890,000 |
|
|
|
— |
|
|
|
|
|
|
|
|
|
|
MEMBERS’ EQUITY |
|
|
|
|
|
|
|
|
|
|
6,449,921 |
|
|
|
6,449,921 |
|
|
|
|
4,675,688 |
|
|
|
3,154,623 |
|
|
|
|
(241,371 |
) |
|
|
(208,711 |
) |
|
|
|
10,884,238 |
|
|
|
9,395,833 |
|
|
|
|
|
|
|
|
|
|
|
|
$ |
48,559,422 |
|
|
$ |
29,571,827 |
|
|
The accompanying Notes to Consolidated Financial Statements are an integral part of these statements.
F-2
Consolidated Statements of Operations
(Unaudited)
|
|
For
the six months ended |
||||||
|
|
2018 |
|
2017 |
||||
Net sales |
|
$ |
83,818,436 |
|
|
$ |
38,138,585 |
|
Cost of sales |
|
|
66,353,112 |
|
|
|
29,302,895 |
|
|
|
17,465,324 |
|
|
|
8,835,690 |
|
|
Operating expenses: |
|
|
|
|
|
|
|
|
|
|
6,556,667 |
|
|
|
3,533,709 |
|
|
|
|
7,620,822 |
|
|
|
3,888,436 |
|
|
|
|
617,572 |
|
|
|
416,315 |
|
|
|
|
14,795,061 |
|
|
|
7,838,460 |
|
|
Income from operations |
|
|
2,670,263 |
|
|
|
997,230 |
|
Other income (expense): |
|
|
|
|
|
|
|
|
|
|
(152,930 |
) |
|
|
(128,406 |
) |
|
|
|
159,557 |
|
|
|
179,920 |
|
|
Other income, net |
|
|
6,627 |
|
|
|
51,514 |
|
Income before income taxes |
|
|
2,676,890 |
|
|
|
1,048,744 |
|
Provision for income taxes |
|
|
148,650 |
|
|
|
85,766 |
|
|
$ |
2,528,240 |
|
|
$ |
962,978 |
|
|
|
|
|
|
|
|
|
|
|
Pro-forma earnings per unit: |
|
|
|
|
|
|
|
|
|
$ |
25,282 |
|
|
$ |
9,630 |
|
|
Pro-forma weighted-average units outstanding: |
|
|
|
|
|
|
|
|
|
|
100 |
|
|
|
100 |
|
|
The accompanying Notes to Consolidated Financial Statements are an integral part of these statements.
F-3
Consolidated Statements of Comprehensive Income
(Unaudited)
|
|
For
the six months ended |
|||||
|
|
2018 |
|
2017 |
|||
Net income |
|
$ |
2,528,240 |
|
|
$ |
962,978 |
Other comprehensive income (loss): |
|
|
|
|
|
|
|
|
|
(32,660 |
) |
|
|
14,792 |
|
|
$ |
2,495,580 |
|
|
$ |
977,770 |
|
The accompanying Notes to Consolidated Financial Statements are an integral part of these statements.
F-4
Consolidated Statement of Changes In Redeemable Class B Units And Members’ Equity
(Unaudited)
| Redeemable
Class B Units |
Common Units Capital Contribution |
Retained Earnings | Accumulated Other Comprehensive Loss |
Total | |||||||||||||||
| Balance, December 31, 2017 | $ | — | $ | 6,449,921 | $ | 3,154,623 | $ | (208,711 | ) | $ | 9,395,833 | ||||||||
| Issuance of Class B redeemable units | 8,890,000 | — | — | — | — | ||||||||||||||
| Net income | — | — | 2,528,240 | — | 2,528,240 | ||||||||||||||
| Member distributions | — | — | (1,007,175 | ) | — | (1,007,175 | ) | ||||||||||||
| Effects of foreign currency exchange | — | — | — | (32,660 | ) | (32,660 | ) | ||||||||||||
| Balance, June 30, 2018 | $ | 8,890,000 | $ | 6,449,921 | $ | 4,675,688 | $ | (241,371 | ) | $ | 10,884,238 | ||||||||
The accompanying Notes to Consolidated Financial Statements are an integral part of these statements.
F-5
Consolidated Statements of Cash flows
(Unaudited)
|
|
For
the six months ended |
||||||
|
|
2018 |
|
2017 |
||||
Cash flows from operating activities: |
|
|
|
|
|
|
|
|
|
$ |
2,528,240 |
|
|
$ |
962,978 |
|
|
|
|
|
|
|
|
|
|
|
|
|
617,572 |
|
|
|
416,315 |
|
|
|
|
199,275 |
|
|
|
201,368 |
|
|
|
|
27,337 |
|
|
|
49,309 |
|
|
|
|
— |
|
|
|
(100,000 |
) |
|
|
|
|
|
|
|
|
|
|
|
|
(2,708,954 |
) |
|
|
(628,996 |
) |
|
|
|
(1,762,873 |
) |
|
|
(1,314,188 |
) |
|
|
|
(5,006,679 |
) |
|
|
(2,422,353 |
) |
|
|
|
(1,304,684 |
) |
|
|
(757,882 |
) |
|
|
|
(2,105,269 |
) |
|
|
899,712 |
|
|
|
|
3,182,439 |
|
|
|
837,935 |
|
|
|
|
(80,576 |
) |
|
|
(175,585 |
) |
|
|
|
(6,413,472 |
) |
|
|
(2,031,387 |
) |
|
Cash flows from investing activities: |
|
|
|
|
|
|
|
|
|
|
785,081 |
|
|
|
— |
|
|
|
|
(357,400 |
) |
|
|
(107,148 |
) |
|
|
|
(18,089 |
) |
|
|
(653,909 |
) |
|
|
|
409,592 |
|
|
|
(761,057 |
) |
|
Cash flows from financing activities: |
|
|
|
|
|
|
|
|
|
|
(594,453 |
) |
|
|
(627,681 |
) |
|
|
|
149,375 |
|
|
|
366,634 |
|
|
|
|
6,739,456 |
|
|
|
2,000,575 |
|
|
|
|
— |
|
|
|
364,792 |
|
|
|
|
116,637 |
|
|
|
48,376 |
|
|
|
|
(48,878 |
) |
|
|
(45,651 |
) |
|
|
|
(1,007,175 |
) |
|
|
(133,035 |
) |
|
|
|
5,354,962 |
|
|
|
1,974,010 |
|
|
|
|
(32,660 |
) |
|
|
14,792 |
|
|
Net decrease in cash |
|
|
(681,578 |
) |
|
|
(803,642 |
) |
Cash, as of beginning of the period |
|
|
2,080,397 |
|
|
|
1,691,196 |
|
Cash, as of end of period |
|
$ |
1,398,819 |
|
|
$ |
887,554 |
|
|
|
|
|
|
||||
SUPPLEMENTAL DISCLOSURES OF CASH FLOW INFORMATION |
|
|
|
|
|
|
|
|
|
$ |
135,949 |
|
|
$ |
10,050 |
|
|
| Cash paid during the period for interest | $ | 152,930 | $ | 128,406 | ||||
|
|
|
|
|
|
|
|
|
|
$ |
8,890,000 |
|
|
$ |
— |
|
|
The accompanying Notes to Consolidated Financial Statements are an integral part of these statements.
F-6
NOTES TO CONSOLIDATED FINANCIAL STATEMENTS
(UNAUDITED)
NOTE 1. BUSINESS OPERATIONS
Greenlane Holdings, LLC (formerly known as Jacoby Holdings, LLC) (the “Company), is a holding company with investments in several companies that merchandise vaporizers and other products in the United States and Canada. Through its operating subsidiaries, the Company distributes to retailers through its wholesale operations and to consumers through its ecommerce activities. The Company operates four distribution centers in the United States and one distribution facility in Canada.
The Company was organized under the laws of the state of Delaware on October 28, 2015, and is based in Boca Raton, Florida.
NOTE 2. SUMMARY OF SIGNIFICANT ACCOUNTING POLICIES
Basis of Presentation
The accompanying unaudited consolidated financial statements have been prepared in accordance with the principles of accounting measurement in Accounting Standard Codification (“ASC”) 270, Interim Reporting, (“ASC 270”) and Article 10 of Regulation S-X and, therefore, omit or condense certain footnotes and other information normally included in financial statements prepared in accordance with accounting principles generally accepted in the United States (“U.S. GAAP”). In the opinion of the Company’s management, all adjustments (consisting of normal recurring accruals) considered necessary for fair financial statement presentation have been made. Certain reclassifications have been made to prior year amounts or balances to conform to the presentation adopted in the current year. Operating results for the six-month period ended June 30, 2018 are not necessarily indicative of the results that may be expected for the year ending December 31, 2018 or any other period. For further information, refer to the consolidated financial statements and footnotes thereto included in the Company’s annual financial statements for the year ended December 31, 2017.
Principles of Consolidation
The consolidated financial statements have been prepared in accordance U.S. GAAP for all periods presented and include the accounts of the Company and its wholly-owned subsidiaries. All significant intercompany balances and transactions have been eliminated in consolidation. The Company is planning for an initial public offering in 2018; therefore, these consolidated financial statements include the application of U.S. GAAP for public entities.
The accompanying financial statements include the accounts of the Company consolidated with its 100% wholly-owned subsidiaries, Warehouse Goods LLC (“WHG”), Aerospaced LLC, BioVapor Solutions LLC (“BVS”), Mid-Atlantic Holdings Group LLC (“MAHG”) and MSI Imports, LLC. WHG owns 100% of GS Fulfillment LLC (“GS Fulfillment) and Vape World Distribution LTD (“VWDL”), the Company’s Canadian subsidiary.
In August 2017, WHG formed HS Products, LLC (“HS Products”), which operates the Higher Standards retail website. In September 2017, WHG formed Higher Standards Chelsea Market LLC (“HSCM”), a wholly-owned subsidiary. Both entities were organized in the state Delaware. In late December 2017, HSCM opened its first flagship store in New York City’s Chelsea Market area.
Use of Estimates
The preparation of financial statements in conformity with U.S. GAAP requires the use of estimates that affect certain reported amounts and disclosures. These estimates are based on management’s knowledge and experience. Significant items subject to such estimates include the accounts receivable allowance for doubtful accounts and allowance for slow-moving or obsolete inventory. Accordingly, actual results could differ from those estimates.
Segment Reporting
The Company has two distinct operating segments (the United States operations and Canadian operations). The Canadian operating segment consists of VWDL, the Company’s wholly-owned Canadian subsidiary. The United States operating segment is comprised of all other subsidiaries. The Company has one reportable segment, which has
F-7
GREENLANE HOLDINGS,
LLC
NOTES
TO CONSOLIDATED FINANCIAL STATEMENTS
(UNAUDITED)
NOTE 2. SUMMARY OF SIGNIFICANT ACCOUNTING POLICIES (cont.)
been identified based on how the chief operating decision maker (“CODM”) manages the business, makes operating decisions and evaluates operating performance. The Company’s CODM is the Chief Executive Officer.
Sales by Category
|
|
Six months ended June 30, |
||||||||||
|
|
2018 |
|
2017 |
||||||||
|
|
|
|
% |
|
|
|
% |
||||
Vaporizers & Components |
|
$ |
67,524,332 |
|
80.6 |
% |
|
$ |
30,724,814 |
|
80.6 |
% |
Parts & Accessories |
|
|
7,114,758 |
|
8.5 |
% |
|
|
4,254,945 |
|
11.2 |
% |
Custom Products/Packaging |
|
|
2,722,019 |
|
3.2 |
% |
|
|
273,562 |
|
0.7 |
% |
Functional/Glass |
|
|
2,698,208 |
|
3.2 |
% |
|
|
1,371,882 |
|
3.6 |
% |
Tools & Appliances |
|
|
1,545,131 |
|
1.8 |
% |
|
|
56,859 |
|
0.1 |
% |
Grinders & Storage |
|
|
1,145,479 |
|
1.4 |
% |
|
|
932,789 |
|
2.4 |
% |
Papers/Wraps |
|
|
267,989 |
|
0.3 |
% |
|
|
333,324 |
|
0.9 |
% |
Other |
|
|
800,520 |
|
1.0 |
% |
|
|
190,410 |
|
0.5 |
% |
Total |
|
$ |
83,818,436 |
|
100.0 |
% |
|
$ |
38,138,585 |
|
100.0 |
% |
Sales by Country
|
|
Six months ended June 30, |
||||||||||
|
|
2018 |
|
2017 |
||||||||
|
|
|
|
% |
|
|
|
% |
||||
USA |
|
$ |
78,404,735 |
|
93.5 |
% |
|
$ |
34,603,165 |
|
90.7 |
% |
Canada |
|
|
4,168,254 |
|
5.0 |
% |
|
|
2,894,160 |
|
7.6 |
% |
Other Foreign Countries |
|
|
1,245,446 |
|
1.5 |
% |
|
|
641,259 |
|
1.7 |
% |
Total |
|
$ |
83,818,436 |
|
100.0 |
% |
|
$ |
38,138,585 |
|
100.0 |
% |
Long-Lived Assets by Country
|
|
June 30, 2018 |
|
December 31, 2017 |
||||||||
|
|
|
|
% |
|
|
|
% |
||||
USA |
|
$ |
1,068,002 |
|
97.9 |
% |
|
$ |
573,513 |
|
96.0 |
% |
Canada |
|
|
23,027 |
|
2.1 |
% |
|
|
23,981 |
|
4.0 |
% |
Total |
|
$ |
1,091,029 |
|
100.0 |
% |
|
$ |
597,474 |
|
100.0 |
% |
The Company does not have any other long-lived assets located in foreign countries.
Business Combinations
Business combinations are accounted for under the acquisition method of accounting in accordance with ASC Topic 805, Business Combinations (“ASC 805”). Under the acquisition method, the acquiring entity in a business combination recognizes 100 percent of the acquired assets and assumed liabilities, regardless of the percentage owned, at their estimated fair values as of the date of acquisition. Any excess of the purchase price over the fair value of net assets and other identifiable intangible assets acquired is recorded as goodwill. To the extent the fair value of net assets acquired, including other identifiable assets, exceeds the purchase price, a bargain purchase gain is recognized. Assets acquired, and liabilities assumed from contingencies, must also be recognized at fair value if the fair value can be determined during the measurement period. Results of operations of an acquired business are included in the consolidated statement of operations from the date of acquisition. Acquisition-related costs, including conversion and restructuring charges, are expensed as incurred. See Note 13.
F-8
GREENLANE HOLDINGS,
LLC
NOTES
TO CONSOLIDATED FINANCIAL STATEMENTS
(UNAUDITED)
NOTE 2. SUMMARY OF SIGNIFICANT ACCOUNTING POLICIES (cont.)
Share-Based Compensation
The Company granted certain incentive awards in the form of profits interests and phantom unit awards to certain individuals currently employed by the Company. The phantom unit awards and the profits interest awards include both a service condition and a performance condition which must be satisfied in order for the awards to vest and for settlement to occur. Vesting of the profits interest awards is based on satisfying either the service or the performance condition. As a result, the initial requisite service period is the shorter of the explicit service period for the service condition or the explicit or implicit service period for the performance condition. The Company accounts for these awards in accordance with ASC Topic 718, Stock Compensation, (“ASC 718”). See Note 15.
Fair Value Measurements
The carrying amounts of the Company’s financial instruments, including cash and cash equivalents, accounts receivable, accounts payable, accrued expenses and short-term debt, are carried at historical cost basis, which approximates their fair values because of the short-term nature of these instruments. The fair value of long-term debt is the estimated amount the Company would have to pay to repurchase the debt, including any premium or discount attributable to the difference between the stated interest rate and market rate of interest at each balance sheet date. As of June 30, 2018, and December 31, 2017, the carrying amount of the Company’s long-term debt approximated its fair value.
The Company determines the fair market values of its financial instruments based on the fair value hierarchy, which requires an entity to maximize the use of observable inputs and minimize the use of unobservable inputs when measuring fair value. The following three levels of inputs may be used to measure fair value:
Level 1 Quoted prices in active markets for identical assets or liabilities that the Company has the ability to access at the measurement date.
Level 2 Observable inputs other than Level 1 prices, such as quoted prices for similar assets or liabilities; quoted prices in markets that are not active; or other inputs that are observable or can be corroborated by observable market data for substantially the full term of the assets or liabilities.
Level 3 Unobservable inputs that are supported by little or no market activity and that are significant to the fair value of the assets or liabilities.
Cash
The Company considers all highly-liquid investments with original maturities of three months or less from date of purchase to be cash equivalents. As of June 30, 2018, and December 31, 2017, the Company had no cash equivalents.
Accounts Receivable
Accounts receivable represent amounts due from customers for merchandise sales and are recorded when product has shipped. An account is considered past due when payment has not been rendered by its due date based upon the terms of the sale. Generally, accounts receivable are due 30 days after the billing date. The Company evaluates its accounts receivable and establishes an allowance for doubtful accounts based on a history of collections as well as current credit conditions. Accounts are written off as uncollectible on a case-by-case basis. Accounts receivable were reported net of the allowance for doubtful accounts of approximately $200,000 and $156,000 at June 30, 2018 and December 31, 2017, respectively. Accounts receivable are pledged as collateral for the line of credit. See Note 8.
Inventory
Inventory consists principally of finished goods that are valued at the lower of cost or net realizable value on a weighted average cost basis. ASU 2015-11, Simplifying the Measurement of Inventory, was adopted during the year ended December 31, 2017. The Company has established an allowance for slow-moving or obsolete inventory
F-9
GREENLANE HOLDINGS,
LLC
NOTES
TO CONSOLIDATED FINANCIAL STATEMENTS
(UNAUDITED)
NOTE 2. SUMMARY OF SIGNIFICANT ACCOUNTING POLICIES (cont.)
based upon assumptions about future demands and market conditions. At June 30, 2018 and December 31, 2017, the reserve for obsolescence was approximately $275,000, and $151,000, respectively. Inventory is pledged as collateral for the line of credit. See Note 8.
Property and Equipment, net
Property and equipment are recorded at historical cost, less accumulated depreciation and amortization. Depreciation and amortization are computed using the straight-line method over the estimated useful lives of the asset. Upon the sale or retirement of equipment, the cost and related accumulated depreciation are removed from the accounts and the difference between book value and any proceeds realized on the sale is charged or credited to income. Expenditures for repairs and maintenance are charged to operations as incurred. Depreciation and amortization are recorded under the straight-line method over the estimated useful lives which are as follows:
Furniture, equipment and software |
|
3-7 years |
Leasehold improvements |
|
Lesser of lease term or 5 years |
Impairment of Long-Lived Assets
The Company assesses the recoverability of the carrying amount of its property and equipment whenever events or changes in circumstances indicate that the carrying amount of an asset or asset group may not be recoverable. An impairment loss would be assessed when estimated undiscounted future cash flows from the operation and disposition of the asset group are less than the carrying amount of the asset group. Asset groups have identifiable cash flows and are largely independent of other asset groups. Measurement of an impairment loss is based on the excess of the carrying amount of the asset group over its fair value. There was no impairment loss for intangible assets for the six months ended June 30, 2018 and 2017. See Note 3.
Intangible Assets
Intangible assets consist of domain names, intellectual property, distribution agreements, proprietary technology, trademarks and trade names, and other rights. The Company assesses the recoverability of finite-lived intangible assets, other than goodwill, in the same manner as for property and equipment, as described above. There was no impairment loss for intangible assets for the six months ended June 30, 2018 and 2017. See Note 4.
Goodwill
Goodwill, representing the difference between total purchase price and fair value of assets acquired (tangible and intangible) and liabilities assumed at the date of acquisition, is reviewed for impairment annually, and more frequently as circumstances warrant, and written down only in the period in which the recorded value of such assets and liabilities exceeds fair value. See Note 4 and Note 13.
Equity Method Investments
Investee companies that are not consolidated, but over which the Company exercises significant influence, are accounted for under the equity method of accounting. Whether or not the Company exercises significant influence with respect to an investee depends on an evaluation of several factors including, among others, representation on the investee company’s board of directors and ownership level, which is generally a 20% to 50% interest in the voting securities of the investee company. Under the equity method of accounting, an investee company’s accounts are not reflected within the Company’s consolidated balance sheets and statements of operations; however, the Company’s share of the earnings or losses of the Investee company is reflected in the caption “Other income, net’’ in the consolidated statements of operations. The Company’s carrying value in an equity method Investee company is reflected in the caption “Investments in associated entities” in the Company’s consolidated balance sheets. When the Company’s carrying value in an equity method investee company is reduced to zero, no further losses are recorded in the
F-10
GREENLANE HOLDINGS,
LLC
NOTES
TO CONSOLIDATED FINANCIAL STATEMENTS
(UNAUDITED)
NOTE 2. SUMMARY OF SIGNIFICANT ACCOUNTING POLICIES (cont.)
Company’s consolidated financial statements unless the Company has guaranteed obligations of the investee company or has committed additional funding. When the investee company subsequently reports income, the Company will not record its share of such income until it equals the amount of its share of losses not previously recognized.
The Company’s investment in a company that is accounted for on the equity method of accounting consisted of a 33.3% non-controlling interest in NWT Holdings, LLC (“NWT”), a manufacturer of vaporizers. The investment in NWT amounted to approximately $996,000 and $916,000 at June 30, 2018 and December 31, 2017, respectively. The income from the equity method investment for the six months ended June 30, 2018 and 2017 was approximately $81,000 and $176,000, respectively.
Vendor Deposits
Vendor deposits represent prepayments made to vendors for inventory purchases. A significant number of vendors require prepayment for inventory purchases made by the Company. The Company had approximately $4,101,000 and $2,338,000 in vendor deposits at June 30, 2018 and December 31, 2017, respectively.
Accrued Royalties
As part of its distribution agreement with Grenco Science, Inc., (“Grenco Science”), the Company distributes licensed products with associated royalties. Grenco Science manufactures products licensed with various artists and music personalities. The Company accrues royalties associated with the sale of such products. Accrued royalties at June 30, 2018 and December 31, 2017, were approximately $31,000 and $300,000, respectively. See Note 5.
Customer Deposits
In August 2016, the Company launched a dedicated dispensary division and established a supply chain for premium, patented, child-resistant packaging, closed-system vaporization solutions and custom-branded retail products. For some of these product offerings, the Company receives a deposit from the customer (generally 50% of the total order cost, but the amount can vary by customer contract). These orders are typically completed within six weeks to three months from the date of order, depending on the complexity of the customization and the size of the order. Customer deposits at June 30, 2018 and December 31, 2017 were approximately $3,871,000 and $721,000, respectively. See Note 5.
Foreign Currency
The accompanying consolidated financial statements are presented in United States (U.S.) dollars. The functional currency of VWDL, the Company’s Canadian subsidiary, is the Canadian dollar. The assets and liabilities of VWDL are translated into U.S. dollars at current exchange rates and revenue and expenses are translated at average exchange rates for the year. Capital accounts are translated at their historical exchange rates when the capital transactions occurred. The foreign currency translation adjustments are included in accumulated other comprehensive loss, a separate component of members’ equity in the consolidated balance sheets. Other exchange gains and losses are reported in the consolidated statements of operations. See Note 9.
Shipping and Handling
Shipping and handling revenue is included in net sales. Shipping and handling costs for merchandise sold are included in cost of sales.
Taxes on Revenue Producing Transactions
Taxes assessed by governmental authorities on revenue producing transactions, including sales, excise and use taxes, are recorded on a net basis (excluded from revenue) in the consolidated statements of operations.
F-11
GREENLANE HOLDINGS,
LLC
NOTES
TO CONSOLIDATED FINANCIAL STATEMENTS
(UNAUDITED)
NOTE 2. SUMMARY OF SIGNIFICANT ACCOUNTING POLICIES (cont.)
Comprehensive Income
Comprehensive income includes net income as currently reported by the Company, adjusted for other comprehensive items. Other comprehensive items for the Company consist of foreign currency translation gains and losses.
Advertising
Advertising costs are expensed as incurred and are included in general and administrative expenses in the accompanying consolidated statements of operations. Advertising costs totaled approximately $1,800,000 and $992,000 for the six months ended June 30, 2018 and 2017, respectively.
Warranties
The Company provides no warranty on products sold. Product warranty is provided by the manufacturers.
Income Taxes
The Company is treated as a partnership for U.S. federal and most applicable state and local income tax purposes. As a partnership, taxable income or loss is passed through to and included in the taxable income of the Company’s members. Accordingly, the consolidated financial statements do not include a provision for federal income taxes. The Company is liable for various other state and local taxes and is subject to taxes in foreign jurisdictions. Therefore, the provision for income taxes includes only income taxes on income from the Company’s Canadian subsidiary and state income tax, if any, in the consolidated financial statements.
The Company utilizes a two-step approach for recognizing and measuring uncertain tax positions accounted for in accordance with the asset and liability method. The first step is to evaluate the tax position for recognition by determining whether evidence indicates that it is more likely than not that a position will be sustained if examined by a taxing authority. The second step is to measure the tax benefit as the largest amount that is 50% likely of being realized upon settlement with a taxing authority. There were no amounts required to be recorded at June 30, 2018 and December 31, 2017 related to uncertain tax positions.
Income tax amounts reflected in the accompanying financial statements relate primarily to income generated by the Company’s Canadian subsidiary and are based upon an estimated annual effective tax rate of approximately 26%, resulting in income tax expense of approximately $149,000 and $86,000, which is included in the consolidated statement of operations for the six months ended June 30, 2018 and 2017, respectively.
Interest and penalties associated with uncertain tax positions, if any, are recognized as part of the income tax provision. As of June 30, 2018, and December 31, 2017, respectively, no uncertain tax positions had been identified and no interest or penalties had been accrued.
Revenue Recognition
The Company recognizes revenue in accordance with ASU 2014-09, Revenue from Contracts with Customers (“ASC 606”). Under ASC 606, the Company recognizes revenue when a customer obtains control of the promised goods or services. The amount of revenue that is recorded reflects the consideration that the Company expects to receive in exchange for those goods or services, net of any variable considerations (e.g., rights to return product, sales incentives, others) and any taxes collected from customers and subsequently remitted to governmental authorities. The Company uses a best estimate approach to measure variable consideration which approximates the expected value method. The Company applies the following five-step model in order to determine this amount: (i) identify the contract(s) with a customer; (ii) identify the performance obligations in the contract; (iii) determine the transaction price; (iv) allocate the transaction price to the performance obligations in the contract; and (v) recognize revenue when
F-12
GREENLANE HOLDINGS,
LLC
NOTES
TO CONSOLIDATED FINANCIAL STATEMENTS
(UNAUDITED)
NOTE 2. SUMMARY OF SIGNIFICANT ACCOUNTING POLICIES (cont.)
(or as) the Company satisfies a performance obligation. The Company only applies the five-step model to contracts when it is probable that the Company will collect the consideration it is entitled to in exchange for the goods or services the Company transfers to the customer. At contract inception, once the contract is determined to be within the scope of ASC 606, management reviews the contract to determine which performance obligations must be delivered and which of these performance obligations are distinct. The Company recognizes as revenue the amount of the transaction price that is allocated to the respective performance obligation when the performance obligation is satisfied.
The Company generates revenue primarily from the sale of finished products to customers, whereby each product unit represents a single performance obligation. The performance obligation is satisfied when the customer obtains control of the product, which typically occurs at the time of shipping. Upon shipping, the customer has legal title of the product and bears the significant risks and rewards of ownership, including the right to sell or redirect the product. As such, customer orders are recorded as revenue once the order is shipped from one of the Company’s distribution centers. The Company’s performance obligations for services are satisfied when the services are rendered within the arranged service period. Total service revenue is not material and accounted for less than 0.5% of revenues for the six months ended June 30, 2018 and 2017, respectively.
Revenue is presented net of sales taxes, discounts and expected refunds.
Product revenues are recorded net of estimated rebates or sales incentives as well as estimated product returns as elements of variable consideration. The actual amounts of consideration ultimately received may differ from the Company’s estimates. If actual results in the future vary from the Company’s estimates, the Company will adjust these estimates, which would affect net revenue from products in the period such variances become known. The Company estimates product returns based on historical experience and records them on a gross basis as a refund liability that reduces the net sales for the period. The Company analyzes actual historical returns, current economic trends and changes in order volume when evaluating the adequacy of the sales returns allowance in any accounting period. The liability for returns is included in accrued expenses on the Company’s consolidated balance sheets and was approximately $320,000 and $400,000 at June 30, 2018 and December 31, 2017, respectively.
The Company holds several exclusive distribution agreements with its manufacturers that are evaluated against the criteria outlined in ASC 606-10-55, Principal versus Agent Considerations, in determining whether it is appropriate to record the gross amount of product sales and related costs or the net amount earned. In all arrangements, the Company determined that it acts as the principal in the transaction, controlling the good or service before it is transferred to the customer. As such, the Company records gross revenue for such arrangements.
Recently Issued Accounting Pronouncements
In February 2016, the Financial Accounting Standards Board (“FASB”) issued ASU 2016-02, Leases (Topic 842), which, among other things, requires lessees to recognize most leases on their balance sheets related to the rights and obligations created by those leases. The new standard also requires new disclosures to help financial statement users better understand the amount, timing, and uncertainty of cash flows arising from leases. The new standard becomes effective for the Company on January 1, 2019, with early adoption permitted. The Company plans to adopt this ASU beginning on January 1, 2019. The amendments in this update should be applied under a modified retrospective approach. The Company is in the process of evaluating the effect that ASU 2016-02 will have on its consolidated financial statements and related disclosures.
In July 2018, the FASB issued additional guidance on the accounting for leases. The guidance provides companies with another transition method that allows entities to recognize a cumulative-effect adjustment to the opening balance of retained earnings as of the date of adoption. Under this method, previously presented years’ financial positions and results would not be adjusted. The new guidance also provides lessors with a practical expedient, by class of underlying asset, to not separate non-lease components from the associated lease component if (1) the non-lease components would otherwise be accounted for under the new revenue recognition standard, (2) both the timing and pattern of transfer are the same for the non-lease components and associated lease
F-13
GREENLANE HOLDINGS,
LLC
NOTES
TO CONSOLIDATED FINANCIAL STATEMENTS
(UNAUDITED)
NOTE 2. SUMMARY OF SIGNIFICANT ACCOUNTING POLICIES (cont.)
component, and (3) if accounted for separately, the lease component would be classified as an operating lease. The Company is assessing the use of practical expedients in its accounting for leases.
In August 2016, the FASB issued ASU 2016-15, Statement of Cash Flows (Topic 320): Classification of Certain Cash Receipts and Cash Payments. This ASU addresses the diversity in how certain cash receipts and cash payments are presented and classified in the statement of cash flows, including debt prepayment or debt extinguishment costs, contingent consideration payments made soon after a business combination, proceeds from the settlements of insurance claims, and proceeds from the settlements of bank-owned life insurance (“BOLI”) policies. This amendment became effective for public business entities for reporting periods beginning after December 15, 2017, including interim periods within that reporting period. Early adoption was permitted. Adoption of this ASU on January 1, 2018 had no material impact on the Company’s consolidated financial statements.
In January 2017, the FASB issued ASU 2017-01, Business Combinations (Topic 805): Clarifying the Definition of a Business, which amended existing guidance to clarify the definition of a business with the objective of adding guidance to assist entities with evaluating whether transactions should be accounted for as acquisitions of assets or businesses. The amendments provide a screen to determine when a set of assets and activities (collectively referred to as a “set”) is not a business. The screen requires that when substantially all of the fair value of the group assets acquired is concentrated in a single identifiable asset or a group of similar identifiable assets, the set is not a business. If the screen is not met, the amendments (1) require that to be considered a business, a set must include, at a minimum, an input and a substantive process that together significantly contribute to the ability to create output and (2) remove the evaluation of whether a market participant could replace missing elements. The amendments became effective for public business entities for annual periods beginning after December 15, 2017, including interim periods with those periods. Adoption of the guidance on January 1, 2018 had no material impact on the Company’s consolidated financial statements.
In January 2017, the FASB issued ASU No. 2017-04, Intangibles — Goodwill and Other: Simplifying the Test for Goodwill Impairment (Topic 350), which removes step two of the goodwill impairment test. A goodwill impairment will now be the amount by which a reporting unit’s carrying value exceeds its fair value, not to exceed the carrying amount of goodwill. For public companies, this ASU is effective for annual or any interim goodwill impairment tests in fiscal years beginning after December 15, 2019, but early adoption is permitted for impairment tests after January 1, 2017. The Company has adopted this standard as of January 1, 2017. There was no impact on the Company’s 2017 consolidated financial statements.
In June 2018, the FASB issued ASU No. 2018-07, Compensation — Stock Compensation: Improvements to Nonemployee Share Based Payment Accounting. ASU 2018-07 provides guidance on accounting for share-based awards issued to nonemployees. The standard is effective for annual and interim periods beginning after December 15, 2018, and early adoption is permitted. The Company is currently evaluating the guidance to determine the potential impact on its financial condition, results of operations and cash flows.
NOTE 3. PROPERTY AND EQUIPMENT
The following is a summary of property and equipment, at cost less accumulated depreciation and amortization:
|
|
As
of |
|
As
of |
||
Furniture, equipment and software |
|
$ |
1,546,050 |
|
$ |
988,584 |
Leasehold improvements |
|
|
221,353 |
|
|
169,506 |
|
|
|
1,767,403 |
|
|
1,158,090 |
Less: accumulated depreciation and amortization |
|
|
676,374 |
|
|
560,596 |
Property and equipment, net |
|
$ |
1,091,029 |
|
$ |
597,494 |
F-14
GREENLANE HOLDINGS, LLC
NOTES TO CONSOLIDATED FINANCIAL STATEMENTS
(UNAUDITED)
NOTE 3. PROPERTY AND EQUIPMENT (cont.)
Depreciation expense for property and equipment for the six months ended June 30, 2018 and 2017 was approximately $114,000 and $63,000, respectively.
Property and equipment include assets recorded under capital lease agreements. The cost of this equipment was approximately $530,000 and $305,000 at June 30, 2018 and December 31, 2017, respectively. Depreciation expense for these assets is included with depreciation and amortization expense in the consolidated statement of operations.
Property and equipment are pledged as collateral for the Company’s line of credit. See Note 8.
NOTE 4. GOODWILL AND INTANGIBLE ASSETS
Goodwill represents the excess of the purchase price paid over the fair value of the net assets acquired in business combinations. Goodwill is not amortized but is tested for impairment at least annually. When evaluating whether goodwill is impaired, the Company performs a qualitative assessment to determine if it is more likely than not that the fair value of a reporting unit is less than its carrying amount. The Company would then recognize an impairment charge for the amount by which carrying amount exceeds the reporting unit’s estimated fair value; however, goodwill would not be reduced below zero.
The Company tests for impairment of goodwill annually or when we deem that a triggering event has occurred. There were no impairments to goodwill recorded during the six months ended June 30, 2018 and 2017. For six months ended June 30, 2018, we recognized $2.3 million in goodwill related to a business acquisition as described in Note 13, “Business Acquisition”.
Identified intangible assets consisted of the following:
|
|
As of June 30, 2018 |
||||||||||
|
|
Gross
carrying |
|
Accumulated
|
|
Net book value |
|
Estimated
|
||||
Domain Names |
|
$ |
131,000 |
|
$ |
(55,378 |
) |
|
$ |
75,622 |
|
15 |
Distribution Agreements |
|
|
650,000 |
|
|
(288,889 |
) |
|
|
361,111 |
|
5 |
Proprietary Technology |
|
|
1,040,000 |
|
|
(554,667 |
) |
|
|
485,333 |
|
5 |
Trademarks and Tradenames |
|
|
2,283,936 |
|
|
(256,198 |
) |
|
|
2,027,738 |
|
5-10 |
Non-competition Agreements |
|
|
218,000 |
|
|
(36,333 |
) |
|
|
181,667 |
|
2 |
Customer Relationships |
|
|
1,196,000 |
|
|
(79,733 |
) |
|
|
1,116,267 |
|
5 |
Other Intangibles |
|
|
85,512 |
|
|
(22,622 |
) |
|
|
62,890 |
|
5 |
|
|
$ |
5,604,448 |
|
$ |
(1,293,820 |
) |
|
$ |
4,310,628 |
|
|
|
|
As of December 31, 2017 |
||||||||||
|
|
Gross
carrying |
|
Accumulated
|
|
Net book value |
|
Estimated
|
||||
Domain Names |
|
$ |
131,000 |
|
$ |
(47,015 |
) |
|
$ |
83,985 |
|
15 |
Distribution Agreements |
|
|
1,650,000 |
|
|
(1,180,555 |
) |
|
|
469,445 |
|
5 |
Proprietary Technology |
|
|
1,040,000 |
|
|
(450,667 |
) |
|
|
589,333 |
|
5 |
Trademarks and Tradenames |
|
|
520,000 |
|
|
(112,667 |
) |
|
|
407,333 |
|
10 |
Other Intangibles |
|
|
84,358 |
|
|
(14,618 |
) |
|
|
69,740 |
|
5 |
|
|
$ |
3,425,358 |
|
$ |
(1,805,522 |
) |
|
$ |
1,619,836 |
|
|
Amortization expense for the six months ended June 30, 2018 and 2017 was approximately $503,000 and $353,000, respectively.
F-15
GREENLANE HOLDINGS, LLC
NOTES TO CONSOLIDATED FINANCIAL STATEMENTS
(UNAUDITED)
NOTE 5. COMPOSITION OF CERTAIN FINANCIAL STATEMENT CAPTIONS
|
|
As
of |
|
As
of |
||
Accrued expenses: |
|
|
|
|
|
|
|
$ |
3,871,100 |
|
$ |
720,527 |
|
|
|
320,000 |
|
|
400,000 |
|
|
|
31,358 |
|
|
299,577 |
|
|
|
72,130 |
|
|
— |
|
|
|
218,551 |
|
|
66,428 |
|
|
|
582,005 |
|
|
200,000 |
|
|
|
785,136 |
|
|
75,000 |
|
|
|
163,930 |
|
|
701,304 |
|
|
|
186,214 |
|
|
140,690 |
|
|
|
548,500 |
|
|
734,146 |
|
|
|
$ |
6,778,924 |
|
$ |
3,337,672 |
NOTE 6. LONG TERM DEBT
The Company’s long-term debt consists of the following amounts at the dates indicated:
|
|
As
of |
|
As
of |
||
7.1% note payable to a lender in relation to short term financing of the Company’s insurance premiums. The loan is due within one year |
|
$ |
129,925 |
|
$ |
7,792 |
3.0% note payable to a lender in relation to a five year vehicle loan, for the purchase of a truck used in operations |
|
|
27,242 |
|
|
— |
10% note payable to a member, interest payable monthly and principal payments deferred indefinitely |
|
|
— |
|
|
460,967 |
6% unsecured loan payable to a director of MSI Imports LLC. The loan has been classified as long-term |
|
|
— |
|
|
44,569 |
Non-interest bearing unsecured loan from a member. The loan has been classified as long-term |
|
|
— |
|
|
36,000 |
10%
unsecured note payable to a member. The loan has been classified as |
|
|
— |
|
|
23,713 |
|
|
|
157,167 |
|
|
573,041 |
Current portion |
|
|
135,908 |
|
|
7,792 |
Long-term portion |
|
$ |
21,259 |
|
$ |
565,249 |
In April 2018, the Company paid down all of its outstanding promissory notes payable to members and affiliates, which totaled $565,249 at December 31, 2017. All amounts of such notes were classified as long-term debt at December 31, 2017. There were no such notes outstanding at June 30, 2018.
NOTE 7. LEASES
Operating Leases
The Company leases distribution centers in Florida, California and Ontario, Canada, an administrative office in Boca Raton, Florida and a returns facility in Seattle, Washington from unrelated parties. Rent expense under the Company’s operating leases amounted to approximately $550,000 and $222,000 for the six months ended June 30, 2018 and 2017.
Capital Leases
The asset and liability under capital leases have been recorded at the present value of the minimum lease payments.
F-16
GREENLANE HOLDINGS, LLC
NOTES TO CONSOLIDATED FINANCIAL STATEMENTS
(UNAUDITED)
NOTE 7. LEASES (cont.)
|
|
As
of |
|
As
of |
||||
Equipment under capital lease included in property and equipment (Note 3) |
|
$ |
223,111 |
|
|
$ |
154,218 |
|
Less: current portion |
|
|
(76,378 |
) |
|
|
(63,155 |
) |
Long term capital lease obligation |
|
$ |
146,733 |
|
|
$ |
91,063 |
|
NOTE 8. RELATED PARTY TRANSACTIONS
WHG expensed approximately $41,000 in the six months ended June 30, 2018 and 2017, respectively, for use of a boat, owned by a related entity, for the Company’s marketing and business entertainment. The related entity is owned by two officers of the Company.
WHG purchased approximately $1,443,000 and $1,638,000 of merchandise inventory from NWT in the three months ended June 30, 2018 and 2017, respectively. WHG sold approximately $637,000 and $983,000 in merchandise and services to NWT in the six months ended June 30, 2018 and 2017, respectively. As a result of business operations, the Company has both amounts due from NWT and amounts payable to NWT. Such amounts are offset in either accounts receivable or accounts payable at June 30, 2018 and December 31, 2017. As of June 30, 2018, and December 31, 2017, the Company had net accounts receivable of approximately $8,000 and $116,000, respectively, which represented the total amounts due from NWT offset by the total amounts payable to NWT, which is included in “Accounts receivable, net” in the accompanying consolidated balance sheet. A 33.3% interest in NWT is owned by MAHG, and the Company owned 100% of MAHG as of June 30, 2018 and December 31, 2017, respectively.
At June 30, 2018 and December 31, 2017, the Company had notes payable to its two members of approximately $0 and $565,000, respectively. In April 2018, the Company paid down all of its outstanding promissory notes payable to members and affiliates, which totaled $565,249. See Note 6. Interest of approximately $15,000 and $29,000 was paid for the six months ended June 30, 2018 and 2017, respectively, to the members in relation to these notes payable.
On October 4, 2017, Jacoby & Co. Inc., the managing member of the Company, entered into a credit agreement which provides for a revolving credit facility of up to $8.0 million. The revolving credit facility matures on October 3, 2018. Interest is payable monthly at LIBOR plus 3.50% per annum provided that no default has occurred. Jacoby & Co. Inc.’s obligations under the credit facility are guaranteed by the Company and all of its operating subsidiaries, and collateralized by the Company’s accounts receivable, inventory, property and equipment, deposit accounts, intangibles and other assets, and an assignment of member life insurance policies. The line of credit borrowing base is 80% of eligible accounts receivable plus 50% of eligible inventory. The line of credit covenants require a fixed charge coverage ratio of no less than 1.25, to be calculated on a quarterly basis, on the last day of each calendar quarter. All draws under the line of credit are advanced by Jacoby & Co. Inc. to the Company’s subsidiary, WHG, and WHG remits all payments required under the line of credit to the third-party lender on behalf of Jacoby & Co. Inc. Therefore, all activity under the line of credit and the outstanding balance are included in the caption Due to Parent in the accompanying consolidated financial statements. Jacoby & Co. Inc. was in compliance with its covenants as of June 30, 2018 and December 31, 2017. The line of credit payable as of June 30, 2018 and December 31, 2017 was approximately $7,350,000, and $611,000, respectively. See Note 17.
NOTE 9. CONCENTRATION OF CREDIT RISK AND FOREIGN EXCHANGE RISK
Cash balances are maintained at several financial institutions. Accounts are guaranteed by the Federal Deposit Insurance Corporation (FDIC) up to $250,000 per institution. At December 31, 2017, none of the Company’s domestic cash balances exceeded the FDIC insured limits. At June 30, 2018, balances in certain accounts exceeded federally insured limits. However, to date, the Company has not incurred any losses on deposits of cash.
At June 30, 2018 and December 31, 2017, approximately $23,000 and $192,000, respectively, of the Company’s cash balances were in foreign bank accounts and uninsured.
F-17
GREENLANE HOLDINGS, LLC
NOTES TO CONSOLIDATED FINANCIAL STATEMENTS
(UNAUDITED)
NOTE 9. CONCENTRATION OF CREDIT RISK AND FOREIGN EXCHANGE RISK (cont.)
Currency adjustment expense, which is included in general and administrative expense in the accompanying consolidated statements of operations, was approximately $21,000 and $2,400 for the six months ended June 30, 2018 and 2017, respectively. This expense relates to the conversion of transactions of VWDL denominated in the functional currency of Canadian dollars into U.S. dollars.
Customer Concentration
At June 30, 2018, the Company had two customers that represented more than 5% of total accounts receivable, with one customer representing approximately 8.0% of total accounts receivable at June 30, 2018 and the other customer representing approximately 5.1% for the same period. As of December 31, 2017, one customer represented approximately 19.1% of the Company’s accounts receivable. No individual customer or groups of affiliated customers represented more than 5% of the Company’s sales for the three and six months ended June 30, 2018 or 2017, respectively.
Supplier Concentration
The Company has two major vendors that accounted for an aggregate of approximately 72.6% and $8.2 million in purchases from these vendors for the six months ended June 30, 2018, and an aggregate of approximately 34% and $11.0 million in purchases from these same vendors for the six months ended June 30, 2017. The Company expects to maintain its relationships with these vendors.
NOTE 10. COMMITMENTS AND CONTINGENCIES
In the ordinary course of its business, the Company is involved in various legal proceedings involving a variety of matters. The Company does not believe there are any pending legal proceedings that will have a material adverse effect on the Company’s business, consolidated financial position, results of operations, or cash flows. However, the outcome of such legal matters is inherently unpredictable and subject to significant uncertainties. The Company expenses legal fees in the period in which they are incurred. See Note 7 for discussion of lease commitments.
NOTE 11. MEMBERS’ EQUITY
Effective February 20, 2018, the Company amended its limited liability company operating agreement (the “LLC Agreement”) and created Class A and Class B membership units in conjunction with the Company’s acquisition of a 100% interest in Better Life Holdings LLC (“BLH”). See Note 13. The Class A units have voting rights and participate in the residual equity of the Company pro-rata with Class B units. See Note 12.
Each member’s percentage interest in the Company is outlined in an appendix to the LLC Agreement, whereby it is noted that Jacoby & Co. Inc. holds a 75.0% percentage interest, Adam Schoenfeld holds a 15.0% percentage interest, Better Life Products Inc. holds a 7.9% percentage interest, and Rochester Vapor Group, LLC holds a 2.1% percentage interest. The LLC Agreement does not provide a number of authorized membership units.
NOTE 12. REDEEMABLE CLASS B UNITS
Effective February 20, 2018, the Company acquired a 100% interest in BLH in exchange for an aggregate ten percent (10.0%) equity interest in the Company. As consideration for the transaction, the Company issued its Class B membership units, which are contingently redeemable by the holder.
The Class B units are non-voting and contain a put right whereby, at any time after the third anniversary of the acquisition of BLH (in each case prior to an effective IPO or Capital Event) each of the holders of Class B Units has the right to require that the Company purchase all, but not less than all, of its Class B Units at an aggregate price equal to the fair market value of the Class B units as of the date of the put notice (as defined), in the form of a cash payment. The Class B units do not contain any mandatory redemption provisions.
The Company classifies the redeemable Class B units outside of members’ equity as the units contain contingent redemption features that are not solely within the Company’s control. The initial carrying value of the amount classified
F-18
GREENLANE HOLDINGS, LLC
NOTES TO CONSOLIDATED FINANCIAL STATEMENTS
(UNAUDITED)
NOTE 12. REDEEMABLE CLASS B UNITS (cont.)
in temporary equity for the Class B Units, which were not issued in conjunction with any other freestanding instruments, was based on the issuance date fair value of the Class B Units. As of June 30, 2018, the Company determined that the Class B Units are not probable of becoming redeemable as management believes an IPO event is probable to occur before the third anniversary of the LLC agreement, as such, the carrying value of the Class B units was not adjusted.
NOTE 13. BUSINESS ACQUISITION
Effective February 20, 2018, the Company acquired a 100% interest in BLH in exchange for an aggregate ten percent (10.0%) equity interest in the Company. As consideration for the transaction, the Company issued the Class B units, which are contingently redeemable by the holder. BLH has been consolidated in the Company’s 2018 consolidated financial statements from the February 20, 2018 date of acquisition. The BLH acquisition was accounted for as a business combination under the acquisition method under ASC 805, Business Combinations. The Company has performed a preliminary valuation analysis of the fair market value of BLH’s assets and liabilities. The Company utilized a third-party valuation specialist to determine the fair value of consideration paid and assets acquired, and liabilities assumed. The fair values initially assigned to assets acquired and liabilities assumed are preliminary and could change for up to one year after the closing date of the acquisition as new information and circumstances relative to closing date fair values are known. The following table summarizes the allocation of the preliminary purchase price allocation as of the acquisition date:
Better Life Holdings, LLC |
||||
Cash |
|
$ |
785,000 |
|
Accounts receivable |
|
|
123,000 |
|
Inventory, net |
|
|
2,977,000 |
|
Non-competition agreements |
|
|
218,000 |
|
Tradename |
|
|
1,762,000 |
|
Customer relationships |
|
|
1,196,000 |
|
Goodwill |
|
|
2,296,000 |
|
Other assets |
|
|
703,000 |
|
Accounts payable and other liabilities |
|
|
(1,170,000 |
) |
|
$ |
8,890,000 |
|
|
There were no adjustments made to the purchase price allocation of the BLH acquisition at June 30, 2018.
NOTE 14. EARNINGS PER UNIT
The Company’s membership interests are defined as percentage interests in the LLC Agreement, as the LLC Agreement does not define a number of membership units outstanding or authorized. The Company considered a total of 100 membership units as the denominator of the earnings per unit calculation. Pro forma basic earnings per unit was computed by dividing net income by the pro forma weighted-average number of units outstanding during the period. Pro forma diluted earnings per unit was computed by dividing net income by the pro forma weighted-average number of units outstanding adjusted to give effect to potentially dilutive securities. No such potentially dilutive securities existed for the six months ended June 30, 2018 and 2017, respectively. See Note 15.
NOTE 15. SHARE BASED COMPENSATION
Profits Interests
In January 2017, the Company entered into a profits interest award agreement with one of the Company’s executives, which represents a 2% non-voting interest in the Company when fully vested. Similarly, in 2016, the Company entered into profits interest award agreements with two of the Company’s executives, which, in the aggregate, represent a 3% non-voting interest in the Company when fully vested. All three of the profits interests agreements vest over a four year period. Any unvested portion of the profits interest will vest upon the consummation of a capital event that is also a change in control (as defined) of the Company. The agreements specify that the award entitles the grantee to only participate in certain net profit and net proceeds in excess of a threshold amount (as
F-19
GREENLANE HOLDINGS, LLC
NOTES TO CONSOLIDATED FINANCIAL STATEMENTS
(UNAUDITED)
NOTE 15. SHARE BASED COMPENSATION (cont.)
defined) from a capital event that is also a change in control of the Company, allocated and distributed to the profits interest from and after the grant date, and does not entitle the grantee to any other profits of the Company, and as such is intended to constitute a profits interest under the Company’s LLC Agreement. The Company determined that these awards represent equity instruments and are accounted for under ASC 718, Stock Compensation. The profits interest award provisions include both a service condition (explicit requisite service period) and a performance condition (i.e., change in control). Vesting of the profits interest awards is based on satisfying either the service or the performance condition. As a result, the initial requisite service period is the shorter of the explicit service period for the service condition or the explicit or implicit service period for the performance condition. Under ASC 718, the total fair value of the profits interest awards is measured at grant date and compensation cost is recognized over the service vesting period or accelerated if a change of control occurs prior to the completion of service vesting. The grant date fair value of awards made in 2017 and 2016 was de minimis. As a result, no compensation expense was recognized during the six months ended June 30, 2018 and 2017, respectively.
Subsequent to the BLH acquisition in February 2018 (see Note 13), the percentage ownership related to the awards was diluted to an aggregate 4.5%. This had no impact on compensation expense for the six months ended June 30, 2018 and 2017.
Phantom Equity Units
As part of an incentive package awarded during 2017 to certain key employees, the Company has granted these individuals the opportunity to participate in the phantom equity program of WHG.
Under these agreements, each participant is guaranteed a “Phantom Equity Payment” in respect to an agreed upon number of bonus units. The number of units varies for each recipient, as defined in his/her individual agreement. Under the phantom equity program, there were 3,000,000 units authorized (representing 3% of WHG), with 1,000,000 and 950,000 units granted under this plan as of June 30, 2018 and December 31, 2017, respectfully. The bonus units contain a stated service condition as well as a performance condition whereby the units cannot be settled unless a change in control event occurs under specified terms. The Company determined that the bonus units represent share-based compensation awards which are accounted for as liability awards under ASC 718, Stock Compensation. Recognition of compensation cost is deferred until the consummation of a Sale event (as defined in the agreements), and as such, no associated compensation expense was recognized during the six months ended June 30, 2018 and 2017, respectively. Because liability-classified awards must be remeasured each period, the compensation cost to be recognized upon a change in control event will be equal to the then fair value of the phantom equity awards.
NOTE 16. EMPLOYEE BENEFIT PLAN
The Company has a 401(k)-retirement savings plan. Eligible employees must be at least 18 years of age and have completed six months of service. Participants are eligible to receive a Company matching contribution up to the first 3% of compensation plus 50% of participant contributions between 3% and 5% of compensation. Matching contributions, other than safe harbor contributions, vest 33% per year and are 100% vested after three years of service. Safe harbor matching contributions are 100% vested as of the date of the contribution. The Company safe harbor matching contributions to the plan totaled approximately $117,000 and $67,000 for the six months ended June 30, 2018 and 2017, respectively.
NOTE 17. SUBSEQUENT EVENTS
Subsequent events have been evaluated through October 4, 2018,which is the date the financial statements were available to be issued.
F-20
GREENLANE HOLDINGS,
LLC
NOTES
TO CONSOLIDATED FINANCIAL STATEMENTS
(UNAUDITED)
NOTE 17. SUBSEQUENT EVENTS (cont.)
Leased Facilities
Relocation of Returns and Repairs facility
In August 2018, the Company relocated its repairs and returns facility from Seattle, Washington to its existing distribution center in Torrance, California. The Torrance, California location was acquired as part of the Better Life Holdings acquisition.
Mississauga, Ontario Corporate Office and Distribution Center
In July 2018, the Company’s wholly-owned subsidiary, VWDL, entered into an lease agreement, effective October 1, 2018, to lease a new 5,157 square foot corporate office and distribution center. This facility will replace the existing facility, also located in Mississauga, Ontario. The move to the new location is expected to be completed in October 2018.
British Columbia Distribution Center
Effective August 1, 2018, the Company’s wholly-owned subsidiary, VWDL, entered into a five-year lease for 8,990 square feet of warehouse space in Delta, British Columbia. The Company expects this new distribution center to commence operations in October 2018.
Debt Refinancing
On August 23, 2018, the Company, as the borrower, entered into an amended and restated revolving credit note (the “Note”) with Fifth Third Bank, for a $15,000,000 revolving credit loan with a maturity date of August 23, 2020. This Note amends and restates the original revolving credit note dated October 4, 2017 (the “Original Revolving Credit Note”), as described in Note 8, between Fifth Third Bank and Jacoby & Co., Inc., whereby Greenlane Holdings, LLC assumed all obligations of Jacoby & Co., Inc. as the borrower, and Jacoby & Co., Inc. assumed all obligations as a guarantor on the Note. Interest on the principal balance outstanding on the Note is due monthly at a rate of LIBOR plus 3.50% per annum provided that no default has occurred. Proceeds from the Note were used to finance, in part, the Company’s acquisition of real property, as further discussed below.
Purchase and sale agreement
On October 1, 2018, WHG, the Company’s wholly-owned subsidiary, closed on the purchase of a building for $10,000,000, which will serve as the Company’s new corporate headquarters. The purchase was financed through a Real Estate Note (the “Real Estate Note”) of $8,500,000, with the Company as the borrower and Fifth Third Bank as the lender. Principal amounts plus any accrued interest at a rate of LIBOR plus 2.39% are due monthly, in accordance with the same terms as the Note discussed above. At closing of the building purchase, the Company paid cash of approximately $912,000, which represented the excess of purchase price, less purchase credits, over the loan amount.
F-21
Report of Independent Registered Public Accounting Firm
Members and Board of Directors
Greenlane Holdings, LLC
Boca Raton, Florida
Opinion on the Consolidated Financial Statements
We have audited the accompanying consolidated balance sheets of Greenlane Holdings, LLC (the “Company”) and subsidiaries as of December 31, 2017 and 2016, the related consolidated statements of operations, comprehensive income, members’ equity, and cash flows for each of the two years in the period ended December 31, 2017, and the related notes (collectively referred to as the “consolidated financial statements”). In our opinion, the consolidated financial statements present fairly, in all material respects, the financial position of the Company and subsidiaries at December 31, 2017 and 2016, and the results of their operations and their cash flows for each of the two years in the period ended December 31, 2017, in conformity with accounting principles generally accepted in the United States of America.
Basis for Opinion
These consolidated financial statements are the responsibility of the Company’s management. Our responsibility is to express an opinion on the Company’s consolidated financial statements based on our audits. We are a public accounting firm registered with the Public Company Accounting Oversight Board (United States) (“PCAOB”) and are required to be independent with respect to the Company in accordance with the U.S. federal securities laws and the applicable rules and regulations of the Securities and Exchange Commission and the PCAOB.
We conducted our audits in accordance with the standards of the PCAOB and in accordance with auditing standards generally accepted in the United States of America. Those standards require that we plan and perform the audit to obtain reasonable assurance about whether the consolidated financial statements are free of material misstatement, whether due to error or fraud. Our audits included performing procedures to assess the risks of material misstatement of the consolidated financial statements, whether due to error or fraud, and performing procedures that respond to those risks. Such procedures included examining, on a test basis, evidence regarding the amounts and disclosures in the consolidated financial statements. Our audits also included evaluating the accounting principles used and significant estimates made by management, as well as evaluating the overall presentation of the consolidated financial statements. We believe that our audits provide a reasonable basis for our opinion.
/s/ BDO USA, LLP
We have served as the Company’s auditor since 2016.
West
Palm Beach, Florida
August 13, 2018, except for the segment disclosures in Note 2 to the consolidated financial statements,
as to which the date is October 4, 2018
F-22
GREENLANE HOLDINGS,
LLC
Consolidated
Balance Sheets
|
|
|
December 31, |
||||||
|
|
|
2017 |
|
2016 |
||||
|
ASSETS |
|
|
|
|
|
|
|
|
|
Current assets |
|
|
|
|
|
|
|
|
|
|
$ |
2,080,397 |
|
|
$ |
1,691,196 |
|
|
|
|
|
3,759,551 |
|
|
|
1,336,982 |
|
|
|
|
|
14,159,693 |
|
|
|
5,618,328 |
|
|
|
|
|
2,338,312 |
|
|
|
1,026,431 |
|
|
|
|
|
950,503 |
|
|
|
330,694 |
|
|
|
|
|
23,288,456 |
|
|
|
10,003,631 |
|
|
|
|
|
|
|
|
|
|
|
|
|
Property and equipment, net |
|
|
597,494 |
|
|
|
354,548 |
|
|
Intangible assets, net |
|
|
1,619,836 |
|
|
|
1,597,971 |
|
|
Goodwill |
|
|
3,150,121 |
|
|
|
3,150,121 |
|
|
Investments in associated entities |
|
|
915,920 |
|
|
|
893,595 |
|
|
|
$ |
29,571,827 |
|
|
$ |
15,999,866 |
|
|
|
|
|
|
|
|
|
|
|
|
|
LIABILITIES AND MEMBERS’ EQUITY |
|
|
|
|
|
|
|
|
|
Current liabilities |
|
|
|
|
|
|
|
|
|
|
$ |
15,500,519 |
|
|
$ |
4,603,448 |
|
|
|
|
|
3,337,672 |
|
|
|
1,138,807 |
|
|
|
|
|
610,544 |
|
|
|
— |
|
|
|
|
|
7,792 |
|
|
|
— |
|
|
|
|
|
— |
|
|
|
627,681 |
|
|
|
|
|
63,155 |
|
|
|
70,007 |
|
|
|
|
|
19,519,682 |
|
|
|
6,439,943 |
|
|
|
|
|
|
|
|
|
|
|
|
|
Long-term debt |
|
|
— |
|
|
|
1,440,000 |
|
|
Loans payable to members |
|
|
565,249 |
|
|
|
565,249 |
|
|
Capital lease obligations |
|
|
91,063 |
|
|
|
106,035 |
|
|
|
|
656,312 |
|
|
|
2,111,284 |
|
|
|
|
|
20,175,994 |
|
|
|
8,551,227 |
|
|
|
|
|
|
|
|
|
|
|
|
|
Commitments and contingencies (Note 11) |
|
|
|
|
|
|
|
|
|
|
|
|
|
|
|
|
|
|
|
Members’ equity |
|
|
|
|
|
|
|
|
|
|
|
6,449,921 |
|
|
|
6,449,921 |
|
|
|
|
|
3,154,623 |
|
|
|
1,245,538 |
|
|
|
|
|
(208,711 |
) |
|
|
(246,820 |
) |
|
|
|
|
9,395,833 |
|
|
|
7,448,639 |
|
|
|
|
$ |
29,571,827 |
|
|
$ |
15,999,866 |
|
|
The accompanying Notes to Consolidated Financial Statements are an integral part of these statements.
F-23
GREENLANE HOLDINGS,
LLC
Consolidated
statements of operations
|
|
|
For the years ended |
||||||
|
|
|
2017 |
|
2016 |
||||
|
Net sales |
|
$ |
88,259,975 |
|
|
$ |
66,689,944 |
|
|
Cost of sales |
|
|
67,689,578 |
|
|
|
51,735,941 |
|
|
|
|
20,570,397 |
|
|
|
14,954,003 |
|
|
|
Operating expenses |
|
|
|
|
|
|
|
|
|
|
|
8,254,449 |
|
|
|
6,315,114 |
|
|
|
|
|
8,808,966 |
|
|
|
7,952,244 |
|
|
|
|
|
791,209 |
|
|
|
572,155 |
|
|
|
|
|
17,854,624 |
|
|
|
14,839,513 |
|
|
|
Income from operations |
|
|
2,715,773 |
|
|
|
114,490 |
|
|
Other income (expense): |
|
|
|
|
|
|
|
|
|
|
|
(269,710 |
) |
|
|
(183,878 |
) |
|
|
|
|
28,027 |
|
|
|
265,300 |
|
|
|
Other income (expense) |
|
|
(241,683 |
) |
|
|
81,422 |
|
|
Income before income taxes |
|
|
2,474,090 |
|
|
|
195,912 |
|
|
Provision for income taxes |
|
|
182,533 |
|
|
|
108,927 |
|
|
|
$ |
2,291,557 |
|
|
$ |
86,985 |
|
|
|
|
|
|
|
|
|
|
|
|
|
Pro-forma earnings per unit: |
|
|
|
|
|
|
|
|
|
|
$ |
22,916 |
|
|
$ |
870 |
|
|
|
Pro-forma weighted-average units outstanding: |
|
|
|
|
|
|
|
|
|
|
|
100 |
|
|
|
100 |
|
|
The accompanying Notes to Consolidated Financial Statements are an integral part of these statements.
F-24
GREENLANE HOLDINGS,
LLC
Consolidated
Statements of Comprehensive Income
|
|
|
For the years ended |
|||||
|
|
|
2017 |
|
2016 |
|||
|
Net income |
|
$ |
2,291,557 |
|
$ |
86,985 |
|
|
Other comprehensive income (loss): |
|
|
|
|
|
|
|
|
|
|
38,109 |
|
|
(4,670 |
) |
|
|
|
$ |
2,329,666 |
|
$ |
82,315 |
|
|
The accompanying Notes to Consolidated Financial Statements are an integral part of these statements.
F-25
GREENLANE HOLDINGS,
LLC
Consolidated
Statements of Changes in Members’ Equity
|
|
|
Common Units Capital Contribution |
|
Retained Earnings |
|
Accumulated Other Comprehensive Loss |
|
Total |
|||||||
|
Balance, December 31, 2015 |
|
$ |
6,449,921 |
|
$ |
1,588,721 |
|
|
$ |
(242,150 |
) |
|
$ |
7,796,492 |
|
|
Net income |
|
|
— |
|
|
86,985 |
|
|
|
— |
|
|
|
86,985 |
|
|
Member distributions |
|
|
— |
|
|
(430,168 |
) |
|
|
— |
|
|
|
(430,168 |
) |
|
Effects of foreign currency exchange |
|
|
— |
|
|
— |
|
|
|
(4,670 |
) |
|
|
(4,670 |
) |
|
Balance, December 31, 2016 |
|
|
6,449,921 |
|
|
1,245,538 |
|
|
|
(246,820 |
) |
|
|
7,448,639 |
|
|
Net income |
|
|
— |
|
|
2,291,557 |
|
|
|
— |
|
|
|
2,291,557 |
|
|
Member distributions |
|
|
— |
|
|
(282,472 |
) |
|
|
— |
|
|
|
(282,472 |
) |
|
Retrospective adjustment related to adoption of ASC 606 |
|
|
— |
|
|
(100,000 |
) |
|
|
— |
|
|
|
(100,000 |
) |
|
Effects of foreign currency exchange |
|
|
— |
|
|
— |
|
|
|
38,109 |
|
|
|
38,109 |
|
|
Balance, December 31, 2017 |
|
$ |
6,449,921 |
|
$ |
3,154,623 |
|
|
$ |
(208,711 |
) |
|
$ |
9,395,833 |
|
The accompanying Notes to Consolidated Financial Statements are an integral part of these statements.
F-26
GREENLANE HOLDINGS,
LLC
Consolidated
Statements of Cash flows
|
|
|
For the years ended |
||||||
|
|
|
2017 |
|
2016 |
||||
|
Cash flows from operating activities: |
|
|
|
|
|
|
|
|
|
|
$ |
2,291,557 |
|
|
$ |
86,985 |
|
|
|
|
|
|
|
|
|
|
|
|
|
|
|
791,209 |
|
|
|
572,026 |
|
|
|
|
|
247,836 |
|
|
|
201,368 |
|
|
|
|
|
67,466 |
|
|
|
21,915 |
|
|
|
|
|
(100,000 |
) |
|
|
— |
|
|
|
|
|
|
|
|
|
|
|
|
|
|
|
(2,670,405 |
) |
|
|
324,472 |
|
|
|
|
|
(1,311,881 |
) |
|
|
105,868 |
|
|
|
|
|
(8,608,831 |
) |
|
|
350,409 |
|
|
|
|
|
(619,809 |
) |
|
|
54,006 |
|
|
|
|
|
10,897,072 |
|
|
|
833,090 |
|
|
|
|
|
2,198,865 |
|
|
|
331,025 |
|
|
|
|
|
(22,325 |
) |
|
|
(237,578 |
) |
|
|
|
|
3,160,754 |
|
|
|
2,643,586 |
|
|
|
Cash flows from investing activities: |
|
|
|
|
|
|
|
|
|
|
|
(393,125 |
) |
|
|
(76,342 |
) |
|
|
|
|
(662,896 |
) |
|
|
— |
|
|
|
|
|
(1,056,021 |
) |
|
|
(76,342 |
) |
|
|
Cash flows from financing activities: |
|
|
|
|
|
|
|
|
|
|
|
(2,067,681 |
) |
|
|
(763,865 |
) |
|
|
|
|
610,544 |
|
|
|
— |
|
|
|
|
|
— |
|
|
|
(26,215 |
) |
|
|
|
|
7,792 |
|
|
|
— |
|
|
|
|
|
(21,824 |
) |
|
|
(65,294 |
) |
|
|
|
|
(282,472 |
) |
|
|
(430,168 |
) |
|
|
|
|
(1,753,641 |
) |
|
|
(1,285,542 |
) |
|
|
|
|
38,109 |
|
|
|
(4,670 |
) |
|
|
Net increase in cash |
|
|
389,201 |
|
|
|
1,277,032 |
|
|
Cash, as of beginning of year |
|
|
1,691,196 |
|
|
|
414,164 |
|
|
Cash, as of end of year |
|
$ |
2,080,397 |
|
|
$ |
1,691,196 |
|
|
|
|
|
|
|
|
|
|
|
|
SUPPLEMENTAL DISCLOSURES OF CASH FLOW INFORMATION |
|
|
|
|
|
|
|
|
|
|
$ |
269,710 |
|
|
$ |
183,878 |
|
|
|
|
$ |
181,203 |
|
|
$ |
— |
|
|
The accompanying Notes to Consolidated Financial Statements are an integral part of these statements.
F-27
GREENLANE HOLDINGS,
LLC
NOTES
TO CONSOLIDATED FINANCIAL STATEMENTS
NOTE 1. BUSINESS OPERATIONS
Greenlane Holdings, LLC (formerly known as Jacoby Holdings, LLC) (the “Company), is a holding company with investments in several companies that merchandise vaporizers and other products in the United States and Canada. Through its operating subsidiaries, the Company distributes to retailers through its wholesale operations and to consumers through its e-commerce activities. The Company operates four distribution centers in the United States and one distribution facility in Canada. In both 2017 and 2016, approximately 7% of net sales were generated through the Company’s Canadian operations.
The Company was organized under the laws of the state of Delaware on October 28, 2015, and is based in Boca Raton, Florida.
NOTE 2. SUMMARY OF SIGNIFICANT ACCOUNTING POLICIES
Principles of Consolidation
The consolidated financial statements have been prepared in accordance with accounting principles generally accepted in the United States (“U.S. GAAP”) for all periods presented and include the accounts of the Company and its wholly-owned subsidiaries. All significant intercompany balances and transactions have been eliminated in consolidation. The Company is planning for an initial public offering in 2018; therefore these consolidated financial statements include the application of U.S. GAAP for public entities.
The accompanying financial statements include the accounts of the Company consolidated with its 100% wholly-owned subsidiaries, Warehouse Goods LLC (“WHG”), Aerospaced LLC, BioVapor Solutions LLC (“BVS”), Mid-Atlantic Holdings Group LLC (“MAHG”) and MSI Imports, LLC. WHG owns 100% of GS Fulfillment LLC (“GS Fulfillment) and Vape World Distribution LTD (“VWDL”), the Company’s Canadian subsidiary.
In August 2017, WHG formed HS Products, LLC (“HS Products”), which operates the Higher Standards retail website. In September 2017, WHG formed Higher Standards Chelsea Market LLC (“HSCM”), a wholly-owned subsidiary. Both entities were organized in the state Delaware. In late December 2017, HSCM opened its first flagship store in New York City’s Chelsea Market area.
Use of Estimates
The preparation of financial statements in conformity with U.S. GAAP requires the use of estimates that affect certain reported amounts and disclosures. These estimates are based on management’s knowledge and experience. Significant items subject to such estimates include the accounts receivable allowance for doubtful accounts and allowance for slow-moving or obsolete inventory. Accordingly, actual results could differ from those estimates.
Segment Reporting
The Company has two distinct operating segments (the United States operations and Canadian operations). The Canadian operating segment consists of VWDL, the Company’s wholly-owned Canadian subsidiary. The United States operating segment is comprised of all other subsidiaries. Each of the Company’s operating segments share similar economic and other qualitative characteristics that meet all the criteria to be aggregated as one reportable segment. The Company has one reportable segment, which has been identified based on how the chief operating decision maker (“CODM”) manages the business, makes operating decisions and evaluates operating performance. The Company’s CODM is the Chief Executive Officer.
F-28
GREENLANE HOLDINGS,
LLC
NOTES
TO CONSOLIDATED FINANCIAL STATEMENTS
NOTE 2. SUMMARY OF SIGNIFICANT ACCOUNTING POLICIES (cont.)
Sales by Category
|
|
Year ended December 31, |
||||||||||
|
|
2017 |
|
2016 |
||||||||
|
|
|
|
% |
|
|
|
% |
||||
Vaporizers & Components |
|
$ |
70,490,415 |
|
79.9 |
% |
|
$ |
58,220,745 |
|
87.3 |
% |
Parts & Accessories |
|
|
8,407,113 |
|
9.5 |
% |
|
|
6,558,716 |
|
9.8 |
% |
Functional/Glass |
|
|
4,261,319 |
|
4.8 |
% |
|
|
88,806 |
|
0.1 |
% |
Grinders & Storage |
|
|
1,802,150 |
|
2.0 |
% |
|
|
1,608,188 |
|
2.4 |
% |
Tools & Appliances |
|
|
1,349,480 |
|
1.5 |
% |
|
|
4,782 |
|
0.0 |
% |
Custom Products/Packaging |
|
|
758,064 |
|
0.9 |
% |
|
|
49,857 |
|
0.1 |
% |
Papers/Wraps |
|
|
570,341 |
|
0.6 |
% |
|
|
46,688 |
|
0.1 |
% |
Other |
|
|
621,093 |
|
0.7 |
% |
|
|
112,162 |
|
0.2 |
% |
Total |
|
$ |
88,259,975 |
|
100.0 |
% |
|
$ |
66,689,944 |
|
100.0 |
% |
Sales by Country
|
|
Year ended December 31, |
||||||||||
|
|
2017 |
|
2016 |
||||||||
|
|
|
|
% |
|
|
|
% |
||||
USA |
|
$ |
79,969,866 |
|
90.6 |
% |
|
$ |
59,459,936 |
|
89.2 |
% |
Canada |
|
|
6,532,005 |
|
7.4 |
% |
|
|
5,540,500 |
|
8.3 |
% |
Other Foreign Countries |
|
|
1,758,104 |
|
2.0 |
% |
|
|
1,689,508 |
|
2.5 |
% |
Total |
|
$ |
88,259,975 |
|
100.0 |
% |
|
$ |
66,689,944 |
|
100.0 |
% |
Long-Lived Assets by Country
|
|
As of December 31, |
||||||||
|
|
2017 |
|
2016 |
||||||
|
|
Amount |
|
% |
|
Amount |
|
% |
||
USA |
|
573,513 |
|
96.0 |
% |
|
338,669 |
|
95.5 |
% |
Canada |
|
23,981 |
|
4.0 |
% |
|
15,879 |
|
4.5 |
% |
Total |
|
597,494 |
|
100.0 |
% |
|
354,548 |
|
100.0 |
% |
The company does not have any other long-lived assets located in foreign countries.
Business Combinations
Business combinations are accounted for under the acquisition method of accounting in accordance with ASC Topic 805, Business Combinations (“ASC 805”). Under the acquisition method, the acquiring entity in a business combination recognizes 100 percent of the acquired assets and assumed liabilities, regardless of the percentage owned, at their estimated fair values as of the date of acquisition. Any excess of the purchase price over the fair value of net assets and other identifiable intangible assets acquired is recorded as goodwill. To the extent the fair value of net assets acquired, including other identifiable assets, exceeds the purchase price, a bargain purchase gain is recognized. Assets acquired, and liabilities assumed from contingencies, must also be recognized at fair value if the fair value can be determined during the measurement period. Results of operations of an acquired business are included in the consolidated statement of operations from the date of acquisition. Acquisition-related costs, including conversion and restructuring charges, are expensed as incurred.
F-29
GREENLANE HOLDINGS,
LLC
NOTES
TO CONSOLIDATED FINANCIAL STATEMENTS
NOTE 2. SUMMARY OF SIGNIFICANT ACCOUNTING POLICIES (cont.)
Share-Based Compensation
The Company granted certain incentive awards in the form of profits interests and phantom unit awards to certain individuals currently employed by the Company. The phantom unit awards and the profits interest awards include both a service condition and a performance condition which must be satisfied in order for the awards to vest and for settlement to occur. Vesting of the profits interest awards is based on satisfying either the service or the performance condition. As a result, the initial requisite service period is the shorter of the explicit service period for the service condition or the explicit or implicit service period for the performance condition. The Company accounts for these awards in accordance with ASC Topic 718, Stock Compensation (“ASC 718”). See Note 14.
Fair Value Measurements
The carrying amounts of the Company’s financial instruments, including cash and cash equivalents, accounts receivable, accounts payable, accrued expenses and short-term debt, are carried at historical cost basis, which approximates their fair values because of the short-term nature of these instruments. The fair value of long-term debt is the estimated amount the Company would have to pay to repurchase the debt, including any premium or discount attributable to the difference between the stated interest rate and market rate of interest at each balance sheet date. As of December 31, 2017 and 2016, the carrying amount of the Company’s long-term debt approximated its fair value.
The Company determines the fair market values of its financial instruments based on the fair value hierarchy, which requires an entity to maximize the use of observable inputs and minimize the use of unobservable inputs when measuring fair value. The following three levels of inputs may be used to measure fair value:
| Level 1 | Quoted prices in active markets for identical assets or liabilities that the Company has the ability to access at the measurement date. |
| Level 2 | Observable inputs other than Level 1 prices, such as quoted prices for similar assets or liabilities; quoted prices in markets that are not active; or other inputs that are observable or can be corroborated by observable market data for substantially the full term of the assets or liabilities. |
| Level 3 | Unobservable inputs that are supported by little or no market activity and that are significant to the fair value of the assets or liabilities. |
Cash
The Company considers all highly-liquid investments with original maturities of three months or less from date of purchase to be cash equivalents. As of December 31, 2017 and 2016, the Company had no cash equivalents.
Accounts Receivable
Accounts receivable represent amounts due from customers for merchandise sales and are recorded when product has shipped. An account is considered past due when payment has not been rendered by its due date based upon the terms of the sale. Generally, accounts receivable are due 30 days after the billing date. The Company evaluates its accounts receivable and establishes an allowance for doubtful accounts based on a history of collections as well as current credit conditions. Accounts are written off as uncollectible on a case-by-case basis. Accounts receivable were reported net of the allowance for doubtful accounts of approximately $156,000 and $69,000 at December 31, 2017 and 2016, respectively. Accounts receivable are pledged as collateral for the line of credit. See Note 6.
Inventory
Inventory consists principally of finished goods that are valued at the lower of cost or net realizable value on a weighted average cost basis. ASU 2015-11, Simplifying the Measurement of Inventory, was adopted during the year ended December 31, 2017. The Company has established an allowance for slow-moving or obsolete inventory based
F-30
GREENLANE HOLDINGS,
LLC
NOTES
TO CONSOLIDATED FINANCIAL STATEMENTS
NOTE 2. SUMMARY OF SIGNIFICANT ACCOUNTING POLICIES (cont.)
upon assumptions about future demands and market conditions. At December 31, 2017 and 2016, the reserve for obsolescence was approximately $151,000 and $83,000, respectively. Inventory is pledged as collateral for the line of credit. See Note 6.
Property and Equipment, net
Property and equipment are recorded at historical cost, less accumulated depreciation and amortization. Depreciation and amortization are computed using the straight-line method over the estimated useful lives of the asset. Upon the sale or retirement of equipment, the cost and related accumulated depreciation are removed from the accounts and the difference between book value and any proceeds realized on the sale is charged or credited to income. Expenditures for repairs and maintenance are charged to operations as incurred.
Depreciation and amortization are recorded under the straight-line method over the estimated useful lives which are as follows:
|
Furniture, equipment and software |
|
3-7 years |
|
Leasehold improvements |
|
Lesser of lease term or 5 years |
Impairment of Long-Lived Assets
The Company assesses the recoverability of the carrying amount of its property and equipment whenever events or changes in circumstances indicate that the carrying amount of an asset or asset group may not be recoverable. An impairment loss would be assessed when estimated undiscounted future cash flows from the operation and disposition of the asset group are less than the carrying amount of the asset group. Asset groups have identifiable cash flows and are largely independent of other asset groups. Measurement of an impairment loss is based on the excess of the carrying amount of the asset group over its fair value. During the years ended December 31, 2017 and 2016, management determined that no impairment charges on long-lived assets were required to be recorded.
Intangible Assets, net
Intangible assets consist of domain names, intellectual property, distribution agreements, proprietary technology, trademarks and trade names, and other rights. The Company assesses the recoverability of finite-lived intangible assets, other than goodwill, in the same manner as for property and equipment, as described above. There was no impairment loss for intangible assets for the years ended December 31, 2017 and 2016. See Note 5.
Goodwill
Goodwill, representing the difference between total purchase price and fair value of assets acquired (tangible and intangible) and liabilities assumed at the date of acquisition, is reviewed for impairment annually, and more frequently as circumstances warrant, and written down only in the period in which the recorded value of such assets and liabilities exceeds fair value.
In January 2017, the Financial Accounting Standards Board (“FASB”) issued Accounting Standard Update No: 2017-04 (“ASU 2017-04”) — Intangibles — Goodwill and Other (Topic 350): Simplifying the Test for Goodwill Impairment, which simplifies the accounting for goodwill impairment. This updated guidance removed Step 2 of the goodwill impairment test, which required a hypothetical purchase price allocation. The amendment requires the Company to perform the goodwill impairment test by comparing the fair value of a reporting unit with its carrying amount and recognizing an impairment charge for the amount by which the carrying amount exceeds the fair value. Additionally, an entity should consider the tax effects from any tax-deductible goodwill on the carrying amount when measuring the impairment loss. This amendment is effective for public business entities for reporting periods beginning after December 15, 2019, including interim periods within that reporting period. Early adoption is permitted on annual goodwill impairment tests performed after January 1, 2017.
F-31
GREENLANE HOLDINGS,
LLC
NOTES
TO CONSOLIDATED FINANCIAL STATEMENTS
NOTE 2. SUMMARY OF SIGNIFICANT ACCOUNTING POLICIES (cont.)
In the fourth quarter of 2017, the Company determined that it would elect early adoption of ASU 2017-04. The Company performed its annual goodwill impairment assessment effective October 1, 2017 and determined there was no impairment. See Note 5.
Equity Method Investments
Investee companies that are not consolidated, but over which the Company exercises significant influence, are accounted for under the equity method of accounting. Whether or not the Company exercises significant influence with respect to an investee depends on an evaluation of several factors including, among others, representation on the investee company’s board of directors and ownership level, which is generally a 20% to 50% interest in the voting securities of the investee company. Under the equity method of accounting, an investee company’s accounts are not reflected within the Company’s consolidated balance sheets and statements of operations; however, the Company’s share of the earnings or losses of the investee company is reflected in the caption “Other income, net” in the consolidated statements of operations. The Company’s carrying value in an equity method investee company is reflected in the caption “Investments in associated entities” in the Company’s consolidated balance sheets. When the Company’s carrying value in an equity method investee company is reduced to zero, no further losses are recorded in the Company’s consolidated financial statements unless the Company has guaranteed obligations of the investee company or has committed additional funding. When the investee company subsequently reports income, the Company will not record its share of such income until it equals the amount of its share of losses not previously recognized.
The Company’s investment in a company that is accounted for on the equity method of accounting consisted of a 33.3% non-controlling interest in NWT Holdings, LLC (“NWT”), a manufacturer of vaporizers. The investment in NWT amounted to approximately $916,000 and $894,000 at December 31, 2017 and 2016, respectively. The income from the equity method investment for the years ended December 31, 2017 and 2016 was approximately $22,000 and $238,000, respectively.
The following tables present summarized financial information for NWT:
|
|
|
For the years ended |
||||
|
|
|
2017 |
|
2016 |
||
|
Net sales |
|
$ |
7,644,788 |
|
$ |
9,286,012 |
|
Gross profit |
|
|
2,881,114 |
|
|
3,752,483 |
|
Income from continuing operations |
|
|
67,021 |
|
|
712,221 |
|
Net income |
|
|
67,021 |
|
|
712,221 |
|
|
|
December 31, |
||||
|
|
|
2017 |
|
2016 |
||
|
Current assets |
|
$ |
1,387,347 |
|
$ |
4,632,808 |
|
Noncurrent assets |
|
|
403,277 |
|
|
513,194 |
|
Current liabilities |
|
|
2,161,103 |
|
|
5,585,745 |
|
Noncurrent liabilities |
|
|
251,855 |
|
|
250,708 |
Vendor Deposits
Vendor deposits represent prepayments made to vendors for inventory purchases. A significant number of vendors require prepayment for inventory purchases made by the Company. The Company had approximately $2,338,000 and $1,026,000 in vendor deposits at December 31, 2017 and 2016, respectively.
F-32
GREENLANE HOLDINGS,
LLC
NOTES
TO CONSOLIDATED FINANCIAL STATEMENTS
NOTE 2. SUMMARY OF SIGNIFICANT ACCOUNTING POLICIES (cont.)
Accrued Royalties
As part of its distribution agreement with Grenco Science, Inc. (“Grenco Science”), the Company distributes licensed products with associated royalties. Grenco Science manufactures products licensed with various artists and music personalities. The Company accrues royalties associated with the sale of such products. Accrued royalties at December 31, 2017 and 2016, were approximately $300,000 and $203,000, respectively. See Note 6.
Customer Deposits
In August 2016, the Company launched a dedicated dispensary division and established a supply chain for premium, patented, child-resistant packaging, closed-system vaporization solutions and custom-branded retail products. For these product offerings, the Company receives a deposit from the customer (generally 50% of the total order cost, but the amount can vary by customer contract). These orders are typically completed within six weeks to three months from the date of order, depending on the complexity of the customization and the size of the order. Customer deposits at December 31, 2017 and 2016 were approximately $721,000 and $18,000, respectively. See Note 6.
Foreign Currency
The accompanying consolidated financial statements are presented in United States (U.S.) dollars. The functional currency of VWDL, the Company’s Canadian subsidiary, is the Canadian dollar. The assets and liabilities of VWDL are translated into U.S. dollars at current exchange rates and revenue and expenses are translated at average exchange rates for the year. Capital accounts are translated at their historical exchange rates when the capital transactions occurred. The foreign currency translation adjustments are included in accumulated other comprehensive loss, a separate component of members’ equity in the consolidated balance sheets. Other exchange gains and losses are reported in the consolidated statements of operations. See Note 10.
Shipping and Handling
Shipping and handling revenue is included in net sales. Shipping and handling costs for merchandise sold are included in cost of sales.
Taxes on Revenue Producing Transactions
Taxes assessed by governmental authorities on revenue producing transactions, including sales, excise and use taxes, are recorded on a net basis (excluded from revenue) in the consolidated statements of operations.
Comprehensive Income
Comprehensive income includes net income as currently reported by the Company, adjusted for other comprehensive items. Other comprehensive items for the Company consist of foreign currency translation gains and losses.
Advertising
Advertising costs are expensed as incurred and are included in general and administrative expenses in the accompanying consolidated statements of operations. Advertising costs totaled approximately $2,291,000 and $2,265,000 for the years ended December 31, 2017 and 2016, respectively.
Warranties
The Company provides no warranty on products sold. Product warranty is provided by the manufacturers.
F-33
GREENLANE HOLDINGS,
LLC
NOTES
TO CONSOLIDATED FINANCIAL STATEMENTS
NOTE 2. SUMMARY OF SIGNIFICANT ACCOUNTING POLICIES (cont.)
Income Taxes
The Company is treated as a partnership for U.S. federal and most applicable state and local income tax purposes. As a partnership, taxable income or loss is passed through to and included in the taxable income of the Company’s members. Accordingly, the consolidated financial statements do not include a provision for federal income taxes. The Company is liable for various other state and local taxes and is subject to taxes in foreign jurisdictions. Therefore, the provision for income taxes includes only income taxes on income from the Company’s Canadian subsidiary and state income tax, if any, in the consolidated financial statements.
The Company utilizes a two-step approach for recognizing and measuring uncertain tax positions accounted for in accordance with the asset and liability method. The first step is to evaluate the tax position for recognition by determining whether evidence indicates that it is more likely than not that a position will be sustained if examined by a taxing authority. The second step is to measure the tax benefit as the largest amount that is 50% likely of being realized upon settlement with a taxing authority. There were no amounts required to be recorded at December 31, 2017 or 2016 related to uncertain tax positions.
Income tax amounts reflected in the accompanying financial statements relate primarily to income generated by the Company’s Canadian subsidiary, are based upon an estimated annual effective income tax rate of approximately 26%, resulting in income tax expense of approximately $183,000 and $109,000, which is included in the consolidated statement of operations for 2017 and 2016, respectively.
Interest and penalties associated with uncertain tax positions, if any, are recognized as part of the income tax provision. As of December 31, 2017, and 2016, no uncertain tax positions had been identified and no interest or penalties had been accrued.
Revenue Recognition
In May 2014, the FASB issued ASU 2014-09, Revenue from Contracts with Customers (Topic 606). The new revenue standard outlines a new, single comprehensive model for entities to use in accounting for revenue arising from contracts with customers and supersedes most current revenue recognition guidance, including industry-specific guidance. The new revenue standard contains principles to determine the measurement of revenue and timing of when it is recognized. The guidance provides a five-step analysis of transactions to determine when and how revenue is recognized. Under the new model, recognition of revenue occurs when a customer obtains control of promised goods or services in an amount that reflects the consideration to which the entity expects to be entitled in exchange for those goods or services. In addition, the new standard requires that reporting companies disclose the nature, amount, timing, and uncertainty of revenue and cash flows arising from contracts with customers.
The Company adopted the provisions of this guidance on January 1, 2017 using the modified retrospective approach with a cumulative-effect adjustment to beginning members’ equity at January 1, 2017. The comparative information has not been restated and continues to be reported under the accounting standards in effect for the period presented.
See Note 3 — Revenue Recognition, for additional accounting policy and transition disclosures.
Recently Issued Accounting Pronouncements
In February 2016, the FASB issued ASU 2016-02, Leases (Topic 842), which, among other things, requires lessees to recognize most leases on their balance sheets related to the rights and obligations created by those leases. The new standard also requires new disclosures to help financial statement users better understand the amount, timing, and uncertainty of cash flows arising from leases. The new standard becomes effective for the Company on January 1, 2019, with early adoption permitted. The Company plans to adopt this ASU beginning on January 1, 2019. The amendments in this update should be applied under a modified retrospective approach. The Company is in the process of evaluating the effect that ASU 2016-02 will have on its consolidated financial statements and related disclosures.
F-34
GREENLANE HOLDINGS,
LLC
NOTES
TO CONSOLIDATED FINANCIAL STATEMENTS
NOTE 2. SUMMARY OF SIGNIFICANT ACCOUNTING POLICIES (cont.)
In August 2016, the FASB issued ASU 2016-15, Statement of Cash Flows (Topic 320): Classification of Certain Cash Receipts and Cash Payments. This ASU addresses the diversity in how certain cash receipts and cash payments are presented and classified in the statement of cash flows, including debt prepayment or debt extinguishment costs, contingent consideration payments made soon after a business combination, proceeds from the settlements of insurance claims, and proceeds from the settlements of bank-owned life insurance (“BOLI”) policies. This amendment became effective for public business entities for reporting periods beginning after December 15, 2017, including interim periods within that reporting period. Early adoption was permitted. Adoption of this ASU on January 1, 2018 had no material impact on the Company’s consolidated financial statements.
In January 2017, the FASB issued ASU 2017-01, Business Combinations (Topic 805): Clarifying the Definition of a Business, which amended existing guidance to clarify the definition of a business with the objective of adding guidance to assist entities with evaluating whether transactions should be accounted for as acquisitions of assets or businesses. The amendments provide a screen to determine when a set of assets and activities (collectively referred to as a “set”) is not a business. The screen requires that when substantially all of the fair value of the group assets acquired is concentrated in a single identifiable asset or a group of similar identifiable assets, the set is not a business. If the screen is not met, the amendments (1) require that to be considered a business, a set must include, at a minimum, an input and a substantive process that together significantly contribute to the ability to create output and (2) remove the evaluation of whether a market participant could replace missing elements. The amendments became effective for public business entities for annual periods beginning after December 15, 2017, including interim periods with those periods. Adoption of the guidance on January 1, 2018 had no material impact on the Company’s consolidated financial statements.
In January 2017, the FASB issued ASU No. 2017-04, Intangibles — Goodwill and Other: Simplifying the Test for Goodwill Impairment (Topic 350), which removes step two of the goodwill impairment test. A goodwill impairment will now be the amount by which a reporting unit’s carrying value exceeds its fair value, not to exceed the carrying amount of goodwill. For public companies, this ASU is effective for annual or any interim goodwill impairment tests in fiscal years beginning after December 15, 2019, but early adoption is permitted for impairment tests after January 1, 2017. The Company has adopted this standard as of January 1, 2017. There was no impact on the Company’s 2017 consolidated financial statements.
NOTE 3. REVENUE RECOGNITION
On January 1, 2017, the Company adopted ASU 2014-09, Revenue from Contracts with Customers (“ASC 606” or “Topic 606”) applying the modified retrospective method. Results for reporting periods beginning January 1, 2017 are presented under Topic 606, while prior period amounts are not adjusted and continue to be reported under the FASB Accounting Standard Codification Topic 605 (“Topic 605”) in effect for the prior periods and are, therefore, not comparative. The Company applied the practical expedient in paragraph 606-10-65-1(h) of Topic 606, and did not restate the accounting for contracts that were completed as of the date of initial application, i.e., January 1, 2017. Furthermore, the Company applied the practical expedient in paragraph 606-10-65-1(f)(4) of Topic 606, and did not separately evaluate the effects of contract modifications. Instead, the Company reflected the aggregate effect of all the modifications that occurred before the initial application date, i.e., January 1, 2017.
Prior to the adoption of Topic 606, revenue was recognized when persuasive evidence of an arrangement existed, shipment had occurred, customers took ownership and assumed the risk of loss, price was fixed and determinable and collectability was reasonably assured. The timing of revenue recognition based on this criteria typically coincided with product delivery. Furthermore, under Topic 605, revenue was recognized net of sales returns, incentives, and allowances.
Under Topic 606, the Company recognizes revenue when a customer obtains control of the promised goods or services. The amount of revenue that is recorded reflects the consideration that the Company expects to receive in exchange for those goods or services, net of any variable considerations (e.g., rights to return product, sales incentives, others) and any taxes collected from customers and subsequently remitted to governmental authorities. The Company uses a best estimate approach to measure variable consideration which approximates the expected
F-35
GREENLANE HOLDINGS,
LLC
NOTES
TO CONSOLIDATED FINANCIAL STATEMENTS
NOTE 3. REVENUE RECOGNITION (cont.)
value method. The Company applies the following five-step model in order to determine this amount: (i) identify the contract(s) with a customer; (ii) identify the performance obligations in the contract; (iii) determine the transaction price; (iv) allocate the transaction price to the performance obligations in the contract; and (v) recognize revenue when (or as) the Company satisfies a performance obligation. The Company only applies the five-step model to contracts when it is probable that the Company will collect the consideration it is entitled to in exchange for the goods or services the Company transfers to the customer. At contract inception, once the contract is determined to be within the scope of Topic 606, management reviews the contract to determine which performance obligations must be delivered and which of these performance obligations are distinct. The Company recognizes as revenue the amount of the transaction price that is allocated to the respective performance obligation when the performance obligation is satisfied.
The Company generates revenue primarily from the sale of finished products to customers, whereby each product unit represents a single performance obligation. The performance obligation is satisfied when the customer obtains control of the product, which typically occurs at the time of shipping. Upon shipping, the customer has legal title of the product and bears the significant risks and rewards of ownership, including the right to sell or redirect the product. As such, customer orders are recorded as revenue once the order is shipped from one of the Company’s distribution centers. The Company’s performance obligations for services are satisfied when the services are rendered within the arranged service period. Total service revenue is not material and accounted for less than 0.5% of revenues for the year ended December 31, 2017.
The Company elected to account for shipping and handling expenses that occur after the customer has obtained control of products as a fulfillment activity in cost of sales. Shipping and handling fees charged to customers are included in net sales upon completion of the Company’s performance obligations. Revenue is presented net of sales taxes, discounts and expected refunds.
Product revenues are recorded net of estimated rebates or sales incentives as well as estimated product returns as elements of variable consideration. The actual amounts of consideration ultimately received may differ from the Company’s estimates. If actual results in the future vary from the Company’s estimates, the Company will adjust these estimates, which would affect net revenue from products in the period such variances become known. The Company estimates product returns based on historical experience and records them on a gross basis as a refund liability that reduces the net sales for the period. The Company analyzes actual historical returns, current economic trends and changes in order volume when evaluating the adequacy of the sales returns allowance in any accounting period. The liability for returns is included in accrued expenses on the Company’s consolidated balance sheets and was approximately $400,000 at December 31, 2017. This liability was not estimated under ASC 605, but was recorded as an adjustment to retained earnings under ASC 606, as described further below.
The Company evaluated the criteria outlined in ASC 606-10-55, Principal versus Agent Considerations, in determining whether it is appropriate to record the gross amount of product sales and related costs or the net amount earned related to the Company’s exclusive distribution agreements with manufacturers. In all arrangements, the Company determined that it acts as the principal in the transaction, controlling the good or service before it is transferred to the customer. As such, the Company records gross revenue for such arrangements.
The Company applied the practical expedient provided for by ASC 606 by not adjusting the transaction price for significant financing components for periods less than one year. The Company also applied the practical expedient provided for by ASC 606 based upon which the Company generally expenses sales commissions when incurred because the amortization period is one year or less. These costs are recorded within salaries, benefits and payroll tax expenses in the consolidated statements of operations. Furthermore, the Company does not disclose the value of unsatisfied performance obligations for contracts with an original expected length of one year or less.
Impacts on Consolidated Financial Statements on January 1, 2017:
Upon the initial adoption of Topic 606, the Company recorded an adjustment of $400,000 to record refund liabilities related to the Company’s estimate of returns, offset by a $300,000 asset for the right to recover products
F-36
GREENLANE HOLDINGS,
LLC
NOTES
TO CONSOLIDATED FINANCIAL STATEMENTS
NOTE 3. REVENUE RECOGNITION (cont.)
from customers based on the Company’s return policy with its customers. The cumulative impact to retained earnings as of January 1, 2017 was $100,000. The following tables summarize the impacts of this adjustment on the Company’s condensed consolidated balance sheet as of January 1, 2017.
|
|
|
As previously recorded under |
|
Adjustments |
|
As revised January 1, |
||||
|
ASSETS |
|
|
|
|
|
|
|
|
|
|
|
Current assets |
|
|
|
|
|
|
|
|
|
|
|
|
$ |
330,694 |
|
$ |
300,000 |
|
|
$ |
630,694 |
|
|
|
|
10,003,631 |
|
|
300,000 |
|
|
|
10,303,631 |
|
|
|
$ |
15,999,866 |
|
$ |
300,000 |
|
|
$ |
16,299,866 |
|
|
|
|
|
|
|
|
|
|
|
|
|
|
LIABILITIES AND MEMBERS’ EQUITY |
|
|
|
|
|
|
|
|
|
|
|
Current liabilities |
|
|
|
|
|
|
|
|
|
|
|
|
$ |
1,086,536 |
|
$ |
400,000 |
|
|
$ |
1,486,536 |
|
|
|
|
6,439,943 |
|
|
400,000 |
|
|
|
6,839,943 |
|
|
|
|
8,551,227 |
|
|
400,000 |
|
|
|
8,951,227 |
|
|
Members’ equity |
|
|
|
|
|
|
|
|
|
|
|
|
|
1,245,538 |
|
|
(100,000 |
) |
|
|
1,145,538 |
|
|
|
|
7,448,639 |
|
|
(100,000 |
) |
|
|
7,348,639 |
|
|
|
$ |
15,999,866 |
|
$ |
300,000 |
|
|
$ |
16,299,866 |
|
Impacts on Consolidated Financial Statements at December 31, 2017:
The following tables compares the reported condensed consolidated balance sheet as of December 31, 2017, to the pro-forma amounts had the previous guidance been in effect:
|
|
|
As reported |
|
Adjustments |
|
Balances without adoption of Topic 606 |
||||
|
ASSETS |
|
|
|
|
|
|
|
|
|
|
|
Current assets |
|
|
|
|
|
|
|
|
|
|
|
|
$ |
— |
|
$ |
578,137 |
|
|
$ |
578,137 |
|
|
|
|
23,288,456 |
|
|
578,137 |
|
|
|
23,866,593 |
|
|
|
$ |
29,571,827 |
|
$ |
578,137 |
|
|
$ |
30,149,964 |
|
|
|
|
|
|
|
|
|
|
|
|
|
|
LIABILITIES AND MEMBERS’ EQUITY |
|
|
|
|
|
|
|
|
|
|
|
Current liabilities |
|
|
|
|
|
|
|
|
|
|
|
|
$ |
— |
|
$ |
922,586 |
|
|
$ |
922,586 |
|
|
|
|
19,519,682 |
|
|
922,586 |
|
|
|
20,442,268 |
|
|
|
|
656,312 |
|
|
— |
|
|
|
656,312 |
|
|
|
|
20,175,994 |
|
|
922,586 |
|
|
|
21,098,580 |
|
|
Members’ equity |
|
|
|
|
|
|
|
|
|
|
|
|
|
3,154,623 |
|
|
(344,449 |
) |
|
|
2,810,174 |
|
|
|
|
9,395,833 |
|
|
(344,449 |
) |
|
|
9,051,384 |
|
|
|
$ |
29,571,827 |
|
$ |
578,137 |
|
|
$ |
30,149,964 |
|
F-37
GREENLANE HOLDINGS,
LLC
NOTES
TO CONSOLIDATED FINANCIAL STATEMENTS
NOTE 3. REVENUE RECOGNITION (cont.)
The adjustments to deferred costs and deferred revenue relate to the deferral of revenue recognition under Topic 605 based on the time of product delivery, whereas net sales and the related cost of sales were recognized at the time of product shipping under Topic 606.
The following table compares the reported condensed consolidated statement of operations for the year ended December 31, 2017, to the pro-forma amounts had the previous guidance been in effect:
|
|
|
As reported |
|
Adjustments |
|
Balances without adoption of Topic 606 |
||||||
|
Net sales |
|
$ |
88,259,975 |
|
|
$ |
(922,586 |
) |
|
$ |
87,337,389 |
|
|
Cost of sales |
|
|
67,689,578 |
|
|
|
(578,137 |
) |
|
|
67,111,441 |
|
|
|
|
20,570,397 |
|
|
|
(344,449 |
) |
|
|
20,225,948 |
|
|
|
|
|
17,854,624 |
|
|
|
— |
|
|
|
17,854,624 |
|
|
|
Income from operations |
|
|
2,715,773 |
|
|
|
(344,449 |
) |
|
|
2,371,324 |
|
|
Other income (expense) |
|
|
(241,683 |
) |
|
|
— |
|
|
|
(241,683 |
) |
|
Income before income taxes |
|
|
2,474,090 |
|
|
|
(344,449 |
) |
|
|
2,129,641 |
|
|
Provision for income taxes |
|
|
182,533 |
|
|
|
— |
|
|
|
182,533 |
|
|
|
$ |
2,291,557 |
|
|
$ |
(344,449 |
) |
|
$ |
1,947,108 |
|
|
The impact to net sales and costs of sales relates to the deferral of revenue recognition under Topic 605 based on the time of product delivery, whereas net sales and the related cost of sales were recognized at the time of product shipping under Topic 606.
NOTE 4. PROPERTY AND EQUIPMENT
The following is a summary of property and equipment, at cost less accumulated depreciation and amortization:
|
|
|
As of December 31, |
||||
|
|
|
2017 |
|
2016 |
||
|
Furniture, equipment and software |
|
$ |
988,584 |
|
$ |
725,361 |
|
Leasehold Improvements |
|
|
169,506 |
|
|
133,383 |
|
|
|
|
1,158,090 |
|
|
858,744 |
|
Less: accumulated depreciation and amortization |
|
|
560,596 |
|
|
504,196 |
|
Property and equipment, net |
|
$ |
597,494 |
|
$ |
354,548 |
Depreciation expense for property and equipment for the years ended December 31, 2017 and 2016 was approximately $150,000 and $150,000, respectively.
Property and equipment include assets recorded under capital lease agreements. The cost of this equipment was approximately $305,000 and $330,000 at December 31, 2017 and 2016, respectively. Depreciation expense for these assets is included with depreciation and amortization expense in the consolidated statements of operations. Accumulated amortization expense was approximately $149,000 and $125,000 at December 31, 2017 and 2016, respectively.
Property and equipment are pledged as collateral for the Company’s line of credit. See Note 6.
NOTE 5. GOODWILL AND INTANGIBLE ASSETS
In accordance with ASU 2017-04, the Company performs an analysis of goodwill impairment on an annual basis, or when there are triggering events, using the simplified impairment test. Under ASU 2017-04, an organization performs its annual or interim goodwill impairment test by comparing the fair value of a reporting unit with its
F-38
GREENLANE HOLDINGS,
LLC
NOTES
TO CONSOLIDATED FINANCIAL STATEMENTS
NOTE 5. GOODWILL AND INTANGIBLE ASSETS (cont.)
carrying amount. An entity would then recognize an impairment charge for the amount by which carrying amount exceeds the reporting unit’s estimated fair value; however, goodwill would not be reduced below zero. ASU 2017-04 eliminates Step 2 of the traditional impairment test. Based on the impairment analysis performed in the fourth quarter, the Company has concluded that goodwill was not impaired at December 31, 2017 and 2016.
At December 31, 2017 and 2016, the Company had $3,150,121 of goodwill that resulted from business combinations that occurred prior to January 1, 2016. The composition of intangible assets subject to amortization at December 31, 2017 and 2016, and associated accumulated amortization was as follows:
|
|
|
As of December 31, 2017 |
||||||||||
|
|
|
Gross |
|
Accumulated amortization |
|
Net book |
|
Estimated |
||||
|
Domain Names |
|
$ |
131,000 |
|
$ |
(47,015 |
) |
|
$ |
83,985 |
|
15 |
|
Distribution Agreements |
|
|
1,650,000 |
|
|
(1,180,555 |
) |
|
|
469,445 |
|
5 |
|
Proprietary Technology |
|
|
1,040,000 |
|
|
(450,667 |
) |
|
|
589,333 |
|
5 |
|
Trademarks and Tradenames |
|
|
520,000 |
|
|
(112,667 |
) |
|
|
407,333 |
|
10 |
|
Other Intangibles |
|
|
84,358 |
|
|
(14,618 |
) |
|
|
69,740 |
|
5 |
|
|
|
$ |
3,425,358 |
|
$ |
(1,805,522 |
) |
|
$ |
1,619,836 |
|
|
|
|
|
As of December 31, 2016 |
||||||||||
|
|
|
Gross |
|
Accumulated amortization |
|
Net book |
|
Estimated |
||||
|
Domain Names |
|
$ |
131,000 |
|
$ |
(43,006 |
) |
|
$ |
87,994 |
|
15 |
|
Distribution Agreements |
|
|
1,000,000 |
|
|
(800,000 |
) |
|
|
200,000 |
|
5 |
|
Proprietary Technology |
|
|
1,040,000 |
|
|
(242,667 |
) |
|
|
797,333 |
|
5 |
|
Trademarks and Tradenames |
|
|
520,000 |
|
|
(60,667 |
) |
|
|
459,333 |
|
10 |
|
Other Intangibles |
|
|
82,036 |
|
|
(28,725 |
) |
|
|
53,311 |
|
5 |
|
|
|
$ |
2,773,036 |
|
$ |
(1,175,065 |
) |
|
$ |
1,597,971 |
|
|
Amortization expense relating to the above intangible assets was approximately $631,000 and $419,000 for the years ended December 31, 2017, and 2016, respectively.
Approximate estimated amortization for each of the five succeeding fiscal years based on intangible assets as of December 31, 2017 is expected to be as follows:
|
For the year ended December 31, |
|
|
|
|
|
$ |
505,000 |
|
|
|
$ |
501,000 |
|
|
|
$ |
285,000 |
|
|
|
$ |
74,000 |
|
|
|
$ |
72,000 |
|
|
Thereafter |
|
$ |
183,000 |
Intangible assets are pledged as collateral on the line of credit. See Note 6.
F-39
GREENLANE HOLDINGS,
LLC
NOTES
TO CONSOLIDATED FINANCIAL STATEMENTS
NOTE 6. COMPOSITION OF CERTAIN FINANCIAL STATEMENT CAPTIONS
|
|
|
As of December 31, |
||||
|
|
|
2017 |
|
2016 |
||
|
Accrued expenses: |
|
|
|
|
|
|
|
|
$ |
720,527 |
|
$ |
17,613 |
|
|
|
|
400,000 |
|
|
— |
|
|
|
|
299,577 |
|
|
202,949 |
|
|
|
|
200,000 |
|
|
100,000 |
|
|
|
|
701,304 |
|
|
406,875 |
|
|
|
|
140,690 |
|
|
108,052 |
|
|
|
|
875,574 |
|
|
303,318 |
|
|
|
|
$ |
3,337,672 |
|
$ |
1,138,807 |
NOTE 7. LONG TERM DEBT
The Company’s long-term debt consisted of the following amounts as of the dates indicated:
|
|
|
As of December 31, |
||||
|
|
|
2017 |
|
2016 |
||
|
Prime plus 1.25% term loan payable to Marquis Bank collateralized by accounts receivable, inventory, property and equipment, deposit accounts, intangibles and other assets, assignment of shareholder life insurance, and guaranteed by the Company’s members. Monthly principal payments beginning September 12, 2015 of $45,000 plus interest, with maturity on August 12, 2020. Repaid in October 2017. |
|
$ |
— |
|
$ |
1,980,000 |
|
7.1% note payable to a lender in relation to short term financing of the Company’s insurance premiums. The loan is due within one year. |
|
|
7,792 |
|
|
— |
|
10% note payable to a member, interest payable monthly and principal payments deferred indefinitely. See Note 17. |
|
|
460,967 |
|
|
460,967 |
|
6% unsecured loan payable to a director of MSI Imports LLC. The loan has been classified as long-term. See Note 17. |
|
|
44,569 |
|
|
44,569 |
|
Non-interest bearing unsecured loan from a member. The loan has been classified as long-term. See Note 17. |
|
|
36,000 |
|
|
36,000 |
|
10% unsecured note payable to a member. The loan has been classified as long-term. See Note 17. |
|
|
23,713 |
|
|
23,713 |
|
Non-interest bearing note payable to unrelated party for the BVS acquisition in 2015, $7,971 payable monthly, matured November 2017. |
|
|
— |
|
|
87,681 |
|
|
|
|
573,041 |
|
|
2,632,930 |
|
Current portion |
|
|
7,792 |
|
|
627,681 |
|
Long-term portion |
|
$ |
565,249 |
|
$ |
2,005,249 |
The following is a schedule of approximate maturities of long-term debt subsequent to December 31, 2017:
|
Year ending December 31, |
|
|
|
|
|
$ |
— |
|
|
|
|
113,000 |
|
|
|
|
113,000 |
|
|
|
|
113,000 |
|
|
|
|
113,000 |
|
|
Thereafter |
|
|
113,000 |
|
|
|
$ |
565,000 |
F-40
GREENLANE HOLDINGS,
LLC
NOTES
TO CONSOLIDATED FINANCIAL STATEMENTS
NOTE 8. LEASES
Operating Leases
The Company leases distribution centers in Florida, California and Ontario, Canada, an administrative office in Boca Raton, Florida and a returns facility in Seattle, Washington from unrelated parties. Rent expense under the above operating leases amounted to approximately $422,000 and $362,000 for the years ended December 31, 2017 and 2016, respectively.
Approximate future minimum lease payments under non-cancelable lease terms in excess of one year with unrelated parties are as follows:
|
Year ending December 31, |
|
|
|
|
|
$ |
478,000 |
|
|
|
|
363,000 |
|
|
|
|
293,000 |
|
|
|
|
274,000 |
|
|
|
|
216,000 |
|
|
Thereafter |
|
|
198,000 |
|
|
|
$ |
1,822,000 |
Capital Leases
The asset and liability under capital leases have been recorded at the present value of the minimum lease payments.
|
|
|
As of December 31, |
||||||
|
|
|
2017 |
|
2016 |
||||
|
Equipment under capital lease included in property and equipment (Note 4) |
|
$ |
154,218 |
|
|
$ |
176,042 |
|
|
Less: current portion |
|
|
(63,155 |
) |
|
|
(70,007 |
) |
|
Long term capital lease obligation |
|
$ |
91,063 |
|
|
$ |
106,035 |
|
Approximate minimum future lease payments and present values of the minimum lease payments are as follows:
|
Year ending December 31, |
|
|
|
|
|
$ |
72,100 |
|
|
|
|
38,200 |
|
|
|
|
28,000 |
|
|
|
|
24,000 |
|
|
|
|
11,800 |
|
|
Total minimum lease payments |
|
|
174,100 |
|
Less: imputed interest |
|
|
19,900 |
|
Present value of minimum lease payments |
|
$ |
154,200 |
NOTE 9. RELATED PARTY TRANSACTIONS
WHG expensed approximately $81,000 and $62,000 in the years ended December 31, 2017 and 2016, respectively, for use of a boat, owned by a related entity, for the Company’s marketing and business entertainment. The related entity is owned by two officers of the Company.
WHG purchased approximately $3,133,000 and $4,819,000 of merchandise inventory from NWT in the years ended December 31, 2017 and 2016, respectively. WHG sold approximately $1,919,000 and $2,209,000 in merchandise and services to NWT in the years ended December 31, 2017 and 2016, respectively. As a result of
F-41
GREENLANE HOLDINGS,
LLC
NOTES
TO CONSOLIDATED FINANCIAL STATEMENTS
NOTE 9. RELATED PARTY TRANSACTIONS (cont.)
business operations, the Company has both amounts due from NWT and amounts payable to NWT. Such amounts are offset in either accounts receivable or accounts payable at December 31, 2017 and 2016. As of December 31, 2017, the Company had a net accounts receivable of approximately $116,000, which represented the total amounts due from NWT offset by the total amounts payable to NWT, which is included in “Accounts receivable, net” in the accompanying consolidated balance sheet. As of December 31, 2016, the Company had approximately $605,000 net payable to NWT, which was included in “Accounts payable” in the accompanying consolidated balance sheet. A 33.3% interest in NWT is owned by MAHG, and the Company owned 100% of MAHG as of December 31, 2017 and 2016.
At December 31, 2017 and 2016, the Company had notes payable to its two members of approximately $565,000. See Note 7. Interest of approximately $63,000 and $50,000 was paid for the years ended December 31, 2017 and 2016, respectively, to the members in relation to these notes payable. The balance of these notes payable was paid in full subsequent to December 31, 2017. See Note 16.
On October 4, 2017, Jacoby & Co. Inc., the managing member of the Company, entered into a credit agreement which provides for a revolving credit facility of up to $8.0 million. The revolving credit facility matures on October 3, 2018. Interest is payable monthly at LIBOR plus 3.50% per annum provided that no default has occurred. Jacoby & Co. Inc.’s obligations under the credit facility are guaranteed by the Company and all of its operating subsidiaries, and collateralized by the Company’s accounts receivable, inventory, property and equipment, deposit accounts, intangibles and other assets, and an assignment of member life insurance policies. The line of credit borrowing base is 80% of eligible accounts receivable plus 50% of eligible inventory. The line of credit covenants require a fixed charge coverage ratio of no less than 1.25, to be calculated on a quarterly basis, on the last day of each calendar quarter. All draws under the line of credit are advanced by Jacoby & Co. Inc. to the Company’s subsidiary, WHG, and WHG remits all payments required under the line of credit to the third-party lender on behalf of Jacoby & Co. Inc. Therefore, all activity under the line of credit and the outstanding balance are included in the caption Due to Parent in the accompanying consolidated financial statements. In connection with Jacoby & Co. Inc. securing the line of credit with the third-party lender, the Company used proceeds from the draws under the line of credit to pay down the existing credit facility with a third-party lender in October 2017, which had a balance of $1,980,000 at December 31, 2016. The early extinguishment of this debt resulted in a write off of deferred financing costs of approximately $64,000 related to the old credit facility, offset by approximately $27,600 of accumulated amortization on the asset. Jacoby & Co. Inc. was in compliance with its covenants as of December 31, 2017. The line of credit payable as of December 31, 2017 was approximately $611,000. See Note 16.
NOTE 10. CONCENTRATION OF CREDIT RISK AND FOREIGN EXCHANGE RISK
Cash balances are maintained at several financial institutions. Accounts are guaranteed by the Federal Deposit Insurance Corporation (FDIC) up to $250,000 per institution. At December 31, 2017 and 2016, none of the Company’s domestic cash balances exceeded the FDIC insured limits. At December 31, 2017 and 2016, approximately $192,000 and $143,000, respectively, of the Company’s cash balances were in foreign bank accounts and uninsured.
Currency adjustment expense, which is included in general and administrative expense in the accompanying consolidated statements of operations, for the years ended December 31, 2017 and 2016 was approximately $9,200 and $9,600, respectively. This expense related to the conversion of transactions of VWDL denominated in the functional currency of Canadian dollars into U.S. dollars.
Customer Concentration
One customer represented approximately 19.1% and 24.2% of the Company’s accounts receivable as of December 31, 2017 and 2016, respectively. No individual customer or groups of affiliated customers represented more than 5% of the Company’s sales for the years ended December 31, 2017 and 2016, respectively.
F-42
GREENLANE HOLDINGS,
LLC
NOTES
TO CONSOLIDATED FINANCIAL STATEMENTS
NOTE 10. CONCENTRATION OF CREDIT RISK AND FOREIGN EXCHANGE RISK (cont.)
Supplier Concentration
The Company has two major vendors that accounted for an aggregate of approximately 37% and $33.1 million in purchases from vendors for the year ended December 31, 2017, and an aggregate of approximately 23% and $14.3 million in purchases from these same vendors for the year ended December 31, 2016. The Company expects to maintain its relationships with these vendors.
NOTE 11. COMMITMENTS AND CONTINGENCIES
In the ordinary course of its business, the Company is involved in various legal proceedings involving a variety of matters. The Company does not believe there are any pending legal proceedings that will have a material adverse effect on the Company’s business, consolidated financial position, results of operations, or cash flows. However, the outcome of such legal matters is inherently unpredictable and subject to significant uncertainties.
The Company expenses legal fees in the period in which they are incurred. See Note 8 for discussion of lease commitments.
NOTE 12. MEMBERS’ EQUITY
As of and for the years ended December 31, 2017 and 2016, respectively, the Company’s limited liability company operating agreement (the “LLC agreement”) provided for a single class of common membership interests. Each member’s percentage interest in the Company is outlined in an appendix to the LLC agreement, whereby it is noted that Jacoby & Co. Inc. held an 83.3334% percentage interest and Adam Schoenfeld held a 16.6666% percentage interest at December 31, 2017 and 2016. The LLC Agreement does not provide a number of authorized membership units. See Note 16.
NOTE 13. EARNINGS PER UNIT
The Company’s membership interests are defined as percentage interests in the LLC agreement, as the LLC agreement does not define a number of membership units outstanding or authorized. There were no changes to the Company’s membership percentage interests during 2016 or 2017. As such, the Company considered a total of 100 membership units as the denominator of the earnings per unit calculation.
Pro forma basic earnings per unit was computed by dividing net income by the pro forma weighted-average number of units outstanding during the period. Pro forma diluted earnings per unit was computed by dividing net income by the pro forma weighted-average number of units outstanding adjusted to give effect to potentially dilutive securities. No such potentially dilutive securities existed for the years ended December 31, 2017 and 2016. See Note 14.
NOTE 14. SHARE-BASED COMPENSATION
Profits Interests
In January 2017, the Company entered into a profits interest award agreement with one of the Company’s executives, which represents a 2% non-voting interest in the Company when fully vested. Similarly, in 2016, the Company entered into profits interest award agreements with two of the Company’s executives, which, in the aggregate, represent a 3% non-voting interest in the Company when fully vested. All three of the profits interests agreements vest over a four year period. Any unvested portion of the profits interest will vest upon the consummation of a capital event that is also a change in control (as defined) of the Company. The agreements specify that the award entitles the grantee to only participate in certain net profit and net proceeds in excess of a threshold amount (as defined) from a capital event that is also a change in control of the Company, allocated and distributed to the profits interest from and after the grant date, and does not entitle the grantee to any other profits of the Company, and as such is intended to constitute a profits interest under the Company’s LLC agreement. The Company determined that these awards represent equity instruments and are accounted for under ASC 718, Stock Compensation. The profits interest award provisions include both a service condition (explicit requisite service period) and a performance
F-43
GREENLANE HOLDINGS,
LLC
NOTES
TO CONSOLIDATED FINANCIAL STATEMENTS
NOTE 14. SHARE-BASED COMPENSATION (cont.)
condition (i.e., change in control). Vesting of the profits interest awards is based on satisfying either the service or the performance condition. As a result, the initial requisite service period is the shorter of the explicit service period for the service condition or the explicit or implicit service period for the performance condition. Under ASC 718, the total fair value of the profits interest awards is measured at grant date and compensation cost is recognized over the service vesting period or accelerated if a change of control occurs prior to the completion of service vesting. The grant date fair value of awards made in 2017 and 2016 was de minimis. As a result, no compensation expense was recognized during the years ended December 31, 2017 and 2016.
Phantom Equity Units
As part of an incentive package awarded during 2017 to certain key employees (nine employees as of December 31, 2017), the Company has granted these individuals the opportunity to participate in the phantom equity program of WHG.
Under these agreements, each participant is guaranteed a “Phantom Equity Payment” in respect to an agreed upon number of bonus units. The number of units varies for each recipient, as defined in his/her individual agreement. Under the phantom equity program, there were 3,000,000 units authorized (representing 3% of WHG), with 950,000 units granted under this plan as of December 31, 2017. The bonus units contain a stated service condition as well as a performance condition whereby the units cannot be settled unless a change in control event occurs under specified terms. The Company determined that the bonus units represent share-based compensation awards which are accounted for as liability awards under ASC 718, Stock Compensation. Recognition of compensation cost is deferred until the consummation of a Sale event (as defined in the agreements), and as such, no associated compensation expense was recognized during the year ended December 31, 2017. Because liability-classified awards must be remeasured each period, the compensation cost to be recognized upon a change in control event will be equal to the then fair value of the phantom equity awards.
NOTE 15. EMPLOYEE BENEFIT PLAN
The Company has a 401(k)-retirement savings plan. Eligible employees must be at least 18 years of age and have completed six months of service. Participants are eligible to receive a Company-matching contribution up to the first 3% of compensation plus 50% of participant contributions between 3% and 5% of compensation. Matching contributions, other than safe harbor contributions, vest 33% per year and are 100% vested after three years of service. Safe harbor matching contributions are 100% vested as of the date of the contribution. The Company safe harbor matching contributions to the plan totaled approximately $139,000 and $121,000 for the years ended December 31, 2017 and 2016, respectively.
|
|
|
As of December 31, |
||||
|
|
|
2017 |
|
2016 |
||
|
Accrued expenses: |
|
|
|
|
|
|
|
|
$ |
720,527 |
|
$ |
17,613 |
|
|
|
|
400,000 |
|
|
— |
|
|
|
|
299,577 |
|
|
202,949 |
|
|
|
|
200,000 |
|
|
100,000 |
|
|
|
|
701,304 |
|
|
406,875 |
|
|
|
|
140,690 |
|
|
108,052 |
|
|
Other |
|
|
875,574 |
|
|
303,318 |
|
|
|
$ |
3,337,672 |
|
$ |
1,138,807 |
F-44
GREENLANE HOLDINGS,
LLC
NOTES
TO CONSOLIDATED FINANCIAL STATEMENTS
NOTE 16. SUBSEQUENT EVENTS
Subsequent events have been evaluated through August 13, 2018, which is the date the financial statements were available to be issued.
The Company is subject to certain covenants related to its line of credit described in Note 6. Subsequent to December 31, 2017, the Company and its parent company co-creditor obtained a waiver for the line of credit covenant to prevent a covenant violation for the untimely submission of audited financial statements.
Effective February 20, 2018, the Company amended its LLC agreement and created Class A and Class B membership units. The Class A units have voting rights and participate in the residual equity of the Company pro-rata with Class B units. The Class B units are non-voting and contain a put right whereby, at any time after the third anniversary of the LLC agreement (in each case prior to an effective IPO or Capital Event) each of the holders of Class B units has the right to require that the Company purchase all, but not less than all, of its Class B units at an aggregate price equal to the fair market value of the Class B units as of the date of the put notice (as defined).
Also, effective February 20, 2018, the Company acquired a 100% interest of Better Life Holdings LLC (“BLH”) in exchange for an aggregate ten percent (10.0%) equity interest in the Company. As consideration for the transaction, the Company issued its Class B units, which are contingently redeemable by the holder. BLH will be consolidated in the Company’s 2018 consolidated financial statements from the February 20, 2018 date of acquisition.
The acquisition of the 100% interest in BLH on February 20, 2018 was accounted for as a business combination under the acquisition method under ASC 805, “Business Combinations”. The Company is currently in the process of determining its purchase price allocation accounting for the BLH acquisition.
Vibes Holding LLC
In February 2018, the Company’s wholly-owned subsidiary, WGH, entered into an operating agreement with Biggerbizz Consulting LLC, a California limited liability company (“Biggerbizz”), to form Vibes Holding, LLC (“VH”), which will be located at the Company’s corporate headquarters in Boca Raton, FL. The purpose of VH will be to launch and develop the Vibes brand and to manufacture and sell products under the Vibes trademarks. As part of the formation of VH, WGH and Biggerbizz each contributed $10,000 in exchange for a 50% ownership interest in VH.
Shareholder Note Payable
In April 2018, the Company paid down all of its outstanding promissory notes payable to members and affiliates, which totaled $565,000 at December 31, 2017. All amounts were classified as long-term debt in the December 31, 2017 consolidated balance sheet.
Name Change
Effective July 3, 2018, the legal name of the Company was changed from Jacoby Holdings, LLC to Greenlane Holdings, LLC.
Purchase and Sale Agreement
On June 25, 2018, the Company’s wholly-owned subsidiary, WHG, entered into a purchase and sale agreement with an unrelated third party to purchase a building for $10,000,000, which will serve as the Company’s new corporate headquarters office facility. The closing of the purchase is expected to be financed with a loan of $8,000,000 from an unrelated third party lender and to take place in September 2018.
F-45

To the Board of Directors and Members of Better Life Holdings, LLC
Report on the Financial Statements
We have audited the accompanying financial statements of Better Life Holdings, LLC (a Delaware limited liability company), which comprise the balance sheet as of December 31, 2017, the related statements of operations, changes in members’ equity and cash flows for the year then ended, and the related notes to the financial statements.
Management’s Responsibility for the Financial Statements
Management is responsible for the preparation and fair presentation of these financial statements in accordance with accounting principles generally accepted in the United States of America; this includes the design, implementation, and maintenance of internal control relevant to the preparation and fair presentation of financial statements that are free from material misstatement, whether due to fraud or error.
Auditor’s Responsibility
Our responsibility is to express an opinion on these financial statements based on our audit. We conducted our audit in accordance with auditing standards generally accepted in the United States of America. Those standards require that we plan and perform the audit to obtain reasonable assurance about whether the financial statements are free from material misstatement.
An audit involves performing procedures to obtain audit evidence about the amounts and disclosures in the financial statements. The procedures selected depend on the auditor’s judgment, including the assessment of the risks of material misstatement of the financial statements, whether due to fraud or error. In making those risk assessments, the auditor considers internal control relevant to the entity’s preparation and fair presentation of the financial statements in order to design audit procedures that are appropriate in the circumstances, but not for the purpose of expressing an opinion on the effectiveness of the entity’s internal control. Accordingly, we express no such opinion. An audit also includes evaluating the appropriateness of accounting policies used and the reasonableness of significant accounting estimates made by management, as well as evaluating the overall presentation of the financial statements.
We believe that the audit evidence we have obtained is sufficient and appropriate to provide a basis for our audit opinion.
Opinion
In our opinion, the financial statements referred to above present fairly, in all material respects, the financial position of Better Life Holdings, LLC as of December 31, 2017, and the results of its operations and its cash flows for the year then ended in accordance with accounting principles generally accepted in the United States of America.
Other Matter
As described in Note 10 to the accompanying financial statements, in February of 2018 the Company was purchased in exchange for an equity interest in the acquiring entity. The transaction was accounted for as a business combination and the financial position and results of operations of the Company subsequent to the transaction date will be reported as part of the acquiring entity’s consolidated financial statements.
SQUAR MILNER LLP
/s/ Squar Milner LLP
San Diego, California
June 1, 2018

F-46
BETTER LIFE HOLDINGS,
LLC
BALANCE SHEET
December 31, 2017
|
ASSETS |
|
|
|
|
Current Assets |
|
|
|
|
|
$ |
948,686 |
|
|
|
|
104,520 |
|
|
|
|
71,556 |
|
|
|
|
3,259,954 |
|
|
|
|
6,851 |
|
|
|
|
4,391,567 |
|
|
|
|
|
|
|
Property and equipment, net |
|
|
292,285 |
|
Goodwill |
|
|
33,333 |
|
Other assets |
|
|
34,635 |
|
|
|
|
|
|
|
$ |
4,751,820 |
|
|
|
|
|
|
|
LIABILITIES AND MEMBERS’ EQUITY |
|
|
|
|
|
|
|
|
|
Current Liabilities |
|
|
|
|
|
$ |
1,337,548 |
|
|
|
|
1,876 |
|
|
|
|
5,894 |
|
|
|
|
1,345,318 |
|
|
|
|
|
|
|
Note payable, net of current portion |
|
|
24,278 |
|
|
|
1,369,596 |
|
|
|
|
|
|
|
Members’ Equity |
|
|
3,382,224 |
|
|
|
|
|
|
|
$ |
4,751,820 |
The accompanying notes are an integral part of these financial statements.
F-47
BETTER LIFE HOLDINGS,
LLC
STATEMENT OF OPERATIONS
For the Year Ended December 31, 2017
|
SALES – net |
|
$ |
17,213,584 |
|
|
|
|
|
|
|
|
COST OF SALES |
|
|
13,031,972 |
|
|
|
|
|
|
|
|
GROSS PROFIT |
|
|
4,181,612 |
|
|
|
|
|
|
|
|
OPERATING EXPENSES |
|
|
|
|
|
|
|
4,254,734 |
|
|
|
|
|
274,392 |
|
|
|
|
|
18,019 |
|
|
|
|
|
4,547,145 |
|
|
|
|
|
|
|
|
|
OPERATING LOSS |
|
|
(365,533 |
) |
|
|
|
|
|
|
|
OTHER INCOME (EXPENSE) |
|
|
|
|
|
|
|
10,103 |
|
|
|
|
|
(2,815 |
) |
|
|
|
|
|
|
|
|
OTHER INCOME, NET |
|
|
7,288 |
|
|
|
|
|
|
|
|
NET LOSS |
|
$ |
(358,245 |
) |
The accompanying notes are an integral part of these financial statements.
F-48
BETTER LIFE HOLDINGS,
LLC
STATEMENT OF CHANGES IN MEMBERS’ EQUITY
For the Year Ended December 31, 2017
|
|
|
Class A |
|
Class B |
|
|
||||||||||
|
|
|
Units |
|
Amount |
|
Units |
|
Amount |
|
Total |
||||||
|
Balance – January 1, 2017 |
|
12,000,000 |
|
$ |
1,046,385 |
|
|
2,317,212 |
|
$ |
2,156,873 |
|
|
$ |
3,203,258 |
|
|
|
|
|
|
|
|
|
|
|
|
|
|
|
|
|
|
|
|
Issuance of Class B units |
|
— |
|
|
— |
|
|
868,955 |
|
|
825,000 |
|
|
|
825,000 |
|
|
|
|
|
|
|
|
|
|
|
|
|
|
|
|
|
|
|
|
Member distributions |
|
— |
|
|
(240,000 |
) |
|
— |
|
|
(47,789 |
) |
|
|
(287,789 |
) |
|
|
|
|
|
|
|
|
|
|
|
|
|
|
|
|
|
|
|
Net loss |
|
— |
|
|
(298,830 |
) |
|
— |
|
|
(59,415 |
) |
|
|
(358,245 |
) |
|
|
|
|
|
|
|
|
|
|
|
|
|
|
|
|
|
|
|
Balance – December 31, 2017 |
|
12,000,000 |
|
$ |
507,555 |
|
|
3,186,167 |
|
$ |
2,874,669 |
|
|
$ |
3,382,224 |
|
The accompanying notes are an integral part of these financial statements.
F-49
BETTER LIFE HOLDINGS,
LLC
STATEMENT OF CASH FLOWS
For the Year Ended December 31, 2017
|
CASH FLOWS FROM OPERATING ACTIVITIES |
|
|
|
|
|
Net loss |
|
$ |
(358,245 |
) |
|
Adjustments to reconcile net loss to net cash provided by operating activities: |
|
|
|
|
|
|
|
18,019 |
|
|
|
|
|
12,638 |
|
|
|
|
|
97,225 |
|
|
|
|
|
|
|
|
|
|
|
34,308 |
|
|
|
|
|
50,053 |
|
|
|
|
|
(161,105 |
) |
|
|
|
|
84,339 |
|
|
|
|
|
4,700 |
|
|
|
|
|
305,259 |
|
|
|
Net cash provided by operating activities |
|
|
87,191 |
|
|
|
|
|
|
|
|
CASH FLOWS FROM INVESTING ACTIVITIES |
|
|
|
|
|
Purchase of property and equipment |
|
|
(119,045 |
) |
|
Net cash used in investing activities |
|
|
(119,045 |
) |
|
|
|
|
|
|
|
CASH FLOWS FROM FINANCING ACTIVITIES |
|
|
|
|
|
Proceeds from sale of Class B units |
|
|
825,000 |
|
|
Member distributions |
|
|
(287,789 |
) |
|
Proceeds from note payable |
|
|
30,172 |
|
|
Payments on capital leases |
|
|
(53,096 |
) |
|
Net cash provided by financing activities |
|
|
514,287 |
|
|
|
|
|
|
|
|
INCREASE IN CASH |
|
|
482,433 |
|
|
|
|
|
|
|
|
CASH – beginning of year |
|
|
466,253 |
|
|
|
|
|
|
|
|
CASH – end of year |
|
$ |
948,686 |
|
|
|
|
|
|
|
|
SUPPLEMENTARY DISCLOSURE OF CASH FLOW INFORMATION |
|
|
|
|
|
Interest paid |
|
$ |
474 |
|
The accompanying notes are an integral part of these financial statements.
F-50
BETTER LIFE HOLDINGS,
LLC
NOTES TO FINANCIAL STATEMENTS
December 31, 2017
1. ORGANIZATION AND NATURE OF OPERATIONS
Description of Organization
Better Life Products, Inc. (“BLP”) was incorporated in California in 2007 as a Subchapter S. Corporation. Better Life Holdings, LLC (the “Company” or “BLH”) was established on April 4, 2016 as a limited liability company in the State of Delaware.
On May 16, 2016, BLP entered into a series of legal agreements (the “Transaction”) which resulted in all its assets and liabilities other than the shareholder advances being contributed into the Company. The Company continues BLP’s business as a wholesale distributor and online retailer of vaporizers and accessories, operating under the name of VaporNation. The Company’s principal business location is in Southern California.
2. SUMMARY OF SIGNIFICANT ACCOUNTING POLICIES
Basis of Accounting
The Company’s financial statements are prepared on the accrual basis of accounting in accordance with accounting principles generally accepted in the United States of America (“GAAP”).
Use of Estimates
The preparation of financial statements in conformity with GAAP requires management to make estimates and assumptions that affect the reported amounts of assets and liabilities and the disclosure of contingent assets and liabilities at the date of the financial statements, and the reported amounts of revenues and expenses during the reporting period. Actual results could differ from those estimates.
Revenue Recognition
The Company recognizes revenue from product sales when the following four revenue recognition criteria are met: persuasive evidence of an arrangement exists, title has transferred, the selling price is fixed or determinable, and collectability is reasonably assured.
Product sales and shipping revenues, net of promotional discounts, are recorded when the products are shipped, title passes to customers and collection is reasonably assured. Retail sales to customers are made pursuant to a sales invoice that provides for transfer of both title and risk of loss upon the Company’s delivery to the shipping carrier. Revenue from product sales are recorded net of sales and consumption taxes.
The Company periodically provides incentive offers to its customers to encourage purchases. Such offers may include discounts, such as percentage discounts off current purchases. Current discount offers, when accepted by the Company’s customers, are treated as a reduction to the purchase price of the related transaction and the Company reports sales net of discounts on its statements of operations.
Shipping and Handling Costs
Shipping and handling costs incurred are included in cost of sales and totaled $965,889 for the year ended December 31, 2017.
Cash and Cash Equivalents
The Company considers all highly liquid investments with an original maturity of three months or less when purchased to be cash equivalents. As of December 31, 2017, there were no cash equivalents.
F-51
BETTER LIFE HOLDINGS,
LLC
NOTES TO FINANCIAL STATEMENTS
December 31, 2017
2. SUMMARY OF SIGNIFICANT ACCOUNTING POLICIES (cont.)
Accounts Receivable
Accounts receivable are stated at the amount the Company expects to collect. The Company maintains allowances for doubtful accounts for estimated losses resulting from the inability of its customers to make required payments. Based on management’s assessment, the Company provides for estimated uncollectable amounts through a charge to earnings and a credit to a valuation allowance. Management has determined that no allowance was required at December 31, 2017.
Inventories
Inventories are stated at the lower of cost (determined by the first-in, first-out method) or net realizable value. The Company provides reserves for excess and obsolete inventories determined primarily based upon inventory on hand, historical sales activity, industry trends and expected net realizable value. As of December 31, 2017, the Company’s inventory reserve was $97,225. The Company’s inventories consist primarily of merchandise available for resale at its primary location and inventories that have been prepaid and are in transit to the Company’s primary location.
Property and Equipment
Property and equipment is stated at cost less accumulated depreciation and impairment. Depreciation is calculated using the double declining balance method over the estimated useful lives of the assets. Expenditures for repairs and maintenance are charged to expense as incurred. Upon disposition of property and equipment, the costs and related accumulated depreciation amounts are relieved and any resulting gain or loss is reflected in operations during the period of disposition.
Long-lived assets are reviewed for impairment when changes in circumstances indicate that the carrying amount of an asset may not be recoverable.
Goodwill
The Company evaluates goodwill for impairment annually, as well as whenever events or changes in circumstances suggest that the carrying value of goodwill may not be recoverable. The Company tests goodwill for impairment at the reporting unit level, which is consistent with the operating segment, on an annual basis as of December 31 for each year or more frequently if indicators of impairment exist. The Company did not record an impairment charge for the year ended December 31, 2017.
Advertising
The Company expenses advertising cost as incurred. Advertising expenses amounted to $274,392 during the year ended December 31, 2017.
Income Taxes
No provision for income taxes has been made in the financial statements as the Company is a “pass through” entity. Each member is individually liable for tax on their share of the Company’s income or loss. The Company prepares a calendar year informational tax return.
Lease Accounting
The Company evaluates leases for classification as either a capital lease or an operating lease. If substantially all of the benefits and risks of ownership have been transferred to the Company as lessee, the Company records the lease as a capital lease at its inception. The Company performs this evaluation at the inception of the lease and when a modification is made to a lease. If the lease agreement calls for a scheduled rent increase during the lease term,
F-52
BETTER LIFE HOLDINGS,
LLC
NOTES TO FINANCIAL STATEMENTS
December 31, 2017
2. SUMMARY OF SIGNIFICANT ACCOUNTING POLICIES (cont.)
the Company recognizes the lease expense on a straight-line basis over the lease term. The Company determines the straight-line rent impact of an operating lease upon inception of the lease.
Assets Held under Capital Leases
Assets held under capital leases are recorded at the lower of the net present value of the minimum lease payments or the fair value of the leased asset at the inception of the lease. Depreciation expense is computed using the straight-line method over the shorter of the estimated useful lives of the assets or the period of the related lease. When the Company enters into a lease agreement, it reviews the terms to determine the appropriate classification of the lease as a capital lease or operating lease based on the factors listed in Financial Accounting Standards Board (“FASB”) Accounting Standards Codification (“ASC”) 840, Leases.
Recently Issued Accounting Pronouncements
In May 2014, the Financial Accounting Standards Board (“FASB”) issued Accounting Standards Update (“ASU”) 2014-09, Revenue from Contracts with Customers. The new guidance establishes a single comprehensive model for entities to use in accounting for revenue and supersedes most current revenue recognition guidance. This guidance introduces a five-step process for revenue recognition that focuses on transfer of control, as opposed to transfer of risk and rewards under current guidance and requires significantly expanded disclosures. Based on the effective date, the Company expects to adopt the new guidance in the first quarter of fiscal year 2019. The Company has not completed its evaluation of the potential impact of adopting the new guidance on its financial statements.
In February 2016, the FASB issued ASU 2016-02, Leases. The new guidance was issued to increase transparency and comparability among companies by requiring most leases to be included on the balance sheet and by expanding disclosure requirements. Based on the effective date, the Company expects to adopt the new guidance in the first quarter of fiscal 2020 using the modified retrospective method. While the Company expects adoption of this standard to lead to a material increase in the assets and liabilities recorded on the Company’s balance sheet, the Company is still evaluating the overall impact of this guidance.
Reclassifications
Certain 2016 amounts have been reclassified to conform to 2017 presentation. Such reclassifications had no effect on previously reported net income.
3. PROPERTY AND EQUIPMENT, NET
Property and equipment consisted of the following as of December 31, 2017:
|
Computer Software |
|
$ |
284,424 |
|
|
Furniture and Fixtures |
|
|
127,145 |
|
|
Machinery & Equipment |
|
|
381,656 |
|
|
Less: Accumulated Depreciation |
|
|
(500,940 |
) |
|
|
|
|
|
|
|
Property and Equipment, net |
|
$ |
292,285 |
|
Depreciation expense totaled $18,019 during the year ended December 31, 2017.
4. NOTES PAYABLE
During the year ended December 31, 2017, the Company entered into a borrowing arrangement with a financial institution to purchase an automobile. The note is secured by the automobile asset and bears interest at a rate of 2.99% per annum. The total amount financed under the loan was $31,135 and, as of December 31, 2017 the
F-53
BETTER LIFE HOLDINGS,
LLC
NOTES TO FINANCIAL STATEMENTS
December 31, 2017
4. NOTES PAYABLE (cont.)
total outstanding principal balance under the loan totaled $30,172. Future minimum payments required under this note are as follows:
|
Years ending December 31, |
|
|
|
|
|
$ |
5,894 |
|
|
|
|
6,072 |
|
|
|
|
6,257 |
|
|
|
|
6,446 |
|
|
|
|
5,503 |
|
|
|
|
|
|
|
|
$ |
30,172 |
5. CONCENTRATION
During the year ended December 31, 2017, purchases from three vendors represented 70% of total inventory purchases. As of December 31, 2017, amounts owed to these vendors totaled $433,631 and are included in accounts payable in the accompanying balance sheet.
6. RELATED PARTY TRANSACTIONS
An affiliate of the Company provides credit card processing services for the Company. The affiliate earned $90,833 for the year ended December 31, 2017 for these services. The affiliate charges a 1% fee on credit card remittances to the Company.
The Company pays certain reimbursable operating expenses of an affiliate. The same affiliate also collects cash on behalf of the Company as part of the credit card processing arrangement. The total cash and reimbursable expenses was $71,556 as of December 31, 2017 and are recorded as due from related party on the accompanying balance sheet.
7. CAPITAL LEASES
The Company leases property under capital leases. Interest rates on capitalized leases range from 4% to 11%, imputed based on the lesser of the Company’s incremental borrowing rate at the inception of each lease or the lessor’s implicit rate of return. Property and equipment includes the following under capital leases at December 31, 2017:
|
Equipment |
|
$ |
331,140 |
|
|
Less: Accumulated depreciation |
|
|
(331,140 |
) |
|
|
|
|
|
|
|
|
|
$ |
— |
|
Future minimum payments required under these leases together with their present value are as follows:
|
Years ending December 31, |
|
|
|
|
|
|
$ |
1,902 |
|
|
|
|
|
1,902 |
|
|
|
|
|
(26 |
) |
|
|
|
|
$ |
1,876 |
|
F-54
BETTER LIFE HOLDINGS,
LLC
NOTES TO FINANCIAL STATEMENTS
December 31, 2017
8. COMMITMENTS
Operating Leases
On January 14, 2016, the Company entered into a 63-month lease agreement for its corporate offices in Torrance California, which includes the use of warehouse space. The lease agreement commenced on February 15, 2016 and required monthly rental payments with periodic scheduled increases. Total rent expense under all cancellable and non-cancellable operating leases was $489,593 for the year ended December 31, 2017.
Future minimum lease payments under these lease agreements at December 31, 2017, are as follows:
|
Years ending December 31, |
|
|
|
|
|
$ |
348,128 |
|
|
|
|
391,256 |
|
|
|
|
402,999 |
|
|
|
|
137,690 |
|
|
|
$ |
1,280,073 |
On March 1, 2016, the Company entered into a 12-month sublease agreement related to a portion of its corporate office space. The tenant continued to lease on a month to month basis until the original lease agreement was renewed in October 2017, during which monthly income payments of $9,025 plus its portion of CAM charges were received by the Company. In October 2017, the sublessee vacated the premises and transferred possession of the premises to a third-party without requisite consents. Total rental income under the sublease was $154,333 for the year ended December 31, 2017 and is included in selling, general and administrative expense in the accompanying statement of operations as a reduction of rental expense.
9. MEMBERS’ EQUITY
The rights and obligations of members, as well as all other significant ownership and governance matters, are set forth in the Company Agreement of Better Life Holdings, LLC.
The Company issues membership interests in the form of Units with the following three classes of Units authorized: Class A Common Units (“Class A Units”), Class B Common Units (“Class B Units”) and Profit Units. The Company has authorized 15,000,000 Class A Units, 5,000,000 Class B Units, and 1,900,000 Profit Units. Each Class A Unit and Class B Unit has a vote and profit and losses are allocated proportionally to each Class A and Class B Units as provided in the Company Agreement. The Profit Units are non-voting and are not entitled to distributions or allocations, except upon the occurrence of a liquidity event.
With the approval of Rochester Vapor Group, LLC (“RVG”), the Company’s Board of Directors (the “Board”) shall have the right to amend the number of the authorized Class A Units or Class B Units without obtaining the consent of the Members. Unless otherwise determined by the Board or required by applicable law, the Units will not be evidenced by certificates.
During the year ended December 31, 2016, RVG purchased 2,317,212 Class B Units for $2,200,000. In November of 2017, RVG purchased an additional 868,955 Class B Units for $825,000. The B Units have a liquidation preference and other protective rights. Further, if at any time the Company proposes to issue equity securities (other than the issuance of securities to the public in a firm commitment underwriting pursuant to a registration statement filed under the Securities Act), or pursuant to the acquisition of another company by the Company by merger, purchase of substantially all of the assets or other form of reorganization approved by the Board, shall offer to issue to RVG at least fifty percent (50%) of the proposed securities.
A Member, by written notice to the Company after May 1, 2019, can request the Company redeem all the Units then held by the Member. The Company shall redeem the Units within six months after the date of such request by the Member.
F-55
BETTER LIFE HOLDINGS,
LLC
NOTES TO FINANCIAL STATEMENTS
December 31, 2017
9. MEMBERS’ EQUITY (cont.)
Only a Member may initiate the redemption of Units and other Members may participate in the redemption. The Company shall provide written notice to all Members of their opportunity to participate upon receiving a valid redemption request from a Member.
The Company shall pay the Member an amount in cash for the Units equal to the fair market value as determined in good faith by the Board and the unanimous consent of all Members. If the Board and the Member are not able to agree as to the fair market value for the redemption within ten (10) Business Days of receiving a valid redemption request from a Member, then the fair market value shall be determined by mediation or binding arbitration in accordance with the Company Agreement.
The Board may issue Profit Units at its discretion. These Units may be issued to employees or other persons as incentives to improve earnings and the growth of the Company and subject to vesting as determined by the Board.
Effective January 1, 2017, the Company granted 825,889 Profit Units to certain employees and officers. Profit Units represent the right to participate in future profits and appreciation in the value of the Company after the date of the grant without having to contribute capital to the Company. The award is subject to vesting provisions whereby 100% of the award will vest upon the third anniversary of the date of the grant provided that the grantee remains in the continued service of the Company. In accordance with ASC 718-40, Awards Classified as Equity, management has determined as of the grant date, the estimated fair value of the Profit Units was $0 (see Note 10), and as such, no compensation expense has been recorded for the year ended December 31, 2017.
10. SUBSEQUENT EVENTS
On February 20, 2018, the Company was acquired by Jacoby Holdings LLC (d/b/a/ Greenlane) in exchange for an equity interest in the acquiring entity. The transaction was accounted for as a business combination and the Company’s financial position and results of operations subsequent to the transaction date will be reported as part of the acquiring entity’s consolidated financial statements. As a result of this transaction, the rights and obligations of the Class A and Class B Units were terminated.
Effective February 20, 2018, the Profit Units (see Note 9) were canceled in conjunction with the sale of the Company.
The Company has evaluated subsequent events through June 1, 2018, the date on which these financial statements were available to be issued.
F-56

To the Board of Directors and Members
of Better Life Holdings, LLC
Report on the Financial Statements
We have audited the accompanying financial statements of Better Life Holdings, LLC (a Delaware limited liability company), which comprise the balance sheets as of December 31, 2016 and 2015, and the related statements of operations, members’ equity, and cash flows for the years then ended, and the related notes to the financial statements.
Management’s Responsibility for the Financial Statements
Management is responsible for the preparation and fair presentation of these financial statements in accordance with accounting principles generally accepted in the United States of America; this includes the design, implementation, and maintenance of internal control relevant to the preparation and fair presentation of financial statements that are free from material misstatement, whether due to fraud or error.
Auditors’ Responsibility
Our responsibility is to express an opinion on these financial statements based on our audits. We conducted our audits in accordance with auditing standards generally accepted in the United States of America. Those standards require that we plan and perform the audit to obtain reasonable assurance about whether the financial statements are free from material misstatement.
An audit involves performing procedures to obtain audit evidence about the amounts and disclosures in the financial statements. The procedures selected depend on the auditors’ judgment, including the assessment of the risks of material misstatement of the financial statements, whether due to fraud or error. In making those risk assessments, the auditor considers internal control relevant to the entity’s preparation and fair presentation of the financial statements in order to design audit procedures that are appropriate in the circumstances, but not for the purpose of expressing an opinion on the effectiveness of the entity’s internal control. Accordingly, we express no such opinion. An audit also includes evaluating the appropriateness of accounting policies used and the reasonableness of significant accounting estimates made by management, as well as evaluating the overall presentation of the financial statements.
We believe that the audit evidence we have obtained is sufficient and appropriate to provide a basis for our audit opinion.
Opinion
In our opinion, the financial statements referred to above present fairly, in all material respects, the financial position of Better Life Holdings, LLC as of December 31, 2016 and 2015, and the results of its operations and its cash flows for the years then ended in accordance with accounting principles generally accepted in the United States of America.
/s/ LBB & Associates Ltd., LLP
LBB & Associates Ltd., LLP
Houston, Texas
December 11, 2017
![]()
F-57
BETTER LIFE HOLDINGS,
LLC
BALANCE SHEETS
DECEMBER 31, 2016 AND 2015
|
|
|
2016 |
|
2015 |
||
|
ASSETS |
|
|
|
|
|
|
|
CURRENT ASSETS: |
|
|
|
|
|
|
|
|
$ |
466,253 |
|
$ |
541,050 |
|
|
|
|
151,466 |
|
|
298,697 |
|
|
|
|
121,609 |
|
|
139,523 |
|
|
|
|
3,196,071 |
|
|
2,614,237 |
|
|
|
|
91,190 |
|
|
28,265 |
|
|
TOTAL CURRENT ASSETS |
|
|
4,026,589 |
|
|
3,621,772 |
|
|
|
|
|
|
|
|
|
|
|
191,260 |
|
|
— |
|
|
|
|
39,334 |
|
|
— |
|
|
|
|
33,333 |
|
|
33,333 |
|
|
TOTAL ASSETS |
|
$ |
4,290,516 |
|
$ |
3,655,105 |
|
|
|
|
|
|
|
|
|
LIABILITIES AND MEMBERS’ EQUITY |
|
|
|
|
|
|
|
CURRENT LIABILITIES: |
|
|
|
|
|
|
|
|
$ |
1,032,289 |
|
$ |
1,410,605 |
|
|
|
|
53,856 |
|
|
109,703 |
|
|
|
|
— |
|
|
852,088 |
|
|
|
|
— |
|
|
616,809 |
|
|
TOTAL CURRENT LIABILITIES |
|
|
1,086,145 |
|
|
2,989,205 |
|
|
|
|
|
|
|
|
|
|
|
1,113 |
|
|
48,716 |
|
|
TOTAL LIABILITIES |
|
|
1,087,258 |
|
|
3,037,921 |
|
|
|
|
|
|
|
|
|
COMMITMENTS |
|
|
|
|
|
|
|
|
|
|
|
|
|
|
|
MEMBERS’ EQUITY |
|
|
3,203,258 |
|
|
617,184 |
|
|
|
|
|
|
|
|
|
TOTAL LIABILITIES AND MEMBERS’ EQUITY |
|
$ |
4,290,516 |
|
$ |
3,655,105 |
The accompanying notes are an integral part of these financial statements.
F-58
BETTER LIFE HOLDINGS,
LLC
STATEMENTS OF OPERATIONS
YEARS ENDED DECEMBER 31, 2016 AND 2015
|
|
|
2016 |
|
2015 |
||||
|
SALES – net |
|
$ |
15,589,923 |
|
|
$ |
17,870,650 |
|
|
Cost of sales |
|
|
12,015,561 |
|
|
|
14,310,160 |
|
|
Gross profit |
|
|
3,574,362 |
|
|
|
3,560,490 |
|
|
|
|
|
|
|
|
|
|
|
|
OPERATING EXPENSES: |
|
|
|
|
|
|
|
|
|
|
|
3,533,641 |
|
|
|
3,709,591 |
|
|
|
|
|
46,597 |
|
|
|
21 |
|
|
|
|
|
189,845 |
|
|
|
310,387 |
|
|
|
|
|
3,770,083 |
|
|
|
4,019,999 |
|
|
|
|
|
|
|
|
|
|
|
|
|
OPERATING INCOME (LOSS) |
|
|
(195,721 |
) |
|
|
(459,509 |
) |
|
|
|
|
|
|
|
|
|
|
|
OTHER INCOME (EXPENSE): |
|
|
|
|
|
|
|
|
|
Other income |
|
|
20,464 |
|
|
|
31 |
|
|
Interest expense, net |
|
|
(23,305 |
) |
|
|
(70,423 |
) |
|
|
|
|
|
|
|
|
|
|
|
OTHER INCOME (EXPENSE), NET |
|
|
(2,841 |
) |
|
|
(70,392 |
) |
|
|
|
|
|
|
|
|
|
|
|
NET INCOME (LOSS) |
|
$ |
(198,562 |
) |
|
$ |
(529,901 |
) |
The accompanying notes are an integral part of these financial statements.
F-59
BETTER LIFE HOLDINGS,
LLC
STATEMENTS OF MEMBERS’ EQUITY
YEARS ENDED DECEMBER 31, 2016 AND 2015
|
|
|
Class A |
|
Class B |
|
|
||||||||||
|
|
|
Units |
|
Amount |
|
Units |
|
Amount |
|
Total |
||||||
|
Balance, December 31, 2014 |
|
11,000,000 |
|
$ |
1,147,085 |
|
|
— |
|
$ |
— |
|
|
$ |
1,147,085 |
|
|
|
|
|
|
|
|
|
|
|
|
|
|
|
|
|
|
|
|
Net loss |
|
— |
|
|
(529,901 |
) |
|
— |
|
|
— |
|
|
|
(529,901 |
) |
|
|
|
|
|
|
|
|
|
|
|
|
|
|
|
|
|
|
|
Balance, December 31, 2015 |
|
11,000,000 |
|
|
617,184 |
|
|
— |
|
|
— |
|
|
|
617,184 |
|
|
|
|
|
|
|
|
|
|
|
|
|
|
|
|
|
|
|
|
Issuance of Class A units for shareholder advances |
|
1,000,000 |
|
|
748,091 |
|
|
— |
|
|
— |
|
|
|
748,091 |
|
|
|
|
|
|
|
|
|
|
|
|
|
|
|
|
|
|
|
|
Issuance of Class B units |
|
— |
|
|
— |
|
|
2,317,212 |
|
|
2,200,000 |
|
|
|
2,200,000 |
|
|
|
|
|
|
|
|
|
|
|
|
|
|
|
|
|
|
|
|
Member distributions |
|
— |
|
|
(137,000 |
) |
|
— |
|
|
(26,455 |
) |
|
|
(163,455 |
) |
|
|
|
|
|
|
|
|
|
|
|
|
|
|
|
|
|
|
|
Net loss |
|
— |
|
|
(181,890 |
) |
|
— |
|
|
(16,672 |
) |
|
|
(198,562 |
) |
|
|
|
|
|
|
|
|
|
|
|
|
|
|
|
|
|
|
|
Balance, December 31, 2016 |
|
12,000,000 |
|
$ |
1,046,385 |
|
|
2,317,212 |
|
$ |
2,156,873 |
|
|
$ |
3,203,258 |
|
The accompanying notes are an integral part of these financial statements.
f-60
BETTER LIFE HOLDINGS,
LLC
STATEMENTS OF CASH FLOWS
YEARS ENDED DECEMBER 31, 2016 AND 2015
|
|
|
2016 |
|
2015 |
||||
|
CASH FLOWS FROM OPERATING ACTIVITIES: |
|
|
|
|
|
|
|
|
|
Net income (loss) |
|
$ |
(198,562 |
) |
|
$ |
(529,901 |
) |
|
Adjustments to reconcile net income to net cash provided by (used in) operating activities: |
|
|
|
|
|
|
|
|
|
Depreciation and amortization |
|
|
46,597 |
|
|
|
21 |
|
|
Bad debt expense |
|
|
5,241 |
|
|
|
29,946 |
|
|
Gain on forgiveness of debt |
|
|
(16,809 |
) |
|
|
— |
|
|
Changes in assets and liabilities: |
|
|
|
|
|
|
|
|
|
|
|
— |
|
|
|
60,888 |
|
|
|
|
|
141,990 |
|
|
|
100,147 |
|
|
|
|
|
17,914 |
|
|
|
(77,553 |
) |
|
|
|
|
(581,834 |
) |
|
|
(3,607 |
) |
|
|
|
|
(102,259 |
) |
|
|
21,620 |
|
|
|
|
|
(329,863 |
) |
|
|
556,931 |
|
|
|
NET CASH PROVIDED (USED) BY OPERATING ACTIVITIES |
|
|
(1,017,585 |
) |
|
|
158,492 |
|
|
|
|
|
|
|
|
|
|
|
|
INVESTING ACTIVITIES: |
|
|
|
|
|
|
|
|
|
|
|
(237,857 |
) |
|
|
— |
|
|
|
|
|
— |
|
|
|
— |
|
|
|
NET CASH PROVIDED USED BY INVESTING ACTIVITIES |
|
|
(237,857 |
) |
|
|
— |
|
|
|
|
|
|
|
|
|
|
|
|
FINANCING ACTIVITIES |
|
|
|
|
|
|
|
|
|
|
|
1,600,000 |
|
|
|
— |
|
|
|
|
|
(163,455 |
) |
|
|
— |
|
|
|
|
|
(152,450 |
) |
|
|
(233,919 |
) |
|
|
|
|
(103,450 |
) |
|
|
(102,918 |
) |
|
|
|
|
— |
|
|
|
616,809 |
|
|
|
NET CASH PROVIDED (USED) BY FINANCING ACTIVITIES |
|
|
1,180,645 |
|
|
|
279,972 |
|
|
|
|
|
|
|
|
|
|
|
|
INCREASE (DECREASE) IN CASH |
|
|
(74,797 |
) |
|
|
438,464 |
|
|
CASH — BEGINNING OF YEAR |
|
|
541,050 |
|
|
|
102,586 |
|
|
CASH — END OF YEAR |
|
$ |
466,253 |
|
|
$ |
541,050 |
|
|
|
|
|
|
|
|
|
|
|
|
Supplementary disclosure of cash flow information: |
|
|
|
|
|
|
|
|
|
|
$ |
23,305 |
|
|
$ |
29,971 |
|
|
|
|
|
|
|
|
|
|
|
|
|
Noncash investing and financing activities: |
|
|
|
|
|
|
|
|
|
|
$ |
532,543 |
|
|
$ |
— |
|
|
|
|
$ |
748,091 |
|
|
$ |
— |
|
|
|
|
$ |
600,000 |
|
|
$ |
— |
|
|
The accompanying notes are an integral part of these financial statements.
F-61
BETTER LIFE HOLDINGS,
LLC
NOTES TO FINANCIAL STATEMENTS
DECEMBER 31, 2016 AND 2015
NOTE 1 — ORGANIZATION AND NATURE OF OPERATIONS
Description of Organization
Better Life Products, Inc. (“BLP”) was incorporated in California in 2007 as a Subchapter S. Corporation. Better Life Holdings, LLC. (the “Company” or “BLH”) was established on April 4, 2016, as a limited liability company in the State of Delaware.
On May 16, 2016, BLP entered into a series of legal agreements (the “Transaction”) which resulted in all its assets and liabilities other than the shareholder advances being contributed into the Company. The Company continues BLP’s business as a wholesale distributor and online retailer of vaporizers and accessories, operating under the name of VaporNation. The Company’s principal business location is in Southern California.
The Transaction resulted in BLP receiving 11,000,000 Class A units of BLH and its sole shareholder, Mr. Jeffrey Sherman, receiving 1,000,000 Class A units of BLH in exchange for his various shareholder advances, which at May 16, 2016 was $748,091. Further, the Company received a cash contribution of $2,200,000, less notes payable from Rochester Vapor Group, LLC (“RVG”) and RVG affiliates in exchange for 2,317,212 Class B units of BLH. Concurrently, upon the Transaction, $600,000 of these proceeds extinguished all the promissory notes held by affiliates of RVG.
As of the date of the Transaction, BLP continues to be the majority owner of the Company’s units. In accordance with generally accepted accounting principles, these financial statements have been prepared to reflect the financial results of BLP and its continuation as the Company. The transaction represents a transfer of net assets between entities under common control. Upon completion of the transfer, pursuant to ASC 805-50-30-5, the Company has recording the net assets at BLP’s carrying amounts.
NOTE 2 — SUMMARY OF SIGNIFICANT ACCOUNTING POLICIES
Basis of Accounting
The Company’s financial statements are prepared on the accrual basis of accounting in accordance with accounting principles generally accepted in the United States of America (“GAAP”).
Use of Estimates
The preparation of financial statements in conformity with GAAP requires management to make estimates and assumptions that affect the reported amounts of assets and liabilities and the disclosure of contingent assets and liabilities at the date of the financial statements, and the reported amounts of revenues and expenses during the reporting period. Actual results could differ from those estimates.
Future events and their effects cannot be predicted with certainty; accordingly, accounting estimates require the exercise of judgement. The accounting estimates used in the preparation of the financial statements will change as new events occur, as more experience is acquired, as additional information is obtained, and as the operating environment changes. The Company evaluates and updates the assumptions and estimates used on an ongoing basis as considered necessary. Actual results could differ from those estimates.
Revenue Recognition
The Company recognizes revenue from product sales when the following four revenue recognition criteria are met: persuasive evidence of an arrangement exists, delivery has occurred, the selling price is fixed or determinable, and collectability is reasonably assured.
Product sales and shipping revenues, net of promotional discounts, are recorded when the products are shipped, title passes to customers and collection is reasonably assured. Retail sales to customers are made pursuant
F-62
BETTER LIFE HOLDINGS,
LLC
NOTES TO FINANCIAL STATEMENTS
DECEMBER 31, 2016 AND 2015
NOTE 2 — SUMMARY OF SIGNIFICANT ACCOUNTING POLICIES (cont.)
to a sales invoice that provides for transfer of both title and risk of loss upon the Company’s delivery to the shipping carrier. Revenues from product sales are recorded net of sales and consumption taxes.
The Company periodically provides incentive offers to its customers to encourage purchases. Such offers may include discounts, such as percentage discounts off current purchases. Current discount offers, when accepted by the Company’s customers, are treated as a reduction to the purchase price of the related transaction and the Company reports sales, net of discounts on its statements of operations.
Shipping and Handling Costs
The Company’s general policy is to provide free standard shipping and handling for most online-retail and some wholesale orders. Shipping and handling costs incurred are included in cost of sales and totaled $733,399 and $807,708 for the years ended December 31, 2016 and 2915, respectively.
Cash and Cash Equivalents
The Company considers all highly liquid investments with an original maturity of three months or less when purchased to be cash equivalents.
Accounts Receivable
Accounts receivable are stated at the amount the Company expects to collect. The Company maintains allowances for doubtful accounts for estimated losses resulting from the inability of its customers to make required payments. Based on management’s assessment, the Company provides for estimated uncollectable amounts through a charge to earnings and a credit to a valuation allowance. Management has determined that no allowance was required at December 31, 2016 and 2015.
Due from Merchant Credit Card Processor
Due from merchant credit card processor represents monies held by the Company’s credit card processors. The funds are being held by the merchant credit card processors pending satisfaction of their hold requirements and expiration of charge backs/refunds from customers. These amounts are included in due from related party.
Inventories
Inventories are stated at the lower of cost (determined by the first-in, first-out method) or market. If the cost of the inventories exceeds their market value, provisions are recorded to write down excess inventory to its net realizable value. The Company’s inventories consist primarily of merchandise available for resale at its primary location and inventories that have been pre-paid and are in transit to the Company’s primary location.
Fixed Assets
Fixed assets are stated at cost less accumulated depreciation and impairment. Depreciation is calculated using the double declining balance method over the estimated useful lives of the assets. Estimated lives for machinery and equipment, furniture and fixtures and computer and computer software are 5, 7, 3 and 3 years, respectively. Expenditures for repairs and maintenance are charged to expense as incurred. Upon disposition of fixed assets, the costs and related accumulated depreciation amounts are relieved and any resulting gain or loss is reflected in operations during the period of disposition.
Long-lived assets are reviewed for impairment when changes in circumstances indicate that the carrying amount of an asset may not be recoverable.
F-63
BETTER LIFE HOLDINGS,
LLC
NOTES TO FINANCIAL STATEMENTS
DECEMBER 31, 2016 AND 2015
NOTE 2 — SUMMARY OF SIGNIFICANT ACCOUNTING POLICIES (cont.)
Goodwill
The Company evaluates goodwill for impairment annually, as well as whenever events or changes in circumstances suggest that the carrying value of goodwill may not be recoverable. The Company tests goodwill for impairment at the reporting unit level which we have determined is consistent with our operating segment, on an annual basis on the December 31 or more frequently if indicators of impairment exist.
The goodwill impairment test requires an entity to compare the fair value of a reporting unit with its carrying amount. The Company determines the fair value of its reporting units using a weighting of the income and market approaches. Under the income approach, the Company uses a discounted cash flow methodology which requires management to make significant estimates and assumptions related to forecasted revenues, gross profit margins, operating income margins, working capital cash flow, perpetual growth rates, and long-term discount rates, among others. For the market approach, the Company uses the guideline public company method. Under this method the Company utilizes information from comparable publicly traded companies with similar operating and investment characteristics as the reporting units, to create valuation multiples that are applied to the operating performance of the reporting unit being tested, in order to estimate their respective fair values. In order to assess the reasonableness of the calculated reporting unit fair values, the Company reconciles the aggregate estimated fair values of its reporting units determined to its current market capitalization, allowing for a reasonable control premium. If the carrying amount of a reporting unit, calculated using the above approaches, exceeds the reporting unit’s fair value, an impairment loss is recognized for the amount of the carrying value that exceeds the amount of the reporting unit’s fair value, not to exceed the total amount of goodwill allocated to the reporting unit. Additionally, the Company considers income tax effects from any tax deductible goodwill on the carrying amount of the reporting unit when measuring the goodwill impairment loss, if applicable.
There was no impairment of goodwill in any of the fiscal years presented. The Company’s next annual impairment assessment will be performed as of December 31, 2017 unless indicators arise that would require the Company to reevaluate at an earlier date.
Advertising
The Company expenses advertising cost as incurred. Advertising expenses amounted to $189,845 and $310,387 during the years ended December 31, 2016 and 2015, respectively.
Income Taxes
No provision for income taxes has been made in the financial statements as the Company is a “pass through” entity. Each member is individually liable for tax on their share of the Company’s income or loss. The Company prepares a calendar year informational tax return.
BLP is a Subchapter S Corporation under the Internal Revenue Code of 1986, as amended. Under this election, the Company’s taxable income or loss flows through to the shareholders of the Company who are responsible for the federal and state taxes due on the taxable income.
Lease Accounting
The Company evaluates leases for classification as either a capital lease or an operating lease. If substantially all of the benefits and risks of ownership have been transferred to the Company as lessee, the Company records the lease as a capital lease at its inception. The Company performs this evaluation at the inception of the lease and when a modification is made to a lease. If the lease agreement calls for a scheduled rent increase during the lease term, the Company recognizes the lease expense on a straight-line basis over the lease term. The Company determines the straight-line rent impact of an operating lease upon inception of the lease.
F-64
BETTER LIFE HOLDINGS,
LLC
NOTES TO FINANCIAL STATEMENTS
DECEMBER 31, 2016 AND 2015
NOTE 2 — SUMMARY OF SIGNIFICANT ACCOUNTING POLICIES (cont.)
Assets Held under Capital Leases
Assets held under capital leases are recorded at the lower of the net present value of the minimum lease payments or the fair value of the leased asset at the inception of the lease. Depreciation expense is computed using the straight-line method over the shorter of the estimated useful lives of the assets or the period of the related lease. When the Company enters into a lease agreement, the terms are reviewed to determine the appropriate classification of the lease as a capital lease or operating lease based on the factors listed in FASB ASC 840, Leases.
Recently Issued Accounting Pronouncements
In May 2014, the Financial Accounting Standards Board (“FASB”) issued Accounting Standards Update (“ASU”) 2014-09, Revenue from Contracts with Customers. The new guidance establishes a single comprehensive model for entities to use in accounting for revenue and supersedes most current revenue recognition guidance. It introduces a five-step process for revenue recognition that focuses on transfer of control, as opposed to transfer of risk and rewards under current guidance. It also requires significantly expanded disclosures regarding revenues. We are still evaluating the impact of adopting the new guidance to our annual financial statements.
In July 2015, the FASB issued ASU 2015-11, Inventory: Simplifying the Measurement of Inventory. The new guidance replaces the current inventory measurement requirement of lower of cost or market with the lower of cost or net realizable value. Based on the effective dates, we will prospectively adopt this standard in the first quarter of our fiscal 2018. We do not expect a material impact to our financial statements.
In February 2016, the FASB issued ASU 2016-02, Leases. The new guidance was issued to increase transparency and comparability among companies by requiring most leases to be included on the balance sheet and by expanding disclosure requirements. Based on the effective dates, we expect to adopt the new guidance in the first quarter of fiscal 2020 using the modified retrospective method. While we expect adoption to lead to a material increase in the assets and liabilities recorded on our balance sheet, we are still evaluating the overall impact on our financial statements.
Reclassifications
Certain 2015 amounts have been reclassified to conform to 2016 presentation. Such reclassifications had no effect on previously reported net income.
NOTE 3 — PROPERTY AND EQUIPMENT, NET
Property and equipment consists of the following:
|
|
|
December 31, |
||||||
|
|
|
2016 |
|
2015 |
||||
|
Computer Software |
|
$ |
242,586 |
|
|
$ |
223,198 |
|
|
Furniture and Fixtures |
|
|
124,601 |
|
|
|
44,264 |
|
|
Machinery & Equipment |
|
|
306,993 |
|
|
|
168,861 |
|
|
Less: Accumulated Depreciation |
|
|
(482,920 |
) |
|
|
(436,323 |
) |
|
Property and Equipment, net |
|
$ |
191,260 |
|
|
$ |
— |
|
Depreciation amounted to $46,597 and $21 during the years ended December 31, 2016 and 2015, respectively.
NOTE 4 — ADVANCES FROM SHAREHOLDER
The Company received advances from its sole shareholder to finance inventory and other working capital needs during each of the years ended 2016 and 2015. The advances had no fixed repayment date, bore interest at 5% and were subordinate to any claims of the Company’s creditors. The Company owes the shareholder $0 and $852,088 as of December 31, 2016 and 2015, respectively. All of the shareholder advances totaling $748,091 were exchanged for the issuance of 1,000,000 Class A units at the date of the Transaction.
F-65
BETTER LIFE HOLDINGS,
LLC
NOTES TO FINANCIAL STATEMENTS
DECEMBER 31, 2016 AND 2015
NOTE 5 — NOTES PAYABLE
The Company received cash proceeds represented by promissory notes from affiliates of its potential investor, RVG to finance inventory and other working capital needs during 2015. The notes had a maturity date of August 7, 2016, subject to 6.5% interest rate per annum. The principal amount of the notes payable totaled $600,000 as of December 31, 2015. These notes, and all related interest were fully repaid in exchange for Class B units in accordance with the Transaction.
The Company acquired a short term loan $15,970 in 2015 from PubCo Investors for operation expenses. As of December 31, 2016, the lender has relinquished its claim to repayment of this loan. The cancellation of debt and accrued interest of $16,809 was recognized as income in 2016.
NOTE 6 — CONCENTRATION
During the year ended December 31, 2016, purchases from two vendors represented 19% and 10% of the total inventory purchases. The outstanding accounts payable as of December 31, 2016 owed to these vendors comprised of $173,129 and $5,996, respectively. During the year ended December 31, 2015, purchases from two vendors represented 20% and 14% of the total inventory purchases. The outstanding accounts payable as of December 31, 2015 owed to these vendors comprised of $199,483 and $0, respectively.
NOTE 7 — RELATED PARTY TRANSACTIONS
An affiliate of the Company provides credit card processing services for the Company. The affiliate charged $106,240 and $114,937 for the years ended December 31, 2016 and 2015, respectively for these services. The affiliate charges a 1% fee on credit card remittances to the Company. The affiliate owes the Company $121,609 and $139,523 as of December 31, 2016 and 2015, respectively, which amounts include merchant card processor holdbacks which are released 3 days after the Company’s customer’s credit card is charged.
NOTE 8 — CAPITAL LEASES
The Company leases property under capital leases. Interest rates on capitalized leases range from 4% to 11%, imputed based on the lesser of the Company’s incremental borrowing rate at the inception of each lease or the lessor’s implicit rate of return. Property and equipment includes the following under capital leases at December 31:
|
|
|
2016 |
|
2015 |
||||
|
Equipment |
|
$ |
333,140 |
|
|
$ |
333,140 |
|
|
Less: Accumulated depreciation |
|
|
(333,140 |
) |
|
|
(333,140 |
) |
|
|
|
$ |
— |
|
|
$ |
— |
|
Future minimum payments required under these leases together with their present value are as follows:
|
Years ending December 31, |
|
|
|
|
|
2017 |
|
$ |
54,422 |
|
|
2018 |
|
|
1,831 |
|
|
2019 |
|
|
— |
|
|
Total payments |
|
|
56,253 |
|
|
Amount representing interest |
|
|
(1,284 |
) |
|
|
|
|
54,969 |
|
|
Less current portion |
|
|
(53,856 |
) |
|
Long-term portion |
|
$ |
1,113 |
|
F-66
BETTER LIFE HOLDINGS,
LLC
NOTES TO FINANCIAL STATEMENTS
DECEMBER 31, 2016 AND 2015
NOTE 9 — COMMITMENTS
Operating Leases
The Company was obligated under two operating leases for its administrative office and warehouse located in Marina del Rey, California. The administrative office space lease agreement commenced on November 1, 2008 and the warehouse lease agreement commenced on April 16, 2012. Both of the leases terminated on February 29, 2016.
On January 14, 2016, the Company entered into a lease agreement for office rent, which includes the use of warehouse space. The lease agreement commenced on February 15, 2016 and continues until May 15, 2021. Rent due under the lease is $27,874 per month for the first 12 months, $30,808 per month for months 13 to 24, $31,732 per month for months 25 to 36, $32,684 per month for months 37 to 48, $33,665 per month for months 49 to 60, and $34,675 per month for months 61 to 63.
Rent expense is recognized in the month the office space is utilized. Total rent expense was $205,477 and $192,549 and sublease income was $63,047 and $0 for the years ended December 31, 2016 and 2015, respectively.
Future minimum lease payments under these lease and sublease agreements at December 31, 2016, are as follows:
|
Years ending December 31, |
|
Gross |
|
Sublease |
|
Net operating lease commitments |
||||
|
2017 |
|
$ |
366,762 |
|
$ |
(99,750 |
) |
|
$ |
267,012 |
|
2018 |
|
|
379,860 |
|
|
(19,950 |
) |
|
|
359,910 |
|
2019 |
|
|
391,256 |
|
|
— |
|
|
|
391,256 |
|
2020 |
|
|
402,999 |
|
|
— |
|
|
|
402,999 |
|
2021 and thereafter |
|
|
137,690 |
|
|
— |
|
|
|
137,690 |
|
Total payments |
|
$ |
1,678,567 |
|
$ |
(119,700 |
) |
|
$ |
1,558,867 |
NOTE 10 — MEMBERS’ EQUITY
The rights and obligations of members, as well as all other significant ownership and governance matters, are set forth in the Company Agreement of Better Life Holdings, LLC.
The Company issues membership interests in the form of Units with the following three classes of Units authorized: Class A Common Units, Class B Common Units and Profit Units. The Company has authorized 15,000,000 Class A Common Units, 5,000,000 Class B Common Units, and 1,900,000 Profit Units. Each Class A Unit and Class B Unit has a vote and profit and losses are allocated proportionally to each Class A and Class B Unit as provided in the Company Agreement. The Profit Units are non-voting and are not entitled to distributions or allocations, except upon the occurrence of a liquidity event.
With the approval of RVG, the Board shall have the right to amend the number of the authorized Class A Common Units or Class B Common Units without obtaining the consent of the Members. Unless otherwise determined by the Board or required by applicable law, the Units will not be evidenced by certificates.
Class B Units were issued to Rochester Vapor Group, LLC. The Class B Units have a liquidation preference and other protective rights. Further, if at any time the Company proposes to issue equity securities (other than the issuance of securities to the public in a firm commitment underwriting pursuant to a registration statement filed under the Securities Act), or pursuant to the acquisition of another company by the Company by merger, purchase of substantially all of the assets or other form of reorganization approved by the Board, shall offer to issue to RGV at least fifty percent (50%) of the proposed securities.
F-67
BETTER LIFE HOLDINGS,
LLC
NOTES TO FINANCIAL STATEMENTS
DECEMBER 31, 2016 AND 2015
NOTE 10 — MEMBERS’ EQUITY (cont.)
A Member, by written notice to the Company after May 1, 2019, can requests the Company redeem all the Units then held by the Member. The Company shall redeem the Units within six (6) months after the date of such request by the Member.
A Member may initiate the redemption of Units and other Members may participate in the redemption. The Company shall provide written notice to all Members of their opportunity to so participate upon receiving a valid redemption request from a Member.
The Company shall pay the Member an amount in cash for the Units equal to the fair market value as determined in good faith by the Board and the unanimous consent of all Members. If the Board and the Member are not able to agree as to the fair market value for the redemption within ten (10) Business Days of receiving a valid redemption request from a Member, then the fair market value shall be determined by mediation or binding arbitration in accordance with the Company Agreement.
The Board the Company may issue Profit Units at its discretion. These units may be issued to employees or other persons as incentives to improve earnings and the growth of the Company and subject to vesting as determined by the Board.
In accordance with the Transaction, Rochester Vapor Group, LLC may at any time before November 16, 2017, invest up to an additional $2,200,000 for additional Class A and Class B units at an adjusted price per unit of $0.95. (see below)
NOTE 11 — SUBSEQUENT EVENTS
Effective January 1, 2017, the Company granted 825,889 profit units to certain employees and officers. Profit units represent the right to participate in future profits and appreciation in the value of the Company after the date of the grant without having to contribute capital to the Company. The award is subject to vesting provisions whereby 100% of the award will vest upon the third anniversary of the date of the grant provided that the grantee remains in the continued service of the Company through the third anniversary date.
In accordance with the Transaction, in November 2017, RVG exercised its rights for additional Class B Units in the amount of $825,000 and in return, received 868,955 Class B Units. Further, the Company extended RVG’s right to invest up to an additional $825,000 for Class B Units at any time before April 30, 2018.
In accordance with ASC 855, “Subsequent Events”, the Company has evaluated subsequent events through December 11, 2017, the date on which these financial statements were available to be issued and found no other events requiring disclosure.
F-68

Shares

Greenlane Holdings, Inc.
Class A Common Stock
PRELIMINARY PROSPECTUS
Cowen |
|
Canaccord Genuity |
, 2018
Until , 2018 (25 days after the date of this prospectus), all dealers that buy, sell or trade shares of our Class A common stock, whether or not participating in this offering, may be required to deliver a prospectus. This is in addition to the dealers’ obligation to deliver a prospectus when acting as underwriters and with respect to their unsold allotments or subscriptions.
PART II
INFORMATION NOT REQUIRED IN PROSPECTUS
Item 13. Other Expenses of Issuance and Distribution
The following table sets forth all expenses to be paid by the registrant, other than estimated underwriting discounts and commissions, in connection with our initial public offering. All amounts shown are estimates except for the SEC registration fee and the FINRA filing fee:
|
SEC registration fee |
|
$ |
|
* |
|
Stock exchange listing fee |
|
|
|
* |
|
FINRA filing fee |
|
|
|
* |
|
Printing expenses |
|
|
|
* |
|
Legal fees and expenses |
|
|
|
* |
|
Accounting fees and expenses |
|
|
|
* |
|
Blue Sky fees and expenses (including legal fees) |
|
|
|
* |
|
Transfer agent and registrar fees |
|
|
|
* |
|
Miscellaneous |
|
|
|
* |
|
Total |
|
$ |
|
* |
____________
* To be completed by amendment
Item 14. Indemnification of Directors and Officers
Section 145 of the Delaware General Corporation Law provides that a corporation may indemnify directors and officers as well as other employees and individuals against expenses (including attorneys’ fees), judgments, fines and amounts paid in settlement actually and reasonably incurred by such person in connection with any threatened, pending or completed actions, suits or proceedings in which such person is made a party by reason of such person being or having been a director, officer, employee or agent to the registrant. The Delaware General Corporation Law provides that Section 145 is not exclusive of other rights to which those seeking indemnification may be entitled under any bylaw, agreement, vote of stockholders or disinterested directors or otherwise. The registrant’s bylaws provide for indemnification by the registrant of its directors, officers and employees to the fullest extent permitted by the Delaware General Corporation Law.
Section 102(b)(7) of the Delaware General Corporation Law permits a corporation to provide in its certificate of incorporation that a director of the corporation shall not be personally liable to the corporation or its stockholders for monetary damages for breach of fiduciary duty as a director, except for liability (i) for any breach of the director’s duty of loyalty to the corporation or its stockholders, (ii) for acts or omissions not in good faith or which involve intentional misconduct or a knowing violation of law, (iii) for unlawful payments of dividends or unlawful stock repurchases, redemptions or other distributions, or (iv) for any transaction from which the director derived an improper personal benefit. The registrant’s amended and restated certificate of incorporation provides for such limitation of liability.
The registrant maintains standard policies of insurance under which coverage is provided (a) to its directors and officers against loss rising from claims made by reason of breach of duty or other wrongful act, and (b) to the registrant with respect to payments which may be made by the registrant to such officers and directors pursuant to the above indemnification provision or otherwise as a matter of law.
The proposed form of Underwriting Agreement filed as Exhibit 1.1 to this registration statement provides for indemnification of directors and officers of the registrant by the underwriters against certain liabilities.
The registrant expects to enter into customary indemnification agreements with its executive officers and directors that provide them, in general, with customary indemnification in connection with their service to the registrant or on the registrant’s behalf.
II-1
Item 15. Recent Sales of Unregistered Securities
On May 2, 2018, the registrant issued 200 shares of common stock, par value $0.01 per share, which will be redeemed upon the completion of this offering. Each of two officers of the registrant received 100 shares of common stock in exchange for $0.01 each. The issuances were exempt from registration under Section 4(a)(2) of the Securities Act, on the basis that the transactions did not involve a public offering.
Additionally, in connection with the Transactions described under “The Transactions” in the accompanying prospectus, the registrant will issue an aggregate of shares of its Class B common stock to the Non-Founder Members and shares of its Class C common stock to the Founder Members. The shares of Class B common stock and the shares of Class C common stock described above will be issued in reliance on the exemption contained in Section 4(a)(2) of the Securities Act, on the basis that the transactions will not involve a public offering. No underwriters will be involved in the transactions.
Item 16. Exhibits and Financial Statement Schedules
(a) Exhibits. The following exhibits are included herein or incorporated herein by reference:
|
Exhibit |
|
Description |
|
1.1* |
|
Form of Underwriting Agreement |
|
3.1* |
|
Form of Amended and Restated Certificate of Incorporation of Greenlane Holdings, Inc. |
|
3.2* |
|
Form of Amended and Restated Bylaws of Greenlane Holdings, Inc. |
|
4.1* |
|
Form of Stock Certificate |
|
4.2* |
|
Form of Representative’s Warrant |
|
5.1* |
|
Opinion of Pryor Cashman LLP as to the validity of securities being offered |
|
10.1* |
|
Form of Reorganization Agreement among Greenlane Holdings, Inc., Greenlane Holdings, LLC and the Members listed on the signature pages thereto |
|
10.2* |
|
Form of Registration Rights Agreement between Greenlane Holdings, Inc. and the Members of Greenlane Holdings, LLC |
|
10.3* |
|
Form of Third Amended and Restated Greenlane Holdings, LLC Operating Agreement |
|
10.4* |
|
Form of Tax Receivable Agreement between Greenlane Holdings, Inc. and the Members of Greenlane Holdings, LLC |
|
10.5* |
|
Form of Indemnification Agreement |
10.6 |
|
Credit Agreement, dated as of October 4, 2017, by and between Jacoby & Co. Inc. and Fifth Third Bank |
10.7 |
|
|
| 10.8 | Amended and Restated Credit Agreement, dated as of October 1, 2018, by and among 1095 Broken Sound Pkwy LLC, Greenlane Holdings, LLC and Fifth Third Bank | |
10.9* |
|
Greenlane Holdings, Inc. 2018 Equity Incentive Plan |
10.10 |
|
|
10.11 |
|
|
10.12 |
|
|
10.13 |
|
|
10.14 |
|
|
10.15 |
|
|
| 10.16* | Assignment and Assumption Agreement, dated as of , 2018, by and between Jacoby & Co. Inc. and Warehouse Goods LLC, relating to Employment Agreement with Aaron LoCascio. | |
| 10.17* | Assignment and Assumption Agreement, dated as of , 2018, by and between Jacoby & Co. Inc. and Warehouse Goods LLC, relating to Employment Agreement with Adam Schoenfeld. | |
|
21.1* |
|
List of subsidiaries of Greenlane Holdings, Inc. |
| 23.1* | Consent of BDO USA, LLP |
II-2
|
Exhibit |
|
Description |
|
23.2* |
|
Consent of Squar Milner LLP |
|
23.3* |
|
Consent of LBB & Associates Ltd., LLP |
|
23.4* |
|
Consent of Pryor Cashman LLP (included in Exhibit 5.1 to this Registration Statement) |
| 23.5* | Consent of Neil Closner, Director Nominee. | |
23.6* |
Consent of Richard Taney, Director Nominee. | |
23.7* |
Consent of Jeff Uttz, Director Nominee. | |
|
24.1* |
|
Powers of Attorney (included in signature page) |
____________
* Indicates to be filed by amendment.
(b) Financial Statement Schedules. All financial statement schedules are omitted because they are not applicable or the information is included in the Registrant’s consolidated financial statements or related notes.
Item 17. Undertakings
The undersigned registrant hereby undertakes to provide to the underwriters at the closing specified in the underwriting agreement, certificates in such denominations and registered in such names as required by the underwriters to permit prompt delivery to each purchaser.
Insofar as indemnification for liabilities arising under the Securities Act may be permitted to directors, officers and controlling persons of the registrant pursuant to the foregoing provisions, or otherwise, the registrant has been advised that in the opinion of the SEC such indemnification is against public policy as expressed in the Securities Act and is, therefore, unenforceable. In the event that a claim for indemnification against such liabilities (other than the payment by the registrant of expenses incurred or paid by a director, officer or controlling person of the registrant in the successful defense of any action, suit or proceeding) is asserted by such director, officer or controlling person in connection with the securities being registered, the registrant will, unless in the opinion of its counsel the matter has been settled by controlling precedent, submit to a court of appropriate jurisdiction the question whether such indemnification by it is against public policy as expressed in the Securities Act and will be governed by the final adjudication of such issue.
The undersigned registrant hereby undertakes that:
(1) For purposes of determining any liability under the Securities Act, the information omitted from the form of prospectus filed as part of this registration statement in reliance upon Rule 430A and contained in a form of prospectus filed by the registrant pursuant to Rule 424(b)(1) or (4) or 497(h) under the Securities Act shall be deemed to be part of this registration statement as of the time it was declared effective.
(2) For purposes of determining any liability under the Securities Act, each post-effective amendment that contains a form of prospectus shall be deemed to be a new registration statement relating to the securities offered therein, and the offering of such securities at that time shall be deemed to be the initial bona fide offering thereof.
II-3
SIGNATURES
Pursuant to the requirements of the Securities Act of 1933, the registrant has duly caused this registration statement to be signed on its behalf by the undersigned, thereunto duly authorized in the City of Boca Raton, State of Florida, on , 2018.
|
|
|
|
|
GREENLANE HOLDINGS, INC. |
|
|
|
|
|
|
|
|
|
By: |
|
|
|
|
|
|
|
Name: Aaron LoCascio |
|
|
|
|
|
Title: Chief Executive Officer |
POWER OF ATTORNEY
Each person whose signature appears below authorizes Aaron LoCascio and Adam Schoenfeld, or any of them, as his or her true and lawful attorney-in-fact and agent, with full power of substitution and resubstitution, to execute in his or her name and on his or her behalf, in any and all capacities, this Registrant’s registration statement on Form S-1 and any amendments thereto (and any additional registration statement related thereto permitted by Rule 462(b) promulgated under the Securities Act of 1933 (and all further amendments, including post-effective amendments thereto)), necessary or advisable to enable the registrant to comply with the Securities Act of 1933, and any rules, regulations and requirements of the Securities and Exchange Commission, in respect thereof, in connection with the registration of the securities which are the subject of such registration statement, which amendments may make such changes in such registration statement as such attorney may deem appropriate, and with full power and authority to perform and do any and all acts and things whatsoever which any such attorney or substitute may deem necessary or advisable to be performed or done in connection with any or all of the above-described matters, as fully as each of the undersigned could do if personally present and acting, hereby ratifying and approving all acts of any such attorney or substitute.
Pursuant to the requirements of the Securities Act of 1933, this registration statement has been signed by the following persons in the capacities and on the dates indicated.
Signature |
|
Title |
|
Date |
|
|
|
|
|
|
|
Chief Executive Officer and Chairman of the Board of Directors |
|
|
Aaron LoCascio |
|
(Principal Executive Officer) |
|
|
|
|
|
|
|
|
|
Chief Financial Officer |
|
|
Zachary Tapp |
|
(Principal Financial Officer and Principal Accounting Officer) |
|
|
|
|
|
|
|
|
|
|
|
|
Adam Schoenfeld |
|
Director |
|
II-4